Fórum témák
» Több friss téma |
Mielőtt kérdezel, a következő két dolgot ellenőrizd!
I. A helyes tápfeszültségek megléte.
II. A kimeneten van-e egyenfeszültség.
Élesztés.
Ez a végerősítő IC szimmetrikus táppal sem lesz lényegesen jobb. Amilyen tápforrásod van, ahhoz igazodj.
köszi igazából ahhoz igazodok, mert a táp lényegében már megvan, az előző projecthez készítettem, aztán nem lett felhasználva azért próbálok most egy kicsit olcsóbb erősítőt építeni ami megfog szólalni is remélhetőleg mert az előző az vagy 1600ft-os végfok volt aztán ilyennel még nem akarok gyakorolni főleg hogy az előző is kudarc volt... bár nem teljesen az én hibámból, na mind1. tehát ez az ic elvileg 18voltot bír, akkor a 16V-nak jónak kell lennie. Az igazság az hogy be kéne szereznem valahonnan egy szimmetrikus tápot de olyan drágák azok a toroidok... kicsit meg nemnagyon láttam.... :no:
Általában az 1µF alattiak kerámia- vagy fóliakondik. Az 1µF inkább elektrolit. Ez szinte mindig igaz, de ez az egész leginkább a szerepüktől, és a polarizáltságtól függ.
C2, C4, C5 esetén segít a + jel. Tehát ezek elektrolit kondik. C3, C6 és C7 pedig elég kicsi, tehát kerámia, kerámia, fólia. C3 és C6 a nagyfrekvenciás zajok ellen vannak. Ilyen esetben amúgyis kerámia kell. Egyedül a C1 marad, ami a határon mozog, de mivel itt lehet elektrolit (mindig egyirányú rajta a feszültség), célszerű azt haszálni. Fóliából nagy is lenne, már ha létezik ekkora. Mellesleg a rajzon C1 fordítva van bekötve! A + lába nézzen befelé! (A bemenet és a kimenet földje alapesetben tudtommal közös. Valami más is kellett a halálhoz.) A legutóbbi hozzászólásodhoz: nem 18V-ot bír, hanem 2x18-at. Lehet vele üvölteni.
nem ezt az ic-t építettem meg ami elhalálozott! na mind1 az már az örök vadász mezőkön jár... hogyérted hogy 2x 18v-ot bír? ezt úgy érted hogy szimmetrikus tápról üzemeltetve? de akkor gondolom a kapcsolás is némileg változik!? amúgy pedig köszi a kis leírást a kondikról!!
Nincs mit. Ezek amolyan megfigyelések. Lehet, hogy nem mindenhol alkalmazhatóak.
A 2x18V-ot úgy értem, hogy szimmetrikus táp esetén +18V és -18V lehet max, egytápról viszont mehet egybe a 36V is. Természetesen nem szokás annyin járatni. Érdemes megnézni az adatlapját. A tápfeszültség csak abba szól bele, hogy milyen hangerőnél kezd torzítani, meg hogy mennyit fűt. Kipróbáltam 24V-ról is. Ott kezdett torzítani, ahol már kellemetlen volt a hangerő. Persze ez hangszórófüggő is, de szobába valószínűleg elég lesz a szimpla 12-18V.
Hello!
Szeretnék segítséget kérni! Egyik barátom feltette azt a lehetőséget hogy a lenti alapkapcsolást kicsit felturbózza, nekem nincsen semmi ellenvetésem evvel kapcsolatban, de én inkább megkérdezem az itt lévő nálam okosabb embereket hogy ez menyire lehetséges és hogy ezzel a megoldással menyivel nőne a teljesítmény vagy ez csak egy nagy hülyeség? Üdv!
szervusz Yello! Ezzel a kapcsolással nem nő a kimeneti teljesítmény mivel a tápfeszültség és a hangszoró impedenciája határozza meg, viszont ami változzik az erősítő stabilitása mivel a kimeneti teljesítmény 4 tranzisztor kell szolgáltassa. Nagyobb "watott" ,ha azonos hangszorót használsz, csak a tápfeszültség nővelésével tudsz elérni!
Sziasztok,
összeraktam egy aktív mélyládát. Tehát van benne erősítő meg ami kell. A lényeg, hogy próbálgatom ilyen-olyan jelforrásról, hogy mit tud. És amikor laptopról próbálom egy fura jelenségre leszek figyelmes: Kisebb szünetekkel 5-8mp egyek ki-kileng a membrán, nem buffan semmit csupán kileng, tehát valami nagyon alacsony frekis jel éri. Elsőnek azthittem hogy az erősítővel van a hiba, de aztán kipróbáltam MP3 lejátszóról nyomatni, ott jó volt. Próbáltam Wolkmenes FM rádióról, azzal sem volt kilengés. Milehet a baj? Találkozott már valaki hasonlóval?
szerintem probálj rákőtni más erősítőtt is a laptopodra, ha azzal is csinálja akkor 100%-os, hogy a laptop hangkarija gerjed alacsony frekin vagy hardver, softver hibás!
Nekem a tda2030-as ic-vel összerakott erősítő csinálta ezt magasabb hangerőre téve az mp3 lejátszóval. Akkor művelte, ha odatekertem az erősítőnek... nem is kellett zenének szólnia, de fel kellett tekerni a hangerőszabályzót az erősítőn. Azóta sem néztem meg, de tudom nem a táp miatt volt mert többel is néztem.
Lehet, hogy hülye ötlet, de engem ez az alacsony freki emlékeztet két közeli frekvenciájú jel összeadásakor fellépő lebegésre. Az egyiket a laptop, a másikat mondjuk az erősítő adhatja.
Viszont azt a két jelalakot nem tudom elképzelni, amik ilyet csinálnak.
sziasztok
van két panasonic 22Wos hangszóróm 2,4 ohm os inpedanciával és ehhez szeretnék keresni jó minőségű sztereó erősítőt..tudna nekem valaki segíteni?..elkezdtem építeni a TDA1554Qs erősítőt de a felénél rájöttem hogy stop mivel az kinyírná valószínűleg mert hát az 2*20W 4ohm ossal
Az ic adatlapja szerint 14.4 voltos tápfesz mellet 4ohmos terhelés esetén 22 watt (10% torzitás),de 17 watt (0.5% torzítás), ha a tápfeszet csőkented 13.2 voltra a kimeneti teljesítmény 17 watt illetve 12watra csökken a fenti torzítások esetén. E szerint a 2.4 ohmos terhelés esetén 13.2v táp.fesz esetén 28.33watt (10% torzitás), 20watt (0.5% torzítás). Mondok egy jobbat nem muszáj max. hangerővel ereszteni és nem lesz baj! :yes:
akkor szerintem megépítem 12Vosra és akkor akár max hangerőn sem fog meghalni a hangszóróm
köszönöm a segítséget
szivesen
Idézet: „Nagyobb "watott" ,ha azonos hangszorót használsz, csak a tápfeszültség nővelésével tudsz elérni!” Vagy hidalással! Nekem is ugyan ez az erősítő van, az alapkapcsolás, és ez van hidalva. Elég brutális! 40 V-ról megy, de ha lesz lóvém, akkor kicsreélem a tranyókat, és rábikázok 50 V-tal ![]()
Kösz, hogy idéztél engem, igazad van hidas üzemben valoban lehet nővelni a kimeneti teljesítményt 4-szeresére, mivel a hidas kapcsolásban a tápfesz virtuálisan 2-szeresére emelkedik vagyis elméletileg 400watott is le adhat, de ehez szűkséges még egy erősítő amelyet ellen fázisba kell vezérelni plussz a tranyok is birják leadni a watott!( ehhez már 4pár végtranyo kell!)
Akkor ad le többet MJ-vel ha emeled a feszt.
Hali!
Ha a tápegység belső ellenállása miatt és a maradék feszültségekre le is veszünk a tápfeszből 10V-ot marad 40V. Annak az effektív értéke kb. 28V. P=U*U/R=28V*28V/4Ohm=196W!!
Szóval azt mondod h MJ-vel ez a végfok +-40v-ról tud majdnem 200w-ot hidalás nélkül? (ha hidalnánk akkor 8ohm-on lehetne csak hajtani amúgy is) Ha ez igaz én meglepődök de nagyon.
Hello!
Köszi a választ! De kezdi nekem is felkelteni a fantáziámat ha tényleg lead MJ-vel közel 200Wot semmi változtatással, mert megépítettem ezt a kapcsolást TIP35-36-tal és egész szépen dolgozott, és van pont itthon egy 46dcV os trafóm azzal ki is próbálom
Jah és ha nem emeled a feszt ami a rajzon van +-50 cserélgetheted a végtranyót mj-re nem lesz hangosabb. (az más kérdés h a bd-k nem bírnák a +-50v-ot)
Minden erősítőre igaz, hogy a kimeneti teljesítményt a tápfesz és a terhelő ellenállás értéke határozza meg!
Ha nem lenne a tápegységnek belső ellenállása és a végfokot 100%-ig kitudnánk vezérelni +-50V-os tápfesz és 4Ohmos terheléssel az elméleti teljesítmény kb 312W. De sajnos a tápegységnek van belső ellenállása ami miatt nagy kivezérlésnél csökken a tápfesz. Az erősítőt sem tudjuk kivezérelni 100%-ig, pl. CE maradékfeszültség a BE nyitófeszultség és a nemlineális karakterisztika miatt! Ráadásul még az emmiter ellenálláson is esik feszültség. Persze azért vannak trükkök amivel a kivezérelhetőségen lehet javítani! Jav: pont ezekért nem elég 200W-ra a +-40V.
Végfok hatásfoka az hol marad? Elfűti a teljesítményt de a tápból felveszi.
Üdv!
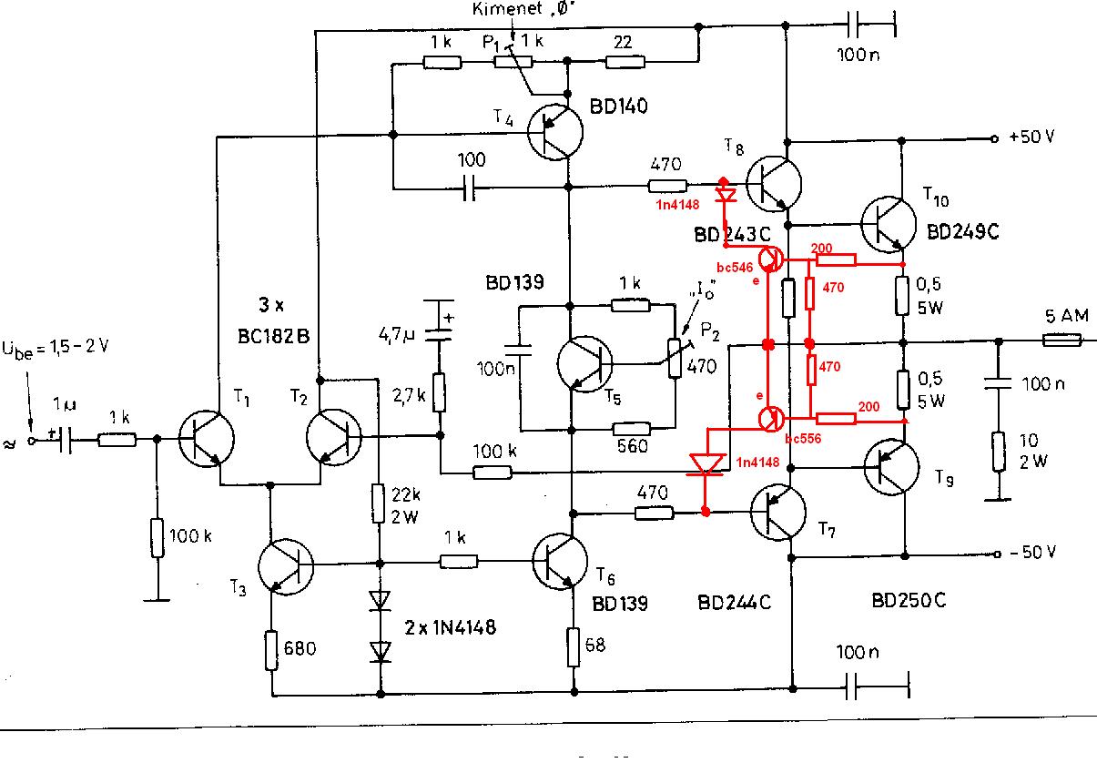
Hogy ezt építed, vagy másik kapcsolást az részlet kérdés, de érdemes átgondolni mielőtt nekikezdel! Ebben az erősítőben nincs semmi védelem, tehát egy kimeneti zárlatra jó eséllyel végfok halál lesz a válasz! Pont emiatt szerintem csak úgy érdemes megépíteni, ha egy kimeneti DC védelmet esetleg megfejelve egy túlmelegedés elleni védelemmel ráakasztasz! Így legalább a hangfalaid megússzák a dolgot!
Ebben igazad van, de ez lényegtelen a kimenő teljesítmény szempontjából! Ha egy 8 Ohmos ellenálláson(most tekintsük el attól hogy egy hangfal nem igazán csak egy ellenállás) 8V feszültség van azon a teljesítmény csak 8W lehet, attól függetlenül hogy azt 100 vagy 20V-ból állítottuk elő.
Jelen esetben a kimenő áram az 1 Amper ami keresztülfolyik a végfoktranyón az emmiter ellenálláson a diódahídon a trafó ellenállásán veszteséget okozva!De ha sikerül a kimenetre egy adott feszültséget előállítani adott terhelő ellenállásra, a kimeneti teljesítmény kiszámolható! Ugyanúgy kiszámolható a veszteség is: a tápegységből felvett áram és a tápfeszültség mínusz a kimenőfeszültség szorzata!
Az hogy mennyit fűt lényegtelen?? Huhh ezt fura hallani. Akkor ugyananyi feszről a D osztály végfok miért ad le több teljesítményt mint egy sima B osztályú?
Temészetesen lényegtelen! Bizonyos hátárok közt te szabod meg a hatásfokot!Gondolj bele egy A osztályú és egy B oszályú erősítőben a kapcsolástechnika közel azonos a hatásfokok közt pedig óriási a különbség!
De mindkettőben egyezik hogy a kimenteti feszültséget korlátozza a tápfesz nagysága. Az persze igaz hogy a veszteségi teljesítményt is elő kell állítani amihez A osztály esetében nagyobb tápegység kell, de a különbség nem a feszültségből adódik hanem az áramkülönbségból! Én úgy tudom hogy a D oszályú erősítő nem ad le nagyobb feszultséget a tápfeszültégnel csak a működési elvéből kovetkezőleg jobb a hatásfoka!
Igazad van hogy védelem nélkül a hangfalaimnak nem életbiztosítás, de nekem ilyen végfokoknál a védelem a minimum, sőt van is itthon egy készre szerelt DC, Termikus, késleltetés, védelmem unalmamban csináltam egyet. És most gyorsan rajzoltam rövid zár védelmet a kapcsolásba csak az értékekben nem vagyok teljesen biztos!Üdv!
|
Bejelentkezés
Hirdetés |






köszönöm a segítséget





