Fórum témák
» Több friss téma |
Csak abból a feszültségtűrésből, amit a kondenzátorokon van feltüntetve.
Úgy látom, hogy max 500V-ra van megadva a garantált üzemideje. Efölött pláne 600V-nál biztosan sérül előbb-utóbb, és hiába öngyógyuló kivitel veszíteni fog a kapacitásából folyamatosan. De hát ez biztosan belefért az eredeti mesternek.
Én úgy tudom hogy az 500v Ac feszültségre van megadva, Dc feszültségen kicsit több is lehet.
Hali! Én meg a bíztonságot is nézem...jól látom?230v -rol működik??Ha igen,akkor nagyon egyszerű a kapcsolás.
Igen. 230V - ról működik.
Igaz, az 500V AC feszültség szerepel a kondenzátoron, így már elviseli a 600V DC-t is.
Remélhetőleg a transzformátor is.
Hali!
Csináltam már pár db ot a mellékelt kapcsolás hiper-szuper bővített-finomított változatából. Működik is mind. Érdekesség. Ugyan az a panel, ugyan az az alkatrészek kondenzátor trafó félvezetők stb. Az egyik feltölti a kondit 400-420V ig, a másik db már csak 380V ig. Miből adóthat ez? A hozzászólás módosítva: Feb 6, 2024
Sziasztok, a magasfeszültségü trafóval párhuzamosan kötött kondenzátorral, valamint a magasfeszültségü trafóval sorosan kötött védő tekercsnek a kiszámolására milyen képleteket használnak?
A választ előre is köszönöm.
Tipp: T1 tranzisztor nyit-e teljesen azaz maradékfeszültsége mennyi, szkóppal mérhető.
Ez a maradékfeszültség felszorzódik a trafó áttétel arányában, ami hiány lesz a 420V-ból. Esetleg a trafó áttétel szórás.
Nem igazán képletek,hanem mérések kísérletezés alapján határozzák meg, azt hogy a megadott kapcsoláshoz illeszkedjen..
A hozzászólás módosítva: Feb 11, 2024
Hali!
Jól gondolom, hogy ebben a kapcsolásban, a két szembe állított trafó, biztonsági/életvédelmi szempontból van alkalmazva. Működne, működhetne, közvetlen 230V os hálózatról?
Szia!
Kicsit durva lenne, ha a graetz "rövidzárat" kapna a begyújtott tirisztortól.... a kis trafó valamennyire azért megfogja az áramot, de direktben már durranásveszélyes. A graetz után akkor a soros ellenállás kellene, hogy a tirisztor tartóárama alá csökkenjen az árama. A hozzászólás módosítva: Márc 19, 2024
4,5VA 230/12 fordítottam szembe 2x9/230 4,5VA Makrai féle trafót. Működik szépen, da a 230/12V ös, a kelleténél jobban melegszik. A másik egyáltalán nem. Kevés a 4,5VA?
Persze jobban melegszik, mert 2 egyforma trafót kellene összekötni.
A 12 V dolgozik rá a 9-re a vékonyabb szekunder drótjával. Aztán az írásodból az se derül ki, melyik van a 230-on. Lehet, ha fordítva raknád, akkor pedig a kimenő lenne kevesebb. Teszteld le.
A 230/12 ment rá 2x9V ra. 12V menjen inkább 12V ra. Tehát két egyforma trafó szembe.? A rajzon is, mintha látnék 9V ot.?
A rajzon biztos nem melegedett az illetőnek, vagy hűtötte.
![]() Általában 2 egyforma menjen szembe... vagy cseppet kisebbre a nagyobb.
Megtörtént a trafó csere. Két egyforma 12V os van szemben. Csak amit vártam, az be is jött. Az elsőként felvázolt összeállításban a 16 µF os kondit felnyomta 380-400Vra, most viszont, 300-320V ra. Sokkal erőteljesebb volt a szikra is. Ebből a trafóból, nem 12V jön, hanem 14-16V. Működés közben is.
A hozzászólás módosítva: Márc 20, 2024
Kompromisszumot kell kötnöd:
- csereberélsz hasonló trafók között, - hűtöd egy kis ventivel a melegedőt ( közbülső tekercs, graetz, kondi ), ameddig nem lesz optimális minden.
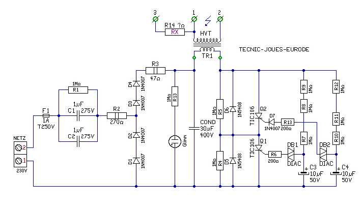
Sziasztok javításra került hozzám az alábbi készülék, gondoltam megosztom elég jó kapcsolásnak tűnik.
Szia. Jó lenne tanulmányozni a kapcsolási rajzát....
Szia rajz nincs róla azért tettem fel a nyák másik oldalát is .
Érdekes kapcsolás! Kettő darab diak,kettő darab tirisztor....
Hali!
Sikerült megjavítani? Mekkora kondi van benne?
Szia igen kész van 30-as kondi van benne
Igen azt nézem én is,viszont már javítottam hasonlót de az gyári ez pedig kisipari koppintás szerintem.
Sziasztok,
Az alábbi kapcsolási rajzban számít-e a piros színnel jelölt védő diódáknak a maximális ellenfeszültsége vagy ha minél nagyobb a dióda ellenfeszültsége az annál jobb? A választ előre is köszönöm.
Hello! Én visszarajzoltam, persze az alkatrészek értékeit/típusát csak megsaccoltam. Ha van rá még mód ráírom, ha meg vannak az értékek. Úgy látom, még egy Glimm van a nagyfesz részen, meg az a zöld akármi nem tudom micsoda. A boszme diódákat sem tudtam leolvasni. De hogy a két Tirisztor miért van kaszkád kapcsolásban, arról fogalmam sincs. Ráadásul két RC időzítő tag van hozzá.
Szia. A tirisztor/triakok nem párhuzamosan vannak??
|
Bejelentkezés
Hirdetés |













