Fórum témák

» Több friss téma
Fórum » 555-ös IC-s kapcsolások
Lapozás: OK   188 / 191
(#) kaqkk válasza niedziela hozzászólására (») Júl 20, 2023 /
 
Egyetértek ..
(#) Massawa válasza pipi hozzászólására (») Júl 20, 2023 /
 
Nincs két tápláb csak egy. Külön a DC az NE555-esknek. Az sima 5 Volt.
A másik elkülönitve csakis a LEDeket látja el delejjel, azaz szo sincs összekeverésröl.
(#) sdrlab válasza Massawa hozzászólására (») Júl 21, 2023 / 1
 
Nem tudom, konkrétan milyen LED-ek vannak ott, de nagy általánosságban alapvető tulajdonság, hogy a LED fényereje egész jó linearitást mutat a rajta átfolyó áramra! Nyilván nem matematikai pontosság, de jellemzően kicsi a hiba, szemmel nem fogod látni, max kimérhető az eltérés. Ennyit a nem úgy működésről....

A feszültség változtatásával kialakuló probléma természetét is leírtam világosan, honnan ered...nyilván emiatt nem ajánlott ennek használata. Csak elmagyaráztam, miért nem működött jól ezen elv szerint a tesztetek.

De...valamit nem értek: ha mindenben is ilyen jól tudod az elveket, és a válaszokat, mit kérdezgetsz itt a fórumon?!!
(#) pipi válasza Massawa hozzászólására (») Júl 21, 2023 /
 
Akkor hogy is lenne a két pwm egymás után? Valami skicc táp/vezérlés?
(#) Massawa válasza sdrlab hozzászólására (») Júl 22, 2023 /
 
A DC változást a barátom megcsinálta, nem vált be. Ennyi.
Valami más kell.
A másik PWMet még csinálta meg, mert ahhoz a sok LEDhez komolyabb kapcsolhato kimenet kell.
Ha majd összerakja meglátjuk, jobb vagy nem.
(#) Marty McFly hozzászólása Aug 9, 2023 /
 
Sziasztok!

Sikerült belebonyolódni egy egyszerűnek tűnő feladatba. 555 IC vel monostabil kapcsolást szeretnék építeni. Ami a feladat: Megjelenik a tápfesz, a 3 as láb magas szintre kapcsol majd 10-15 másodperc után alacsony szintre vált miközben a táp folyamatosan jelen van. Ha elveszem a tápot és újra ráadom akkor egy újabb időzítés és ismét inaktiválódik a kimenet. A probléma az hogy a 2 es lábon gnd kell hogy legyen mert ezzel lehet triggerelni. Ezt én egy tranzisztorral meg is oldottam, viszont folyamatosan aktív marad a kimenet.
(#) proli007 válasza Marty McFly hozzászólására (») Aug 9, 2023 / 1
 
Hello! Kicsit túl gondolod a dolgot..

ON10sec.png
    
(#) Marty McFly válasza proli007 hozzászólására (») Aug 9, 2023 /
 
Ez működik is Köszönöm!
(#) diginewl válasza proli007 hozzászólására (») Aug 24, 2023 /
 
Köszönöm! Pont ilyen kapcsolást kerestem, hogy ha megjelenik az állandó jel, abból egy rövidet hozzon létre valami egyszerű kapcsolás! Nálam 5V-on megy, és majd egy NPN tranyót fog vezérelni.
KÖSZÖNÖM!!!
(#) diginewl válasza proli007 hozzászólására (») Szept 18, 2023 /
 
Elkészült az áramkör, benne az 555 időzítő impulzusjele. Tökéletes lett, szépen megy!!!
Köszönet ismét! 100k/ 1µF értékkel pont olyan jelet ad, mintha megnyomnánk egy nyomógombot röviden.

Fordítókorong áramkör
(#) proli007 válasza diginewl hozzászólására (») Szept 18, 2023 /
 
Igazán nincs mit, eddig nem tudtam mihez kell..
(#) ONKYOS válasza diginewl hozzászólására (») Szept 19, 2023 /
 
üdv.valójában az 555-ös Ic. sok mindenre jó, nemcsak a google be ütve, és ajánlott kapcsi rajzok leírások szerint, hanem a valóságban , gyakorlatban is.
Tapasztalatból mondom, kb.16éve használom már,egyszerű fénycső ák, töl a pwm. tápegységig, de Air ionizer-ben is vezérlő Ic.ként, fet-et BUT12-t egyaránt meghajtja, akár 6V-os tápról,18KHz-en ketyeg, de a táp panelben, 36KHz-en pörgött, stabilan, dolgozik.
(#) Rosszmáj hozzászólása Okt 5, 2023 /
 
NE555 kimenetén el lehet érni ezt a jelalakot valahogy?
0,2 s magas, 1 s alacsony ...
A hozzászólás módosítva: Okt 5, 2023

02-1-02-1.jpg
    
(#) kadarist válasza Rosszmáj hozzászólására (») Okt 5, 2023 /
 
Szia!
proli007 mindjárt rittyent neked egy rajzot.
(#) niedziela válasza Rosszmáj hozzászólására (») Okt 5, 2023 /
 
Úgy keress rá hogy 555 pwm
(#) proli007 válasza Rosszmáj hozzászólására (») Okt 5, 2023 /
 
Hello! Úgy legyen..
A táp bekapcsolásakor, az első magas szélesebb lesz. Ha ez zavar, akkor más megoldást kell alkalmazni. Az időzítések némileg tápfesz függő, mert nem mindegy hogy a dióda nyitófeszültsége, milyen arányban van a tápfesszel.

1s-0s2.png
    
(#) niedziela válasza niedziela hozzászólására (») Okt 5, 2023 /
 
Igy oda állítod a kitöltést ahova akarod
Persze a frekvenciát először be kell álítani R1 -C1 tag
(#) Rosszmáj válasza niedziela hozzászólására (») Okt 5, 2023 /
 
Uraim!
Köszönöm!
(#) kontár hozzászólása Feb 29, 2024 /
 
Jó pár éve 555-tel találtam egy olyan rajzot,amivel egy ionikus lángőrt tudtam csinálni.Tehát X és Y pont elektródái között lángot gyújtottam,és akkor a 3-as pont magas szintre került.Sajna a rajz nincs meg azóta,de nem is találom sehol a neten. Csak arra emlékszem hogy valahova 3 megaohm ellenállást (is) kellett tennem.Gondolom ha az ionikus áram több lett mint a 3 megaohm ellenálláson átfolyó áram,akkor "átbillent" az áramkör(az 555-ben lévő flip-flop).A tudásom kevés hogy ezt megtervezzem,de nagyon örülnék ha valaki tudna segíteni.Köszönöm
A hozzászólás módosítva: Feb 29, 2024
(#) kaqkk válasza kontár hozzászólására (») Feb 29, 2024 /
 
A segédprogramok közt ott az 555 monostabil számító programja , kicsit játszol vele és megpróbálsz emlékezni .
(#) sakrafi válasza kontár hozzászólására (») Feb 29, 2024 / 1
 
Ez talán segít
(#) Inhouse válasza kontár hozzászólására (») Márc 1, 2024 /
 
Nézz el ide és itt megtalálod amit keresel. 3db 10MΩ van benne, de az építőnek nem működött, más megoldást talált ki a reteszelésre. De lehet, hogy valamit elrontott...
Itt helyben is van róla egy-két jobb kép, ami alapján visszarajzolható.
A hozzászólás módosítva: Márc 1, 2024
(#) Inhouse válasza Inhouse hozzászólására (») Márc 1, 2024 / 1
 
A 2 féle, tranzisztoros és tranzisztor nélküli változat visszarajzolva, meg akkor legyen itt minden értelmes kép (dBase itteni NYÁK beültetésije is).
A relé behúzójától függ, hogy elbírja-e az NE555, vagy a tranzisztoros kell. Illetve az IC max feszültségét is figyelembe kell venni, nem lehet több, mint 18VDC, az ideális 12V és 16V között. A fogyasztás zöme a relé lesz, ehhez kell a tápját méretezni. A gyári kis paneltrafó 1,5VA-es.
A 10MΩ-os ellenállások a 2 féle panelben igen eltérő kivitelűek, persze teljesítmény nincs.
Legyen benne a lángőr, reteszelő és az IR-86, hogy a kereső találjon valamit majd...bár ez utóbbi egy komoly bug a HE-n, hogy nem fog találni rá semmit...évek óta nem sikerült megcsinálni.
A hozzászólás módosítva: Márc 1, 2024
(#) kontár válasza Inhouse hozzászólására (») Márc 1, 2024 /
 
Nagyon szépen köszönöm a kimerítő választ!
(#) kontár válasza kontár hozzászólására (») Márc 17, 2024 /
 
Megpróbáltam megérteni.hogy működik az ionikus lángőr az 555-ben.és arra jutottam hogy van olyan eset amikor a flip-flopban az R és az S bemenet egy időben H-magas szintet kap.Ez elvileg tiltott,de találtam egy leírást amiben le van írva hogy ebben az esetben Q magas szintű lesz.Ezt eddig én nem tudtam (autoditakta módon tanulom) Itt van róla a leírás 555-re fókuszálva. https://learn.adafruit.com/getting-to-know-the-555/rs-flip-flop
(#) olika76 hozzászólása Ápr 9, 2024 /
 
Kedves Elektronikások!

Segítséget szeretnék kérni.

555-ös IC-vel kapcsolatban eddig olyan kapcsolásaim voltak, amelyeknél csak nyomógomb volt, azaz a +12V-os felfutó jel rövid ideig volt a bemeneten, melynek hatására az 555 behúzott azonnal egy relét és azt 5s-ig tartotta, majd elengedte. Most viszont olyan kapcsolás kellene, ahol ez a +12V rajta marad (egy kapcsolóval) és az időzítő 5s relé tartás után ugyancsak leáll. Ismételt ki-, majd bekapcsolásra ismét 5s-ig tartja a relét.

Hasonló kellene, mint amit csatoltam, csak nem késleltetéssel, hanem 5s-ig tartással és leállással a fent leírtak szerint.

Remélem érthetően írtam le mindent.

Előre is köszönöm a segítséget!

Üdvözlettel: olika76
A hozzászólás módosítva: Ápr 9, 2024

idozito_1.png
    
(#) proli007 válasza olika76 hozzászólására (») Ápr 9, 2024 / 2
 
Hello!
Tegyél a Q1 helyére egy NPN tranzisztort (Pld. BC337-et), csak cseréld fel a kollektor-emittert. Emitter megy a testre, kollektor a relére.
(#) olika76 válasza proli007 hozzászólására (») Ápr 9, 2024 /
 
Kedves proli007!

Köszönöm, megcsináltam egy próbapanelen és tökéletesen működik.

Üdvözlettel: olika76
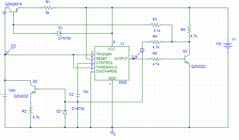
(#) kovesz02 hozzászólása Máj 1, 2024 /
 
Sziasztok az alábbi kapcsolásomhoz lenne pár kérdésem: (Schematicsban szeretném megcsinálni)
Mi az áramkör funkciója?
• Időfüggvény hogyan ábrázolom? (a rajzokon jelölve van a
vizsgálandó pont.)
Bekapcsolási tranziens hogyan látszódjon t=0 időtől az
állandósult állapot beálltáig? ( Állandósult állapotban 1-2 periódus látszódjon az
időfüggvényből.)
Melyik paramétert/ paramétereket válasszam ki a kapcsolási rajzon, amivel
változtatni lehet a működési frekvenciát, vagy a jel
amplitúdóját

kapcsolas.png
    
(#) proli007 válasza kovesz02 hozzászólására (») Máj 1, 2024 /
 
Hello! (Én az említett Schematic-ot nem ismerem.)
- Az áramkör funkciója, astabil multi, de nevezheted funkciógenerátornak is. Az 555 3-as kimenetén négyszögjel, míg a "V" ponton háromszögjel mérhető.
- Ha tranziens módba vizsgálsz valamit és kezdeti időpontnak a 0sec-et adod meg akkor a bekapcsolási tranziens is látható lesz.
- Az 555 kimenete két áramgenerátort kapcsolgat, ezek töltik és sütik ki a 100nF-os kondit. Ha a töltőáramot áramgenerátor szolgáltatja, akkor a kondi feszültség változása lineáris lesz. Az így létrejött háromszög feszültség amplitúdóját az 555 komparálási szintjei határozzák meg. Mivel annak referenciája a tápfeszből van belül leosztva a küszöbszint, a táp 1/3 és 2/3-ad része. Tehát ez a két érték között fog változni a háromszögjel csúcsai.
- 10V táp 1/3-ad része 3,33V, míg a 2/3-ad része 6,66V. Tehát a háromszögjel csúcsfeszültsége 3,33V lesz. Ezt megváltoztatni nem tudod, kivét ha az 5-ös láb feszültségét változtatod, mert ott a táp 2/3-ad része mérhető. De ezzel az 1/3 feszültsége is változni fog és a frekvencia is.
- Tehát a 100nF feszültsége üzem közben 3,33V és 6,66V között fog lineárisan fel-le változni. Ez alól kivétel a bekapcsolási pillanat, mert akkor a kondinak nem a 3,33V-ról kell 6,66V-ra töltődni, hanem 0V-ról 6,66V-ra. Vagy is az első felfutási idő kétszer annyi ideig tart. Ez után már szimmetrikus lesz.
- A működési frekvenciát a töltés és kisütési idő összegének reciproka adja. f=1/t Ha a frekvenciát változtatnád, akkor a töltő és kisütő áramokat kellene változtatni.
- A kondi töltési idejét a feszültségváltozás (3,33V), a kapacitás és a töltőáram határozza meg, Tehát azt megváltoztatni itt az egyszerű áramgenerátor áramával lehetséges. A töltő áramot pld az R1 befolyásolja. A kisütést az R2. Az áram pedig It=(Uz-Ube)/R1 lesz. Mivel az R1 nem egyenló R2-vel, a fel és lefutási idő nem lesz egyenlő. A felfutás tovább fog tartani. Ergo a háromszögjel nem lesz szimmetrikus.
- A kondenzátorban tárolt töltés mennyiség, Q=C*U határozza meg. A töltésmennyiség pedig a töltőáram és az idő szorzata. Q=I*t. Így a töltési idő, t=C/U/I lesz.

Ez alapján már ki tudod számolni a frekvenciát. Megváltoztatni pedig a két töltőáram, vagy is az R1 és R2 értékének megváltoztatásával lehetséges..
De gyanítom, ez valami iskolai feladat, amit annak topikjában illett volna feltenni.

Egyébként pedig az áramkör nem korrekt, mert a tranzisztorok kollektor feszültségének el kellene érni a 6,66V és 3,33V értéket. A tranzisztorok emitter feszültsége nem haladhatja meg ezt az értéket. Mivel a választott zéner feszültség 4,7V, így az R1 és R2 ellenállásokra 4,7V-0,6V=4,1V, ami magasabb mint a 3,3V. Tehát vagy a zéner, vagy a táp feszültségének megválasztása helytelen.
A hozzászólás módosítva: Máj 1, 2024
Következő: »»   188 / 191
Bejelentkezés

Belépés

Hirdetés
XDT.hu
Az oldalon sütiket használunk a helyes működéshez. Bővebb információt az adatvédelmi szabályzatban olvashatsz. Megértettem