Fórum témák

» Több friss téma
Fórum » JLH erősítő
Lapozás: OK   220 / 221
(#) Karesz 50 válasza Suba53 hozzászólására (») Jún 5, 2024 /
 
(#) compozit válasza Karesz 50 hozzászólására (») Jún 5, 2024 /
 
Pedig ez nagyon egyszerű. Egy fogyasztón a feszültség- és az áramirány megegyezik. Egy termelőn ( mondjuk egy generátor, vagy akksi ) mindig ellentétes.
Egy tranzisztor nem lesz termelő...
A hozzászólás módosítva: Jún 5, 2024
(#) Suba53 válasza Karesz 50 hozzászólására (») Jún 5, 2024 1 /
 
Kicsit konkrétabban, ha lehet. Egy ideje nézegetem a linkelt oldalt, de hasonló rajzot nem lelek benne.
Te egy értelmes ember vagy, gondolom jelessel mentél át a villamosságtan, az erősítők elmélete, lineáris áramkörök, stb. tantárgyak vizsgáin.
Gondold át még egyszer ezt a folyamatot. Compozit által említett törvényszerűséget is érdemes megfontolni.
(#) Skori válasza Karesz 50 hozzászólására (») Jún 5, 2024 /
 
Az az érdekes, hogy nem következetesen fordított áramirányt rajzol, csak a jelölt áramok kb. 50%-ában.

Megjegyezném még, hogy a tranzisztor rajzjelén, az emitteren levő nyíl tulajdonképpen az üzemszerű áramirányt mutatja (a dióda rajzjele meg önmagában is hasonló egy nyílhoz - ami szintén áramirányt mutat). Az emitter áramköre (üzemszerűen) meg vagy a bázison és/vagy a kollektoron át záródik.
(#) compozit válasza Skori hozzászólására (») Jún 5, 2024 /
 
Az emmitter nagyjából a kibocsátót jelenti. A kollektor pedig a nyelőt. persze ez is csak elnevezés, mert PNP tranyónál fordítva van...
(#) reloop válasza Skori hozzászólására (») Jún 5, 2024 /
 
A csomóponti áramoknál és az ib1≠ib1-nél azért vannak aggályaim, hogy lesz kimagyarázva.
(#) Suba53 válasza reloop hozzászólására (») Jún 5, 2024 /
 
Sehogy. Ezt nem lehet kimagyarázni. Valami nagyon elborult ember rajzolhatta meg ezt az áramkört. A végtranzisztor bázis árama nem zárulhat azon a körön, ahol be van jelölve.

Nem tudom, Karesz mi a fenének rakott be egy ilyen egyértelműen hibás ábrát.
(#) Karesz 50 válasza compozit hozzászólására (») Jún 6, 2024 /
 
Ha azt feltételezzük rólam, hogy ismerem az Ohm-törvényt és értem mikor merre folynak az áramok, akkor is azt gondolom, nem sértem meg a fizika törvényeit azzal ha "B" ábra szerint jelölöm az áramok és feszültségek pillanatértékeit.

A "B" ábra szerinti diff. erősítőn szerintem könnyebben átlátható/észrevehető az, hogy:
- Q1, Uki1 csomópont felől nézve földelt emitteres kapcsolásban működik
- Q1 emitterkövetőként hajtja meg Q2-t
- Q2 földelt bázisú kapcsolású
- "ránézésre" adódnak a feszültség- és áramerősítések és, hogy melyik fokozat az invertáló és melyik a nem-invertáló.
Mondjuk egy differenciálerősítő működését még elég könnyű átlátni, de bonyolultabb/összetettebb áramkörök működésének megértésében (nekem) sokat segít ha a "B" ábra szerinti áram- és feszültségviszonyokat képzelem magam elé.
Ezért linkeltem be azt a tegnapi rajzot - magamat igazolván - (nem számít, hogy hibás), hogy nem csak az én agyam forog ilyen "furmányosan", hanem a jelek szerint másoké, nálam okosabbaké is.

diff.jpg
    
(#) Skori válasza Karesz 50 hozzászólására (») Jún 6, 2024 /
 
Értem, hogy a dinamikus áramváltozásokat szeretnéd így ábrázolni, de én nem erőltetném ezt a helyedben ilyen módon. Ha mindenképpen a diff. áramokat akarnám mutatni akkor a helyes irányba mutató nyílra ráírnám a statikus értéket + kiegészítve a változással. Tehát statikus érték±dinamikus változás mondjuk pl. 3µA±1µA
A pillanatérték megnevezésed azért nem helytálló, a fordított irányt mutató nyilakra, még dinamikus viszonylatban sem, mert egyetlen pillanatra sem folyik fordítva az áram, csak a tendenciája csökkenő, vagy a pillanatértéke éppen kisebb a statikus értékénél. Ha ezt akarnám jelezni akkor pl. ferde nyilakkal mutatnám, valahogy így: 3µA↘1µA vagy így 3µA↗1µA

Az oldal fejlesztőinek:
Nem lehetne betenni a szerkesztő speciális karakterei közé ezeket is: ← ↑ → ↓ ↔ ↕ ↖ ↗ ↘ ↙ ?
A hozzászólás módosítva: Jún 6, 2024
(#) Suba53 válasza Karesz 50 hozzászólására (») Jún 6, 2024 /
 
Aki a tegnap belinkelt rajzot készítette, biztosan nem volt okosabb nálad.

Egyébként ha így akarod a pillanatnyi értékeket elmagyarázni egy tanulmányban, akkor egy eléggé szájbarágós körítést kell írni arról, hogy az adott rajzrészleten a nyíllal mutatott pillanatnyi áramirány éppen milyen pillanatnyi feltételek mellett, milyen pillanatnyi feszültségértékek mellett értendő.

Ha csak úgy minden magyarázat nélkül kiteszel egy ilyen rajzot, akkor azt senki nem fogja pillanatnyi értéknek tekinteni, mert általánosságban nem azt szokás megadni.

Amúgy a "B" rajzon sem folynak úgy az áramok, ahogy bejelölted. Jobb lenne, ha inkább a fizikailag helyes folyamatokat szoknád meg, és a szerint értelmeznéd a működést.
A hozzászólás módosítva: Jún 6, 2024
(#) Suba53 válasza Karesz 50 hozzászólására (») Jún 6, 2024 /
 
Nekem az segített sokat az ilyen jellegű áramkörök működésének a megértésében, hogy nem statikusan, pillanatnyi értékeket néztem, hanem egy függvény diagramként rajzoltam be az áram változásokat.

Vízszintes tengelyen az idő, a függőleges tengelyen meg az áramok, feszültségek, és azon sokkal érthetőbbé válnak a változások. És ezt bármilyen kivezérléshez meg lehet rajzolni.
(#) compozit válasza Karesz 50 hozzászólására (») Jún 6, 2024 /
 
Legfeljebb annyit tudok hozzátenni az előttem szólók véleményéhez, hogy egyetértek velük.
( Vannak "szokások", amiket illik betartani, különösen ha valamit meg akarok magyarázni.)

De, kaptam egy ötletet. Mondtam, nekem egy pici szikra is elég.

( talán kevesebbet kellene olvasnod a külföldi maszlagokat... )
(#) Karesz 50 válasza Suba53 hozzászólására (») Jún 7, 2024 /
 
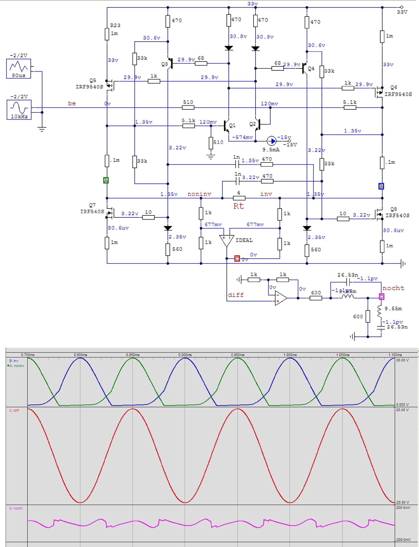
Jó. Akkor mutatok egy példát arra amiről eddig beszéltem. Ez a világ legegyszerűbb végfoka. Mindössze nyolc tranzisztor. Differenciál erősítős bemenet, két szintáttevő és egy "H" híd.
Azért neveztem el félhullámúnak, mert a félhidak kimenetén valóban csak a két (torz) félhullám jelenik meg és magán a terhelő ellenálláson átfolyó áram "rakja össze" a (többé-kevésbé) torzítatlan kimeneti feszültséget.
Érdekességképpen megmutatom a kapcsolás szimulációnak keltezését. Tulajdonképpen elég gyorsan "összecsaptam", aztán valami miatt félretettem az egészet és elfelejtődött. De a deszkamodellt kölcsönadtam Bandi barátomnak, akinek a mai napig ez a kedvenc végfoka. Neki ígértem meg, hogy újra elő fogom venni ezt a rajzot és megpróbálom tovább fejleszteni. Időm van, kedvem egyelőre nincs hozzá.
Idézet:
„Nekem az segített sokat az ilyen jellegű áramkörök működésének a megértésében, hogy nem statikusan, pillanatnyi értékeket néztem, hanem egy függvény diagramként rajzoltam be az áram változásokat.”
Az érdekelne engem nagyon, hogy tudná itt valaki (akár hármótok közül) "hagyományos módszerekkel" közérthetően - mérnöki precizitással - elmagyarázni ennek az áramkörnek a működését úgy, hogy mindenki megértse. Amikor a Diesel-mozdony szerelő agyammal kitaláltam ezt a kapcsolástt, a képzeletemben pillanatértékek szerepetek, csak így sikerült "működésre bírnom". Ma már nem tudnék ilyesmit kitalálni és nem is nagyon érdekel az egész.
(#) Suba53 válasza Karesz 50 hozzászólására (») Jún 7, 2024 /
 
Fura egy jószág.
De ott van a magyarázat a második képen. Sokszor egy rajz, egy diagram sokkal többet mond, mint öt oldal szöveg.
Ha a szimulátorban még felvennéd a jellegzetes pontokon a feszültségek diagramjait is, akkor lenne teljes, de így is érthető.
(#) compozit válasza Karesz 50 hozzászólására (») Jún 7, 2024 /
 
Még tegyél fel egy spectrum képet a kimeneti feszültségről, ha van rá lehetőséged.
(#) compozit válasza Karesz 50 hozzászólására (») Jún 7, 2024 /
 
Én már tettem fel egy-két dolgot, amit mérnöki precizitással fogalmaztam meg. A kutyát sem érdekelte, tehát többet nem teszek ilyet. Ez egy hobbifórum, itt nem a mérnöki precizitás, vagy hozzáértés a lényeg, hanem legyen valami kapcsolási rajz, nyákterv, esetleg meg is lehessen vásárolni, stb. Aki hozzáértő lenne, azt meg nem érdekli a téma.

Egyébként, te már megfogalmaztad a működést. Ha valaki többet tud annál, hogy egy tranyónak három lába van, az meg fogja érteni. ( Ha akarja. )

Amit nem értek, hogy mit csinálnak a 33k-s ellenállások?

A spctrum képet is azért kérdeztem, mert ez végül is egy hídkapcsolás. Elvileg a páros felharmónikusok kiesnek. Ez rendben van, amiket feltettem elrendezéseket azon ezt szépen lehet látni. Sajnos, csak akkor, ha szimmetrikus vezérlést kap, asszimmetrikus vezérlésnél ez nincs meg így a THD is legalább a kétszerese. Emiatt lettem volna kíváncsi egy spectrum képre, mert nálad is csak aszimmetrikus vezérlést kap a végfok.

Ami még problémás, hogy az rendben van, hogy a páros felharmónikusok erősen csökkennek, de a páratlanok miért nem? ( nekem elég, ha konyhanyelven magyarázod, biztosan meg fogom érteni.)
(#) Skori válasza compozit hozzászólására (») Jún 7, 2024 /
 
Ugyan nem tőlem kérdezted, és talán nem precizen fogalmazok, de a páros harmonikusok általában másodfokú karakterisztikán keletkeznek. Mivel egy negatív érték négyzete pont ugyanannyi mint (az abszolút értékének megfelelő) pozitív érték négyzete, ezért az így keletkező torzítások ezen része a két félhídon egyfomra. Mivel a kimenet a két félhíd jelének a különbsége, ezért ezek kiesnek... A páratlan harmonikusok esetén ez nincs így, tehát pl. X3 esetén, ha X negatív akkor X3 is (vagy mindkettő pozitív). Az X2 viszont mindíg pozitív...
(#) compozit válasza Skori hozzászólására (») Jún 7, 2024 /
 
Sántít. Ha a páros felharmónikusokra van -80 dB csillapítás a második és a harmadik felharmónikus között, akkor azért elmondhatjuk, hogy nagyon pontosan egyforma a pozitív és a negatív félhullám. Ha ez igaz, akkor a páratlan felharmónikusoknak is egyformáknak kellene lennie. De nem azok.
(#) Skori válasza compozit hozzászólására (») Jún 7, 2024 /
 
Az amplitudó akár azonos is lehet, de a páros felharmonikusok előjele - fázisa azonos, a páratlanoké ellentétes. De ezt írtam le korábban is, kicsit hosszabban.
(#) compozit válasza Skori hozzászólására (») Jún 7, 2024 /
 
Már értem! Ellentétes, hiszen a másik félhullámot csinálja, ami 180 fokkal odébb van.
A hozzászólás módosítva: Jún 7, 2024
(#) Karesz 50 válasza compozit hozzászólására (») Jún 8, 2024 /
 
Idézet:
„Ami még problémás, hogy az rendben van, hogy a páros felharmónikusok erősen csökkennek, de a páratlanok miért nem? ( nekem elég, ha konyhanyelven magyarázod, biztosan meg fogom érteni.)”

Konyhanyelven én úgy fogalmaztam volna, hogy a négyszög-, illetve a háromszögjel spektrumképe csak páratlan számú harmonikusokat tartalmaz. Ezt használtad ki annak idején a szinuszjel generátornál, ami négyszögből állít elő kis torzítású szinuszt. A teljes híd szimmetrikusan erősít, tehát a relatív erősítésváltozás (a nyíthurkú erősítés a kivezérlés függvényében) akár nő, akár csökken, mindenképpen páratlan harmonikusok keletkeznek.
Ha a szinusz csúcsait levágjuk (amikor az erősítő "klippel") akkor is - mert trapézhoz, majd négyszöghöz közelít a szinusz.
A nyílthurkú erősítés nőni is tud - a termikus torzítások miatt.
(#) Karesz 50 válasza compozit hozzászólására (») Jún 8, 2024 /
 
Idézet:
„A spctrum képet is azért kérdeztem, mert ez végül is egy hídkapcsolás.”

Ez csak első ránézésre hídkapcsolás, de valójában nem az. A teljes híd egyik legfontosabb tulajdonsága, hogy a terhelés feleződik... a félhidak kétszeres kimeneti "árammal járnak".
Itt nem. Az eredeti ötlet az volt, hogy az alsó fetek kapcsolóüzemben dolgozzanak, nullához közeli disszipáció mellett. Ideális megoldásként nullátmenetnél kellene ki/bekapcsolniuk szakadásba, ill. rövidzárba. A gyakorlatban ez nyilván nem kivitelezhető, mivel a nullátmenetnél pont nem keletkezik vezérlőfeszültség (azért nullátmenet). Fából vaskarika, hogy ebből a nullából kellene előállítani egy nagy amplitúdójú négyszögjelet... és még ott vannak a késleltetések is.

De a szükségből lehet előnyt is kovácsolni. Kell egy minimális nyugalmi feszültség a félhidak kimenetén és kell valamekkora nyugalmi áram is hozzá... valamint némi előreszabályozás. De az előreszabályozást meg lehet invertálni (ez csak szójáték) úgy, hogy a felső fetek bekapcsolását késleltetjük. Az előnyt úgy lehet kikovácsolni, hogy a fetek meredekségét megfelelő nyugalmi áram beállításával (elvileg) ki lehet linearizálni. Itt csak annyi a bibi, hogy ez terhelés- ill. impedanciafüggő.
A szimulációk dátumait is azért mutattam, hogy ezt az egészet kitaláltam 2017-ben és ekkor fel is adtam, mert hülyeségnek tartottam az egészet. Aztán egy év múlva újra elővettem és akkor végigcsináltam. Most meg Bandi barátom miatt látok újra fantáziát benne. Egyszerűen nem tud szabadulni ennek a végfoknak a "varázsától". Úgy 30-50-100 különböző végfoka van (az eredeti csöves ARC-től kezdve mindenféle tranzisztoros, fetes, IC-s, japán-angol-német izék) és csak ennek a félhullámúnak szereti a hangját. (A Burgumé sem tetszett neki, mert annak meg túl sok a mélye... a többinek meg kevés, mosott, döngős, stb...)

Megtaláltam a lomok között a legelső kísérleti gubancot és két "végleges" panelt, amiken lehet mérni és kísérletezni (esetleg). De talán át kellene menni ezzel az egésszel a Hawksford topikba. Újat szerintem felesleges nyitni ennek, ha érdekel is ez az egész néhány embert, akkor is gyorsan le fog csengeni az egész... néhány oldalon (feltételezem).
A 33k ellenállások, utánhúzó ellenállások.
(#) Karesz 50 válasza compozit hozzászólására (») Jún 8, 2024 /
 
Itt van a Fourier analízis az alapkapcsolásról, illetve egy régi szimuláció a hibajel-erősítős változatról (de ez utóbbinak nem sok jelentősége van, szinte csak az opampok minőségén múlik mekkora a THD).
(#) compozit válasza Karesz 50 hozzászólására (») Jún 8, 2024 /
 
Köszönöm.
(#) mek-elek válasza Karesz 50 hozzászólására (») Jún 8, 2024 1 /
 
Olvasva, megint megdöbbentettél a tudásanyagoddal.
"Úgy 30-50-100 különböző végfoka van (az eredeti csöves ARC-től kezdve mindenféle tranzisztoros, fetes, IC-s, japán-angol-német izék) és csak ennek a félhullámúnak szereti a hangját. (A Burgumé sem tetszett neki, mert annak meg túl sok a mélye... a többinek meg kevés, mosott, döngős, stb...)"
Ezt viszont érdekes dolognak tarom! Nem világos e dolgok háttere. Ha csak jelenleg magamból indulok ki, jelenleg a Dankón fülesezek. Néha egész jó felvételek szoktak lenni rajta. De, ahány felvétel annyi fajta hangzás. Szinte nincs két felvétel amiben ugyanannyi lenne a mély.
Azt akarnám mondani, hogy amikor egy erősítőt véleményezünk nem ártana a hallgatott felvételeket is figyelembe venni. Nem beszélve a másik végén a hangfalak milyenségét, a helység akusztikai tulajdonságait, adott hangfalpozícióban. Ezzel nem akarván az erősítődet véleményezni. Dehát tudod Te mennyi minden van még ezen kívül is, ami az adott hangzást befolyásolja. Szóval az eredményt önmagában nem csak az erősítő adja.
(#) Alkotó válasza mek-elek hozzászólására (») Jún 8, 2024 / 2
 
Alig bírom kihámozni mit akarsz mondani, de szerintem nem érted.
Ha valakinek egyik erősítő jobban tetszik mint egy másik, akkor azt a saját rendszerén a saját ízlése alapján mondja.
Ez nem azt jelenti milyen jó az egyik erősítő és milyen rossz a másik, hanem az adott körülmények között jobbnak vélte a hallgató az egyiket. Máshol, más körülmények között esetleg a másik lenne a nyerő.
(#) compozit válasza Alkotó hozzászólására (») Jún 8, 2024 /
 
mek-eleknek muszáj volt hozzászólnia egy teljesen szubjektív dologban. Valamit mondania kell... ha már nem ért a kapcsolástechnikához.

Arra azért kiváncsi lennék, hogy mit tud elfogadni szobaakusztikába, felvételekben, hangfalakban és minden olyan dologban amit így ír le: " Dehát tudod Te mennyi minden van még ezen kívül is, ami az adott hangzást befolyásolja." Biztosan tudom, hogy tudja, mek-elek megerősítése nélkül is.
(#) mek-elek válasza compozit hozzászólására (») Jún 9, 2024 /
 
Mi lenne, ha kibírnád személyeskedés nélkül? Nem gondolnám, hogy bármiben kritizáltalak volna benneteket. Az meg egyáltalán nem érdekes, hogy én mit tartanék jónak... Nálam egyáltalán nincs lehetőség szobaakusztikával foglalkozni a lakhatási körülményeink miatt. De volt szerencsém egy két próbát tenni régebben, innen a részleges tapasztalataim. A tudás meg viszonylagos fogalom. Én sosem írtam tudásról, csak tapasztalatokról. És fontosnak tartanám, ha egy kezdő építőt nem tévesztene meg az erősítő képességének hatása az egész rendszer hangzására. Mert ugye minden szakmai képesség ellenére ez egy hobbista fórum lenne, ha jól tudom.
Legyen az utószóm, érdekes volt Karesz dolgait olvasni!
(#) Suba53 válasza mek-elek hozzászólására (») Jún 9, 2024 / 3
 
Elek!
Kérlek ezt ne vedd rosszindulatú kritikának, csak egy érdekes dologra szeretném felhívni a figyelmedet. Az a gond a hozzászólásaid zöménél, hogy egy elég tágas közhely gyűjteményből rakod össze, mellőzve mindenféle konkrétumot, ami bármi segítséget jelenthetne az adott téma megértésében. Engem nem zavar, mert jókat mosolygok rajta, de megértem, ha mások ezt zagyvaságnak tartják.
(#) bbatka válasza Suba53 hozzászólására (») Jún 10, 2024 /
 
ChatGPT AI Clone?
A hozzászólás módosítva: Jún 10, 2024
Következő: »»   220 / 221
Bejelentkezés

Belépés

Hirdetés
XDT.hu
Az oldalon sütiket használunk a helyes működéshez. Bővebb információt az adatvédelmi szabályzatban olvashatsz. Megértettem