Fórum témák

» Több friss téma
Fórum » Elektronikában kezdők kérdései
- Ez a felület kizárólag, az elektronikában kezdők kérdéseinek van fenntartva és nem elfelejtve, hogy hobbielektronika a fórumunk!
- Ami tehát azt jelenti, hogy a nagymama bevásárlását nem itt beszéljük meg, ill. ez nem üzenőfal!
- Kerülendő az olyan kérdés, amit egy másik meglévő (több mint 17000 van), témában kellene kitárgyalni!
- És végül büntetés terhe mellett kerülendő az MSN és egyéb szleng, a magyar helyesírás mellőzése, beleértve a mondateleji nagybetűket is!
Lapozás: OK   3968 / 4051
(#) Pali79 válasza proli007 hozzászólására (») Aug 30, 2024 /
 
Majdnem. DC 26V körül van a feszültség. A cél annak a megállapítása, hogy a tápfeszültséget szolgáltató egység és a rendszer kábelezése megfelelő-e ahhoz, hogy egyszerre 19 különböző ponton terhelhető 1,3A árammal. Egy pirotechnikai patront kell elindítani éles helyzetben, ami nem gyújt be ha nem éri el az áram erőssége az 1,3A-t. Erről kell megbizonyozodni, hogy éles helyzetben ez meg tud valósulni.
(#) proli007 válasza Pali79 hozzászólására (») Aug 30, 2024 /
 
Oké, de a gyufa működőképességét sem próbálhatod ki azzal, hogy meggyújtod.
" Ez is jó! - Ez is jó!"
Csak ellenállás méréssel (detektálásával) tudod megállapítani, hogy vélhetően működni fog-e mikor kell..
(#) Pali79 válasza proli007 hozzászólására (») Aug 30, 2024 /
 
Igen, éppen ezért szeretném elkészíteni a korábban mutatott áramkört. Ha átmegy az 1,3A, a reed meghúz és bekapcsolja a LED-et. Ha az áram nem éri az 1,3A-t, mert a tápegység gyenge vagy a hosszú vékony kábel miatt nagy a feszültség esés, nem gyullad ki a LED. Ez lenne az elképzelés.
(#) proli007 válasza Pali79 hozzászólására (») Aug 30, 2024 /
 
Ezt csak Te tudhatod. Én arra gondoltam, hogy előre szeretnéd tudni lesz-e bumm. Így csak utólag tudod meg hogy volt-e.
(#) Pali79 válasza proli007 hozzászólására (») Aug 30, 2024 /
 
A piropatronokat lekötöm és a korábban mutatott áramkört kötöm a helyére a teszt idejére. Tehát elindítom a rendszert és szeretném látni, hogy lenne-e bumm ha a piropatron lenne bekötve. De ha nem éri el pontonként az 1,3A, akkor nem lesz sosem és az nagy baj.
(#) proli007 válasza Pali79 hozzászólására (») Aug 30, 2024 /
 
Ja, hogy Te a patron helyett bekötöd a 20 ohm-ot? Kicsit macerás. És visszakötéskor is lehet hibázni..
(#) Pali79 válasza proli007 hozzászólására (») Aug 30, 2024 /
 
Idézet:
„Ja, hogy Te a patron helyett bekötöd a 20 ohm-ot?”
Igen, pontosan! De olyankor csak teljesen kikapcsolom a rendszert, hogy nehogy baj legyen.
Szóval a kérdés az, hogy ez így működőképes? Vagy esetleg javasolsz más megoldást?
A hozzászólás módosítva: Aug 30, 2024
(#) proli007 válasza Pali79 hozzászólására (») Aug 30, 2024 /
 
Én más módszert alkalmaznék, de az sokkal komplikáltabb lenne.
Alapvetően egy ellenállással táplálnám meg a patronokat a 26V-ból és figyelném a patronon eső feszültséget. Ha az egy megadott tartományban van, akkor jó az áramkör. Ha kevesebb vagy több, akkor vagy zárlat van, vagy szakadás. De ehhez a 19 csatornára külön-külön áramkör kell és 3 Led.
(#) Pali79 válasza proli007 hozzászólására (») Aug 30, 2024 /
 
Az általam rajzolt áramkörből is 19 kell, úgyhogy az nem gond. Zárlat vagy szakadás biztosan nincs a rendszerben, arról már tudnánk. A rendszer terhelhetősége a kérdés. Tehát alap esetben néhány mA nagyságrendű áram folyik a rendszerekben, ami a kábel éppségét jelzi a rendszer központja számára. A kérdés az, hogy ha éles helyzet van és indulni kellene a patronoknak, tud-e annyi áramot adni a tápegység ami elegendő a patronok indításához vagy sem.
(#) proli007 válasza Pali79 hozzászólására (») Aug 30, 2024 /
 
Azt csak akkor tudod meg, ha teszt jelleggel megterheled a tápot a 19*1,3A árammal és méred a tápfeszt.
(#) Pali79 válasza proli007 hozzászólására (») Aug 30, 2024 /
 
Kezdem elveszteni a fonalat. Korábban arról volt szó, hogy tekerek a reed köré kb 10 menetet és ha a kívánt áram átmegy rajta, akkor a reed meghúz, ha nincs meg a kellő áram akkor nem fog meghúzni. Ez akkor mégsem alkalmas az áram figyelésére?
(#) Gafly válasza Pali79 hozzászólására (») Aug 30, 2024 /
 
Én meg a 19 piropatronnál veszítettem el a fonalat, de ha elmondod hogy hová szereled fel, akkor tutira nem megyek a közelébe.
(#) proli007 válasza Pali79 hozzászólására (») Aug 30, 2024 / 2
 
De lehet a Reed csővel az áramot érzékelni. De ahhoz tudni kellene hogy milyen ténylegesen a cső érzékenysége, mert ahogy látom elég széles tartományban van az megadva. Tehát elsőként azt, meg kellene mérni. Ehhez kellene egy változtatható áramú tápegység, valami ellenállás, hogy ne "zárlatban" kelljen a táppal mérni. Rátekerni egy csőre. mondjuk 20 menetet és megnézni, mikor húz be és mikor enged el. Ebből már számolható, a szükséges menetszám és megtudható, hogy számodra megfelelő-e a megoldás vagy sem. Azt rátekerni és megmérni, hogy milyen áramnál húz be ténylegesen. Ez ennyi lenne.

Azért veszted el a fonalat, mert én is elvesztettem, mert csak apránként derült ki, hogy tulajdonképpen mit szeretnél, és hogyan szeretnéd ezt elkövetni és tesztelni. Egy kérdés feltevésnél, célszerű egyszerű parasztos mondatokkal leírni, mit szeretnél és milyen körülményekhez hogyan használnád. Mert sok esetben nem az a járható út , vagy nem az a legcélszerűbb amit a kérdező választ. Vagy nem akarja elárulni. mit is épít, vagy szándékosan ködösít. Aztán kiderül hosszú csatározás után, hogy "Anyám én nem ilyen lovat akartam!"..
A távolbalátás, gondolatolvasás meg nem az erősségünk. Ezért kell kiindulásnál egyszerűen fogalmazni és tényeket közölni.
Egyébként Gafly azért írja amit, mert bennem is megfogalmazódott a gondolat, hogy ha ez nem egy nokedli tűzijáték, hanem egy robbantási szerkezet, akkor óvakodnék bármiféle átalakítástól. Mert azokra, gondolom megfelelő előírások és jogszabályok vonatkoznak. Bármennyire is Te a biztonságot szeretnéd növelni, akkor is a módosítással egy engedélyezett készüléket módosítasz, aminek jogi kihatása is lehet, melynél Te a felelőséget átvállaltad, akarva-akaratlanul. Ez van.
Ebből parázs vita szokott itt a fórumon kerekedni. De jóindulatból szólnak, nem a gáncsoskodás miatt! Ne feledd, "a pokolba vezető út is jóindulattal van kikövezve".
Én ha egy ilyen berendezésről van szó, a világért sem nyúlnék hozzá. Mert annak van egy biztonsági vizsgálata és egy engedélye. Még ha Te ilyent esetleg nem is láttál. Attól még a jogállás ez. Ezért nem javítanak gázszerelők hivatalból gázvezérlő panelt..

Ha Te ezt független készülékként megépíted és a robbantás előtt biztonságnövelő célzattal előtte használod, akkor abba nem fog belekötni senki. De ha egy meglévő készülék módosításaként építed bele, attól én óva intenélek. Természetesen a döntés a Te kezedben van, mi csak kibicelünk itt.
(#) JMarton87 válasza pipi hozzászólására (») Aug 31, 2024 /
 
Én azt gondolnám, hogy Kiában, 20éves hondában, toyotában nem törnek ezek a vezetékek, akkor ott lehet a gond, hogy pl én esetemben az olaszok nem méreteznek, nem vizsgálnak igénybevételt.

Forrasztod vagy krimpeled?
(#) aviator17 hozzászólása Aug 31, 2024 /
 
Sziasztok,

2 kW-os motor áramfelvételét szeretném mérni Arduinoval. Milyen eszközzel tudom a motor áramfelvételét a 4-20 mA, vagy 0-10V tartományba konvertálni?
(#) proli007 válasza aviator17 hozzászólására (») Aug 31, 2024 /
 
Hello! Pld. vagy PZEM-004T CCT a HEStore-ból. De ez soros porton kommunikál.
A hozzászólás módosítva: Aug 31, 2024
(#) pipi válasza JMarton87 hozzászólására (») Aug 31, 2024 /
 
Kivágok egy darabot, olyan helyen forrasztom,zsugorpvczem, ahol már nincs mechanikai igénybevétele, csavarodása
(#) aviator17 válasza proli007 hozzászólására (») Szept 1, 2024 /
 
Köszönöm.

A soros kommunikáció nem gond, teljesen jó lesz. Egy másik kérdés is felmerült közben: a mért áram függvényében egy 1A névleges áramfelvételű 24V-os DC motort kellene vezérelnem szintén Adruinoval. Ehhez mi lenne a megfelelő eszköz?
(#) proli007 válasza aviator17 hozzászólására (») Szept 1, 2024 /
 
Azt viszonylag egyszerűen megoldható, egy LogikaiFet PWM vezérlésével (a melléklet szerint) forrásában egy sönt ellenállással (0.1R 1W 2512). A söntön a feszültség visszamérhető. Vagy ha precizebben szeretnéd, akkor INA180-al fel lehet erősíteni a sönt feszültségét. Vagy CJMCU-219 modul, ami I2C kommunikációval feszültséget és áramot is mér 12 bit felbontással.
A hozzászólás módosítva: Szept 1, 2024
(#) Pali79 válasza proli007 hozzászólására (») Szept 1, 2024 /
 
Rendben, köszönöm! Van labor tápegységem, le tudom tesztelni. Már csak szeretném megkérdezni, hogy a 20Ω-os ellenállás mekkora teljesítményű legyen, hogy az 1,3A-t jól viselje?

Ami többi részét illeti, nem arról van szó, hogy bármit is módosítani szeretnék. Van egy vezérlőre kötve 19db piropatron amit adott esetben a rendszernek indítania kellene. A rendszert nem én építettem csak a nyakamba sózták. De a kiépítés sem eredeti, látszik az átalakítás nyoma. Átvizsgálva a rendszert nekem kételyeim támadtak azzal kapcsolatban, hogy elegendő áramot tud szolgáltatni a rendszer, hogy elindítsa a patronokat. Ezért gondoltam, hogy készítek egy ilyen műterhelés jellegű áramkört ami vizuálisan mutatja, hogy megvan-e a minimum 1,3A kimenetenként. A vizsgálat idejére a piropatronokat lekötöm és ezt az áramkört kötöm a helyére. Ha végeztem visszakötöm az egészet. Amikor a rendszer nyugalomban van csak néhány mA nagysárgú áram folyik a vezetéken, hogy kábel éppségéről legyen visszajelzés. Amikor a rendszer indul, elvileg a teljes tápot rákapcsolja a vezetékre, az áram megszalad, a patronok indulnak. Amint a patron eldurrant (szerintem 1 másodperc sincs) az áramkör megszakad. De arra az 1 másodpercre kell tudjon legalább 19×1,3A-t úgy, hogy ne menjen tönkre semmi, csak a piropratronokat kelljen cserélni.
(#) soos csaba hozzászólása Szept 1, 2024 /
 
Sziasztok!

Nem tudtam hova tegyem fel a kérdésemet, igy hát fel teszem ide.

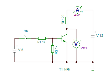
Vannak ugye ezek az ugymond digitális tranzisztorok, amikben egy kapszulába bele van sűritve egy R1-R2-es ellenállás valamint egy bipoláris tranzisztor mint ahogy a képen is látszik amit csatoltam.

A kérdésem az volna hogy mi értelme van annak hogy egy kapszulában bele van integrálva még két darab ellenállás is (R1, R2)?, hisz kapszulán kivul is meg lehetne oldani egy áramkörben ezt.

"Elvileg az R1 ellenállás szerepe a tranzisztor működésének stabilizálása a bemeneti feszültség árammá alakításával.
A bipoláris működés instabillá válik, ha a bemenet (alap) közvetlenül csatlakozik egy IC kimeneti termináljához a feszültségszabályozáshoz.
Az ellenállás behelyezése a bázisba stabilizálja a működést.
Az R2 szerepe a szivárgási áram elnyelése és a földre söntölése a meghibásodás megelőzése érdekében". (Google forditóval forditva angolról...)

Hogyan lehet ezeket a tipusú tranzisztorokat egyáltalán le mérni pld egy DMM-el?, mivelhogy a kapszulában ott van az a két darab ellenállás?.

Aki több információt tud erről a tipusú tranzisztorról az legyen szives ossza meg velünk.

Köszönöm!
(#) kadarist válasza soos csaba hozzászólására (») Szept 1, 2024 / 1
 
Szia! A tokba épített ellenállások alkatrésztakarékossági okból vannak ott. A tranzisztorgyártók jófejségből és anyagi haszonszerzés okán valósították meg ezeket kapcsolótranzisztorokat. Mivel a bias ellenállások, amelyek a bázisáramot meg egyéb sallangokat beállítják a tokban már benne vannak, ezért nem kell külön a nyákon felépíteni azokat.
(#) soos csaba válasza kadarist hozzászólására (») Szept 1, 2024 /
 
Szia kadarist!

Értelek, és valami ötleted van hogy hogyan lehetne meg állapitani hogy rosz vagy jo e egy ilyen alkatrész?
(#) Gafly válasza soos csaba hozzászólására (») Szept 1, 2024 / 1
 
Automata alkatrész teszter valószínűleg hibásnak minősíti.

Kézzel, diódavizsgálóval CE irányban mindkét polaritással szakadást kell látni, BE irányban pedig a két ellenállás összegét, nyitó irányban kicsit kevesebbet a BE dióda miatt.

H21E mérésnél valószínűleg valamennyi, de nem túl nagy áramerősítést mutat.

Mindezt persze műszertől, és alkatrésztől függ. Biztosan jó alkatrésszel érdemes kipróbálni...
(#) proli007 válasza Pali79 hozzászólására (») Szept 1, 2024 /
 
Hello! Ha a feszültség-áram-ellenállás háromszögéből, két érték ismert a teljesítményt könnyű kiszámolni. P=U^2/R P=I^2*R P=U*I képletekkel. (^2 a négyzet jele) De ezek szerint 20 ohm-os 34W-os ellenállásokra lenne szükséged.
A szabványos ellenállás érték, a 22 Ohm, de azzal nincs meg a kitűzött 1,3A.
Vagy ha ragaszkodsz a 20 Ohm értékhez, lehet két 10 Ohm-os sorba kötni, ami kiadja a 20 ohm értéket. Ekkor egy-egy ellenállásra jutó teljesítmény feleződik. De mivel itt nem lesz tartós terhelés, csak egy pillanatra a teszt idején, vélhetően 2db. 10 ohm 10W-os ellenállás is megfelelő. A hőtehetetlenség, megoldja a túlterhelés problémáját.
Mert nagy teljesítményű huzalellenállások ára is húzós. És hűtőfelület nélkül azok sem viselik el a ráírt teljesítményt tartósan.
Célszerűbb lenne 24V/40W-os hagyományos "ipari izzó" (vagy két darab 24V/20W-os halogén izzó) használata, csak épp az ide nem jó, mert a fémek pozitív hőellenállása miatt, bekapcsoláskor a névlegesnél 5..10-szer nagyobb áram folyik.
(#) Suba53 válasza soos csaba hozzászólására (») Szept 1, 2024 / 1
 
Ezeknek a tranzisztoroknak a kifejlesztését az élet szülte. Rengeteg helyen volt, van szükség sokszor egy-egy darab invertáló, esetleg szint illesztő fokozatra. Ezek rendelkezésre állnak IC formájában is, de sokszor 4-6 db van egy sok lábú ezért méretes tokban. Egy darab ilyen fokozat miatt egy IC-t felhasználni pazarlás. És igen, ezeket úgy kezdték alkalmazni, hogy külön ellenállások, plusz tranzisztorok. De mivel a tranzisztor gyártásánál a szilícium felületen ugyanazzal fotolitografikus eljárással ellenállások is létrehozhatóak, adta magát az ötlet, hogy ezt az eszközt egy tokban megvalósítsák, így egy új tranzisztor családot alkotva.

Ezzel olcsóbb, kisebb, jól kezelhető eszközt adtak a fejlesztők kezébe, és a sűrű nyákokon, ahol minden négyzetmilliméter hely számít nagyon jó, hogy ilyen eszköz is rendelkezésre áll.

Mérni a szokott módon körülményes. De a szokásos dióda méréssel a hibás darabok kimérhetőek. Pl.: Kollektor emitter zárlat egyértelműen kimérhető.
Bétát ezeken nem nagyon kell mérni, sem válogatni bétára, ugyanis azokban az áramkörökben ahol ezeket használják úgy sincs sok értelme.
A katalógus adatok alapján csak be kell tervezni, és használni.
(#) proli007 válasza soos csaba hozzászólására (») Szept 1, 2024 / 1
 
Hello! Ugyan úgy lehet ellenőrizni, mint ahogy majdan működni fog.
- Megnézed az adatlapon, hogy mekkora feszültségre van tervezve, vagy mekkora feszültségen fogod alkalmazni. A majdani terhelőáramból kiszámolod milyen kollektorellenállást tegyél hozzá.
- Vezérlőjel nélkül (ekkor a tranzisztor zárva van), megméred a kollektor szivárgási áramát. Ha ez nem több, mint a katalógusadat, továbbmész.
- Vezérled a bázist az adatlap küszöbfeszültségével, vagy amivel vezérelni szeretnéd. Ráadod és megméred feszültség méréssel a kollektor-emitter maradék feszültséget. Ha ez számodra megfelelő értékű, akkor kész vagy.
(#) soos csaba válasza proli007 hozzászólására (») Szept 1, 2024 /
 
Szia proli007!

Köszönöm szépen az eligazitást!
(#) soos csaba válasza Suba53 hozzászólására (») Szept 1, 2024 /
 
Szia Suba53!

Köszönöm szépen az eligazitást!

Már csak annyi vele a probléma, ha az ember le akarja mérni hogy jó e vagy sem ez a tipusú tranzisztor, akkor meg kell tekinteni az adatlapját, és ahogy proli007 fórumtárs leirta meg kell mérni egy volt mérővel a feszültségeket.
Kicsit hosszabb idő le mérni mint pld egy bipoláris tranzisztort...
A hozzászólás módosítva: Szept 1, 2024
(#) Suba53 válasza soos csaba hozzászólására (») Szept 1, 2024 / 1
 
A sorozatgyártáskor, amikor ezer, tízezer számra készülnek a kütyük, nem méricskélik le egyenként a beépítésre szánt alkatrészeket.
Eleve a gyártónak van egy teszt folyamata, amivel garantál bizonyos minőséget, megbízhatóságot. És ha valakinek ennél több kell, azt is megrendelheti a gyártótó. Így némi felárélt biztos lehet abban, hogy minden darab megfelel az előírásainak.

Aztán magának a kütyünek a végmérése, minőségi ellenőrzése dönti el, hogy jó, vagy selejt.

Hobbi szinten, ha mérni akarod, akkor úgy kell, ahogy proli leírta. Ez van, egyszerűbb nincs.
De ha egy ilyen tranzisztort használni akarsz egy áramkörben, akkor simán belerakhatod az új darabot, mindenféle averzió nélkül, és a kész áramkörben már ellenőrizheted, hogy jól működik. Az esetek 99,9 vagy még több %-ban nem lesz probléma vele.

Ha meg űrhajóba, elhárító rakétába, stb. kerül beépítésre, akkor egy sokkal szigorúbb tesztelési eljáráson esik át minden egyes darab.
A hozzászólás módosítva: Szept 1, 2024
Következő: »»   3968 / 4051
Bejelentkezés

Belépés

Hirdetés
XDT.hu
Az oldalon sütiket használunk a helyes működéshez. Bővebb információt az adatvédelmi szabályzatban olvashatsz. Megértettem