Fórum témák
» Több friss téma |
Fórum » Erősítőhöz való hangsugárzó védelem (koppanásgátló)
Témaindító: Thom, idő: Márc 14, 2006
Témakörök:
Azok a clip vissza vezérlö ledekhez van köze amit be karikáztál !
Értelek, hát szebben is meg oldhatta volna az alkotó azt az áramkört, nem ártott volna ha tervez neki egy nyomtatott áramkört...
Hát igen egy párszór miközben nézegetem én is el szörnyülköztem rajta hogy vajon itt mit szeretett volna az alkótó ! Ugy szeretném stabilra össze rakni nem gányolva nagyon szeretem a kiso hangját és ezért is fontos nekem hogy ezt fel élesszem ! Csak hát nem egyszerü a feladat !
Ha tudnám menyi v kell a védelem panelnak és hogy hogyan álitsam neki elő már nagy előre lépés lenne !
Egy külső tápegységről kellene meg próbálkozni, én 30V-ról kezdeném.
Teszek fel egy képet amit te csináltál a paneled áramköri oldaláról, én meg be nyilaztam a kábelek végződéseit hogy valószinüleg melyik mi lehet...
Rendben meg nézem a 30v köszönöm!
Azon gondolkoztam hogy mivel 2x 24 kell a 2 védelemnek nem lehetséges az hogy 48v rol üzemel ?? Küldöm még egyszer a képet a régi belsöröl be karikázva hogy miért gondolom ezt !
Én megrajzoltam, már amit látok. Mert van alkatrész a relé alatt is, meg a drapp ellenállás értékét sem látom. Szélső vastag barna a végfok, a mellette vastag barna a hangszóró.
Esetleg a végfokozat be kötésében is tudnál segiteni ha küldök rolla képeket ? Köszönöm a válaszod előre is!
Arra vannak itt nálam sokkal avatottabbak..
Üdv!
Ez biztos nem Kiso 600 mert abba quad405 modulok vannak oldalankènt 2-2mj15003 tudom mert volt nekem is. A te modulodba pedig mj15003-004 Ezek komplementer párok. Ez valami házi èpítèsű modulok.
Mint mindenki, én is magamnak építettem annak idején a VF4-hez a hangfal védelmet. Mivel duál monóban szokta építeni, így a védelmeknek semmi köze egymáshoz. Vagyis külön tápról mennek, és egy kilenc voltos elemmel már működnek kimeneti egyenáram szimulálása gyanánt. A jelfogópanel a hangfalcsatlakozó előtt közvetlen vannak szerelve (2 morse-s), távtartókra. A végfoktól a hangszórókig 2mm-es tömör ezüstözött huzallal van kötve. Ez "halad" át a relén is. Az össze-vissza huzalozás szerintem az erősítő hangjának nem tesz jót. Nem a kinézete számít a dolgoknak, hanem a minél rövidebb, megfelelő huzalozásra támaszkodó konstrukció.
Nem örülnék neki, ha az előzőeket valaki a magas lóról történő leszólásnak venné. Én is építettem a képeken látszó módon jó ideig. De ez már rég volt. Mindenki elkezdi valahogy életkortól függetlenül. Nincs ezzel semmi baj. Magam is megéltem az én csináltam, és működik érzést. Innentől személyenként adódik a folytatás. Amit írtam nem véleményként, hanem tanácsként tettem a tapasztalataim alapján. És innentől lehetne a dolog audiofiles hátterű, de ennek van külön témája. És persze az első, hogy mindenki örömét lelje benne, amit csinál!
Sziasztok!
Van egy még év elején megkezdett projektem, melynek keretében egy régi magnódeck kapott az eredeti funkciói mellé plusz AUX bemenetet és egy 2.1-es D-osztályú végerősítőt. Utóbbi egy TPA3116-ra épülő, viszonylag elterjedt modul - azzal a hiányossággal együtt, hogy nincs rajta lágyindítás vagy koppanásgátló áramkör. Mivel 1x24V-ról megy, ezért minden indítás és kikapcsolás hangos pukkanással jár (de utána zajtalanul működik, számomra gyakorlatban már bizonyított). Nézegettem a napokban "hangszóróvédő" kapcsolásokat, úgy látom, jellemzően egy egység szokta megvalósítani a kimeneti DC feszültség figyelést és a bekapcsolási késleltetés funkciót. Első látásra az a gondom vele, hogy a kimenet figyelését nem köthetem be az ezen kapcsolásokon ajánlott módon, ugyanis a modulom hídkapcsolt, földfüggetlen kimenetű hangszóró csatlakozásokkal rendelkezik. Ugyanakkor részemről főleg a bekapcsolási késleltetésre lenne szükségem, a kimeneti DC ellen elméletben az IC-n belül is van védelem - bár tudom, ha a kimeneti fokozat halálozik el, azzal semmit nem tud kezdeni.. szóval nem vagyok azért 100%-ig biztos. Lenne egyszerű mód a földfüggetlen kimenet mérésére? Egyébként ezt a kapcsolást néztem ki - a szerzője nem is kizárt, hogy itt van köztünk Elég jól érthetően le van írva a működése, szóval úgy értem, hogy amennyiben megelégszem a koppanásgátló funkcióval, az R7/R8 előtti részt simán el lehet hagyni róla, ill. nem szükséges kettős táp sem hozzá.Van persze cél IC-s is, hasonlóan egybeintegrált két funkcióval (csak ott külön egyenirányítóval az AC betáp megszűnését detektálja), de picit sokallom a 2500 Ft-os árát ehhez a két tranzisztorhoz képest.
Szia! Trafós a táp vagy kapcsoló üzemű?
A hídkapcsolás hangszóró védelme csatoló kondival a legegyszerűbb.
Szia!
A tápja klasszikus trafó + diódahíd + nagyobb elkó felépítésű. Igazából egy fullanalóg eszköz nagyobbra cserélt, de ugyanúgy 50Hz-es trafóval és ezzel a kiegészítéssel.
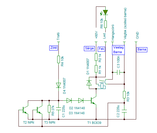
Ebben az ábrában a T1-3 rész felesleges számodra. A D8, D9 diódát kell a trafóra kötnöd, hogy sütögesse a C2-t ha az erősítő be van kapcsolva. Az R5 kivételével meg kell duplázni az ellenállások értékét és kell egy 9 V-os Zener a FET gate és a test közé. Bármilyen legalább 24 V - 100 mA N-es MOSFET elviszi. A relé természetesen 24 V-os és ahány csatornád van, annyi érintkezőpárral kell rendelkezni-e, vagy több relét köthetsz párhuzamosan.
Szia!
A TPA3116 nem rossz IC, de sajnos kínai modul gyártók nem teljesen korrekten terveztek neki nyákot. Van neki "mute", meg "sdz", valamint "fault" kivezetése is. Ezeket ha megfelelően használjuk, nincs koppanás. Nézzd meg az adatlapot, aztán ez alapján át lehet alakítani a modult. Akkor szabad engedélyezni a működést, ha a bemeneti csatoló kondenzátorok már feltöltődtek. Ez 2-3 másodperc. Utána már nem koppan. Én sokat hallgattam TPA3116 modult,de most TPA3255-re váltottam. Itt is meg kell oldanom a koppanás védelmet, mielőtt véglegesen mindennapos használatban lesz, de nem bonyolult egy ilyen kapcsolás, csak a táp bekapcsolási után kell engedélyezni a működést. Lekapcsolásnál pedig először némítani kell, majd sutdown (erre leáll az egész erősítő), aztán táp kikapcsol. Olyan szépen némán tud dolgozni, hogy nem is hallatszik a bekapcsolás.
A TPA3116-nak van némító bemenete. Erre kell egy 2 tranzisztoros kis áramkör barkácsolni, és meg van oldva a koppanásgátló funkció. Gyakorlatilag ami a weblapomon a TPA3122 mellé meg van építve, kb. az kell ehhez is, az IC megfelelő lábára bekötve.
A hozzászólás módosítva: Aug 26, 2024
Megtaláltam, és érthetőnek is tűnik számomra. Amivel van fenntartásom, hogy a modulon mennyire lesz hozzáférhető a pici SMD láb, amire lehet, hogy semmit nem kötöttek rá gyárilag. De ez már kézügyesség dolga.
Egy védelmi áramkör, amelyet dual monó erősítőhöz találtam ki. Lényeg, hogy a két végerősítő földelését nem kell összekötni. A védelem önálló trafóról működik, amely lehet egy 2.5-3VA kisméretű NYÁK trafó is.
Pofonegyszerű, de a galvanikus elválasztás a lényeg.
Hangszóróvédő modulSziasztok!Szégyen és gyalázat, de gyorsan szükségem volt egy koppanásgátlóra és egyszerűbb volt beszerezni egy ilyen modult, mint sajátot építeni. Nyilván nem várom el, hogy bárki a kisujjából kirázza ennek az áramkörnek a kapcsolási rajzát, de hátha tudtok segíteni a probléma felderítésében. Az sztereó erősítő 16V-os akkupakkról kapja a tápfeszt. A hangszóróvédelem szintén ugyanerről. Bekapcsolás után ~3 másodperccel meghúz a relé világít a led, hogy minden OK és onnantól ütemes pattogó hang jön a hangszórókból, aminek a hangereje független a kivezérléstől. Jel pedig nem megy ki a hangszórókra. A relé stabil, nem ennek a kattogását hallani, ez biztos. Annyit látok a panelen, hogy van AC és DC bemenete, nyilván a DC-t használom. Illetve egy 5V-os stabilizálást kapott, hogy 8-26V bemenő fesz között működhessen. 2db egy érintkezős relé van rajta, a földelés folytonos, azt nem szakítja meg.
Szia! Az a gyanúm, hogy híd kapcsolású erősítőre kötötted és ezzel rövidre zártad a híd egyik kimenetét.
Ez a TPA3116-ra épülő erősítő modul az alany.
Látom, hogy Skori már tesztelte, az IC adatlapján nem látok infót arról, h híd kapcsolású-e, de valószínűleg igazad lesz. A korábbi hozzászólásokból látom, hogy lenne neki Mute lába is, csak kivezetve nincs, de sajnos se eszközöm, se tapasztalatom nincs, hogy SMD IC-t mókoljak.
Az univerzális koppanásgátlók sajnos nem használhatók a számodra.
Köszönöm. Utána olvasok, látom, hogy többször feljött már a kérdés.
A föld közösítés a probléma egyébként?
A -OUT kimenetek sem a földdel, sem egymással nem köthetők össze. A +OUT pedig a féltápon van, ezért DC hibát generál.
Hídkapcsolású. Tehát csak olyan megoldással fog működni ami alkalmas hídkapcsolású végfokhoz. Viszont az IC-ben van némító funkció, ha csak "koppanásgátló" kell akkor ez 2db tranzisztorral megoldható, ami az IC mute lábát vezérli (ez elérhető az egyik SMD alkatrész lábára kivezetve). Korábban volt erről szó (esetleg keress rá).
|
Bejelentkezés
Hirdetés |












Elég jól érthetően le van írva a működése, szóval úgy értem, hogy amennyiben megelégszem a koppanásgátló funkcióval, az R7/R8 előtti részt simán el lehet hagyni róla, ill. nem szükséges kettős táp sem hozzá.





