Fórum témák
» Több friss téma |
Fórum » Stroboszkóp gyújtáshoz
Sziasztok!
Van egy Elkon SD 302 diesel diagnosztikai táskám! Szuperül működik az eredeti jeladójával! Az eredeti jeladóját a nyomócsőbe kell bekötni! Ez egy ifán vagy egy mtzén tök jól működik, de sajnos kisebb motorokon borzasztó nehéz a rövid és íves nyomócsövek elé illeszteni a jeladót, feszülés és a menetek megsértése nélkül! Ebből a megfontolásból vásároltam a cső palástjára bilincselhető jeladót, de sajnos nem működteti a készüléket! Próbáltam mérni valamit multiméterrel, a gyári jeladója 0,1Volt ig, a vásárolt pedig 0,04 ig lengeti ki a multimétert! Szerintetek van rá mód, hogy valahogy össze lehessen hozni a működést???
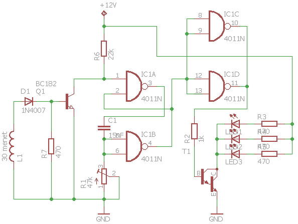
Mellékelek egy kapcsolási rajzot a készülékről:
Helló!
A P101 trimmert próbáld állítani! Előtte célszerű az eredeti állást feljegyezni!
Szia!
Megnézem és megtaláltam a kérdéses alkatrészt! Biztosan állíthatok rajta? ! Nem törhet el benne semmi? Szerinted van ebben végállás vagy teljesen körbefordul? Melyik irányba forgassam és mennyit?
Ja és itt egy kép is!
nem fog körbefordulni! kb 270 300 fokot lehet csak tekerni
A C105 felé kellene tekerni
Köszi!
Húha nem látom a c105 öt! Így ránézve felülről jobbra vagy balra fordítsak?
Ezt meg én nem mondom meg a fotóról!
Az biztos hogy ne a föld felé! C105-Poti-C106 Az utóbbi ott van a panel szélén..
Ne haragudj az értetlenkedésem miatt! Csak nem szeretném tönkre tenni a műszert!
Melyik kép szerint fordítsak? Egyes vagy kettes??
Nyák oldalról is tegyél fel képet, mert így ezt nem tudom megmondani, mert nem látszik a poti bekötése!
Készítettem képeket, egy csipesz tettem az egyik sarkára hogy egyértelmű legyen hogyan fordítottam meg!
Az óra járásával megegyező irányba kell tekerned!
Az óramutató járásával egyezően kell tekerni, hogy érzékenyebb legyen. A rajz szerint dc szempontból le van választva, ezért elrontani nem lehet. Tehát úgy tekerd, mintha az erősítőt akarnád hangosabbra venni. Mivel le van festve, így egy kicsit nehezebben indul meg, de utána pontosan vissza lehet állítani, mert a festék adja a pontos pozíciót.
Üdv: Alex
Köszönöm a válaszokat, tanácsokat mindkettőtöknek!
A hétvégén megprobálkozom a művelettel, és ígérem beszámolok az eredményekről! Addig is szép hétvégét nektek!
Sziasztok!!!
Siker!!!!!!!!!!!! Először a maradék út feléig probáltam fordítani, de nem reagált rá! Aztán utána a végállásig fordítottam, és csodásan működik! Szerintetek a készülék polaritásérzékeny lehet a jeladora??? Végül is megprobáltam, így is úgy is működött! Ez az egyik kérdés. Az másik kérdésem pedig az lenne, hogy szerintetek ha véletlenül valamikor mégis az eredeti erősebb jelet produkálo jeladot használnám akkor maradhat-e így a poti, vagy fordítsam vissza az eredeti állásába???
![]() Ki kell próbálni most a régi jeladóval, ha jó akkor maradhat feltekerve a poti, ha nem akkor lehet érdemes lenne beépíteni egy váltókapcsolót! Ez majd megbeszéljük ha szükséges. Vagy a régi jeladó jelét visszaosztani 2 ellenállással.. Mérés közben lenne érdemes váltogatni a jeladó polaritást, egy kapcsolóval oda és vissza! Ha vándorol a jel akkor biza érzékeny a polaritásra! A hozzászólás módosítva: Nov 28, 2020
A polaritást mérés közben probáltam fordítani és az előtöltést ugyanoda villogta, tehát elméletileg a jel nem vándorol. A kíváncsiságom inkább az lett volna, hogy hosszú távon nem csökkenti -e a készülék élettartamát hogyha a gyárihoz képest fordított polaritással használom? Remélem a gyári jelado erősebb jele sem tesz semmit tönkre így a proba alkalmával!!!
Biztos hogy nem lesz élettartamra hatással!
Sziasztok!
Stroboszkópos előtöltés állítóhoz keresnék piezzo jeladót. Évek óta nem használtuk és elkeveredett valahova de most nagyon kellene. Nem tudjátok véletlenül honnan lehet beszerezni?
Sziasztok.
Megépítettem ezt, igazából a lényeget látni vele, de sok esetben szellemképes a trimmert végállás felé tekerve javul a helyzet csak a fényerő is lecsökken már nagyon. Mit rontok el? ![]() R7 nincs benne D1 pedig záróirányban van a B-E-vel párhuzamosan. Tekercs annyira összeszed mindent, hogy elég a motor mellé rakni már villog.
Hello! Milyen motor mellé rakod? egy egyhengeres, vagy több hengeres? Mert ha mindenre villog, lehet hogy minden zajra villan és azért szellemképes.
Az R7-nek enne szerepe, mert azzal állítod be az érzékenységet, hogy mindenre ne villanjon, csak a tényleges gyújtásra. Meg a tekercs fizikai kialakítása, árnyékolása sem mindegy. A kapacitívnek pont az a baja, hogy mindenre villog. Ha lecsökkented a trimmert, akkor a felvillanási idő csökken, ez fényerőben is megmutatkozik természetesen. A trimmer végállásában kb. 7ms a villanási idő. Ha ez a körülfordulási időhöz túl sok, akkor a Led hosszan világítja meg a jelzést, tehát elmosódott lesz. Ez van.
Idézet: „trimmert végállás felé tekerve javul a helyzet csak a fényerő is lecsökken már nagyon. Mit rontok el?” Semmit, ez így működik! A trimmerrel a ledek világítási idejét variálod, vagy "szellemképes" vagy nincs fényerő!! Azt tudod csinálni, hogy sok ledet használsz, .és-vagy a normál üzemi áramnál többet adsz nekik!
Szia.
Simsonon próbálgatom, R7 helyére teszek 1k trimmert, tekercs úgy készült, hogy pc tápból vettem ki ferrit gyűrűt majd arra random huzallal 30 menet és két szál vezetékkel becsatlakozik a panelbe tehát nem vittem túlzásba zavarszűrés szempontjából, de akkor finomítom még a kivitelezést. Valószínűleg az anomália is megszűnik, most úgy néz ki, hogy az első villanás jó helyen van majd utána követi még azt 4-5 felső holtpont előtt. Szereztem temus stroboszkópot is a villanócsöves, azzal tűéles a kép. A hozzászólás módosítva: Aug 19, 2024
A villanócső 1..2ms alatt elvillan és sokkal nagyobb a fényereje.
Ahogy villám is írja, nagyobb teljesítményű Led kell és túl kell hajtani. Úgy is csak az idő kis hányadában villan. Kivét ha 10000 a fordulat.
Rendben, finomítom még a dolgot.
Köszönöm mindkettőtöknek a választ. Gyújtásvizsgáló stroboszkóp nem működik.Sziasztok!Van egy olcsó kínai gyújtásvizsgáló stroboszkópom, ami nem működik. Úgy kezdte, hogy mindig csak 1-2 -t villant, utána semmi, majd néhány nap pihentetés után megint az első néhány impulzusnál villant, aztán semmi. Mostanra teljesen randon, az esetek 1-5 % -ában villan. Amit megtettem eddig: - 400 - 420 V mindig megvan a villanó cső két oldalán. - Áramfelvétele: 13V @ 80mA (ezzel kapcsolatban mintha azt tapasztaltam volna - bár nagyon nehéz produkálni- hogy amikor hajlandó villogni, akkor ez megemelkedik 100 - 120mA -re. De nem a villanások miatt, hanem a köztes szünetekben is beáll erre a nagyobb áramfelvételre) - Átforrasztottam minden pontot - Áramváltó csipeszt is megnéztem, vezetékek jók a strobiig Mit tehetek még, mit mérjek, cseréljek?
Pl. megpróbálhatod, hogy nagyon óvatosan a villanócsőre rátekersz vékony ónozott huzalból, hogy jobban lefedje a közepét (nagyon szellősen, tehát pl. egy-két menetnyit), lehet csak nem akar elvillanni a cső. (Előtte mindenképp süsd ki a kondit.)
Egy ilyen kis kondi nagyon gyorsan feltölt, lehet a műszer tehetetlensége nagyobb annál hogy lássad a hirtelen áramfelvételét a töltésnek., viszont amikor próbálna gyújtani, a nagyobb kondiból merít a kicsi (zöld) kondi némi töltést, miután rábikázza a pici tirisztor (az a TO-92 tokos) a gyújtótekercsre a zöld kondi energiáját, ez járhat némi plusz áramfelvétellel. Szerk: túrtam képet mire gondolok. A hozzászólás módosítva: Okt 14, 2024
Az egyik régi kollégám 20+ évet dolgozott a Tungsramban,a "lámpákat" azért forrasztják azzal a lapos fém csíkkal,mert a kerek huzalra nem tapad rá az üveg forrasztáskor,így egy idő után elillan belőle a gáz.Szóval elképzelhető,hogy csőcserés is lesz...Bővebben: Link
Ha a cső nem volt sokat használva, akkor a nagyfesz. impulzust előállító kis zöld trafóra gyanakodnék. Szeret megdögleni, ilyenkor áthúz és kihagyogat a cső begyújtása.
Érdemes jobb minőségűre kicserélni, pl. ilyen kis feketére: https://www.conrad.hu/hu/p/gyujtotekercs-villanocsohoz-nyakba-forra...7.html Nem muszáj innen venni, nekem az aliexpress-es is szépen működött. A hozzászólás módosítva: Okt 14, 2024
Idézet: „megpróbálhatod, hogy nagyon óvatosan a villanócsőre rátekersz vékony ónozott huzalból” Köszönöm, de így is ugyan az a helyzet. Janszi: Gondolom ha elillant a gáz, akkor egyet se villanna. még1MbR: Az én induktivitásomnak úgy emlékszem csak 2 kivezetése van. |
Bejelentkezés
Hirdetés |
















