Fórum témák
» Több friss téma |
Mielőtt kérdezel, a következő két dolgot ellenőrizd!
I. A helyes tápfeszültségek megléte.
II. A kimeneten van-e egyenfeszültség.
Élesztés.
Elbeszélsz a kérdéseim mellett. Ugyanis a D osztályú végfok akár 90% felett is lehet a hatásfoka azért nem fűt a B osztályúnak 70% körül ha jól tudom, és a 30%-ot elfűti. Ezért jön ki több teljesítmény a D osztályúból. Szóval igen is számít h mennyi teljesítményt fűt el! Egyáltalán nem lényegtelen. Vagyis nekem nem az.
Az ellenállás értékek nem jók!
Neked közel 10A-es kimeneti csúcs áramod lesz, ami a 0.5Ohmos ellenálláson 5V feszültségesést okoz! Úgy kell megválasztani az ellenállások arányát hogy 5V felett nyissanak ki a védelem tranzisztorai(Ube kb0.5V) Ha két pár tranzisztort használsz akkor az emmiter ellenállások eredője 0.25Omh lesz a feszültség is lecsökken 2.5v-ra erre kell méretezni! Ha sokat akarsz vele bulizni érdemes két pár tranzisztort rakni bele!
Csak hogy a kiindulási feltétel nem a teljesítmény, hanem a feszültség volt! Ha adott egy tápfeszültség a kimeneti feszültség csúcsértéke csak a tápfeszültség értékét veheti fel, több nem lehet(nincs transzformátor!!)! Amíg a kimeneti terhelés állandó a teljesítmény sem változik, függetlenül az erősítő hatásfokától!
Az persze igaz hogy a rosszabb hatásfokú erősítőben több veszteségi teljesítmény marad, amit a tápegységgel elő kell varázsolni a hálózatból!
Én a teljesítményről beszéltem nah de mindegy. Ha jól értem amit írtál akkor egy adott feszről akár milyen hatásfókú, osztályú erősítőt kötünk ugyan olyan terheléssel akkor a teljesítmény nem változik??
Analóg erősítőknél a jó hatásfokot illetve a megbízhatóságot sokszor nem is olyan egyszerű összeegyeztetni! A feszültség erősítőkkel is eleve kisebb feszültséget tudunk előállítani a tápfesznél, ebből pedig még lejön a végtranzisztorok nyitófeszültsége általában duplán a darlington kapcsolás miatt. Az emmiter ellenálláson is esik feszültség a kimeneti áram miatt.
Ez a kapcsolás már volt itt fent, de példára nagyon jó! Itt az emmitter ellenállás 1 Ohm ami a hatásfokot tekintve szörnyű! 4Ohmos terhelés esetén a kimeneti teljesítmény 20%-a disszipálódik el rajta! Ráadásul teljes kivezérlésnél kb. 8V esik rajta ennyivel rontva a kivezérelhetőséget!
Aham, de megint nem a kérdésemre válaszoltál.
Nah mindegy az a lényeg minél nagyobb az erősítő hatásfoka annál kevesebbet fűt és annál több lesz a teljesítménye egy adott feszről.
Elméletben nem, gyakorlatban igen. Az előző hozzászólásomban már le írtam a lényeget! Maradva a kapcsolásnál a 40V-os tápfeszból lejön a vezérlésekhez szükséges feszültség(nyitófeszultségek maradékfeszültségek) és ennél a kapcsolásnál az elég durva emmiter ellenállás feszültsége, ami igy együtt 10V-al rontja a maximális kimenő feszültség értékét!
PWM erősítőknél sokkal jobb a helyzet, mert szinte tápfeszig ki lehet vezérelni őket. Az áramot áramtranszformátorral vagy sokszor pár miliohmos ellenállásal figyelik(most néztem egy panelt 5 miliohmos ellenállás volt benne! Persze az analóg erősítők kivezérlhetőségét is lehet javítani pl. hogy a meghajtófokozatokat pár volttal nagyobb feszültségről járatják, és több végtranzisztort kapcsolnak párhuzamosan ezáltal csökken az ellenállások eredője. Persze ez is csak arra elég hogy közelebb kerüljenek az elméleti hatásfokhoz! Jav: az előző hozzászólást hamarabb kezdtem írni!
Olyat már én is láttam h a meghajtó fokozat tranyóit nagyobb feszről járatták egy gyári végbe volt ez. +-50v-ról jártak a végtranyók a meghajtók többről arra nem emlékszek pontosan h mennyiről de érzékelhetőbben hangosabb volt.
Teljesítménytől függően 5-10V-ig szokott lenni. ezáltal a végtranzisztorokat UCEsat-ig jó linearitással ki lehet nyitni. PA végfokoknál egy kis torzítás maxteljesítményen belefér, bőven kárpótol érte a plusz teljesítmény!
Hali látom itt van minden hozzáértő...
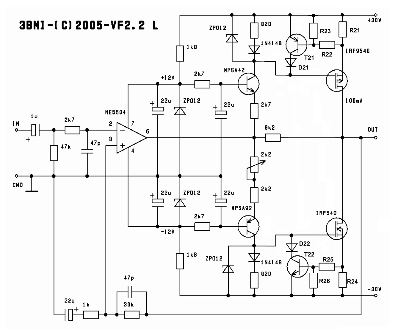
Én is szeretnék rövidzár védelmet a VF2-höz. Igaz hogy speak-on csatlakozók lesznek az erősítőbe de biztos ami biztos. Mi alapján működik egy ilyen védelem? Addig eljutottam hogy ellenálláson eső feszt figyelik. De tovább nem köszönöm
Az erősítő normál üzemekor a T5 zárva van. A bázisán lévő R16 R14 által leosztott feszültség olyan kicsi hogy nem tud kinyitni. Az erősítő kimeneti árama átfolyik az R18 ellenálláson feszültségesést hozva létre rajta. Ha az áram elér egy határt olyan nagy lesz az R18-on eső feszültség, hogy az R16 R14 által leosztott feszültség eléri a T5 nyitófeszültségét. A T5 elkezd nyitni és a D2-őn keresztül zárni kezdi a T7-et, mintegy áramgenerátor alkotva, nem engedi a kimeneti áramot egy bizonyos érték felé menni.
Értem köszönöm.
Most látom hogy új panelt kéne tervezni ha ezt meg akarom valósítani. FET-ekhez is ugyanígy kell csinálni? Már csak a méretezést kell megoldanom. Mi alapján számolom ki az ellenállásértékeket a fesz osztóban? Gondolom megfelelő impedanciájú hangfal esetén a kimeneti áramtól függnek az értékek...
Azonos tápfeszültségnél legfeljebb a keletkező hő mennyisége más a D és B osztálynál. Ha a tápegység egyébként bírja szolgáltatni az áramot, akkor a kimenő teljesítményben nem lesz különbség.
Nem, adott tápfesztől lényegtelen, hogy mennyit fűt el, a tápfesz határozza meg az elméleti maximum kimenő teljesítményt egy adott terhelésen.
Hello!
Légyszíves mondja el nekem valaki hogy most mi van mert kezdek belekavarodni, ha én erre a kapcsolásra ráteszek 2 pár MJ +-45dcv tápfesszel, akkor mekkora lesz a leadott maximális és a kivehető teljesítménye???
Hello!
Ha nem csökkenne a tápfeszed az elméleti max kb. 250W, de szerintem kellő méretű trafóvál gyakorlatban is 150-200W kivehető belőle 4 Ohmon.
Közelítő számítás: Ha eltekintünk a tápfesz csökkenéstől akkor a kimeneti csúcsáram: Icsúcs=Ut/Rt=30V/4Ohm=7.5A
Az R21-en eső feszültség: U21=R21*Icsúcs=0.33Ohm*7.5A=2.475V Az R22 R23 osztásarányt úgy kell beállítani, hegy e felett egy kicsivel kezdjen nyitni a T21 tranzisztor(Ube kb. 0.5V).
Köszönöm szépen!
Akkor szerintem előkeresem a villamosságtan füzetem és áttervezem 37.8V-os tápfeszre... és kiszámolom hogy hány Wattosak legyenek az R21 és R24 ellenállatok
Üdv, kimértem szkóppal a laptop kimenetét.
A hangerő teljesen le van véve, kb +50mV offszetfeszkó és 5-8 mp-ként egy 5-10Hz-es kilengés. Nem nagyon tudok vele mit kezdeni. Mindenesetre érdekes. Amúgy Acer Aspire 3104
37.8Voltos tápfesszel 4 ohmra
Icsúcs=Ut/Rt=37.8V/4Ohm=9.45A Az R21-en eső feszültség: U21=R21*Icsúcs=0.33Ohm*9.45A=3.118V 30Val az Ube azaz neked 0.503V lett. Az úgy jó, hogy módosítottam az osztót (R22=495Ω R23=95Ω) és így 0.502V lett? R21 és R24 pedig P=U^2/R=3.118^2*0.33=30.31W
Próbálj meg kikapcsolni mindenféle ekvalizert és környezeti modellt a laptop hangkártyáján! Valszeg valami digitális "szemét" lesz az, valamelyik DSP-s szűrő kicsit instabilan számol.
hali!
segitséget szeretnék kérni!a linkelt kapcsolást épitettem meg,de nem akar működni.A kapcsolásról:teljesen szimmetrikus áramkör,DC csatolással;rövid és túláram védelem nélkül ;a kimenet a klasszikus "JBL T-kapcsolás"(1960-Bart Lochanthi által közzétéve) Aki esetleg foglalkozott ehhez hasonló topológiájú kapcsolással,vagy jól érti az erősitők lelkivilágát kérem segitsen mi lehet a hiba,hány voltot "kellene" mérnem egyes pontokon stb! néhány irányadó adat: tápfesz+/-61V üresjárati áramfelvétel(10ohm 50W ellenállatokon mérve max+/- 100mA(tehát ez igy normális) a kimeneten +3,1mV a DC offset mégsem mérek semmilyen feszültséget a 0,22 ohmos emitterellenállásokon és ha a műterhelést hangszóróra cserélem+ vezérlést adok neki,csak valami nagyon halk torzitott hang jön ki-mindeközben nem változik semmit az áramfelvétel és a egész egység sem melegszik több helyen mértem:elég változó adatok voltak a az egymással párhuzamos helyeken a "virtuális 0 ponton" a visszacsatolásnál pedig -80mV van;normális ez? ha valaki tudna tanácsot,segitséget adni :nagyon megköszönném http://valveaudio.tripod.com/images/schematics/200w.JPG
Üdv. Mindenkinek!
Van egy hangszínszabályozó kapcsolás amit meg szeretnék építeni, de 2 elektrolit kondinak nincs feltüntetve a kapcs. rajzon a polaritása. Valaki tudna nekem segíteni?
Sajna a kapcsolásod kicsit sem frankó, így nem fog működni. Nézd meg a 741-es IC bekötését.
mivel aszimmetrikus a tápfeszültség egyértelmű hogy az elkókat úgy kell beültetni hogy a pozitiv fegyverzet kapja a pozitiv tápot.jelen esetben a rajzod szerint mindkettő kondi +oldala balra fog nézni
remélem tudtam segiteni
Ezt a kapcsolást itt találtam a HE-án, mit kössek át?
Aszimetrikus táp? Egy sima trafó kell neki, aminek van 2 kivezetése egyenirányítás, puferelés, nem?
Az asszimetrikus azt jelenti, hogy csak + van.
Hol találtad ezt a rajzot? Ez nem jó, nézd meg már a 741-es lábkiosztását. Azért küldtem el. Addig kár a kondi polaritásán gondolkodni. |
Bejelentkezés
Hirdetés |





Nah mindegy az a lényeg minél nagyobb az erősítő hatásfoka annál kevesebbet fűt és annál több lesz a teljesítménye egy adott feszről.










