Fórum témák
» Több friss téma |
Fórum » Ventilátor vezérlés - ha lekapcsolom a villanyt
Témaindító: Soma7, idő: Jún 20, 2024
Témakörök:
Kedves Szakik!
Valószínüleg, nem ez lesz az évszázad találmánya, de annál kardinálisabb kérdést feszeget. Komoly a probléma, fázik az asszony ha zuhanyzik, és bekapcsol a világításról vezérelt elszívó. Szóval a helyzet a következő: Jelenlegi állapot: egyszerü világításszálról vezérelt elszívó venti utánfutással. (220V-os) Probléma: Ha felkapcsolom a világítást a rendszer teszi a dolgát, és elkezd müködni az elszívó. DE! Ezzel egyidejüleg, a felcspó párát ki is rántja, és a meleget átveszi a hideg. Ettől az asszony meg fázik. Elképzelés: Egy olyan kapcsolás, ami a világítás felkapcsolására nem, de annak lekapcsolására adna vezérlő jelet (egy - két másodperces elég) hogy elinduljon az elszívó. Persze mindezt költséghatékonyan, egyszerüen, stabilan, és egy amatőr álltali megvalósíthatósággal kombinálva. A segítséget előr is köszönöm!
Fördőszoba lámpa hagyományos (energia takaréktalanra) izzóra visszacserél, időzítős ventillátor unortodox módon bekötve.
Hamár időzítős a ventillátor, a fürdőszoba kapcsolót váltósra cserélni, egyik ág a lámpa, másik meg a ventillátor, ami bizonyos idő után magától leáll.
Mindenképp két körös kapcsolást ajánlok,mert ha megfürdik a ház ura és borotválkozna is,ködbe nehéz,így a csillárkapcsoló egyik fele marad ami volt,a másik fele pedig egy másik világítótesté lehet.A gyári ventilátor kapcsolásba amatőr ne piszkáljon,mert ha visszarúg az új időzítő kör,füst lesz.
Jelenleg is váltós, és nem vésném szét az új fürdőt. A jelenlegi csillár a borotválkozó, tükrös világítást és a mennyezeti világítást kapcsolja. Ezért kellene ez a megoldás.
Természetesen, eszemben sincs belenyúlni! Egy külső megoldás lenne számomra kivitelezhető.
Talán az a legegyszerűbb ha fogsz egy relét ami a lámpával együtt kapcsol fel-le.
A relé kontaktjára rákötsz egy flip-flopot triggerelt bemenettel. A flip-flop kimenetet szintén relé, és ez kapcsolja az időzitős ventit, ha nem akarsz időzitőt is épiteni.A gyengeáramú résznek az 5..12V-ot vagy konvertálod pár alkatrésszel a 230V-ból. vagy egy dugasztápot is felhasználsz.
Időzítő modulokból ha létezik olyan ami impulzus megszűnése után időzit, az jó lehet. Nyom nélkül ha nincs cső, elég hely, elég nehéz lesz. Ha a venti közvetlen a lámpától megy ( mert az van közel) akkor egy új szál behúzását nem tudod megspórolni, mivel lekapcsolt lámpánál is kell oda fázis, amiről megy..ha meg külön külön megy a kapcsolóból a két kör, akkor valamiféle elektronikát kell a kapcsoló alá varázsolni, aminek megint hely kell. Ha a huzalozás topológiája/ változtathatósága ismert, talán lehet okosat javasolni. Anélkül csak ki van festve a szoba, de ide még kellene egy konnektor esete.
Idézet: „Időzítő modulokból ha létezik olyan ami impulzus megszűnése után időzit, az jó lehet.” Van ilyen gyári, még olyan is, ami a feszültség eltűnése után - tehát nincs a modulon feszültség - mégis egy állítható időtartamon belül tud még időzíteni, kapcsolni egy relét. Véletlenül volt egy ilyenem és pont kapóra jött akkor.
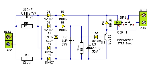
Hello! Ha fabrikálni szeretnél. De szerintem a két másodperc felesleges, tehát 1000µF/50V-os kondi is bőven elég.(Ebben tárolódik a relé meghúzásához szükséges energia, tápfesz megszűnése után.)
Szia.Kicsit nehéz lesz megérteni mit akarok, de meg próbálom körülírni a barátom gondját.
A kazánházban bekapcsol egy keringtető szivattyú ekkor ugye ott van a 230 volt. Ekkor kellene egy kb: 2 másodperces kimenet például 555 IC vel. Amikor ez a 230 megszűnik újra kellene a két másodperces kimenet. Ezeket a kimeneteket egy 433MHz adó modul működtetésére használná. A vevő kapcsolna egy másik keringtetőt. A gondja , hogy társasházban semmiképp nem akar falat fúrni- tehát wireless kapcsolatot szeretne. Most úgy képzed el mintha egy vezetéken felmenne a 230 volt és arról menne a második szivattyú. A kapcsolat le van ellenőrizve , simán átviszi a távot stabilan. Előre is köszönöm ha időt szentelsz a dologra. A hozzászólás módosítva: Okt 21, 2024
Hello! És honnan fogod tudni, hogy megjött a 230V, vagy elment? (A vevő oldalon..)
A vevő oldalon ott a 230 V, abból egy pici táppal járatom mindig a vevőt.Ha veszi a vevő a kódolt (Párosított) jelet egy relén keresztül, bekapcsolja a szivattyút fent. Ha odalent kikapcsol a szivattyú, azért kellene a lenti adót újra pár másodpercre bekapcsolni--hogy fent kikapcsoljon.
jún 21 tettél fel egy rajzot ami egy kondenzátort feltöltve tart ami szerintem elég lenne az adó rövid üzemeltetésére. Gondolom az adó modult nem lehet Pl: tíz órán keresztül folyamatosan üzemeltetni,mert az túl szép lenne. Itt most azt a logikát kellene kitalálni hogy az 555 IC megkapja a lefutó élt ha van 230V és akkor is ha megszűnik.Az mindegy hány pici relé, vagy 555 Ic csinálja.
Hello!
Úgy látom nem érted a problémát. Amit szeretnél megoldani, abban logikai bukfenc van. Mert mondjuk van egy nyomógomb. Megnyomod, bekapcsol a szivattyú. Még egyszer megnyomod, kikapcsol a szivattyú. De ha felborul a szinkron. Tehát pld. nem vette, hogy megnyomtad. Akkor ettől kezdve fordítva fog üzemelni a fenti szivattyú. Erre azt fogod mondani, hogy ez nem fordulhat elő. De elő fog fordulni, mert pld. van egy villámlás, vagy feszültség kimaradás a vevő oldalon. És már is probléma van. Mert ugye van távirányító, amit lehet programozni Toggle üzemmódba. Megnyomod, felkapcsolja a lámpát. Megint megnyomod, lekapcsolja. De ha nincs vizuális visszacsatolás, pld. a lámpa a pincében van, akkor honnan tudod hogy világít, vagy sötét a lámpa. Na ezt hívják a vezérléstechnikában MMI-nek. (Man-Machine Interface-nek) A hozzászólás módosítva: Okt 22, 2024
Abban gondolkozz, amire rá akarnak vezetni, kell egy bekapcsoló, meg egy kikapcsoló kód. Ami talán impulzus hossz eltérés is lehet, ha biztosan meg tudod különböztetni. ( a hosszú jel biztosan hosszúként megy át...) Így viszont két időzítés kell.
Azt miböl gondolod, hogy az adot nem lehet 10 orán át üzemeltetni?
Ha van áram, akkor az menni fog. Ha annak a táprészére teszel egy nagyobb kondit azzal megoldod a késleltetést is. Mire a kondi feltöltödik eltelik némi idö azaz csak utánna kezd elindulni az ado. Amikor meg megszünik a 220V a kondi még pár másodpercig müködteti az adot. A vevö oldalon meg nem kell semmit csinálni, csak biztositani a tápfeszültseget.
Szia!
Én betennék egy reset áramkört (talán 7705...), az bekapcsoláskor ad egy impulzust, kikapcsoláskor meg a pufferkondi nagyságától függően egy hosszabbat (lehet variálni soros diódával stb.). Ez kapcsolja az adót. A vevő meg lehet egy jobb tároló, mondjuk J-K (CD4027), aminek a statikus (SET) beállító bemenetére megy a vevő kimenő 1-szintű impulzus a RESET-re meg egy R-C tagon keresztül ugyan ez. Rövidre bebillen, hosszúra is (de akkor már úgy is be van billenve), de amikor az megszűnik, akkor a RESET-en még 1 van, így az fog érvényesülni. Rövid jel=bekapcs, hosszú megszűnésekor kikapcs. Persze nem tudom, a vevőd, milyen jelet ad. Csak egy ötlet volt sajtcetlin...
Ettől azért üzembiztosabbra érdemes csinálni. Elöször is el kell dönteni, melyik a fontosabb állapot. Keringető szivattyú lévén én az alaphelyzetben bekapcsolt állapotot tekinteném annak. Így adó hiba esetén sem forr fel a víz, legfeljebb feleslegesen keringeti a hideg vizet a rendszerben.
Az adó szabályos időközönként (pl. percenként) küld jelet a vevőnek, hogy be- vagy kikapcsolni kell a szivattyút. Ha három percig nem érkezik semmilyen jel a vevőhöz, akkor pedig a vevő mindenképpen kapcsolja be a keringetőt.
Hali mesterek.Jobbnál jobb ötleteket kaptam, nagyon köszönöm.!!!!
A helyzet nem túl kritikus, a szivattyú a lakás padló fűtését kapcsolja nem kazán keringtetőt. Ha a tulaj segge fázik akkor bekapcsolja ( mint most is ). Itt szerintem a stikli az lehet hogy társasház lévén-----------Lehet hogy mérik a keringtetett mennyiséget és csak akkor akar vételezni amikor megy a fő szivattyú. Hát majd rákérdezek. Jár a zöld hüvelykujj mindenkinek ,egy ideig gondolkozok mi legyen.
Másik irányból megközelítve :
Ha megy a fő szivattyú -> van fűtés -> meleg az előremenő cső -> lehet járatni a másodlagos keringtetőt ![]() ( Feltételezem olyasmi rendszer lehet, mint a lányoméknál : pincében kazán, ő lakásukban az egyik radiátor helyett hőcserélő, amiről megy a padlófűtés... )
Hello! Szerintem is ez a helyes irány. Nem kell rádiózgatni a kazánházból. Már egy vacak csőterosztát is bőven megteszi..
Csak az ujabb szivattyuk ha nem forognak akkor a spontán keringés sem megy vagy csak nagyon lassan. (Föleg a vékonycsöves rendszerekben. )Az ilyen megoldás csak akkor müködik ha az elöremenö csöbe eljut valameddig a meleg viz. ( nekem is ilyen megoldás van, de a leágazo csö a fö vezetékböl alig 50 cm hosszu és ott van a pumpa.)
A hozzászólás módosítva: Okt 23, 2024
Hello! Nem tudom milyen irányt vettél fel, mert nem nyilatkoztál.
Én minden esetre gondolkodtam a dolgon és meg is rajzoltam. Bár fogalmam sincs milyen az adó/vevő. Mert ugye illeszteni is kellene hozzá az áramkört. Minden esetre ez azt csinálja, hogy mikor bekapcsol a szivattyúd, akkor egy kb. 5 másodpercig sugároz az adó. Mikor meg kikapcsol a szivattyú, akkor kb. 1 másodpercig sugároz. A vevőáramkör meg ezt feldolgozza. Vagy is mikor megjelenik a jel, akkor indít egy időzítőt, ami kb. 2,5 másodpercig késleltet. Amikor lejárt az idő, akkor megvizsgálja, hogy az adás tart-e még. Ha igen, bekapcsolja a szivattyút ha nem, akkor pedig kikapcsolja. A szivattyú 230V megjelenését figyeli az áramkör. Kimenete pedig közvetlen tudja a másodszivattyút kapcsolni. Na ennyi az egész. Az adó, egy 5V-os feszültséget kap adáskor, a vevőtől pedig egy GND-re záró kontaktust vár. A táp lehetne 5..12V, a relé feszültségének természetesen ehhez igazodni kell.
Hali. Ne haragudjatok hogy eltűntem de a fiam meghívott egy jó kis betonozásra. Mindent átgondolok és jelentkezem.
( az eddigi elgondolásom az volt :ha van 230 V optón beindítok egy astabilt 1-2 perc ütemmel + 1 másodperces monostabilt /NE556 / ami az adót kapcsolja. Vevő után egy újraindítható monostabil amit kb 3 percre állítok mivel mindig újra indul bekapcsolva tart egy relét.)(Ha megszünik az ütem kikapcsol ). A régi TTL 74121 nek mi a modernebb megfelelője.?? A hozzászólás módosítva: Okt 27, 2024
Hello!
CD4538. De percekre nem időzítünk analóg módon, (RC taggal) csak számlálóval.
Szia. Meg rendeltem az alkatrészeket a tervedhez.A rajzot át alakítottam a rendelkezésre álló alkatrészeimhez.Adó és vevő modulnak a HEstore (Tx118SA-4)négy csatornást használok, már csináltam kapucsengőt-- horgász kapásjelzőt--kapunyitót stb velük .
Most lesz pár nap üresjárat, mert fotózható panelem sincs , megyek horgászni.
Hello!
Na végre, hogy tudom mit kell vezérelni és milyen jelet lehet várni. De ezek szerint GND-re kell húzni a 5V-ot (felhúzóval persze) és 5V-ot ad ki a vevő, ha jön a jel. Így már lehet illeszteni az áramkörhöz és 5V tápfesz elég mindkettőnek. (Azt mondtad az van.) Jó pecázást! Én az idén adtam fel.. Egyébként már megrajzoltam a másik elgondolásod elvi megoldását is. (Ami ciklikusan ad.) Csak egy tranyó kell a TX végére, ami húzogatja az adó bemenetét.
Hogy lehet feladni a pecázást ??
Már csináltam NE556 al szervó tesztert (" repülő modelleztem de feladtam")csak az időzítéseket kell átállítani. A vevő után meg lehet hiányzó impulzus érzékelőt tenni .Most pár napra lenyomom a pauze gombot :.
Na, majd megrajzolom a Te verziódat is. Két CD4060 kell, meg néhány tranyó.
Úgy lehet feladni, hogy vannak egészségügyi gondok, feladatok, programok. Plusz nem tetszik amit a horgásztavon látok. A kezelése, a működtetése, a pénzügye, meg az új stílusú horgászat. (Bandázunk, ordibálunk, lefotózzuk 10kg-os cakkos pofájú pontyokat. Mindenféle baromságot cipelni, matrac fertőtlenítő. A kifogható darab és méret folyamatosan csökken. Én enni is szeretném a halat, nem csak kifogni. Ez már nem horgászat, hanem adminisztráció. Bedobták a gyeplőt a lovak közé. A volt horgász szakszervezet lett a tulajdonos.. stb. A Dunán meg egy élet megtanulni pecázni. Annyi időm meg már nincs. Görbüljön! A hozzászólás módosítva: Okt 28, 2024
|
Bejelentkezés
Hirdetés |














