Fórum témák

» Több friss téma
Fórum » Kenyérpirító nem kapcsol ki időben
Lapozás: OK   2 / 3
(#) VIM válasza NP hozzászólására (») Aug 9, 2020 /
 
Szia! Most beszélgettünk hasonló problémáról ITT fentebb. Van bőven képi illusztráció, hogy hogyan érdemes a szakadt fűtőszálat "megpatkolni", hogy az megint meg tudja táplálni az elektronikát.
(#) NP válasza NP hozzászólására (») Aug 9, 2020 /
 
Helló megkérdeztem a tesóm,mérte a diódákat,tranzisztort,ellenállásokat,trafókat,meg a tekercset,azokban nem talált hibát.
A fűtőszálat még nem nézte,de az elég el van dugva ebben a készülékben.
Nemnagyon látni,tovább bontani meg elég macerás. De,majd megpróbáljuk.
(#) FAZ1 válasza NP hozzászólására (») Aug 10, 2020 /
 
CSAKIS a fűtőszálat mérje végig!
ezekben általában a fűtőtekercs van két részre felosztva, a "hosszabbik" fél a teljes pirító fűtés, a "rövidebbik" részen (sorban a pirító fűtéssel) pedig lejön kb. 10 12 Volt.
Erről jön le a vezérlő (időzítő elektronika tápellátása, ami - amint azt fentebb már egy kollega leírta, és ami 4 vagy 5 dióda, 3 db. tranzisztor, két elektrolit kondenzátor és mellé néhány ellenállás.
Nekem pl. az azbeszt (vagy csillám) panelra csatlakoztatott szegecse alatt égett szét a fűtőhuzal ... Forrasztani nem lehet, csak a mechanikus érintkeztetés jöhet szóba.
(#) FAZ1 válasza NP hozzászólására (») Aug 10, 2020 /
 
Idézet:
„"tovább bontani meg elég macerás"”
Bizony macerás!
Sőt - egy helyen még el is kell majd csípőfogóval vágni, hogy rendesen ki lehessen bontani.

Azt aztán utólag - a javítása, összeszerelése után én pl. egy "csokiból" kioperált csavaros kötéssel oldottam meg. Forrasztani ott nem lehet, s ott a huzalt ívhegeszteni - házilag????
(#) fecameca válasza FAZ1 hozzászólására (») Aug 11, 2020 /
 
Én 2 -es csavart szoktam anyával és jó nagy alátétekkel a csillámon keresztül, hogy valahogy rögzítve legyen. Még ponthegeszteni sem lehet anélkül, hogy elvékonyodna, akkor pedig ott fog elégni legközelebb. Nem érhet hozzá semmihez, nem lóghat ki, egyébként sok évig mentek még ilyen toldásokkal nálam. A fűtőbetétet legalább kimérte volna az illető. Lenyomott állapotban 30-50 ohm körüli ellenállást kellene mérni a dugvillán. Ha lenyomva trartja, ha ép a fűtőbetét, akár piríthat is vele áramba digva, perzse nem szétszedett állapotban. Ha nem melegszik, akkor bizony szakadt. Az elektronika csupán csak lenn tartja, de lenyomott állapotban izzania kéne mindenképp. Aki ennyire sem képes, az milyen műszerész?
(#) Vadveszely hozzászólása Szept 25, 2020 /
 
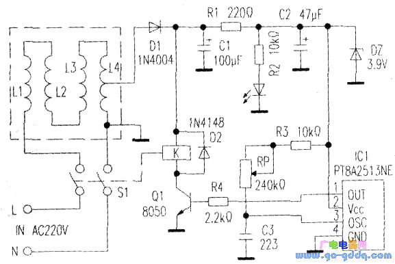
Opus kenyérpirítóm nem kapcsolt ki. Kezdtem a nyomtatott áramkör megfejtését kapcsolási rajz formájában és rábukkantam az egyik négylábú IC nevére: PT8A2512. Beütve a keresőbe ezt, kiderült, hogy ez egy kenyérpirító IC, "Simple Toaster Controller", az adatlapja mindjárt egy kapcsolási példát is mutatott, ami tökéletesen megegyezett a nyomtatott áramkörrel (kicsi plusz a világító dióda, ami az én pirítómban nincs. Hát ilyen is van, Toaster IC...Egyébként úgy tűnik, hogy ez hibásodott meg.
(#) thomato hozzászólása Aug 21, 2021 /
 
Sziasztok!

Van egy Hauser TS2305 kenyérpirító, amivel elakadtam. Az a baja, hogy nem tartja lent a kart az elektromágnes. Szétszedtem, púpos volt a kondi a tápjában az egyenirányító után, azt kicseréltem, de a hiba nem szűnt meg.
- A kondin 13 V van, csavarhúzót megtartja az elektromágnes szétszedett állapotban.
- Kivezettem a kondi lábait, összerakott állapotban labortápról meghajtva tartja, még 6V - ról is, az időzítő működik. Nincs rendellenes áramfelvétel.
- Konnektorba dugva nem tartja meg, de a 13 V így is megvan a kondin, de olyan, mintha gyengén vonzaná.
- Az egyenirányító előtt volt egy 10 ohmos ellenállás, azt rövidre zártam, de ugyanúgy nem tart meg.
Ötletek?
(#) Bakman válasza thomato hozzászólására (») Aug 21, 2021 /
 
Fényképezd le a NYÁK-ot mindkét oldalról. Lehetséges, hogy van ott még valamilyen soros alkatrész.
(#) thomato válasza Bakman hozzászólására (») Aug 22, 2021 /
 
Köszönöm a segítséget.
(#) Bakman válasza thomato hozzászólására (») Aug 22, 2021 /
 
A NYÁK forrasztási oldalát ellenőrizd mert ha jól látom, több forrasztási hiba is van a rendszerben. Én ilyen kis lapon egyszerűen minden forrszemet újraónozok gyanu esetén.

A púpos kondenzátor és a hibajelenség együtt arra enged következtetni, hogy a négy dióda közül egy vagy kettő feladta a harcot.

Pirito.png
    
(#) thomato válasza Bakman hozzászólására (») Aug 22, 2021 /
 
Átforrasztottam az egészet, diódák jók, kimértem őket újra úgy is, hogy lekötöttem a fűtőszálat. Sajnos minden maradt a régiben...
(#) lipovari hozzászólása Aug 22, 2021 /
 
Szia

Összeszerelt állapotban a karon lévő fém lapka nem fekszik fel az elektromágnesre, vagy koszos alul. Ha nagy a légrés nem tudja lenn tartani.
Az F1 heléyn lévő 10R ellenállást meg ne átkösd, hanem cseréld ki!
üdv
(#) thomato válasza lipovari hozzászólására (») Aug 22, 2021 /
 
Kicseréltem az ellenállást, még mindig gyenge az elektromágnes. Megmértem a feszültséget, 13 V. Viszont labortápról hajtva 10V -on is megtartja, közben nincs szétszedve, vagyis mechanikailag nem változik semmi. Tiszta a felülete is.
(#) lipovari válasza thomato hozzászólására (») Aug 22, 2021 /
 
Akkor a pufferelkót cseréld ki, ha még nem tetted volna. Általában 220uF, vagy 470µF /16V vagy 25V

Vagy kontakt hiba a fűtőszál leágazásánál!
A hozzászólás módosítva: Aug 22, 2021
(#) thomato válasza lipovari hozzászólására (») Aug 22, 2021 /
 
Több pufferrel is kipróbáltam, dupla, 1000 µF -al is. Kicseréltem azt is, ami az időzítő zénerénél van, továbbra is gyenge hálózatról hajtva az elektromágnes...
(#) FAZ1 hozzászólása Nov 11, 2022 /
 
Üdv!
Keresem HAUSER Toaster T-2210 tipus TR-605-ös modelljének vezérlő elektronikáját, avagy csak az elektromos rajzát, róla készült fényképet, stb.
Sajnos az enyémben felfújódott az egyik elkó, és persze rögtön magával rántott néhány ellenállást, amelyek persze ezzel a ténnyel teljesen olvashatatlanokká váltak. (magyarul - elégtek)
(#) FAZ1 válasza FAZ1 hozzászólására (») Nov 18, 2022 /
 
Mellérendeltem egy fotót is _ a jobb közérthetőség kedvéért.
(#) Inhouse válasza FAZ1 hozzászólására (») Nov 18, 2022 / 1
 
Ehhez pont nincs és sajnos sanszos, hogy nem is lesz. De kb. egy kaptafa a jelentős része, az időzítőt kivéve.
Megosztom veled azt a párat, amit sikerült összegyűjteni. Van egy kis hiányérzetem, talán még van egy saját visszarajzolásom is valahol, ha megtalálom, azt is felrakom.
(#) FAZ1 válasza Inhouse hozzászólására (») Nov 19, 2022 /
 
Köszi, de ezek már első ránézésre is valóban fapadosak.
A miénkben eleve 6 darab tranzisztor van, 3 az egyik panelon, és 3 a másikok. (mindegyiken 2 npn és 1 pnp, azaz számszerűleg - C9014 és C9012).
Hogy minek bele annyi tranyó, azt bizony nem tudom.
A pirítás folyamatát gyakorlatilag az egyik előlapi gombbal menet közben meg lehet szakítani, mig a másik gombról egyáltalán nem tudok semmit. Ráadásul van benne látványnak egy piros LED dióda is, melyet én a piritó elmúlt "huszon-évében" még sohasem láttam működni, így valójában azt se tudom, hogy gyárilag mi célt kellene szolgáljon?
Sajnos a neten (mert ugyebár "a google a barátod") még csak hasonlót sem láttam sehol ebből a fajtából (és tipusból), pedig elég sok Hauser gyártmányú ilyen szerkezet van fenn.

Majd szép lassacskán megpróbálom magáról a nyákról visszaszerkeszteni a teljes vezérlő áramkört, úgy talán jobban látható lesz maga a működési elve is. Sejtem, hogy van benne egy pirítási időt vezérlő időzítő áramkör, viszont mellette mi lehet a többi?
Régi bontott kenyérpiritó-elektronikáim vannak, ámde azok közül egyik sem hasonlít erre.
(#) FAZ1 válasza Inhouse hozzászólására (») Nov 19, 2022 /
 
Bocsánat, ha a segítőkészségedet bírálgatni merészelem, de a feltett képek annyira kicsinyek, hogy felnagyítva már teljesen értelmetlenné válnak, a pdf-es fájlokra pedig nálam csupán csak egy ikon jön be - mindhárom esetben.
(#) Gafly válasza FAZ1 hozzászólására (») Nov 19, 2022 /
 
Nem tudom mivel probálod nézni, nálam mindegyik megnyílik és olvasható. A pdf-ek között van ahol a szkennelés miatt lehet ok a panaszra, de még az is használható, de legalábbis a semminél messzemenően jobb.
(#) Inhouse válasza FAZ1 hozzászólására (») Nov 19, 2022 /
 
Semmi baj, de a hiba a te készülékedben van. Egyedül aCMS12510-es kép ami alacsony felbontású, ott inkább csak a felépítés követhető le, a többi teljesen olvasható. A PDF-ek pedig jó beállítások mellett szépen nyitódnak pl. AdobeReaderben, de maga a böngésző is jól mutatja.
(#) FAZ1 válasza Inhouse hozzászólására (») Nov 20, 2022 / 1
 
Megpróbálom, ámde eddig - ha bármelyik pdf fájlra ráklikkeltem, csak az ikonja jött elő.

Bocsika, de most ahogy ma ráklikkeltem, egyből bejött maga a kép is.
Néha bizony nagyon hülye a gépem ...
A hozzászólás módosítva: Nov 20, 2022
(#) FAZ1 hozzászólása Dec 5, 2022 /
 
Teljesen mindegy, hogy mi történt meg valójában és/vagy sajnálatos módon mit nem tudtam egyáltalán elérni az interneten - viszont ma mégis végleg megjavítottam, aminek okán persze újra rendesen működik a pirítónk, "nyomja magát benne elég rendesen" a nemrég teljesen szétégett időzítő, stb.

Nagyon örülök, hogy ilyen sikert értem el vele - bármiféle kapcsolási rajz vagy más külső segédanyag nélkül. Mostantól tehát ismét régi fényében ragyog (és persze pirít) a majd 24 éves szerkezet!
(#) Inhouse válasza FAZ1 hozzászólására (») Dec 6, 2022 /
 
Idézet:
„Nagyon örülök, hogy ilyen sikert értem el vele - bármiféle kapcsolási rajz vagy más külső segédanyag nélkül.”

Hát mi is örülünk, szívesen.
(#) 24bitponthu válasza FAZ1 hozzászólására (») Dec 6, 2022 /
 
Idézet:
„Forrasztani ott nem lehet, s ott a huzalt ívhegeszteni - házilag????”

Nem tudom ismered e hogyan kell ( lehet) házilag hoelemet csinálni, itt már többször leírtam , nem pont életbiztosítás , de össze lehet ívvel hegeszteni két eltérő , mondjuk döglött hőelem szálait.
A hozzászólás módosítva: Dec 6, 2022
(#) FAZ1 válasza Inhouse hozzászólására (») Dec 13, 2022 /
 
Haha, sikerült - de!
Tegnapelőtt nézegettem és véletlenül megláttam egy ugyanilyet a neten - (miközben majd 3 hetet agyaltam a szétégett alkatrészek kitalálásával) a startapro.hu-n, aztán mi lett a vége?
Most 999 forintért árul valaki pontosan egy üzemképes ugyanilyet - Szekszárdról.
Ajajj!

Mondjuk - a mai benzin-árak mellett Szekszárdra kocsival lemenni - eleve egy vagyon,
vagy vonattal menni (bár az nekem már ingyenes) majdnem fél nap.
Ráadásul árában a Posta sem igazán piskóta.
Na mindegy ...
(#) nolan hozzászólása Nov 27, 2024 /
 

Kenyérpirító nem kapcsol ki

Sziasztok !

Nekem is az a problémám, hogy nem kapcsol ki a kenyérpirító, a végtelenségig pirít(ana).
Típusa: Bosch TAT3A001/01. Kiforrasztottam és megnéztem a potmétert ahogy javasoltátok, de eléggé össze vagyok zavarodva, mert Megaohm -os értékeket mértem, ráadásul jelentősen eltérőket attól függően hogy kéziműszerrel (Fluke) vagy kis kínai alkatrész teszterrel néztem. Fura az is, hogy végpontba tekerve nem megy le 0 -ra az ellenállás, sőt tulajdonképpen a tekeréssel alig változik a csúszkán.
De a legnagyobb probléma hogy mindösszesen csak ennyi van ráírva: WF
Tudnátok segíteni hogyan tovább ? Köszi.
(#) FAZ1 válasza nolan hozzászólására (») Dec 1, 2024 /
 
Sohasem a potméter szokott tönkremenni, hanem amit vezérel - az az áramkőr, amelyben egy időzítőnek kell lennie. Az időzítést pedig általában egy elektronikus kondenzátor (legtöbbször elkó) intézi. Azt kell cserélni, hogy annak feltöltése/majd kisülése hajtsa meg az időzítőt.
(#) Remci válasza FAZ1 hozzászólására (») Dec 1, 2024 /
 
Én javítottam már pár kenyérpirítót ilyen hibával, azokban mindig a potméter volt a hibás.
Következő: »»   2 / 3
Bejelentkezés

Belépés

Hirdetés
XDT.hu
Az oldalon sütiket használunk a helyes működéshez. Bővebb információt az adatvédelmi szabályzatban olvashatsz. Megértettem