Fórum témák
» Több friss téma |
Fórum » Labortápegység készítése
Ha pl a 24V megcsapolásod üresben 26Vac, az üresjáratban már 36Vdc felett van, amit az op ampok, hang akár fény kibocsájtásával jelzik. Az előválasztó nagyon jó dolog, lényeg hogy ne lépd át az opampok feszültségét, úgy számítva, hogy -5V + X V. Az opampok többsége +-15V amit még szeretnek azaz 30V asszimetrikus táplálás, na de ott az a fránya -5V is.(azért, hogy a táp képes legyen lemenni 0 Vig kimeneten)
A hozzászólás módosítva: Okt 27, 2024
Szia! Az ott milyen ellenállás a Q4 áteresztő tranyónál a hűtőborda mellet azon a nyák lapon? Gondolom az nem az 1k-s R16, ami a Q4 bázisára csatlakozik? Azt hová csatlakoztattad, Q4 emitter és Uki+ közé? köszi a válaszod.
Szia! Én ezt is nézegetem. Most egy kissé el vagyok havazva munka terén, de az építés halad. Tervzek részletesebben majd beszámolni.
Szia! Én PNP áteresztő tranyót tettem plusba. A gyári áteresztő lábánál egy 150 ohmos ellenállás van berakva, amin keresztül vezérlem a nagy PNP tipusu áteresztőket. Sajnos nekem is idő hiányában még nem készült el a teljes projekt, így nem sikerült dokumentációt készíteni róla. Nekem nem tetszett, hogy csak egy áteresztő tranzisztor volt, és módosítottam én is 0,33 ohmra az áramkorlát ellenállását, meg ha jól emlékszem leírtam külön, hogy az op-ampok pozitív tápját, elkapartam, és tettem egy ellenállás, zéner kombót, mert az üresjárati feszültség kilőtte az op-ampokat.
Biztosíthatlak róla, hogy ez nem a legjobb vétel volt. Értem én, hogy olcsó, de...
![]() Alkotó V2.7.4B-re lett lecserélve nálam. Annak mehet a táp akár 30VAC is, ugyan ez az alapja, csak sokkal jobban meg van védbe a műveleti erősítő. (Én javaslom is neki a 30VAC-t ha 30VDX-t akarsz belőle kivenni, nálam 26VAC-val 30V-DC-nél szépen elkezdett riplizni a DC.) Azóta napi szintű használatban van. lineáris labortápElkészült a második labortápom is. Nagy, nehéz, a kábelrendezés is hagy kívánnivalót maga után, de működik ahogyan kell. (A vezetékösszekötőket valószínű majd ki fogom belőle venni ha már látom hogy nem akarok többet alakítani rajta.) A hozzászólás módosítva: Dec 21, 2024
A címben lévő "lineáris" jelző milyen sajátosságra utal?
Nekem ez az áteresztő tranzisztoros tápegységet jelenti. Remélem másnak is.
Köszönöm a pontosítást, így egyértelmű.
A digitális, vagy egyéb előszabályozós tápegységekben is szinte mindig van áteresztő elem a kimeneti fokozatban. Ezért én a "tisztán áteresztős", vagy "előszabályozás nélküli" szófordulatokat szoktam használni, amikben szintén lehet kifogásolni valót találni.
Valóban, a "tisztán" előtag/jelző kimaradt. Amúgy a benne lévő fet-et is lineáris üzemre tervezett fet-nek hívják.
Azért egy kapcsolási rajzot ilyen FET-tel szivesen megnézné(n)k...
A hozzászólás módosítva: Dec 21, 2024
Nagyon drága alkatrész, és alig duplája a teljesítménye ennek az általam használt típusnak. Ha Exabit vásárolta az áteresztő elemet, akkor az komoly beruházás volt.
A rajzot én is szívesen tanulmányoznám.
Láttam, hogy 18 ezerért adják...De van a fiókomban egy maréknyi hasonló tokozású APT5010JN P-MOS...
Ez a proli007 féle LPSU, illetve annak valami sokadik verziója. A három fetes verzióban már van akkora árama az áramtükörnek ami ide is jó. Én nem értek az elektronikához annyira hogy saját labortápot tervezzek, csak utánépítek. A FET-et valami prototípus elektronikából bontottam, ahogyan még pár más alkatrészt is, nem véletlenül van pl. helipotból meg hozzá tartozó különféle forgatógombból is már vagy 50 darab.
A panelműszereket még az előző tápomhoz vettem, de abba végül bontott digitális műszerek kerültek.
Szép darab lett. Főleg a műszerdoboza ami tetszik, igényes a kialakítása.
Egy gyári műszer dobozát használtad alapnak, vagy kereskedelmi darab?
Köszi. A doboz is bontott. Persze kapott új elő- és hátlapot, illetve belülre egy szerelőlapot. Az elejét lefújtam fehér festékkel mert olyan volt, bár alut festeni nem szeretek. A dobozon a barna részek azért bírják évtizedek óta, mert valami műanyag van rálaminálva az alura.
Azt írja "proli féle LPSU" , de a google csak "Proli007/Alkotó féle LPSU50V3A"-t mutogat nekem.
3 amperhez 200A-s FET... A hozzászólás módosítva: Dec 22, 2024
Jelen alkalmazásban nem az a lényeg, hogy hány A-es az a FET, hanem hogy mekkora hőmennyiséget képes elfűteni anélkül, hogy kilukadna. Csak összehasonlításként, egy átlagos forrasztópáka fűtőteljesítménye jellemzően 50W, itt a FET(ek)nek akár 150W-ot is el kell tudni fűtenie.
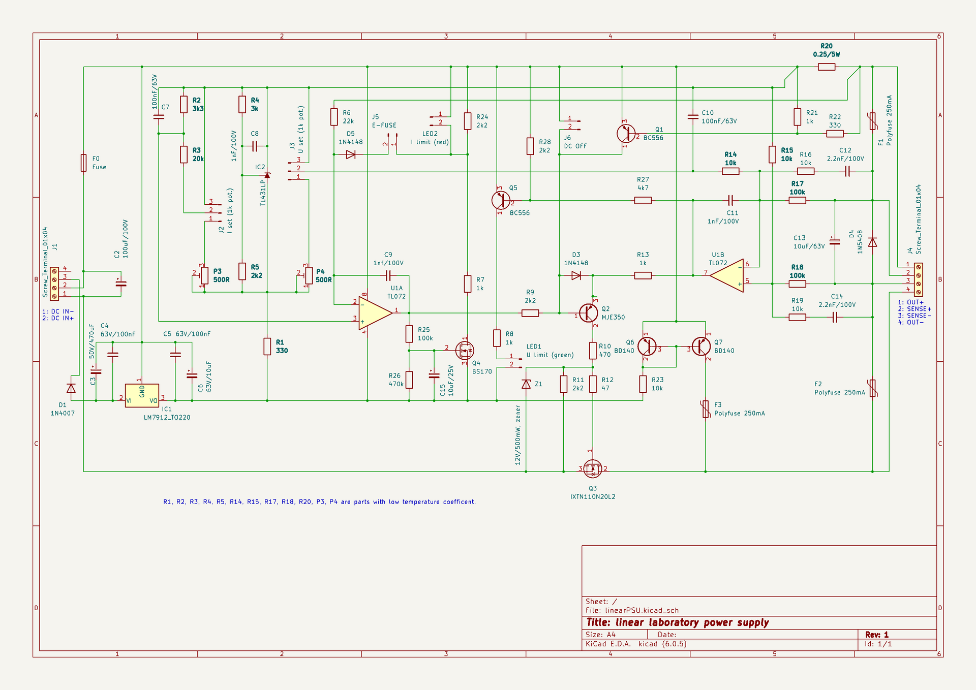
Ez valóban Proli007 rajzának egy másolata, de még az első változat. Idő közben történt néhány módosítás, amik közül a legfontosabbak a fő és segédtáp különválasztása, A FET többszörözös lehetőségének beépítése, és a finomszabályozás átalakítása egypályás (monó) potméterekre.
Várjuk meg Exabit rajzát, és akkor majd tanulmányozzuk nála milyen a pontos kapcsolástechnika.
Ha jól emlékszem akkor a kiindulási alap nekem a kapcsoláshoz az ez volt: Bővebben: Link
. A raszteres nyákon az alkatrészek elrendezésénél pedig ez segített: Bővebben: Link. Belevettem még Ge Lee módosítási javaslatait is mert tetszett az elképzelés. Amit csatoltam az lett megépítve végül, annyi eltéréssel hogy a kapcsolási rajzon nincs rajta a diódahíd meg a 2x4700 µF puffer. Illetve az sincs rajta, hogy szegény 7912-ről megy még egy 12V-os, egy 24V-os venti (utóbbi értelemszerűen fél gőzön) meg a műszerek háttérvilágítása is. Nekem ez a háttérvilágítás nagyon bejön, ez tetszik a legjobban az egészben. ![]() Az előző tápom zenerrel ment egyetlen szekunderről (valahogy így bár a kapcsolás többi részében ott is volt még pár apró eltérés), ez pedig egy dupla szekunderű trafóról megy amit az apróban vettem még régebben. Igaz ez csak 2x17V ezért a max feszültség így csak 40V körül van. (A FET többszörözés, a hőfokfüggő ventiszabályozás meg a durva-finom poti is nagyon jó dolgok, de itt most azok nem lettek megvalósítva.) A hozzászólás módosítva: Dec 22, 2024
Egyik hátsó ventirácsot forgasd el már kérlek 90 fokkal
Egy kis ünnepi fricska: ha elfordítja 90°-al, akkor eléggé ki fog állni a hátlapból.
Parancsolj. Eddig nem vettem észre, de így hogy felhívtad a figyelmem így már engem is zavart.
Más szemfüles kiszúrta hogy az R1 lehetett volna magasabb értékű is, ha már az egyik elv az volt hogy csökkentsük a TL431 áramát. De arra még sor fog kerülni. Ráadásul fúrnom kellett volna még lyukat a banán csatlakozóknak a sense vezetékhez is, ami szintén kimaradt és az problémásabb mert hely annak már nem sok van. Változtatható feszültség, állandó áramerősségSziasztok.Adott egy 220/24 voltos 4,2 amperes biztonsági transzformátor. Egyenirányítás és szűrés után, hogyan lehetne egyszerűen megoldani, hogy a feszültség 0-33 volt között állítható legyen potméterrel úgy, hogy az áramerősség állandó maradjon? Köszi.
Hallottál már az Ohm-törvényről? Mert az amit szeretnél pont szembe megy ezzel!
Esetleg áramgenerátor megoldja a gondodat, de akkor a feszültség fog változni a terhelés függvényében, tehát nem lesz állítható. Még egy labortáp is alkalmas lehet, ha az áramkorlátját úgy állítod be, hogy a szükséges áram folyjon az áramkörben.
0 voltnál is 4,2 ampert? Ez érdekes lesz...
Szupravezető?
Ha az állandó áramerősséget úgy érted, hogy a maximum mindig egy adott érték legyen, akkor erre a labortápok többsége alkalmas. Egyébként valóban az Ohm törvény áll az utadba, amit elég nehéz onnan eltávolítani.
Rendben, köszi szépen akkor labortáp lesz áramkorláttal.
Ha csak egy áramkorlát kell, hogy ne emelkedjen egy adott érték fölé az áram, ahhoz nem kell labortápot építeni, elég egy áteresztő elem fix értékű áramkorláttal ellátva (2db tranyó).
|
Bejelentkezés
Hirdetés |







(A vezetékösszekötőket valószínű majd ki fogom belőle venni ha már látom hogy nem akarok többet alakítani rajta.) 






A panelműszereket még az előző tápomhoz vettem, de abba végül bontott digitális műszerek









