Fórum témák
» Több friss téma |
- Ez a felület kizárólag, az elektronikában kezdők kérdéseinek van fenntartva és nem elfelejtve, hogy hobbielektronika a fórumunk!
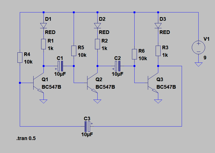
- Ami tehát azt jelenti, hogy a nagymama bevásárlását nem itt beszéljük meg, ill. ez nem üzenőfal! - Kerülendő az olyan kérdés, amit egy másik meglévő (több mint 17000 van), témában kellene kitárgyalni! - És végül büntetés terhe mellett kerülendő az MSN és egyéb szleng, a magyar helyesírás mellőzése, beleértve a mondateleji nagybetűket is! LED típusEz a 7 színű LED-eket tartalmazó karácsonyfa áramkörbe beépített LED-ek milyen LED-ek lehetnek? Illetve hogyan váltja a színét? A leírásban ott a kapcsolási rajz, sima analóg áramkör.
Hova kötöm a panelmétert és hova kötöm a mérendő ellenállást? Feltudnád ezt nekem vázolni?
Hello! Pucuka erre gondolt..
Bocsánat, nem értem miért nem jelenik meg, de most beszúrtam 1 hozzászólással feljebb.
Van ilyenem, hét színű.
![]() A "három színű" modellben normál LED-ek vannak (piros, kék, zöld), a hét színűben RGB színváltós LED-ek. Utóbbiaknak elég csak tápfeszültséget adni és váltogatja a színét. Ilyesmi: YouTube. Piros, zöld, kék, cián, bíbor, sárga, fehér. Ha jól tudom, ezt a kapcsolást három fázisú multivibrátornak hívják. Gyakorlatilag három LED-es egy irányú futófény. D1, D2 és D3 helyett (lásd melléklet) több LED van párhuzamosan kötve. Ez a multivibrátor biztosítja azt, hogy a LED-ek ne egyszerre világítsanak, illetve váltogassák a fényerejüket. Az RGB led pedig önmagában váltogatja a színét.
Köszönöm a segélyt, nekem már nem ír a ceruzám.
MultivibrátorJó estét.!230 V ra lehet astabil multivibrátort készíteni? 230 V/20-30 W-os izzókhoz ?
Szia! Persze, hogy lehet, a legegyszerűbb triakkal: Bővebben: Link
Régen majdnem az összes kpnyitó villogó ilyen volt.
Sokan (vissza is) rajzolták a kapunyitósban (is). Schottky diódaElnézést, ha nem a legjobban megfelelő helyen érdeklődöm!A Schottky dióda esetleg alkalmas lehet egy vasútmodell belső világításához? Ha jól értelmeztem a leírásokat, akkor ez a dióda kisebb nyitófeszültségű mint a hagyományos. Ebből kiindulva, már kisebb sínfeszültségnél lehet/ne/ valami lámpát akár a mozdonyon akár a vagon belsőben működtetni. Persze lehet, hogy rosszul gondolom az egészet.
Hello! Kb. 300mV lesz a megtakarítás.
Köszönöm , az semmi a vasútnak..a többi alkotás tökéletesen működik.
![]() Csak most belefutottam egy cipőkanalas mozdonyba. Ezt szerettem volna valami nagyon mezei megoldással kivilágítani.
Van itt néhány vasútmodellel foglalkozó topik, de van egy nagyon egyszerű megoldás. A sínekre egyrészt egyenfeszültséget küldenek. Ez lehet -20 és +20V között bármi. Valamint erre az egyenfeszültségre rá van ültetve mondjuk 5V váltófesztség. Ez sajnos ne 50Hz legyen, mert azt nem könnyű szétválasztani a szerelvényben. Inkább több kHz. De hogy ne is fütyüljön, legalább 20kHz. Ez a 20kHz-es jel legyen kikapcsolható, ugyanis erről mennek a lámpák. Vagyis inkább ledek, amik egy soros kondenzátor, egyenirányító, áramkorláthozó ellenállás előtéten keresztül üzemelhetnek, az egyenfeszültséget szépen leválasztja a soros kondenzátor. A motor meg nem fog sírni a 20kHz-es jel miatt, de ha mégis, egy kis fojtótekercs megoldja a gondját.
relé icSziasztok. Nagy teljesítményű AC fogyasztót kellene kapcsolnom IC-vel. Ami kapcsolná a fogyasztót, az egy ,,nagy relé,, (Nem tudom minek hívják ezt pontosan.Ezt a valamit hogy érdemes kapcsolni? Legyen egy kis relé, ami kapcsolja a hálózatot a tekercsére? Vagy egy triak? Idézet: Igen, ez egy jó megoldás, dupla leválasztást is kapsz.„Legyen egy kis relé, ami kapcsolja a hálózatot a tekercsére?” Mágneskapcsoló magyarul.
Mennyire nagy az az AC fogyasztó, és milyen az az IC? Lehet, hogy egy mágneskapcsoló is ágyú lenne a verébre. Mekkorák a feszültségek? Egy vagy 3 fázis, stb. írhatnál többet a körülményekről.
Köszönöm az infót, erről hallottam. Viszont a ráültetett váltófeszültségtől óva intettek profi modellesek...
analóg üzemben is. Más a gondom! Alapvetően csak 1-1,5mm helyem van laposan, ide gondoltam egy Graetz-t összehozni SMD alkatrésszel és valamikor, ne kérdezd miért, vettem pár db Schottky diódát, gondoltam elhasználom. Nos ez nem jött össze. Ahol van bőségesen mondjuk 3 mm hely, oda van másik megoldás, hála Proli007 mesternek!!Na mindegy! Hagyjuk, nagyon elkanyarodunk. A hozzászólás módosítva: Dec 29, 2024
MOSFET-ből H hidas motorvezérlő[X]Sziasztok!A csatolt áramkörben egy IRF7309-el szeretnék H hidas motorvezérlést létrehozni egy ALPS RK27112-höz, amit egy atmega328p-vel vezérelnék DC árammal (nem PWM). A tápellátásom 5V 600mA (nem USB). A 7309-ben lévő védődiódák kevesek a visszirányú feszültségtüske (önindukció) ellen? A mikrovezérlő 20mA meghajtóárama kevés lesz a két FET 500-500pF-os gatekapacitás töltésére 100Ω-on keresztül (5V/100Ω=50mA)? (energia: 6.25E-9Joule és időállandó: 5E-8s) Az 5V-os mikrovezérlő kimeneti feszültsége kevés lesz a FET nyitásához? Tesztáramkört összeraktam, ott működik, a potméter motorja 60mA-t vesz fel, papíron 100mA de ezt csak induláskor produkálja, utána visszaesik. A motor feszültsége 4-6V. Ezzel a FET megoldással a tesztpanelen az USB 4,76V-jából 4V marad kb. A hozzászólás módosítva: Dec 29, 2024
Ilyen kis feszültségere és áramra, valamint hogy nem PWM, elmegy.
Hello! Minek ilyent építeni, ha kapni is lehet?
Azért, mert amit linkeltél, az 2,5V-ot droppol, míg az általam említett pedig tesztelve 0,5V-ot. Persze lehet ez sem droppol sokat 50-100mA terheléssel, de az adatlapjából ezt nem találtam meg.
Mondjuk konkrét teljesítményt nem tudok.
Egy elektromágnest kapcsol. Amit tudok, hogy egy max 50A egyenirányítót kapcsol, aminek az egyenárama megy a tekercsre.
Ehhaz rendeltem kapcsolót, de a megérzésem azt súgja, hogy mellérendeltem...(kicsit lassan halad a dolog, raktáron se volt, mire megjött beütött a 6 napos munkaszünet a kiszállításra) Az egyes képen levőt rendeltem, de a megérzésem azt súgja, hogy a kettes versenyző kellett volna. Csak egy megerősítésre lenne szükségem, hogy jól érzem-e, hogy ez tanlópénz lesz
Vagy mégsem rendeltem mellé, a 2xNO lesz nekem a jó
![]() Rászokhatnék a helyes sorrendre: információszerzés -> rendelés |
Bejelentkezés
Hirdetés |









analóg üzemben is.
mondjuk 3 mm hely, oda van másik megoldás, hála Proli007 mesternek!!







