Fórum témák
» Több friss téma |
Fórum » Időzítő
Témaindító: Mekkmester, idő: Dec 25, 2005
Témakörök:
Köszi. Igen,azt gondoltam hogy a szám elé nem kell a Q, csak így egyértelműbbnek tűnt leírni. Akkor a végeredményt secundumban kapom.
A hozzászólás módosítva: Jan 13, 2024
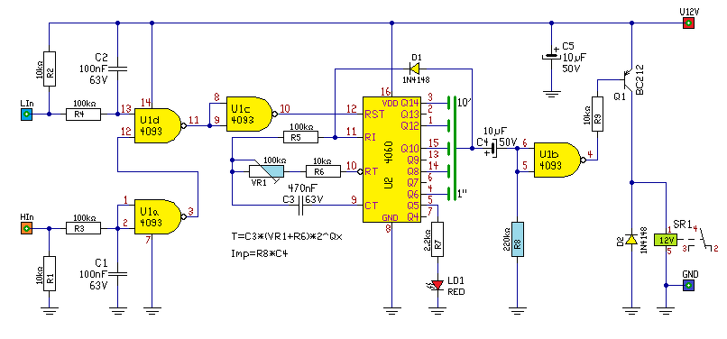
Kérdezem nagy tisztelettel, T= képlet biztos jó ?
Ha nem tévedek a rajz alapján 8sec és 32 perc között van az időzítés.
Elég nagy intervallumot fog át.
pontosabban ha most nem tévedek 0,75 sec - 3,5 perc
Hello! Nem tudom mire gondolsz. Az oscillátor időállandóját a (VR1+R6)*C3 határozza meg. És utána van egy bináris osztó sor, melynek utolsó tagja 2^14. Van némi konstans is a osci működési sajátosságából adódóan, ami tápfeszfüggő. De ezt itt elhanyagoltam, lévén nem egy "óráról" van szó. Mivel az időzítés addig tart, míg a kiválasztott kimenet magas szintű nem lesz, így csak az RC időt vesszük figyelembe, nem a periódus időt.
Az oscillátor frekvenciája nem (VR1+R6)*C3
Freki = 1/(2.5*R*C) Az idő pedig T=2^n / Frekvencia Q6 = 64 jelenti, hogz a Q6-nak 64 órajel kell a H szintig. Rosszul emlékszem ?
Rosszul, ráadásul nem figyelsz. Írtam, hogy nem a periódus idő kell, hanem az impulzus idő, vagy is a fele. Az f=1/t az pedig a periódus idő.. Az R*C időből a 2,5 csinál periódusidőt, itt max a fele lehet az oszcillátorra jellemző konstans szorzó.
Szerintem figyelek, de kérlek ird le akkor a periodus ideját a 110k és 470nF-nak és mond meg, hogy ez a Q6 lábon mikor kapcsol be.
Nos,össze raktam az áramkört és tökéletes. Bár nem olyan szép, gyorsan készült, nagyrészt bontott cuccokból. Mégegyszer köszönöm.
Jó lett ez.. Tippelhetek mire való? Szerintem pld gázkazán Reset, ha hibajel jön..
![]() T=R*C*1,1*2^6=110k*470n*1,1*64=3,64sec A hozzászólás módosítva: Jan 13, 2024
Idézet: „Tippelhetek mire való? Szerintem pld gázkazán Reset, ha hibajel jön.” Ha ezt tőlem kérdezed, akkor nem teljesen. Egy csirke ólban van egy felügyeleti rendszer, ami ha valami hibát észlel pára tartalom,hőmérséklet, stb vonatkozásában, akkor meghúz egy relét. Ez a relé egy GSM hívón keresztül felhívja az ügyeletest,hogy balhé van. Ő oda megy a központhoz és vagy nyugtázza,vagy elhárítja a hibát. De ha valami miatt az ügyeletest nem éri el, akkor 5-10 perc elmúltával hívja a tulajt,vagy egy másik számot. Ehhez kell az időzítő. De ha a beállított időn belül a hiba helyre áll és resetelődik a rendszer, akkor a további számokat már nem hívja. Csak sajnos olyan idő relét nem találtam, ami a kívánt opciót tudná,ezért kell a házi barkács A hozzászólás módosítva: Jan 13, 2024
Végül is a funkció ugyan az, csak a gáz helyett a csirkék fűtenek a gáz helyett. Igaz az is gáz..
Kedves Szakemberek!
Tudnátok ajánlani olyan egységet, ami 5V-os táppal megy (mert az van minden asztalon), egy 10 mA-el terhelt záróérintkező a kimenete és 5 mp szünet után 0,5 mp bekapcsolt állapotot ad folyamatosan ismételve? Az 5V tápfesz ki és bekapcsolva van, a kikapcsoláskor nem szabad elfelejteni a paramétereket, bekapcsolás után azonnal működni kell tovább. Most azt gondoljátok, hogy egy 555-es könnyen meg lehet tervezni és csinálni, de sajnos nincs rá időm, azért keresek kész megoldást, ha semmiképpen nincs ilyen modul, akkor építőkészlet is jó lenne, amit csak össze kell forrasztani. Előre is köszönöm a segítséget!
Ha egy építőkészletet össze tudsz rakni akkor egy 555 astabilt próbanyákon szintén . Maximum fél órával több , mert ennél talán gondolkodni kell egy kicsit .
A hozzászólás módosítva: Jan 15, 2024
Tovább is kell gondolkodni: még egy relé, még legalább egy tranzisztor, ami meghajtja, hozzá néhány passzív alkatrész, és ezek nincsenek a fiókban
És ezt nem említettem, kis sorozatú gyártásban gondolkodom, ezért egyszerűbb egy kész modul.
Szerintem jobban jársz ha megtervezed legyártod vagy legyártatod (a jlcpcb nél készreszerelést is vállalnak) egy ekkora modul nemhiszem hogy olyan nagyon sokba kerülne
Hello! Én megrajzoltam, hogyan kell módosítani, hogy számodra megfeleljen. Egy 2,2k-t kell betenni az Ic 8-7 lába közé és egy diódát a 7-6 láb közé.
Igen! Ilyenre vágytam, köszönöm neked és lacának az ötletet.
Mindenképpen kipróbálom. Megtaláltam az "időzítő emberek Rolls-Royce-át" ![]() Link Csak azt nem tudom, hogy ha megszűnik a tápfesz, elfelejti-e a beállított programot és értékeket? Sajnos nekem a tápfeszt is ki-bekapcsolnom kell.
Megőrzi, mert különben értelmetlen lenne, ha állandóan állítgatni kellene. De amint látod, a relé 12V-os..
A hozzászólás módosítva: Jan 16, 2024
Biztos, hogy 5V-os a relé, hiszen a tápfesz 5V.
Az történhetett, hogy tévesen az MM0557 fényképét tették be, ami ugyan az, de 12V táppal.
Sziasztok! Segítséget kérnék,mert lassan t.kön szúrom magam
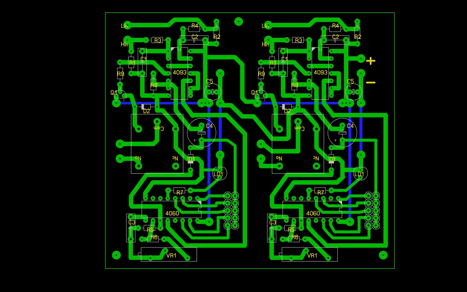
. Van ez a kapcsolás . . Ha meg adom neki az indító jelet, akkor szépen el kezd számolni, de a letelt idő után nem húzza meg a relét. Azt hittem hogy rossz a relé és be tettem egy másikat,de annál is ugyan ez a helyzet. Kipróbáltam a reléket,de azok jók. A relé kiforrasztott állapotában mértem a forr szemeken a feszültséget és a megfelelő időben meg is jelent rajta a 12v. Viszont ha relét, vagy egy 12v 3W-os izzót teszek be, akkor nem történik semmi. Nem értem mi a baj. Az a vicc,hogy ezt a kapcsolást már 2 példányban megépítettem és azok működnek. DE az is igaz,hogy akkor csak szimpla kivitelben. Itt viszont duplázni akartam. Ennél viszont egy kis átalakítást végeztem, ami abból állt,hogy a betápot egy sorkapocsról kapja mindkét rész. Nem akartam két panelt készíteni,ezért össze hoztam egyre. De nem hinném hogy ez lenne a probléma,mert amúgy az áramkör működik, csak a relé nem kapcsol, ami egyébként 12v/30mA-os. Ide teszem a panel rajz képét,hátha valaki észre vesz rajta valami hibát, de én nem találtam. Előre is köszönöm. A hozzászólás módosítva: Jún 16, 2024
Hogy a fene essen bele,megtaláltam a hibát. Ezt a nyomorult BC 212-őt többféle lábkiosztással gyártják
Bővebben: Link. Megfordítottam és működik. A hozzászólás módosítva: Jún 16, 2024
És miről lehet felismerni a rosszat? Már csak hogy azonnal a kukába tegyem....
A guglin kerestem rá hogy BC212 . Itt tünt fel,hogy többféle lábkiosztással van. Utána meg néztem teszterrel és akkor derült ki,hogy másképp van beforrasztva. Igazából a C-E lábak voltak fel cserélve. Mostmár forrasztás előtt mindent le teszterezek
A hozzászólás módosítva: Jún 17, 2024
Egyszerű időzítő áramkörrel kapcsolatos kérdésÜdv mindenkinek!Megépítettem ezt az egyszerű időzítő áramkört, BC107B tranzisztorral, (2,4-3,3V feszültségre áttervezve, azaz BR=50K, C=10µF, a kék LED elé, egy 220Ω ellenállást tettem). A lényeg, hogy amikor lenyomom a gombot, erősen felvillan a LED, úgy kb. 11 másodpercre(ez idő alatt csökken a fényerő), majd még majdnem 3 percig alig láthatóan világít a LED. Ez normális jelenség? Az áramkör leírása nem említett ilyesmit. Bővebben: Link
Hello! Ez természetes. A tranzisztor kollektoráramát a bázisáram és a béta szorzata határozza meg.
A bázisáramot a kondenzátorból biztosítja a 33k. mivel a kondenzátor feszültsége folyamatosan csökken, a bázisáram is egyre kisebb lesz. Amíg a bázisáram elegendő a tranzisztor teljes nyitásához, addig állandó a fényerő, ezt követően pedig csökken.
köszönöm a választ! Arra gondoltam volna, hogy esetleg az (elektrolit)kondenzátort kéne formázni, mert régen volt használva már (amúgy nem tudom, hogyan is kell formázni, de feltettem már a kérdést a kondenzátor topikba), de ezek szerint ez teljesen normális ez a jelenség.
|
Bejelentkezés
Hirdetés |








. Van ez a 






