Fórum témák
» Több friss téma |
Fórum » Házilag építhető fémkereső
Nem nagyon tudom, hogy a műholdas kábel milyen. A vevő tekercshez flexibilis mikrofonkábelt használok, amiben egy árnyékolt érpár van. Az adóhoz pedig flexibilis és nagyon vastag hangszóró kábelt. Minél nagyobb az ellenállása a kábelnek, annál többet fog fogyasztani az adó rész. A mostani kábel, és a boltban kapható, rézzel galvanizált alumínium kábel között van 100 mA fogyasztás különbség. Célszerű lenne az adó meghajtást a fejbe lepakolni, de nem igazán lenne jó ott a sok fém.
Szia!
A híres Deus-nál még az akku is a kereső fejben van, meg a blutusz, vagy mi is. Azon kapja a távirány jeleit is.Még nem volt a kezembe, de erdei, mezei bozótos helyen a kábel nem túl előnyös.Szóval, ha ekkora jó a gép egy aksival a kereső tekercsben, akkor bizton többet tudhat...Csak hát a kábelnek más az előnye... Az Amerikai Koax ,ami anno a legjobb volt, az "légdielektrikum os" volt. Műhold vételtechnikában alkalmazták,anno 120 csatorna jelet tudott lehozni a gerinc kábelre. Belseje úgy néz ki,hogy van egy 10 mm réz harisnyában 6 müanyag "küllő szerűség" köztük levegő, ez tartja a belsö ezüstözött réz ért.Hajlékony, és nagyon kis csillapítású. Boy
Az a Deus, amit mondasz, az a régebbi lehetett, az szinuszos gép volt. Ott megoldható némi fém a fejben. A négyszög jellel hajtott gépnél nem, mert az alapjelen meglátszik a fejben lévő fém, ami miatt akár határolhat is a vevőerősítő kimenete.
Helló, és ha vevő erősítőt teszed bele mind a minelab sovereign-be.
https://www.treasurenet.com/threads/minelab-rcb-rx-coil-amplifier-b...29564/
A négyszögjellel hajtott gép vevőjén olyasmi jelet találni, mint a PI gépeknél is van. Egy exponenciálisan lecsengő jel. Az elején van egy kis tüske, ami nagyon gyorsan lecseng. Ezen a jelen okoz változást a találat. A nagyon apró találatok csak a jel elején okoznak számottevő változást, a nagyok a akár több száz mikroszekundum tájékán is.
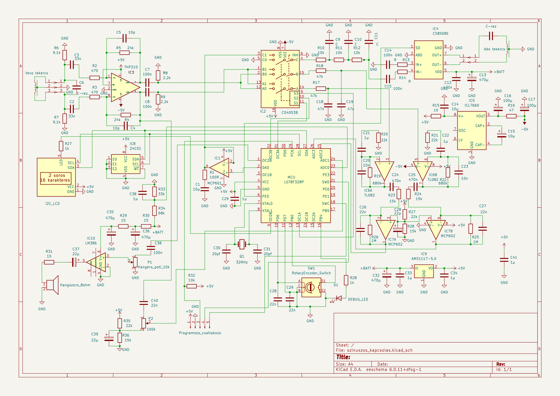
Ha egy apró színesfémet teszek a fej közelébe, akkor az exponenciális jel legelején a tüske megnövekszik. Ha ez a fém nagyon közel van, benne a fejben, akkor lehetséges, hogy a vevőerősítő már nem viszi át határolás nélkül a jelet. Szinuszos detektorÜdv!Az utóbbi időben építettem jó néhány négyszögjeles, multifrekvenciás gépet. Megtetszettek ezek a vasak és a régebbi szinuszos gépeimet el is ajándékoztam mindenfelé. Most jelenleg még csak összehasonlítást sem tudok csinálni a szinuszos és a négyszögjeles gépek között. Ezért elhatároztam, hogy építek egyet, de olyant amit még nem csináltam. Csak azt használom, ami a fejemben van. Tehát a nulláról építem föl. A fej is új lesz, hiába a meglévő sablon, az is kap egy új, erősített formát, ami teljesen home-made. A gép alap koncepciója a következő lesz: Az adó vezérlő jelét egy MCU szolgáltatja. (LGT8F328P, 32 lábú) Ez a négyszög jel rámegy egy 4053-as analóg kapcsoló vezérlő bemenetére. A 4053 "váltó kapcsolója" egyik felén a GND, a másikra pedig a mikrovezérlő DAC kimenete csatlakozik. A DAC a referencia feszültségről táplálkozik. Így, a DAC és a 4053-as segítségével elő tudok állítani egy olyan négyszög jelet, aminek az amplitúdóját 0 és 4,096 volt között tudom állítani, 256 lépésben. Ezt a változtatható amplitúdójú négyszög jelet egy 3 tagú R-C szűrővel szinuszosítom, persze jelentős csillapítással. A szinusz jelet egy ellen-ütemű hangfrekvenciás erősítővel (CS8508E) erősítem. Az erősítő két kimenete között van a rezonanciára hangolt adó tekercs. Az adó tekercsen a DAC szabályozásával 0 és cirka 250 Vpp-s adójelet tudok létrehozni, csoda szép szinusszal. Ez eddig jól is hangzik, de ha valami nem tervezett hiba folyamán lesz az adójelen egy kis amplitúdó moduláció, akkor kuka a terv. Fáziszaj az nem hinném hogy lesz, mivel az adó jelet kvarc jeléből csinálom, timer fölhasználásával. A vevő oldalon egy THP210-es differenciál erősítő erősíti a jelet a bemeneti fölül-áteresztő szűrő után. Ezt követően a vevő jel megy közvetlenül az MCU ADC-be, és a fázisdetektorokba is. A fázisdetektor után erősítő és az is megy az ADC-be. Lesz egy egyszerű LCD a gépen és a kezelést egy nyomógombos enkóder fogja végezni. A hangfrekvenciás erősítést egy LM386-os IC csinálja majd. Eddig ez a koncepció és remélem, hogy használható is lesz a gép.
Csak ötlet. Ha már DAC, több lépésben is előállíthatja a négyszögjel egy periódusát szinuszhoz közelítve DDS elven, csak pár lépcsővel, tehát egy periódusban 3-4 szint. Ezzel jóval közelebb lesz a szinuszhoz már az alapjel. Viszont a procinak több munka, ráér-e erre.
A felvetésed jogos. A legelején én is próbálkoztam ezzel a megoldással. Annak ellenére, hogy 32 MHz-en ketyeg az MCU, elég sok időt elvisz a DAC segítségével előállított szinusz. Ha olyan "lépcsős" szinuszt csináltam, ami mellett még maradt kellő "processzor időm", akkor olyan lett a szinusz, hogy kellett neki az R-C szűrő. Ha meg kell az R-C szűrő, akkor meg már úgyis majdnem mindegy, hogy egy lépcsős vagy három.
A másik problémát meg az jelentette, hogy ha DDS elven csinálom a szinuszt, akkor mindegyik amplitúdóhoz külön-külön tömb kell, amiben az aktuális szinusz el van tárolva. Így nem csak a procit, de a memóriát is nagyon lefoglalom. A szinusz leprogramozását a következő linken található kalkulátor segítette: https://deepbluembedded.com/sine-lookup-table-generator-calculator/
DDS-ben elég negyed periódus sin táblát eltárolni. Teljes periódus tükrözéssel, és invertálással lesz belőle. Ha van sok memória, akkor persze a teljes periódust is le lehet tárolni, de az a proci nem ez az eset )
Más nem kell, csak egy hardveres szorzó a továbbiakban, amivel megszorzod a táblázat értékeit, így beállítva a szükséges amplitúdót. Így a hardveres szorzóval, 256 lépéses amplitúdót kaphatsz könnyedén.
Az az igazság, hogyha szép szinuszt akartam csinálni ezzel az MCU-val, akkor 2-3 kHz-nél kifogyott belőle a szusz. A másik, idáig kérdéses problémám az az lenne, hogy mennyire fáziszajos ez a szinusz? Én úgy csináltam, hogy egy timer-re megszakítást akasztottam és erre a megszakításra lépett egyet a táblázat szerint a DAC. Az MCU eközben csinál ezt-azt és innen, amikor tud, kilép a megszakításba. Nekem ehhez gyengécske a tudásom, hogy mindig ugyanúgy lépjen ki a megszakításba.
Sdrlab válaszát várom én is, nem helyette szólok.
A szűrők inkább okoznak fáziszajt szerintem, timer és így a megszakítás kvarcalapú gondolom, ez bőven elég stabil.
Azt tudni kell, hogy a mintavételezett jellege miatt a DAC jele "végtelenül" nagy táblázat és "végtelen" bit felbontás esetén is tele lesz tükörképekkel!! Ezek jellege csak kevéssé függ az előbbiektől, bizonyos méret/felbontás esetén.
Ebből az következik, hogy tökéletes(közeli) sin jelhez szűrni kell a kimenő jelet, máskülönben a tükör jelek ráülnek a hasznos jelre, nem is olyan kis amplitúdóval, és jelentősen eltorzítják azt, ráadásul frekvenciától függő lesz a dolog... A mintavételt a lehető legmagasabbra célszerű venni, ha belefér, jóval magasabbra, mint a kimenő frekvencia kétszerese..., máskülönben irreális meredekségű szűrő kell majd hozzá, hogy a tükröket levágja... Nem tudom, mennyire kis fáziszaj kellene neked.., jellemzően egy kvarcórajelről futó timer alapú megszakítás 8 bites vezérlőknél elég kis szórással szokott bekövetkezni..., de ügyelni kell arra, hogy a lehető legmagasabb prioritással ez fusson, és semmi se szakítsa ezt meg!
Már sikeresen beindult a gép. Eddig a félelmeim szerencsére nem igazolódtak be. Jó a gép. A vevő tekercs induktivitását harmadára vettem, a vevőerősítő erősítését a megszokott felére. Ennek ellenére a gép érzékenysége frankó lett, de a zaja megdöbbentően kicsi lett. Nem tudom, hogy ebben szerepe van-e a THP210-es vevőerősítőnek. Az integrátort követő erősítő kimenetén 2 ezred voltos zajt mérek, pedig még nem is akkuról megy a gép, hanem egy zajos tápegységről, a zajos műhelyben.
Valószínűleg sokat számít ebben az adó meghajtás, amiben semmi négyszögjel, tüske sincsen, hanem csak a lehetőségekhez képest a legszebb szinusz. Az adó tekercsben csúcsban 1,5 amperes áram folyik, ami 250 Vpp-s szinuszt generál. Ilyenkor a gép 7 voltos tápról fél ampert fogyaszt. A talajegyensúly és a diszkriminációs csatorna egymáshoz viszonyuló fázisát 90 fokra vettem. Így lehet a legjobb vezetőképességet kiszámolni a találatról. Ebből a 90 fokból a szoftver számolja ki a fémszűrést is. Még műhelyasztalon van a gép, de kezdek reményteljes lenni.
Már majdnem teljes a készülék. Csak a szoftver igényel még pár óra törődést. Sajna, kissé nehéz lett a fej. Igaz, hogy erősített kivitelt akartam, amikor neki kezdtem, de elszomorít az, hogy majd 10 dekával többet nyom, mint az eddigiek, meg sajnos a szénszálas papucs is vastagra sikerült. A készülékházzal szerencsém volt, nagyon frankó alu doboz. A bolhapiacon találtam, 5 darab ezerötért, így még 4 gépre elég. Összességében talán nem lett rossz.
Eljutottam oda, hogy kipróbáltam és összehasonlítottam a két gépet. A négyszögjellel hajtott multifrekiset és a tiszta szinuszos gépet.
A csatolt kép alapján látható, hogy a multifrekis kissé bonyolultabb a szinuszos gépnél. (Kapcsolási rajzot azért nem illesztek be, mert magamnak sem csináltam. Szerencsémre olyan memóriával vagyok ellátva, hogy ilyen egyszerű kapcsolási rajzokat meg tudok jegyezni fejben. Sajnos, a feleségem telefonszámára, a kapukódomra és az adószámomra már nem telik belőle.) A szinuszos gép az egyszerűsége ellenére is jó érzékenységgel működik és nagyon nyugodt gép. Jól viseli az apróbb ütődéseket, semmi gondja a csatakos, vizes fűvel. Nincsenek fals jelek. De a szelekciója viszont a multifrekis géphez képest kissé betegnek tűnik. Ezt bizony megvezetik a nagyobb vasak és a vaskarikák. Kevés, olcsó alkatrészből is megépíthető. A multifrekis gép szelekciója nagyon jó. Frankó a kicsi és a nagy találatokra is, de szerintem nem ások vele olyan mélyről, mint a szinuszossal. Cserébe semmi vaskarika és nagyobb vas. Nyugtalanabb is a gép. Ez vélhetőleg az én hibám is, mert valószínűleg el kellene szeparálnom egymástól teljesen az adó és a vevő tekercs vezetékeit a fejkábelben. tehát külön kábelen fölvinni mindkét tekercset. Így, hogy egyben vannak, hajlamos a gép hamis jelet adni a fejkábel mozgására. Erősen rá kell tekernem a gép szárára, hogy mozdulatlan maradjon. A szinuszos erre magasról tesz. A vizes fű elleni védekezés is nehezebb ennél a konstrukciónál, mert itt a fej nem tartalmazhat semmilyen olyan anyagot, ami vezeti az áramot. Persze a tekercseken kívül, de ott sem árt, ha az adó vezetéke litze és nem tömör. A multifrekis tekercsének az árnyékolása is nehézkes, mert lehelet vékony szénszálat tudok csak rátenni. Ha sokat teszek rá, hát akkor az megjelenik a találati jelben. Akár ki is ülhet az erősítő, akkora jelet produkál. Még a tekercselő huzalt is úgy kell hozzá összemókolni. A szinuszosat árnyékolhatom bármivel, azt ki tudom egyenlíteni és vizes fű elleni védekezést sem veszi nagyon föl, a tekercset meg egyszerű huzalból megtekerhetem. Egy szinuszos gépet töredék energiából meg lehet építeni és szerintem nem sokban marad el a multifrekistől. A multifrekis áramkörének a gyakorlati kivitelezése sem egyszerű. Az egyik oldalon van egy széles sávú, érzékeny vevőerősítő, a másik oldalon pedig egy majd 10 amper csúcsáramú kapcsoló, ami termeli a dús zavarjeleket. A szinuszosnál elmarad ez a zavar, hiszen ha szép a szinusz, akkor az nem ontja magából a zajt és ez mellett a vevőerősítő sávszűrő jellegű tud lenni. Jelenleg magam sem tudom megmondani, hogy melyik a jobb gép. Előnyök és hátrányok kiegyensúlyozzák egymást.
Közben, unalmatlan óráimban csináltam egy kapcsolási rajzot a gépről, ami remélhetőleg nem hibás.
Egész komoly erősítéssel dolgozol, ahogy látom!
![]() Ha jól számoltam, a 2. és 3. fokozat együtt kb 2300-at erősít. Ha a frekvencia nem halad meg pár kHz-et, akkor jobban jársz, ha ezt a 2 fokozatot összevonod egybe. Természetesen az MCP602 helyett a gyorsabb és jobb paraméterekkel rendelkező MCP6022-re kell lecserélni. Ez kevesebb alkatrészt eredményez, jobb topológiát von maga után, és a fázisok is előnyösebben alakulnak így...
A két fokozatot a szintillesztés is indokolja. Az első fokozat (TL082) még a kettős tápfeszültségről megy. A második (MCP602) már csak szimpla 5 voltról, hogy az MCU közvetlenül fogadni tudja a jelét. Ha csak egy fokozatot használnék, akkor szintillesztőt is kellene beépíteni, ami plusz alkatrész.
Az erősítés kiszámolására én a következő oldalt használom: http://sim.okawa-denshi.jp/en/opampkeisan.htm Az én számításom szerint a két fokozat cirka 425 körül erősít és 10 Hz a törésponti frekvenciája.
Az utolsó fokozatnál alkalmazott DC leválasztó csatolás a bemenetnél pont azt is csinálja, ami neked kell ebben az esetben! Lényegében azt kell megtartani, átszámolt erősítésekkel, a TL-es fokozatot el lehet hagyni...
Idézet: „Az én számításom szerint a két fokozat cirka 425 körül erősít és 10 Hz a törésponti frekvenciája.” Akkor itt több gond is van.... A második fokozat erősítése 680/22=31+1. A harmadiké, 1000/15=66. A kettő eredő erősítése 32*66=2133. Töréspontokat figyelembe nem véve! A második fokozat 2 törésponttal rendelkezik: 7Hz(felül) és 23Hz(alul áteresztő) A harmadik szintén kettővel: 22Hz(felül) és 7Hz(alul). Ebből az látszik, hogy a 3. fokozat nem jól van méretezve, fel van cserélve a két töréspont. Emiatt hiába erősítesz ennyit, annak csak egy része jut el a kimenetre, még az átviteli karakterisztika csúcsán is!
Igazad van, nem helyesen fejeztem ki magamat. 10 hertzen a legnagyobb erősítése van az erősítőknek és nekem arra van szükségem. Más frekvenciákon csökkenjen az erősítés.
Az erősítők visszacsatoló körével (680k és 1M) párhuzamosan és sorosan (15k, és 22k) van kondenzátor is. Tehát nem lesz az erősítése akkora, mint számolod. Az előbb linkelt oldalon bepötyögöm az alkatrészeket és az kidobja az erősítő adatait. Az első erősítő majd 28dB erősítéssel rendelkezik 10 Hz környékén. Az cirka 25-szörös erősítés. A második erősítő kicsit több, mint 29 dB erősítéssel rendelkezik maximum. Ez kb 28-szoros erősítés. Ez azért nem 2133-szoros, ha összeszorzom. A két fokozat azért is kell, mert a fázisdetektort nem lehet terhelni, illetve a fázisdetektor kimenetén a feszültség bárhol lehet, gyakorlatilag -4 és +4 volt között bárhol. Az ezen lévő változást erősíti az első erősítő. A második erősítő terheli az első erősítő kimenetét, így az nem lehetne a fázisdetektor kimenetén.
A harmadik fokozatnál valamit elszámoltál, mert az a kapcsolás adataival nem 29dB-t erősít, hanem kb 24-et! 24+28=52dB, az kb 400x erősítés 10Hz-en.
A 2133 töréspontok nélküli érték(ahogy ki is hangsúlyoztam). Ezt akkor tudod elérni, ha az alsó és felső töréspontok nem érintik egymást, hanem van egy hézag közöttük. A töréspontokon kapásból -3dB csökkenés van. Ideális esetben is -2*3dB lesz az erősítéscsökkenés, ha pontosan egy frekvencián van a két töréspont, vagy ennél is rosszabb, ha nem fedik egymást(mint a 3. fokozatodnál!) Ha van némi hézag tartva a két frekvencia között, akkor kis sávszélesség növekedés árán ki lehet használni a közel teljes erősítést is. Pl C24=2.2uF, c26=4.7nF máris helyrepakolja a töréspontokat, és az erősítés felmegy 52-ről 63dB-re! Az 1400x-os... A fázisdetektor DC összetevőjét nyilván most is egy felüláteresztő szűrő vágja le! Azzal felesleges foglalkozni. Eleve az R17, 18 után soros kondit kéne betenni, mert ha jól értem, csak a DC-n ülő AC értéket használod ebből úgyis! A harmadik fokozat nem invertáló bemenetre kapná a jelet, ahová nagy impedanciásan a féltáp(2.5V) is becsatlakozik.
Arra szükség van, hogy az erősítő 10 hertzen erősítsen. Ahogy a fej elhalad egy céltárgy fölött, akkor a fázisdetektoron kialakuló jel változási sebessége cirka 10 Hz. Ezt nehéz mérni, mert ez teljesen emberi tényező. A lengetésem sebességétől függ. Nézegettem hogyan lengetek és figyeltem a jelváltozás sebességét. Ez 10 Hz környékére adódott. De ez erősen változik. Tehát csak a találati jel változását akarom erősíteni, amennyire ez lehetséges. Hiába hangolom az erősítőket brutál pontosan, ha egyszer úgysem azon a sebességen lengetek. (Másodsorban azokból az alkatrészekből építkeztem, amit itthon találtam, és a két erősítő együtt-futási hibáját ez a tényező is rontja)
A 10Hz olyan alacsony érték, hogy azt még az egyszem MCP602 is simán tudja erősíteni pár ezerszeresen is
Nem kell hozzá a gyorsabbik OPA....Eleve el lehetne kerülni a negatív tápot is(szintén pár alkatrésszel kevesebb), ha a THP210 és CD4053-at is fél tápfeszen használnád(nyers elemfesz fele) Amúgy le a kalappal, egyre ügyesebb áramköröket tervezel
Elméletileg el lehetne kerülni a kettős tápfeszt, de gyakorlatilag sajnos nem. A problémát a fej és a rezgőkörök hőmérséklet változása okozza. Ha az adó tekercsen 250 Vpp körül van a feszültség és a fej tágul, vagy zsugorodik, az kiegyenlítetlenné tesz a fejet, tehát megnő rajta a szinuszjel. Ezt fölerősítem és előfordul, hogy már nem is férek bele az 5 voltos keretbe. Főleg, ha van egy nagyobb kiterjedésű, felszínközeli találat, ami nagy változást okoz a jelben.
Ezt most nem értem! Most is van egy potenciál mindenhol. Egy tápnál is lesz. A föld felé ez az egész galvanikusan gondolom független lesz. Akkor tök mindegy, milyen (nem)mérhető potenciálon van az elektronika, a földhöz képest...
Vagy rosszul gondolom, és valahol le van mégis földelve az egész cucc??
Arra gondoltam, hogy muszáj plusz-minusz 5 voltos tápot használni, mivel a dilatáció miatt esetleg az első fokozat kimenetén nagyobb feszültség is lehet, mint 5 Vpp. Normál üzemi körülmények között beleférnék 5 voltba, de a szélsőséges hőmérsékleti viszonyok miatt előfordulhat, hogy nem. Persze van elektronikus megoldása annak, hogy beleférjek, de az plusz alkatrész. Tehát elfelejtem az ICL7660-at és helyette esetleg belekerül más alkatrész.
Első fokozat alatt most melyiket érted? A vevőd jelenleg 3 fokozatból áll! Ebből az első kimenetén valamilyen pár kHz-es változó amplitúdójú jel van(nem tudom ennek az értékét). Erre gondolsz, hogy ez lóghat ki az 5Vpp-ből?
Vagy a fázisdetektoron keletkező DC összetevő az, ami kilóghat? Amikor a negatív táp elhagyásáról írtam, az gyakorlatilag nem jelent változást még a jelenlegi felállás esetén sem, mert bár nem tudom mennyi a BAT fesz, de gondolom 8-9V az megvan. Ez majdnem megfelel a jelenlegi +-5=10V tartománynak! Mi annak az akadálya, hogy csökkentsd az első fokozat erősítését 2-4-X szeresére..., miközben a detektor után erősíted vissza ennyivel azt a picike 10Hz-es AC összetevőt?! Csak mert így akkor még nagyobb intervallumban férne bele az unbalansz állapot a rendelkezésre álló tápfesz tartományba....
Nem értem miért nem hagyod, hogy sdrlab megtanítson fémkeresőt tervezni. Te csak mész a saját fejed után... sok éve : ) A türelmed pedig őszintén irigylem : )
Hihetetlen, hogy még itt is beletrollkodsz olyan dolgokba, amiről fin....od sincs! Az audiofil témában nem éled ki a béna kötözködő hajlamodat, minden témában égeted magad vénségedre?
|
Bejelentkezés
Hirdetés |






















