Fórum témák
» Több friss téma |
Az Attila86 féle SMPS táp 2. verziója kapcsolóüzemű előszabályozós és 3 példányban használom legalább 6 éve, ha nem 8.
Akkus fúró, erősen induktív terheles, akkutöltés, tranziensek, zárt szekrényben heteket üzemeles, minden volt, soha semmi hiba. A táp hűtőbordáját úgy fúrtam még, hogy a borda nélküli tápról ment az akkus fúró 10A 18V. Ez esetben az a táp sokkal meg bízhatóbb, jobb a tranziens viselkedése és alig melegszik, illetve nem búg a vezérelt egyenirányító benne. Ha tapasztalatból írnál és nem sz@roznád más fórumtag munkáját az elég jó lenne. 40V 10A-re ma már sokkal jobb technika van ennél. Ja, Orionette rádió is ment róla nálam, nincs semmi zaj a kimenetén. De biztos megépítetted és tapasztalatból szólod le. A műszer azért van működjön, nem azért, hogy a polcon nêzegesd. És mc1466 ics fok-gyem baromi sokszor megfutott, kimenetre max feszt adva gyilkolta ami rá volt kötve, sok történet van. Ez ha megfut "csak" 100V dct nyom a disszipatív tagra, ami kis kimeneti fesz esetén a disszipáció miatt elszáll és 100V megy arra amit táplálász. A hozzászólás módosítva: Dec 14, 2022
Pont te javasoltad, hogy adja el, vagy belezze ki... Ez mi ha nem leszólás?!
![]() Képzeld, volt hozzá szerencsém, de gyorsan túl is tudtam rajta adni szerencsére. Ezek a tápok meg az egyszerűségüknél fogva, könnyen javíthatóak. Hiába jössz itt az MC-s verzióval, ez már nem az. Dokumentációja szépen leír mindent, ha van valami hiba simán javítható, mérhető, stb. Javítottam már jó pár ilyen tápot, és nem kellett hozzá szkóp csak egy multiméter Meg ugye a rajz. Ja, és képzeld ami nekem van itthon TR9158/A tápom, is röhögve bírta a tartós terhelést
Győzelem. Vagy nem
a vezérlésben végig mértem az összes passzív lomot. Ott hiba nem volt. Talán egy kondenzátor, a 470µF 16V száradt ki 330 körülire, kicseréltem. Start. Néztem a két tirisztoron a jelalakot. Nem tetszett. SKT 24/04C kiműtöttem. Az egyik zárlatos lett a másiknak meg lóg az katód bevezetése. Mind kettő kuka.Lenne kedves fórumtagok két, három kérdésem. Van-e valakinek ilyen tirisztor eladó sorban? Van -e helyettesítője, mert akkor szét túrok holmit? És a harmadik legfontosabb. Hogy ment ez zárlatba? 14.4 Volt és 2.3 Amper tartós terhelés mellett volt 3 órát kb használva. Ja hozzá teszem, most vettem a tápegységet. Direkt erre a célra, hogy legyen itthon egy izmos is, meg még élek kitartson. Erre ne, első "komolyabb" használat. Valóban javítva sosem volt. Úgy vettem, hogy ez egy tartalék volt, de nem használták. Van itthon két 10ezer µF 63V. Belerakom azokat arra gondoltam. Mert így egyre költségesebb lesz a dolog... Személyeskedést meg hagyjuk. Felesleges. Átépíteni nem akarom. Egyszerű ez mint a faék, csak két kicsi gyerek mellett nem akarok egy csomó időt a műhelybe elcseszni erre. Inkább lennék velük. Azért is írtam ide, hogy időt takarítsak meg, ha vannak esetleg bevált dolgok, vagy típus hiba vagy ilyesmi. Feleségem fogja a fejét, hogy most vettem és már szét van ortva az egész A hozzászólás módosítva: Dec 14, 2022
Ha tudnál olvasni azt javasoltam ha nem ért hozzá adna el vagy alakítsa át, mert nehéz távjavítani...
És kêtszer is írtam nem az mcs változat ez. Van nekem ebből, a régebbiből is és nagyon idegesítő hangja van üzem közben. És a régi bizony kétszer el is romlott, ami alatt az SMPSnek semmi baja nem volt. Videókártyát javítok én is szkóp nélkül, de attól még mert a tapasztalat és a szakértelem kiváltja a drága szerszámokat azért egy vezérelt egyenirányító jelelakját/szögét multival nem fogod megnézni. De mint kiderült a kérdező jobban ért hozzá, mint elsőre tűnt és megoldja. Azt meg tartom, hogy az SMPS nálam jobban bírja és nem fél asztal méretű. (Egy labortápnak meg a tartós terhelés nem sokat jelent, főleg előszabályzósak összevetésénél). De most sem adtál konkrétan okot, hogy miért lenne rossz a másik táp és pillanatnyilag ez van elromolva és ha nem akku lett volna rajta hanem laptop vagy ipari vezérlés vagy ECU, akkor most lehetne neki egy jó többszázezres kára. Szerencsére pont ott volt, amikor a trafó a hirtelen terheléstől zúgni kezdett és lenyomta talán mielőtt a disszipatív tag átengedett volna. Akkuba 100V sem túl nagy poén, ha éghető a környezet.
Az átépítéshez találok valahol dokumentumokat, leírást? Átfutnám, az mivel jobb.
Előkerült addig a ruszki töltő... azt használjuk. Agyalok mi nyírhatta ki a tirisztorokat, addig nem akarok potyára beletenni bármit is. Az LM műveleti erősítőre gondolok, hogy az döglődne.... Más passzív dolog nem igazán van. A táp valóban eléggé zörög terhelés hatására. Zavaró, ha fontos a csendes környezet.
Megint volt kis időm foglalkozni a táppal, persze nem sok sikerrel. Most viszont már terhelés nélkül is csinál hibát: lecsavart poti mellett is a feszültség elkezd nőni a maximumig. Ha terhelést rakok rá akkor megáll a max feszültség egyharmadánál. A benne lévő IC-t, egy LM3524-et kiszedtem és próbapanelen megnéztem (igaz én jóval kisebb frekvencián teszteltem) láthatóan teljesen jól működik: a 16-os lábon 5V, a 7-es lábon fűrészfog, 3-as lábon impulzusok, a 12-es és 13-as lábon négyszögjelek, és ha a 2-es lábon nagyobb fesz van mint az 1-es lábon akkor kapcsol csak be a kimenet. A 9-es lábat csak annyira néztem hogy földre húzva lekapcsolja a kimenetet.
Most már csak azt kellene kitalálni hogy mit kellene mérni, hogy rájöjjek hol a hiba. Ha tudtok segíteni azt megköszönöm. Illetve azt sem értem teljesen hogyan működik a szabályozás? A szabályozó-panelről jön két vezeték ami befut egy optocsatolóba ami a teljesítménypanelen lévő LM3524-hez csatlakozik. Ez csak simán ki-be kapcsolgatja az IC kimenetét? A hozzászólás módosítva: Dec 27, 2022
Egy rajz többet mond ezer szónál, a 3524 pedig pwm szabályozó.
Raktam a PDF-be sárga jelöléseket remélhetőleg látszik. Az első oldal a szabályzó-modul. A harmadik oldal a teljesítmény-panel. A második oldal pedig a kettő kapcsolata és a sallangok. Nekem az látszik hogy a szabályozó panel méri a feszültséget/áramot, de a végén csak két vezeték jön ki belőle ami egy optocsatolót hajt meg a teljesítmény-panelon. Az az opto-tranyó meg nem PWM-et szabályoz hanem csak ki-be kapcsol? Merthogy egy visszacsatolás nélküli műverősítő bemenetére megy rá. A 9-es láb szabályozná a a feszültség függvényében kitöltési tényezőt de ez nem oda van bekötve. De lehet teljesen rosszul gondolom.
A hozzászólás módosítva: Dec 27, 2022
Éééés meglett a hiba! Egy 1N4148 dióda ment át rövidzárba (illetve döntött úgy hogy mostantól 16 ohmos ellenállásként fog viselkedni). Ez okozott aztán mindenféle kóborfeszültségeket az LM3524 IC 9-es lábán. Most már teljes terhelés alatt sincs gondja semmi. Beraktam egy képet ha valakit érdekel hogyan néz ki egy amatőr műterhelés nagyfeszre.
Szia! Az összes tartományban terhelés nélkül és azzal is. Főleg indításkor "hidegen", aztán abbamarad, majd random vagy előjön, vagy nem. Közben a forgalmazó kiküldte külföldre és garanciában kicserélték a sercegő potmétert, de nem oldódott meg a hiba.
A gyártótól ma elkértem a kapcsolási rajzot, ha meglesz közzé teszem.
Visszavonom, egy hibája továbbra is megmaradt: a terhelés hatására beeső feszültség. Ráadásul túl ritkán jön elő ahhoz hogy vizsgálni lehessen.
Üdvözletem Mindenkinek !
Sok évvel ezelőtt vettem, szerintem aprópénzért , egy szabályozható tápegységet. Típusa : SHV 300M-10A Convertech A paraméterei : 0-10V DC finomszabályzóval 0- 30A áramkorlátozás. Az árammal nem is lenne gondom,sokkal több mint amennyire szükségem lehet, a kimenő feszültséget lenne jó megemelni 12-15 V-ra. Akár a kimeneti áram rovására, ez úgyis együtt jár(na). Ismeri-e valaki , találkozott-e valaki ezzel a masinával? Tud-e esetleg a "tuningolásban" segíteni ? A neten próbáloztam utánna nézni, semmire sem jutottam. Köszönöm a segítséget előre is.
Ha utánaszámolsz, ez 20-50% különbség, ekkora tartalékkal senki nem gyárt tápot. Az trafó csere meg elektronika belenyúlás valószínűleg mélyen...
A trafóval azt csinálsz, amit akarsz, illetve amire telik. Egy 6 Voltos hasonló Amperes, mint az eredeti sorba vele, vagy kicseréled , vagy teszel a helyére 19V 6 A -es laptop töltőt, (Vagy valami hasonlót) és akkor mindjárt kapcsolóüzemű és könnyű is lesz. Félvezető 30 Volt alatti nem létezik, az elkókra mi van írva, azt meg átnézed, ami kevés, azt cseréled. Nem tudom, mi van abban a tápban, nem ismerem. De az elektronika belenyúlás nélkül is ki kell bírjon 5 Volt pluszt. Mondjuk az 5 Voltos USB bemenettel készült Li -ion akku töltők 7 Voltról már füstölnek, de azok 1 IC-t tartalmazó célirányos kapcsolások. Megnézném az IC -ket, és a Zénereket, hogy bírni fogják -e többről, vagy soros ellenállás kell eléjük.
A hozzászólás módosítva: Márc 4, 2023
a belseje, szerintem kapcsoló üzemű
Igazából megválnék tőle,és inkább egy alapszintű 0-18 V; 0-30V 0-5 A, esetleg 10 A-s tápra beneveznék . Az elektronikai tudásom nagyon gyenge, ezért a komolyabb átalakításnak nem állok neki, csak ha valaki rajzal, tanáccsal el tud látni. Köszi minden esetre.
Akkor ez újabb, mint amilyeneket aktív koromban láthattam. Ahhoz képest eléggé poros, mint az én tudásom is. Már nem akarom képezni magam, a 66.-ikat töltöm az idén. Ezek felfelé max. 1-2 Voltot tuningolhatóak, azután jön a füstfelhő. Lefelé meg nem kell állítani, mert amint írod, szabályozható. Akkor érdemesebb elcserélni egy olyanra, ami neked megfelel.
A hozzászólás módosítva: Márc 4, 2023
Akkor Csókolom Jocó bácsi ! Ez én lennék és mindjárt 67
))) Szóval én is úgy gondolom, a csere-eladás a jobb megoldás. Kösz. A hozzászólás módosítva: Márc 4, 2023
Azért ha valakinek van tippje 2V-ra, akkor engem érdekel, 12V már elég lenne, de hirtelen rajzot sem találok a szériáéhoz sem, nemhogy a konkrét darabhoz.
Üdv!
Az Attila86 féle smps labortápról kérdeznék, olyan problémám van hogy az áram mérésben mindig van 20-30 mA minuszban, inkább a ahogy közelítek a minimumhoz. Körben jártam a cikket IC6A körül minden ellenállást megmértem, párba válogattam nemigen segített. Viszont a panelmérőhöz a BE2 oldalra -2.7mV jön, ha rövidre zárom a bemenetet akkor ez kb 25-30 mA difi. Rossz lehet a műveleti erősítő? A panelmérőt külön tápról üzemeltetem!!
Mi a műveleti erősítő? Ennyi offset feszültsége a legtöbbnek simán lehet.
Sziasztok! Matrix labortáp bal csatorna megadta magát. Előtte kB 10 percet terheltem 4-5A-al.
Mikor a következő fokozat kapcsol kB. 5v-nál, a teljes feszt kiadja a képen látható jelalakkal. Valamikor vissza se billen mikor letekerem a potit. Master módba működik. Esetleg egyik relé beégett vagy merre érdemes kotorászni?
Megoldódott. A bemeneti védődióda szállt el és vitt magával egy vezetősávot.
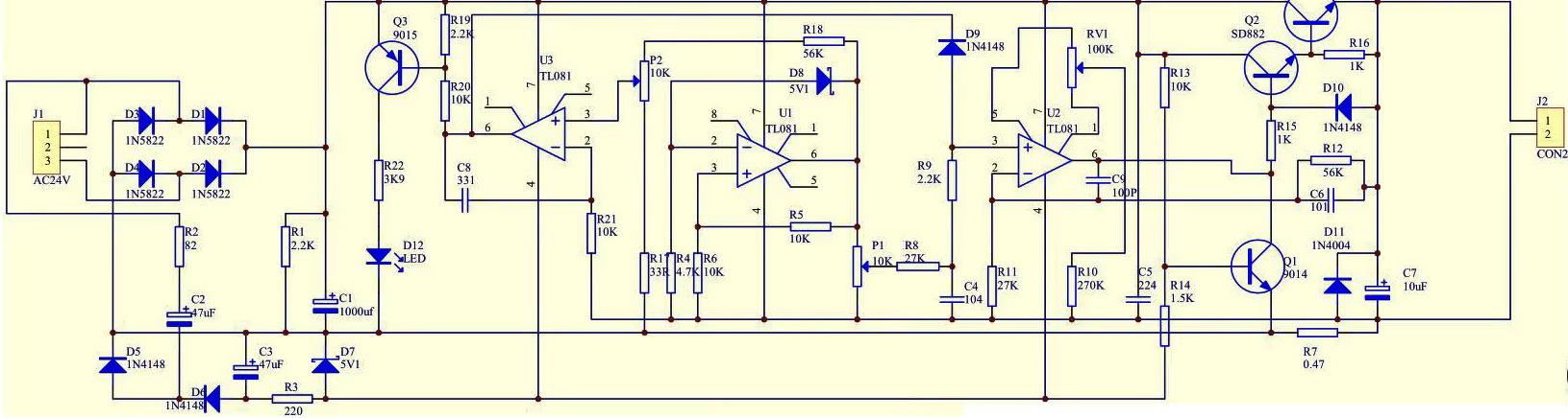
DIY labortáp áramkorlát hibaÜdv!Van egy labortápom, ami félig megadta magát. Nem működik az áramkorlát rajta. Kicseréltem már mind a 3 Tl081-ic-t kétszer de semmi változás. A korlátozást jelző led folyamatosan világít, de hiába tekerem a potit bárhová, nincs korlátozás, a fesz állítás teljesen jól működik rajta. Mellékelem a kapcs rajzát, hátha valakinek van valami jó ötlete, hogy mi lehet a gubanc. Előre is köszönöm.
Hello! Pld. mérd meg az U3 feszültségeit a C1 negatív pontjához képest. Valamint a Q3 feszültségeit a C1 pozitív pontjához képest. P2 legyen maximális állásban.
Szia!
Csak az U3-Q3 részt vizsgáld, ne cserélgess csak úgy alkatrészt. Mérd az U3 bemeneteit, kimenetét több poti állásnál és megfelelnek-e az értékek annak, ahogy működni kell neki. Elképzelhető, hogy találsz nem megfelelő értéket... gondolom, az ic működését ismered. A Q3 részt egyszerű megvizsgálni: rövidrezárt B_E átmenetnél elalszik-e a led. Ennyit erről. Labortáp, áramkorlát, javításSziasztok!Hátha van egsezerű megoldás... Van nekem egy RXN-305D II labortápom és 6-8 évvel ezelőtt - nem emlékszem minek a hatására - elmúlt az áramkorlát vezérelhetősége. Minden rendben működik, csak, ha zárlatot csinálok, 5A az áram. Lehet használni, szoktam is, de szeretném megjavítani, megjavíttatni. Tudtok segíteni? Előre is köszönöm! Szép napot mindenkinek! A hozzászólás módosítva: Feb 10, 2025
|
Bejelentkezés
Hirdetés |






Meg ugye a rajz.
a vezérlésben végig mértem az összes passzív lomot. Ott hiba nem volt. Talán egy kondenzátor, a 470µF 16V száradt ki 330 körülire, kicseréltem. Start. Néztem a két tirisztoron a jelalakot. Nem tetszett. SKT 24/04C kiműtöttem. Az egyik zárlatos lett a másiknak meg lóg az katód bevezetése. Mind kettő kuka.
















