Fórum témák
» Több friss téma |
Fórum » Labortápegység készítése
Nos nem nagyon akarok beleszólni az oktatásba, de ez már nem a labortáp téma. Nincs semmi bajom az ifju titánokkal, de kezdő dolgokról folyik a szó.
Szerintem aki alapszintü ismereteket kérdez, az vagy írjon a kezdő kérdések topicba, vagy próbáljon kérni valakitől segítséget szóban, pld. skype, msn, stb., szerintem mindenki jobban jár, a kérdező és a válaszoló is. Tudom hogy valahol mindenkinek el kell kezdeni, de ez nem az a topic. Üdv FREDDI
Először is köszönöm szépen, ez jó kis kapcsolás.
És ez úgy müködik hogy ott van az a 200mV-os "kimenet" +- -os, és oda kell kötni a sönt ellenllás két végét? Az also 19.99, 199,9 stb.. -hez meg a rendes feszültséget? Ja és még valami. Az a helitrimmer helyett egy sima trimer nemjó esetleg?Vagy úgy nemlehetne beállítani pontosan?
Kezdem úgy érezni, hogy van megoldás a problémámra.
Ezt a hozzászólást író tagnak is pontosan ugyanolyan panelmérője van, mint nekem. Erre jött a közvetlen utána lévő két válasz, miszerint a két megnevezett ellenállásnak a cseréjével átállíthatom 200mV-osra a műszert. Pontosabban csak az R8=1Mohm-ot kell 10MOhm-ra cserélni. Így már remélhetőleg nem 2V-os lesz a végkitérés, hanem csak 200mV. Légyszi erősítsetek meg, hogy helyes a gondolatmenetem!
Helló
Itt egy rajz, hogy hogy is kell pontosan bekötni a panelműszert a táphoz. A rajzon látható 10kOhm-os trimmer helitrimmer, úgy mint a panelműszeren lévő. Fontos, hogy helitrimmer legyen, mert csak így tudod pontosan beállítani. Idézet: „És ez úgy müködik hogy ott van az a 200mV-os "kimenet" +- -os, és oda kell kötni a sönt ellenllás két végét? Az also 19.99, 199,9 stb.. -hez meg a rendes feszültséget?” Ha jól gondolom, akkor nem igazán érted a működését. AZ a "200mV-os kimenet" nem kimenet, hanem az a bemenete. Erre kell kapcsolni a rajzon látható módon a kapcsolót. A másik, hogy az a 19.99 azzal meg a tizedespontot tudod kapcsolni.
Hello!
Csak halkan megjegyezném, hogy vagy feszültség, vagy áram állásban "minuszt" fog mutatni a műszer, és táplálását a tápegységtől függetlenül illik megoldani. üdv! proli007
Nini, ezt én rajzoltam valamikor!
Üdv. proli007! Igazad van, ezért írtam oda a rajzra, hogy az előjel szegmensét nem kell bekötni. Üdv.: Attila
Rajzon oda is van írva, hogy az előjelet nem kell bekötni. A külön táplálást meg elfelejtettem beírni. Kösz a kiegészítést.
Attila86: Igen valamikor te rajzoltad nekem, csak én leegyszerűsítettem egy kicsit. Így megspóroltam egy helitrimmert. (nálunk sajnos nem lehet kapni, ezért kénytelen voltam így megoldani)
Bocsi, én egy sima LCD panelmérőben gondolkodtam.
üdv! proli007
Szia!
Akkor tényleg kicsit félreértettem. Itt egy rajz(a gyengébbeknek=nekem ), ha jól értelmezem így gondoltad. Ha nem, javíts ki.A táplálásával mi a gond. Van külön secunder 10VAC -val, az jó nemde? Csak ezt nemtudom én se hogy itt lehet-e helitrimmert kapni mert ilyen és hasonló dolgok nemigazán vannak itt (például állítható kondi sincsen...) De majd utánajárok!
Pont így kell bekötni, ahogy rajzoltad.
csak majd egy kétáramkörös kapcsoló kell, mert kapcsolni kell a tizedespontot is. A külön tápláláshoz pedig pont jó a külön lévő 10VAC. én most rendeltem egy pár cuccot a HQvideótól, mert most kezdem a fotós nyákgyártást, és rendeltem direkt helitrimmert is. Ami meg a próbaverzióba van, azt itthon találtam egy panelon.
És a tizedespont árammérés funkcióba 1.999V-on legyen ugye?
Ja még valami szurta meg a szemem. Hogy azt írtad hogy a kimeneten lévó 0.47ohmos 5Wattos ellenálláson méred. De nekem ez az eredeti kapcsolás szerinti 0.33ohmos 5Wattos. Attol függetlenül jó lesz?
Igen ott kell lennie áramméréskor. Az ellenállásért meg bocs. nem tudom honnan vettem a 0,47Ohmot. nekem is 0,33-as van bent. valamivel kevertem az biztos.
Akkor oké
Mostmár akkor bekel szereznem a cuccokat. Majd kérdezek még-majd ha lesz valami. Addig is köszi a segítséget!
Hello!
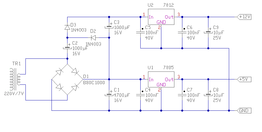
Egy kis segítség kellene nekem abban, hgy a labortápomon lesz stabil 12V és stabil 5V ezt mindkettőt egy stab IC-vel szeretném megoldani egy trafóról. Ezt úgy terveztem megvalósítani, hogy van egy 7V-os trafóm ez hagyományos Gratz-es egyenirányítással puffereléssel 9.8V ez sztem a 7805-nek megfelel A problémám a 7812-vel van találtam egy fesz kétszerezős egyxenirányítást mellékelem ez megfelelne a 7812nek? segítséget előre is kösz
Hello!
A feszültség kétszerező, elvileg megfelelő. Csak több kérdésvan. - A a trafónak hány szekunder tekercse van? Mert ha kető, akkor nem sok gond van. - Mekkora terhelésre gondoltál, a 12V-os részen? Mert ha az 5V-os rész a nagyobb terhelésű, és a 12V-on csak kicsi a terhelés, akkor megfelelő lehet a kétszerezés. Az ugyan is egyutas egyenirányítás, negyobb brumm feszültséggel és nagyobb belső ellenállással. - Ha az 5V-os részt mint írtad Graetz egyenirányítja, és nincs másik szekunder tekercs, akkor ez a kétszerező nem jó. Inkább kb. a következő kapcsolást ajánlanám. (de a +12V részét lényegesen kisebb terhelésre) üdv! proli007
Hello!
A trafónak egy szekundere van de egyszerre csak egyféle feszt aakarok levenni róla vagy a 12V-ot vagy az 5V-ot Viszont akérdés az.hogy ha jó a fesz kétszerező oda még betegyek egy puffer kondit vagy nem kell? Kösz a segítséfget
Hello!
Ha az általd berakott rajzra gondolsz, akkor nem kell a két soros kondira még egy. (nekem legalább is ez jött le) üdv! proli007
Arra gondoltam.Kb szerinted mekkora kondit tegyek be 1000µF jó lesz? Diódának az 1N4001 jó lesz?
Hello!
Egyutas egyenirányítónál, kb. 4700µF/A az optimális. De függ a terheléstől, és a trafó terhelt feszültségétől is. (mennyi a tartalék feszültség, ha a hálózat 10%-ot esik, maximális terhelés mellett.) Tehát maximális terhelés mellett, a pufferkondin mért egyenfeszülttség értékéből (egyenfeszültség állás mellett), levonod a brummfeszültség csúcsértékét (váltófeszültség állásban mértérték*gyök2), és az legyen legalább 2V-al több, mint a kimenő feszültség. Számított brummfeszültség gyakorlati képlete: Ub=4,5*It/Cp (egyutasra vonatkozóan) [ahol It a terhelő áram mA-ben, Cp a pufferkondi kapacitása µF-ban és az eredmény Ub a brummfeszültség átlag értéke V-ban] Ja, az 1N4001 jó lesz. üdv! proli007
Helló
Készül a tápom. Viszont lenne egy kis bibi. Freddi tápjában a 723-as IC után meghajtónak egy BD241-es van berakva. Ezért én is azt raktam be, de így nem megy a feszültség 12V-nál feljebb. ideiglenesen beraktam egy BC547-es tranyót és azzal jól megy, de nem fogja bírni meghajtani a 2db 3055-os végtranyót. Miért nem bírja meghajtani a 723-as a BD-t? Elvileg meg kellene hajtania, de gyakorlatban nem megy.
Lehet, hogy egy alacsony bétájú példánnyal próbálod...
Hát az lehet hogy alacsony a bétája. Most mértem ki multival, és nem volt valami magas. Olyan 75 körüli volt a béta.
Szerintem ez nem valami sok. Majd holnap nézek valami normális bontott tranyót a helyére és kipróbálom azzal.
Multival légy kritikus, a nagyobb teljesítményű tranzisztorokat már nem tudja pontosan mérni. Inkább készíts egy Darlington kapcsolást a BD-vel és a BC vel. Ha nincs másik teljesítménytranzisztorod.
Akkor így már lesz egy jókora hármas darlingtonom.
találtam egy pár tranyót még majd azokkal is kipróbálom mit csinál.
Valaki fel tudná nekem tenni ezt a kapcsolást(jpeg ben vagy nemtudom)?
Bővebben: Link Egyszerűen semmivel nem tudom megnyitni, az Adobe 7 -is hibát ír ki. köszi
Valami újabb verzió kéne... 8.akárhánynál járunk.
Ó, nagyon szépen köszönöm mindkettőtöknek
Ilyen nincs. én hülye fordítva raktam be a tranyót azért nem ment. de még mindig nem az igazi. A feszültséget szépen szabályozza, de beállítottam 12V-ra és rákötöttem egy 12V 5W-os égőt és leesett a feszültség nullára. Elkezdtem tekergetni az áramkorlát potiját, de semmi. Ezután feltekertem a feszültség potit és ment rendesen. DE!! Miután levettem az égőt a műszer nem 12V-ot hanem 26V-ot mutatott. Hát mondom itt valami nem jó. Utána kivettem a rajzon lévő T1-es tranyót és most már nem esett le a feszültség. De most meg nem megy az áramkorlát.
Mi a fene baja van. A másik részével semmi gond nem volt összeraktam kipróbáltam és azóta is megy. |
Bejelentkezés
Hirdetés |





(például állítható kondi sincsen...) De majd utánajárok! 


Elvileg meg kellene hajtania, de gyakorlatban nem megy.







