Fórum témák
» Több friss téma |
Fórum » Transzformátor készítés, méretezés
Ha kérdésed van, az alábbiak segítenek a hatékony választ megadni:
Mag típusa: M, EI, UU/LL esetleg I-kből összerakott, tekercselt, toroid. Lehetőség szerint képpel.
Méretek: magkeresztmetszet a*b (amit a tekercs körbeölel) ablakméret, lánc és toroidnál, belső-külső méretek.
Primer-szekunder feszültség(ek), teljesítmény igény.
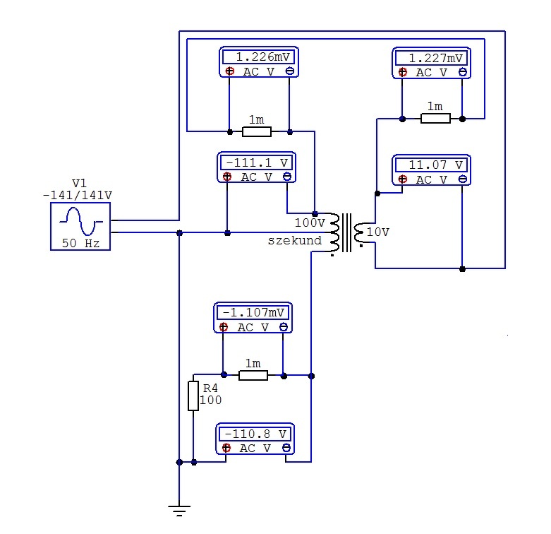
Nos, egy kicsit nehéz volt, mert nem akar mérni az AC ampermérő. Ezért milliohmos söntöket tettem az áramkörbe, amire V mérőket raktam.
Egy 100 Ohmos ellenállást választottam a szekunder oldali terhelésnek. A primer és a szekunder 100V az középen össze van kapcsolva, de egyszerűen nincs a szimulátorban három független tekercsű trafó. A lényeg, itt van a szimuláció. A transzformátort nem lehet végtelen csatolásúvá tenni, csak 99,9%-osig. Ebből a mérési eltérés. A bemeneti feszültséget csúcsban kell megadnom, innen a 141,4V.
Még egy kéréssel fordulok.
A menetirány helyes primer tekercskiegészítésnél egyébként is tudni véltem, ott a gerjesztés csökken és ezzel a trafó teljesítménye is. Az utóbbi esetben mi történik a trafóval, főleg, ha optimumra volt eredetileg is méretezve, mit hoz ez az ellen indukció, mi történik a vasban, teljesítményben? Ugyanis lehetne játszani egy trafóval úgy is, hogy mindhárom lehetőséget megadjuk, vagyis 3 féle szekunder feszültséget tudunk létrehozni, kívánalmaknak megfelelő kiegészítő tekerccsel, méretezéssel. Köszönöm a felvilágosításaidat!
Elméletileg a vas gerjesztésének csökkentése nem befolyásolja az átvihető teljesítményt. A valóságban az a helyzet, hogy az alacsonyabb gerjesztéshez nagyobb menetszám tartozik, így vékonyabb huzalt tudunk használni. Ez növeli a rézveszteséget, azaz kesebb lesz a megengedhető áram,, ergo átvihető teljesítmény.
Akkor tulajdonképpen a másik esetben növeljük a gerjesztést... Ha variálni szeretnénk, mindkét lehetőséget használva, akkor számításba kell venni a vas nagyobb gerjesztés létrejöttével az ellen kapcsolással... Pl. alap 1T, aztán 0.9 és 1.1 a másik két esetben?
Végül is igen, azaz növeljük a gerjesztést. Az átvihető teljesítmény viszont nem úgy alakul mintha alapból magasabb gerjesztésre tekertünk volna a trafót, mert a példatrafónál maradva a 90 menet natív primer helyett 90 menet hatásos primer, és 20 menet meddő primer kerül feltekerésre. Ez igaz hogy induktív szempontból 90 menet, de Ohmikus a 110 menet. Ez a meddő 20 menet helyet is foglal, meg a primer DC ellenállását is növeli.
Trafó hőbiztosíték csereSziasztok!Az alábbi trafóban hőbiztosítékot szeretnék cserélni,mert a primer szakadt. A megbontáshoz szeretnék kérni némi segítséget,mert most csinálok először ilyet. Jó lenne, ha sikerülne megmenteni. Köszönettel: Tamás
A képek nem nagyon mondanak semmit, de több esélyes a dolog. Ha a hőbiztosíték ott van ahol értelemesen lennie kellene, a primer alatt, akkor veszett fejsze nyele, mert az egész trafót újra kell tekerni, annál még talán venni is olcsóbb egy másikat. Ha a primer-szekunder között van, akkor csak a szekundert kell letekerni és aztán majd újra tekerni. Ha meg teljesen kívül van, annak sok értelme ugyan nincs, de akkor van a legkönnyebb dolgod.
Szerintem a képen bejelölt helyen van a primer tekercs vége, amihez a hőbizti csatlakozik.
Jelölt kivezetés és az első kék kivezetett primer vezetékén mérj ellenállást, ez kb 5-10 Ohm lehet, ha ez ok, megvan a primer két kivezetése.
Szia
Összemértem a szürkével és 5.9 Ohm. A bekarikázott rész kibujtattam és összeforrasztottam a levágott kékkel, zsugorcsővel szigetelem,és kiöntöm ragasztó pisztollyal körülötte. Köszönöm a segítséget!
Hőbiztit én is kihagynám, így sem lesz problémád a trafóval...
Szórt mágnes tér méréseÜdv!Valaki tud nem túl bonyolult, netalán skálázható szórt mágnestér mérőeszköz fabrikálásáról? Gondolom, valami igen sok menetű, némileg nyitott vasmagú szenzorral? Ötleteim volnának, de hátha van, aki már evett is olyant - (Rejtő)
Egyszer azt csináltam, hogy a gitár hangszedőjét közelítettem mondjuk egy trafóhoz és a búgás hangereje adta a szórás távolságot.
Én próbálkoztam analóg hall szenzorral és LM358 kombinácóval.
Arra jó volt, hogy ki lehessen hallgatni, hogy hol "fúj ki" a hálózati transzformátor. De megdöbbentően zajos és érzéketlen volt. Magnetométeres topicban pár tapasztalatot összegeztünk, azt érdemes átnézni...
Köszönöm az ötleteket!
Annyiból könnyebb az élet, hogy AC okozta mágnesteret kell érzékelni. Ám, ha egy kimenőtrafó szimmetrikus előmágnesezettségét nézném, oda állandó mágnestér érzékelő lenne jó. A hozzászólás módosítva: Márc 12, 2025
A HALL-49E amit a HE Store-ban kapni lehet, tökéletesen megfelelne neked, csak eléggé érzéketlen.
A 100 mT gyakorlatilag megfelel egy mikrosütő mágnesnek, ami azért elég erős... Vannak más elven működő szenzorok is, azok sokkal érzékenyebbek (és persze drágábbak is). Ha tekercselsz mondjuk Permaloy magra, az meg nem fér oda mondenhova. És csak váltakozó térre jó...
Na ez is jó.
Kérdés, hogy ez is mennyire érzékeny? Gondolkoztam rajta én is, hogy jó lenne valahogy grafikusan megjeleníteni, de csak csupa nyakatekert megoldás jutott az eszembe. Lehet kapni itthon is, sokszoros áron. A hozzászólás módosítva: Márc 12, 2025
30*30mm-es fóliám van, ha ki akarod próbálni...
A hűtőmágnes elég gyenge, de látszik vele, hogy csíkokban mágnesezett
Nemes felajánlás
Ugyanakkor, ha darabonként pohár sör áráért összefogva tudunk rendelni, akkor betársulnék. Igazándiból Budapesten még el is mennék megvenni, csak a sokszorosáért annyira nem kell...
Drága sörnek kell lenni
úgy látom, inkább egy ezres ingyen postával :https://vi.aliexpress.com/item/1005006200425811.html Mag típusú trafóSziasztok! Nem találok sehol segítséget, utalást mag típusú trafó tekeréséhez, semmi számítást.Tudnátok ebben segíteni? Mag típusú vasmag, 60x62mm vas. Mekkora ennek a teljesítménye? Ugyan ugy számolandó minden, mint az EI magnál?
Ha a fizikai elvet nézzük akkor szerintem nem kell túlbonyolítani.
Pontosan ugyanúgy kell méretezni, és akkora a teljesítménye, amennyi vezeték belefér, és addig adja amennyi ideig bírja...
Az ábra szerinti tekercseléssel nagy a szórás, rossz a hatásfok. Ezt a típust toroidként kell értelmezni; azaz mindkét oszlopra primer is és szekunder is. A tekercsek sorba kötendők. A számolási mód minden esetben azonos (képlet több helyen is metalálható a téma képei között), csak a gerjesztésben (B) lehet változás a vasminőség függvényében.
Kivéve, ha speciális, pl. nagyfeszültségű trafóra méretezett volt a vas, mert akkor több drót (nagyobb teljesítmény fér az ablakba, amit nem bír a vas.
A tekercselrendezéssel, illetve a sorbakötésükkel tisztában vagyok. Csak a méretekhez képest elég karcsúnak tűnik a teljesítmény, ezért kételkedtem a számolási módban, ezért is kérdeztem rá inkább.
Köszönöm a segítséget, helyreigazítást! Idézet: „mert akkor több drót (nagyobb teljesítmény fér az ablakba, amit nem bír a vas” De szeretnék már látni egy alapos trafós cikket itten, hiteles forrásból. |
Bejelentkezés
Hirdetés |














úgy látom, inkább egy ezres ingyen postával :






