Fórum témák
» Több friss téma |
Fórum » Hangsugárzó építés, javítás - miértek, hogyanok
Témaindító: csonthulye, idő: Dec 10, 2005
Témakörök:
Elég csak a paraméterek másodok sorát elolvasni: 1600 Watt.
Kicsit off: A '70-es években ('75 körül), életem első rock koncert élménye egy Omega koncert volt a Kisstadionban. Az egész színpad tele volt hangsugárzókkal. A velőt rázó hangerőt, 6000 Watt-os hangtechika biztosította a stadionban, ami akkor az országban egyedülálló volt, és csak egy Omega koncerten lehetett hallani. Tehát azt a hangerőt, most 4 db ilyen hagszóróval lehetne biztosítani... Szerinted?
Csakhogy a képen nem látszik, hogy mekkora az a láda. Így még azt se lehet eldönteni, egyáltalán belefér-e
Téged viszont a belső térfogata érdekel.
Az a hangszóró már meg is van (nálad)?
Itt van róla szimulációs mérés: Bővebben: Link
Ez a doboz kicsi lesz neki, de attól még fog szólni benne. Csak a külső méreteket adtad meg, de ebből én durván 125 literes dobozt számoltam, amiből még a reflexport térfogata is lejön majd. Vas 139 liter, hát végül is nem nagy differencia
itt a láda pontos mérete belső mérete
Néztem még ezt a sugárzót is Bővebben: Link A hozzászólás módosítva: Máj 13, 2025
Ha jól számolok az én dobozom olyan 90l környéke mindenestül.
Az a baj hogy nincs szimulációs program linux rendszere.
De van DOSBox és van Wine. Nálam működnek (Xubuntu 20.02)
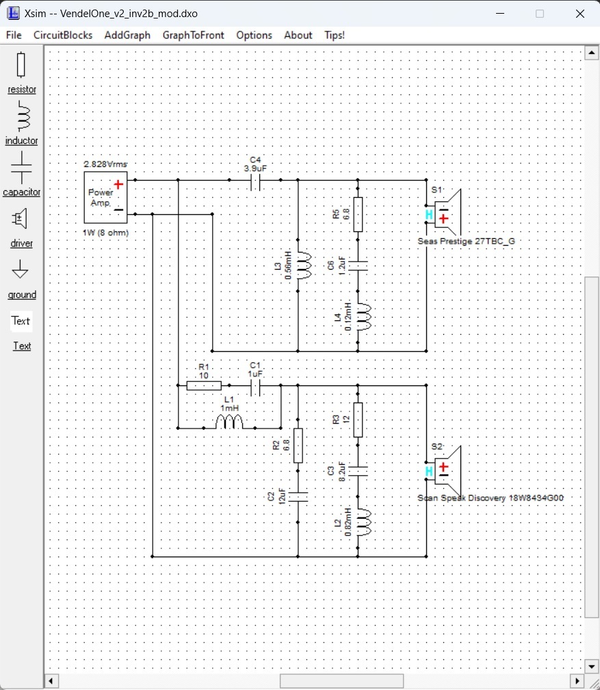
Egy ideje már fülelem a zajkeltőket, ehhez ugye a hangváltót is össze kellett rakni . . . az első benyomás az volt, hogy kicsit tompák a magashangok, ezért némi módosítást kellett eszközölni a váltóban.
A magas előtt lévő soros kondi (C4) értékét növeltem 2.7µF -> 3.9µF-re, a Notch szűrőben lévő kondenzátorét (C6) pedig csökkentettem 1.5µF -> 1.2µF-re. Így kb 3-11kHz-es tartományban 2dB-el emelkedett a jelszint. Így most már elég szépen csilingelő magasak jöttek elő. Továbbá próbáltam az R5-ös ellenállás értékével is játszani, de azt növelve a magasak sziszegőssé váltak, így maradt az eredeti érték. A magas szekcióban a soros kondenzátor - eredetileg egy 2.7µF-es Jantzen Standard Z-Cap volt, ezt növeltem 3.7µF-re, egy vele párhuzamosan kötött 1µF-os ERO fóliakondenzátorral, majd ezek helyett lett egy 3.9µF-es Jantzen Superior Z-Cap . . . utóbbival talán egy nagyon picit lágyult a magastartomány, és mintha kicsit transzparensebb/szelősebb is lenne, de ezt igazából akkor lehetne biztosra mondani ha lenne valami átkapcsoló szerkezet a két kondi között . . . Jelenleg egy deszkamodell szintjén áll (pontosabban "vágódeszka" modell ), de elkészültek már a dobozai, csak át kell pakolnom oda az alkatrészeket, kicsit kulturáltabban.
Megtaláltam én is azt a progit amivel te szimuláltál.
Doboz méretet magának számol mert én nem tudtam működésre birni. MélyládaSziasztok még mindig keresem a mély ládámba való ideális hangszórót.A láda teljes térfogata 97,94l ez reflex port nélkül ebből a reflexport 16,47l. Ebből a hangszórónak marad 81,51l . Milyen hangszóró lenne ebbe ideális? Bass box pró val nem jutottam semmire nem jól számolja a litert 20 literrel kevesebbet számol mint valójában.
Mire nem jutottál a BassBox Pró-val?
Jól számol az, jobban mint a többi... Egyébként mindegy mit számol, ha nincs mögötte gyakorlat, vagy pontos adat!!!
Már eleve nekem a port méretét nem jól számolja.
Mert nekem a port mérete 16,43l ő 27l-nek számolja. De mért? Ebbe igazad van hogy nincs gyakorlatom benne. Az meg megint más hogy a gyártó mit ad meg úgy se fog a valóságnak meg felelni. Én csak szeretném a közép utat megtalálni. Ha már rendbe raktam egy ilyen ládát nem szeretném kukába rakni.
Egy emlék dupla 30 centis mély láda én csináltam 12 éve.
videóton 6363s nek a fél oldala hajtotta sorosan kötve. Nem volt méretezve random bele dobtam egy általam tetsző dobozba. Bővebben: Link Bővebben: Link A hozzászólás módosítva: Jún 29, 2025
A ládának a port hossza mennyi és a legkisebb keresztmetszet nagysága ? Vagy valami pontosabb méret róla? Középül hogyan van elválasztva, az sem világos.
A hozzászólás módosítva: Júl 17, 2025
Sajnos ez már nincs meg a videón látható mélyláda.
Vagy mire vagy kiváncsi?
A láda amelyikbe keresel hangszórót: a térfogatát már megkaptuk, viszont annak a port/ "reflex" nyillásainak méretéről nem sokat tudunk. Az a 10.2 x 20.5 gondolom centiméterben az egyik port keresztmetszete? A hossza mennyi? A másikkal eggyezik, vagy csak el van választva sokkal rövidebben mint a teljes port hossza? Ha jól sejtem nincs semmi ívelt fala a portnak.
Igen cm be van.
A hossza 34cm . Egy forma mind a kettő. Semmi ívelés nincs benne.
Az az RCF hangszóró jó lesz bele ha nem akarod csutkán járatni a hangszórót, ellenben a ládán kell faragni. Ha bele van szerelve kellene mérj egy hangkártyás impedanciamenetet (az otthon olcsón elvégezhető) így nagyjából tudjuk milyen frekvenciára van hangolva, ha saccolnom kellene olyan 54 hz körülire. --> Ezekkel a port méretekkel 450W rms teljesítményig kb nem lesz gondod, de ha a port hosszát megtudnád növelni kb 56 cm-re akkor nem csak lejebb hangolod 46hz-re de akár 700W rms teljesítményig is ki tudod vezérelni úgy hogy a port levegő áramlásában ne legyen turbulencia.
Nem ártana egy meredek highpass subsonic filter is a jelnek.
Hogy számoltad ki hogy hova van hangolva a doboz?
De tudok még növelni a porton hogy elérje az ideális frekit. Rendszer procival lesz hajtva 40-150 hz 48 oktávos meredekséggel lesz vágva. a port teljes mérete 203x102x340 mm ebbe nincs benne a 18mm válaszfal. A hozzászólás módosítva: Júl 19, 2025
Nekem gy számol a Bass Box pro.
hangszóróSziasztok le mértem a hangszórót 1 órás járatás után.Dobozba meg az asztalon.
Az első csúcs nagyobb mint a második: a hangszóró rezonáns frekvenciája alacsonyabb mint a láda hangolása. A grafikon alapján a láda valószínűleg 40 hz körülre van hangolva, pontosabban nearfield frekvenciamenet méréssel lehetne megállapítani, vagy egy jelgenerátorral és a saját fülünkre hagyatkozva. Milyen a hangja most, meg vagy vele elégedve?
Mintha jobb lenne mint volt majd még mérek egyet megént 1 héttel később is.
Mi lenne jó ha a második púp is akkora lenne mint az első? A hozzászólás módosítva: Júl 26, 2025
Attól függ mit szeretnél. Ha mind a két púp egyforma: a doboz hangolása egybeesik a hangszóró rezonáns frekvenciájával (T/s paraméterből az Fs). Ha jobban lehangolod nem biztos, hogy a hangszóró díjazná: a tekercs elbírná a névleges teljesítményt, viszont hamarabb xmax-ba ütközne (maximális kilengés), spl hangnyomás/hatásfok kisebb lenne. A portnak is van egy adott keresztmetszete ami limitáló tényező lehet nagyobb teljesítményeknél, mert ha nem lineáris az áramlás akkor SPL veszteséget okoz, hiába pumpálod bele a "wattokat" nem fog szólni, illetve hosszú üzemidő alatt elkezd a hangszóró melegedni (ez minden esetben így van akarmilyen láda): power compression még tovább halkul. Ha túl nagy a port keresztmetszet, akkor adott hangoláshoz nagyon hosszú port kell: lehet nem fér el a ládába.
Ha a hangszóró még új akkor ajánlom ne járasd még maximumon, közepes vagy annál alacsonyabb teljesítményen. Ha majd mérsz vele megint azt fogod észrevenni hogy az fs lejebb esik picit, ha "bejáratódott", akkor hallgasd meg megint, hogy tetszik a hangja a te fülednek. Ha lejjebb szeretnéd hangolni lehet, de nem lesz olyan hangos. |
Bejelentkezés
Hirdetés |


















