Fórum témák
» Több friss téma |
Sziasztok! Kezdőként szeretném a segítségeteket kérni egy könnyen megépíthető hangfrekvenciás szúnyogriasztó készítéséhez. 12v. 2.0ah lenne a táp, és 16000-20000hz között kellene a jel. Tud valaki segíteni?
Jah, és persze utána egy végerősítő meg egy magas hangsugárzó.
Itt van egy egész jó, a frekvenciája magasabb, de azon lehet igény szerint változtatni. :yes:
:yes: Köszi! valami ilyesmire gondoltam.
De szerintem a Ferci változata is ki lesz próbálva.
Hallo!
Az lenne a kérdésem, hogy azt a 40...60kHz-t mivel tudom megszólaltatni amit lead a kapcsolás??
Köbzoli!
Kösz a segítséget, tehát a leírásban szereplő piezó hangszóró alkalmatlan erre a célra!? Más. Utána néztem hogy a kutya max 35kHz-ig hall. Igazából "kutyára" szeretném használni. Akkor elméletileg a 40től 60kHz-ig terjedő sáv szintén nem alkalmas a célra.
Gyári készülékekben is piezót szoktak használni, az átviteli tartománya nyilván a rendeltetésétől függ. Hangfalakban lévő magassugárzóknak nem az ultrahang leadása a céluk, de 20-30kHz-es tartományban valószínűleg még használhatók (nem foglalkozok hangtechnikával, majd megmondja egy hozzáértő). Vagy próbálhatsz beszerezni erre a célra készült hangsugárzót, utána kell nézni.
Nem tudom pontosan hagy akarod "kutyára" használni, ha csak hordozható riasztót akarsz, ott nincs értelme a frekvenciát változtatni, ha folyamatos működésű kell, ott célszerű ilyet építeni, hogy ne szokja meg a frekvenciát. A frekvenciát egyszerű megváltoztatni, csak néhány áramköri elemet ki kell cserélni más értékűre.
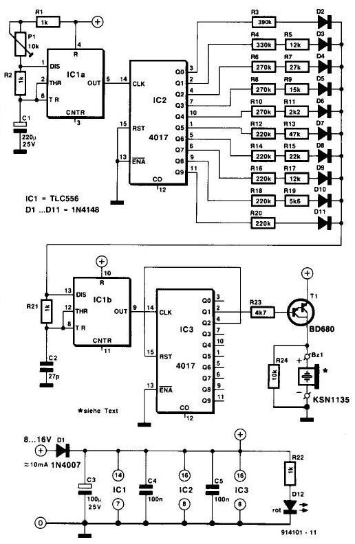
Kutyát szeretnék vele fix helyen távol tartani csak a pontos frekvenciát nem tudom. Ebben kérnék segítséget, hogy kb hány Hz kell, illetve hogy melyik alkatrészeket kell kicserélni. A leírásból az derül ki számomra, hogy C2-t kell növelni hogy csökkenjen a frekvencia
Most akkor döntsük már el, hogy akkor a kutya mit keres a szúnyugriasztós topikban?!?
hali, figyu ez a kapcs rajz, amit mutattál, az tetszik, de esetleg nem volt mellette nyákrajz, vagy v mi még? mert ha lenne, akkor megkérhetnélek, hogy közzétedd, megesetleg nincs meg nagyobb felbontásban, mert nem igazán tudom kivenni, ha nagyítom, akkor magy teljesen elmosódik....
előre is 1000 köszönet: lewi
Az itt felvázolt kapcsolási rajzhoz kerestem hangszórót, de ezt a típust nem találtam.
Kapcs rajz. Mit lehet helyette berakni? A HeStore-on kezdtem összeszedni az alkatrészeket: Ez a választék ![]() Előre is köszönöm.
Nyákrajzom nincs, nagyobb felbontás van:
Köszi!
Reszkessetek rovarok, bogarak Amúgy kipróbálta ezt már valaki? Mármint azt a kapcsolást amit itt elfogadtak megoldásként.
Igen, C2 és R3-R20 elemek határozzák meg a frekvenciát. Legegyszerűbb C2-t változtatni, ha kétszeresére növeled az értékét, felére csökken a frekvencia (40-60kHz helyett 20-30kHz). 47pF estén pl.: ~ 23-34,5 kHz.
(ez ugye szúnyogriasztó, ha más állatra akarod használni, neked kell tudni a frekvenciatartományt )
nyákot csináltam hozzá csak nem ezen a gépemen van. fel fogom tenni csak a másik gépemen van
Norberto: ha elovastad volna a szöveget a kapcsrajz mellett, akkor tudnád!!
xenon kössz a válszt, remélem megtudom majd valahonnan azt a frekvenciát is!
A tárgyalt kapcsolási rajz a leírás szerint a szúnyogtól az egérig egy csomó állatra alkalmas.
Gondolom azért, mert nem egy frekvenciát ad, hanem 10 félét váltogat, vagy csak az építő figyelt fel arra, hogy a környéken nincs állat vagy passz.
köszönöm szépen, így már látom az értékeket is.
köszi szépen...
Megépítettem ezt a kapcsolást, ha elhangolom hallom a sípolást. Visszahangoltam. Szereztem egy szúnyogot, befőttes üvegbe nem zavartatja magát. Beleraktam a piezot, még rá is szállt a vezetékre. Semmi "spuri innen" effektust nem tanusit. Használtak ezek valakinél? Gyáriak (conrad 2-3k kategória) sem váltak be nagybratyómnál.
Én a másik kapcsolást építettem meg. de nekem sem működik. Még nem volt időm a hibakeresésre, lehet hogy én rontottam el valamit. Majd kiderül...
A helyzet változatlan? Kezdtek kételkedni abban, hogy a szúnyogokra bármiféle hatással is lenne a magas freki. Gyári megoldások is hasztalanok.
Most jöttek meg az alkatrészek, és erre eltűntek a tesztalanyok.
Azért megépítem és az első egeret elkapom. Na meg bogarakat is stb..... A fő tesztalany a pókszázlábú, ha azt elriasztja le a kalappal
Üdv srácok!
Régebben engem is érdekelt a téma, akkor utána olvasgattam, Ha jól emlékszem a szúnyogok a szárnyuk mozgásával keltett hanghullám frekvenciája alapján választanak párt, illetve ezzel tudatják ki mennyire domináns. Ezek alapján simán lehetne akár szúnyog csalogatót is készíteni. Érdekességképp csináltam egy áramkört, egyszerű DDS volt, amivel ha jól emlékszem 10Khz -300Khz -ig csináltam kísérletet. A DDS után egy PGA -t tettem amit a mérővevő jelével arányosan egy kontroller állított. Csak hogy a karakterisztikám kb lineáris maradjon. Ez is csak azért volt mert egy guberált kvarccal keltettem a hullamot, nem ismeretem. A mérővevőm hitelesített volt. (300Khz en már nem de ez már sztem mindegy) Nos az eredmények nekem negatívak lettek és nem tapasztaltam semmi érdeklődést a szúnyogoknál. Se nem vonzotta ,se nem taszította őket. Ez azt mutatja, ha igaz, ezek a készülékek csak vannak, de sok jelentőségük nincs. Hacsak tök véletlen nem valami más riasztja meg a szúnyogokat. Mindenesetre várok más tapasztalatokat, hátha valakinek sikerült pozitív eredményt produkálnia.
Udv Mindenkinek
Engem is erdekelne ez a dolod de inkabb a kartevok teruleten:eger,patkany.Szerintettek bevalna valamejik kapcsolas ellenuk?Koszi Istvan
Engem a szúnyog csalogató verzió érdekelne. Néha egy példány befészkel a szobába és lehetetlen elkapni. Csak sötétben döngicsél és támad, világosban elbújik legyen az nappal vagy lámpafény
Úgy tudom, hogy a hőre mennek. Arra gondoltam, hogy ha lenne egy erős infra forrás pl. egy fűtőszál, ami magához vonzaná, mögötte meg lenne egy kis ventillátor. Amikor közel repül, a venti huzata berántja és bedarálná. Működhetne a dolog ? |
Bejelentkezés
Hirdetés |







