Fórum témák
» Több friss téma |
Labortápról, 2x50V-ról ment a végfok. A kivezérléssel változik a torzítás, de nem drasztikusak a változások (nyilván csak amíg nem clippel). A bement szimmetrikus, a mérőjelet az AP adta. A terhelés nagyteljesítményű ellenállás volt. Milyen további körülmény érdekel?
Nem drasztikusak a változások? Ez mit jelent? A betáp 2 x 50V, a kimeneti fesz meg nincs 13Vp. Mondjuk mennyi a THD 47V kimenetnél? És persze 20kHz-en?
Ez olyan, mint amikor írtad, hogy PWM erősítőnél kitaláltad, hogy mi okoz torzítást és milyen kicsi, és nagy kivezérlésnél sem nő meg nagyon. Vajon, az mennyi?
Nem tudom miért nő meg, majd leszimulálom.
Kapásból nem tudok minden számszerű adattal szolgálni, mert TG barátom rakja össze, és méri az erősítőt, de ha vannak lementett mérési eredmények akkor gondlom majd beteszi ide.
A nem drasztikus változás, valóban nem precíz megfogalmazás. Úgy kell érteni, hogy nincs nagyságrendi változás, de a pontos értéket jelen pillanatban nem tudom megmondani. A méréseket képernyőmegosztáson át követem, amikor van rá időm, mert 150km-re vagyunk egymástól. Amikor adódik egy ötlet, és van kedvem kísérletezni vele, akkor összerakom szimulátorban és megnézem, hogy az elv egyáltalán jó-e, úgy működik-e ahogyan elképzeltem, ill. működésre tudom-e bírni egyáltalán. A D osztályú erősítő is így jött, leszimuláltam, működött, aztán TG barátom összerakta a gyakorlatban (mintha fotó is került volna fel róla). AB osztályút én már nem akartam sem építeni, sem tervezni, de jött egy ötlet amin párszor már elgondolkoztam, aztán nemrég megrajzoltan a szimulátorban... hajtott a kíváncsiság. Mivel egész ügyes megoldásnak tűnt, TG barátom tervezett egy panelt hozzá, és összerakta. Persze igényelt kisebb módosításokat, pl. pár kondit, ellenállást, más értékűre kellett cserélni, vagy éppen máshogy bekötni (pl. kondi helyett RC-tag). A gyakorlatban általában rosszabbak a paraméterek mint a szimulációban (nyilván nem tudunk mindent szimulálni) de elég szoros összefüggés van a gyakorlattal. Ez pl. azt jelenti, hogy ha mondjuk 5x annyi a torzítás a gyakorlatban 1kHz-en, 90% kivezérlés mellett, mint előtte a szimulátorban, akkor ez az 5x-ös viszony mondjuk 1% kivezérelés esetén is reális.
Nem lehet, hogy a "titok" az a differenciális különbségképző amit Béla rajzolt?
De ahhoz, hogy pontos legyen a kivonás még hiányzik onnan a 10k ellenállás. És emiatt nő meg picit a torzítás.
A szimmetria miatt valóban kellene a 10k, megnézem, hogy ez számít-e a torzítás tekintetében.
Ugyanakkor ha rövidre zárom, vagy kiveszem a 1db 1µF-os kondit, akkor nincs torzítás növekedés, viszont a 10k hiányának akkor is jelentkeznie kellene. A szimulációban az 1K és 10k párhuzamosak, a gyakorlatban viszont a 10k a kimeneti csatlakozó földjén van az 1k meg a bemeneti jelföldön, így tudja kiszabályozni, a gyakorlatban előforduló potenciálkülönbségek okozta hibát. A két GND közé be szoktam tenni egy jelforrást, amivel a bejutó zajt szimulálom, és megnézem mennyire tudja elnyomni a kapcsolás. TG barátom ide még nem írt, de amikor beszéltünk, azt mondta menjünk biztosra, legyen inkább egy tranzisztoros áramkör ami megfogja a kondik közös pontját, hogy ne tudjon nagyon elmászni. Szerintem ha a quad-ban bevált, meg másoknak is bevált, akkor miért ne... Ugyanakkor én úgy vagyok vele, hogy ha a torzításra lesz magyarázat, akkor megoldás is lesz rá. Szóval még játszok egy kicsit a szimulátorral....
Megnéztem 100Hz-en, ott jóval nagyobbak a különbségek.
Kondikkal: 0,024% (S1,S2 nyitva) Kondik rövidre zárva: 0,0037% (S1,S2 zárva) Tehát ha benne van a két kondi, akkor 100Hz-en kb. 7x nagyobb a torzítás... A 10k-t is beletettem. Még mindig nem tudom, hogy ez valós-e, azaz a gyakorlatban is ezt történne, vagy valamilyen szimuláció hiba eredménye. A hozzászólás módosítva: Okt 31, 2025
Tovább gondoltam a dolgot. Ha elég jó az opamp, akkor ahogy compozit is írta, végülis kihagyható a két 1µF-os kondi.
Viszont ennek a megoldásnak is van egy további hátránya (akár van kondi akár nincs). Mert így nem lesz olyan szempontból univerzális, hogy beköthető-e a trafó középkivezetése. Ugyanis ha ilyenkor bekötöm a trafó közepét, akkor a draineken levő két ellenállás közös pontján meg fog jelenni egy 100Hz-es komponens (a legkisebb trafó vagy egyenirányító szimm. hiba esetén is), amit a visszacsatolás csak akkor szabályozna ki teljesen, ha ilyenkor az 1M ellenállásokat kikötném, ugyanis ha az bekötve marad, akkor becsatolja az erősítőbe, kb. -60dB szinttel. Ezzel a gyakorlatban mért 20µV alatti kimeneti zajnak annyi lenne.. és emiatt mindjárt nem lenne olyan alacsony THD+N sem. Ez megint a külön kiegyenlítő áramkör használata felé billenti a mérleget... avagy esetleg kell jumpert is tervezni a panelra, ami átköthető vagy sem, attól függően, hogy szükséges-e a táp kiegyenlítés vagy nem. A hozzászólás módosítva: Okt 31, 2025
Idézet: „Mert így nem lesz olyan szempontból univerzális, hogy beköthető-e a trafó középkivezetése. Ugyanis ha ilyenkor bekötöm a trafó közepét, akkor a draineken levő két ellenállás közös pontján meg fog jelenni egy 100Hz-es komponens” Erről írtam egy kisregényt legutóbb. A trafó középkivezetését soros ellenállással is be lehet kötni és akkor nem jelenik meg a brumm. Ha nincs bekötve nem kell hangszóróvédelem, mert meghibásodás esetén nem tud DC áram folyni a terhelésre. A jól megválasztott értékű ellenállás a középmegcsapolásban szintén megvédi a hangszórót a leégéstől. A csatolókondik nagyon rossz hatással vannak a hangképre a gyakorlatban is. Ha ezt a szimulátor is mutatja, nyugodtan hidd el neki. Ha az a két tranzisztoros kiegyenlítő áramkör a legegyszerűbb és leghatásosabb megoldás akkor miért ne használhatnátok?
Persze lehet használni a kiegyenlítő áramkört, csak szeretném érteni is a dolgot.
A szimulátorban a kondi modellje szinte biztos, hogy nem tartalmaz nonlineáris részt, a valóságos kondi viszont (dielektrikumtól függően) általában igen. Amúgy érdekes lenne mondjuk egy feszültségfüggő kerámiakondi által okozott torzítást is modellezni.
Próbálj bele egy FET bemenetű opampot. Azzal mit csinál? Legyen mondjuk TL071. ( Egyéb okokból nem idevaló, de próbának megteszi. )
A hozzászólás módosítva: Okt 31, 2025
FET-es opamp esetén kb. 3x-os a viszony a torzításban a kondis változat és a sima között. Az ofszet fesz. (nyilván) sokkal kisebb.
Szimulációs hiba... vagy nem tudom, hogy az-e.
DC csatolással meg tudtam mérni a torzítást, de AC-nél annyit esett a kimeneti feszültség, hogy már nem. Aztán megnéztem különböző variációkkal, hogy mi van a Nocht szűrő kimenetén... láthatod. Valószínűleg a Tina beleszámolja a torzításba a feszültségesést is. Most az a kérdés, hogy mennyire szól bele a hangképbe ha néhány tized sec időállandóval libeg a kimenet 1-200mV-ot. Valószínűleg semennyire. Az a kérdés továbbra is nyitott marad, hogy, hogy lehetne megnyugtatóan stabilizálni a kimeneti feszültségdriftet. Nálam bevált a gyakorlatban, hogy benne van a visszacsatoló hurokban a lebegőtáp. A hozzászólás módosítva: Nov 1, 2025
Köszi, hogy megnézted. Szoktam olyat modellezni, hogy megnézem milyen feszültség értéken stabilizálódik a kérdéses kondik feszültsége, majd a következő szimulációban eleve ekkora feszültségről indítom. Ezt vagy be lehet állítani a kondi paraméterei között, vagy simán egy DC forrást sorba kell kötni vele. Lehet, hogy ilyen módszerrel meg tudnád mérni a torzítást nyitott kapcsolók esetén is.
A Multisimben van egy lehetőség a Tranziens Analizis beállításánál arra, hogy kiszámolja , - jelen esetben egy kondinak,- az állandósultállapotban levő feszültségét és onnan indítja a szimulátort. Nem kell fesz. generátort elé kötni, vagy ilyesmi. Ezt csak akkor használom, ha célzottan, egy bizonyos feszültségről akarom a szimuláció elindítását. Biztosan kell lennie a Tinában is ilyen lehetőségnek.
A CM-ben ehhez nem kell semmi hókusz-pókusz. Megadom a kezdeti feltételt, hogy a kondik feszültsége legyen +/-50V és a többit megoldja.
Ha meg nem akarom, hogy essen a tápfesz akkor a puffereket feszgenerátorra cserélem. Mire is vagy kíváncsi pontosan?
Mivel ez egy „összetákolt” prototípus, nyilván nem lehet 40 V kimenőnél megmérni a teljesítményt — ott már az erősítő azonnal felrobbanhatna.
Ebben a tartományban 100 W körüli disszipációval kell számolni, amit a jelenlegi hűtés nem bírna el. A mérés egy Audio Precision műszerrel készült, ami nagyjából etalon az audiotechnikában. Egy ilyen teljes frekitartományú THD+N mérés kb. 10–15 másodpercig tart, ezalatt szinuszos terhelést kap az erősítő, tehát rendesen melegszik. Tapasztalatom szerint az erősítők 7–8 kHz körül szoktak a legrosszabbul viselkedni, ezért ott és 1 kHz-en szoktam mérni a torzítást. Ha gyors ellenőrzés kell, akkor csak egy rövid burst-et használok. 10 V-nál jelen esetben rosszabb érték jön ki, mivel ott a zaj aránya is jobban beleszámít a THD+N-be, viszont ezt simán végig tudja mérni. Próbáltam a tápot lejebb venni 2*30V-ra semmit nem változott a torzítás, ezért írta a Skori, hogy nem nagyon függ a kivezérléstől. Mivel a 25 V RMS már közel van a tápfesz határához (25 × 1,41 = 35 V peak), ennél nagyobb kivezérlésnél nem is lenne reális mérést végezni. Ráadásul az erősítő most 40 V-ról ment, nem 50 V-ról, ahogy Skori barátom emlékezett. 25 V kimenőfeszültségnél, 8 Ω terheléssel, 7 kHz-en 0,001 % körüli volt a THD+N, 1 kHz-en pedig 0,0005% alatti ha jól emlékszem (sajnos erről nem készült fotó, ilyenkor örülök, ha nem ég el semmi ?). Majd ha rendes hűtőbordán lesz, akkor úgyis lemérem a teljes frekitartományban. De ha bármi más körülmény érdekel, akkor kérdezz bátran.
Az érdekelt, hogy AC csatolással, de stabilizálódott DC szintek mellet tudsz-e torzítást mérni, de ha igen akkor gondolom lemérted volna.
Tudok, csak nem különösebben érdekel a földelt kimenetű, mert nekem már volt ilyenem.
Miért ragaszkodsz az AC csatoláshoz? Egyébként 0.002% körüli THD-t mutat.
Nem ragaszkodok az AC csatoláshoz, inkább az érdekelt, hogy nálad látszik-e különbség a torzításban. Úgy néz ki, hogy nincs lényegi különbség, tehát a TINA valamit még beleszámol (pl. a DC szint vándorlását)
A földelt kimenetű meg azért, mert így egyszerűbb megvalósítani a kigondolt működési elvet (nem kell külön nagyjelű fokozat). Ugyanakkor ha lehetséges akkor én pl. a tápegységen (trafón) is spórolnék, ezért kísérleteztem a különféle, DC-t stabilizáló megoldásokkal. Aztán, hogy milyen hang jön ki majd belőle, ill. érdemes volt-e foglalkozni vele, az majd kiderül.
Nem tudom jól gondolkodom-e, de huszadjára is leírom, hogy szerintem az a legfontosabb, hogy milyen tranziens folyamatok zajlanak le egy erősítő "belsejében" miközben zenél.
A tápegységben ne keletkezzen semmilyen zavarjel, mert az gyakorlatilag egy az egyben megjelenik a kimeneten. Ugyanez vonatkozik arra is ha a rossz nyákterv miatt keletkeznek zavarjelek. Nem merülök újra bele ezek taglalásába, mutatom mire jutottam eddig. Hol a VAS-t veszem elő, hol meg a buffert, mikor mihez van kedvem, vagy melyikhez van valami új ötletem. Ezért a differenciál módú vezérlésért nem győzök elég hálás lenni Bélának, hogy rávilágított. A legegyszerűbb dolgokat sem mindig veszi észre az ember, hiába van ott az orra előtt. Ezért jobb ha többen vagyunk. Nem biztos, hogy ez lesz a végleges kapcsolás, de most ez tűnik a legmeggyőzőbbnek. Az LT1223-mal nagyon stabil, gyors és pontos tápfeszt lehet előállítani. A gyorsat úgy értem, hogy néhány száz kHz-ig elnyom minden zavarjelet amit a VAS tranzisztorai "termelnek". R21 a jelföld vezetéke. Érdemes ide betenni egy csillapító ellenállást aminek értéke összemérhető a földvezeték induktivitásával nagyfrekvencián. A Bode szerint a fél Ohm körüli érték a legkedvezőbb. De a tápvezetéken keletkező zavarjeleket sokféleképpen lehet szimulálni. Egyik megközelítés, hogy együtt lebeg a tápfeszültség a jelföldön keletkező zavarjellel és/de ezt a zavarjelet közösmódusban elnyomja a CMMR, így nem jelenik meg a kimeneten. Nem tudom mennyire érthető mire is gondolok, most úgy érzem mintha valami fogalmazásgátlót szedtem volna be.
Ha a DC stabilizáló megoldásnál arra gondolsz, hogy valami aktív/passzív stabtápot is lebegtetsz a kimenettel együtt, hát az szerintem nem lesz egyszerű... de meg lehet próbálni.
Néhány hifisnél jártam akiknél még mindig a földelt kimenetű végfokom szól. Tegnap éppen Szegeden, ahol média lejátszó volt a műsorforrás és a lánc végén JMLAb dobozok szóltak. Még kicsit irigykedtem is, olyan hangok jöttek ki azokból a dobozokból. Lehet nem is kellene annyira leírnom ezt az elvet... de most akkor is más érdekel. Azt azért ne felejtsd el, hogy az IRFP240 párja nem az IRFP9240, hanem az IRFP9140. Idézet: Párszor említettem, hogy profi technikában, mindenhol szimmetrikus jelvezetést használnak. Sokféle zavarforrás, földhurok, és hasonló nemkívánatos hatás megkerülhető ezzel. Ugyanez igaz az erősítőre is, nem csak a visszacsatolást, hanem a bemenetet is érdemes szimmetrikusra kialakítani. Sőt komplett erősítő esetén is kompromisszumot jelent pl. az asszimmetrikus (RCA) csatlakozás, persze én is használom, mert gyári készülékeken is gyakran ez van, de pl. manapság azért a komolyabb HiFi készülékeken is szimmetrikus jelcsatlakozások (is) vannak. Sok esetben pedig a készülék az asszimmetrikus bemenetet (is) szimmetrikusként kezeli, pl. az RCA GND oldala nem közvetlenül, hanem 10...100Ω-al csatlakozik a készülék GND pontjához, és szimmetrikusan van kezelve, azaz a GND-n beérkező zajok nagyrészt kivonódnak a jelből...„Ezért a differenciál módú vezérlésért nem győzök elég hálás lenni Bélának, hogy rávilágított. A legegyszerűbb dolgokat sem mindig veszi észre az ember, hiába van ott az orra előtt. Ezért jobb ha többen vagyunk.” Amúgy már megkaptam ezért néhányszor (bár talán nem tőled), hogy nem hangosítós cuccot építünk... nem, valóban nem, de attól még az a profi megoldás, és sokat lehet tanulni belőle. A hozzászólás módosítva: Nov 3, 2025
Berakok egy szimulációt arról amit az előbb írtam. A hasznos jel 0,1V, és beraktam két különböző frekvenciájú 1V feszültségű (tehát 10x akkora mint a jel) zajforrást. Az egyiket a bemenethez, a másikat a kimenethez. Ha minden szimmetrikus, akkor mindkét zajforrás feszültsége kioltódik, és nem jut el a hangszóróra... Tehát pl. nyáktervezéskor, a visszacsatolás a kimeneti pontokról, szimmetrikusan történik. Ilyeneken is múlik, hogy mennyi lesz a zaj, és a THD+N a végén. Hasonló ez, mint mondjuk egy labortápnál a négyvezetékes kimenet
Idézet: De az IRFP240 az 200V-os FET, az IRFP9140 meg 100V-os, ez így nem igazán passzol... „Azt azért ne felejtsd el, hogy az IRFP240 párja nem az IRFP9240, hanem az IRFP9140.”
Úgy látom semmit nem olvasol el azokból amiket itt összeirkálunk.
Sajnos nem sikerült szimulátor elé ülnöm, ezért rajz formában nem tudom megmutatni mire gondoltam, de leírom.
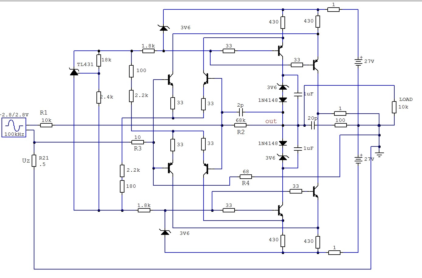
Megemlítetted a tápfeszültség tisztaságának fontosságát, vagyis végeredményben a tápelnyomása minél magasabb értékének megcélzását. Két dolgot látok. Egyik, hogy ha megnézem az áramok útját (itt most a DC áram nem érdekel csak az AC), akkor felmerül bennem, hogy ha a kis értékű bázisáramokat nem vesszük figyelembe, akkor milyen áramok folynak a táp sínek felé, ugyanis ezek fogják rángatni a tápfeszt. A földed cascode kapcsolás annyiban tér el hagyományos földelt emitteres kapcsolástól, hogy a tápsín felé nem minden esetben termel AC áram tranzienst. Ha a most pozíció szám nélküli 430 Ohmos ellenállást nézzük, azon mindössze akkora AC feszültség változás keletkezik, ami a nagyjelű tranzisztor UBE feszültség változása idéz elő. Ez saccográf mérésnél 100mV lehet, ami a jelenlegi beállításban a tápsín felé 30dB-el kisebb áramváltozást mutat a nagyjelű kimeneti terheléséhez képest. Magyarul, ha a nagyjelű kimenetét 1mA AC árammal terheljük, a földed cascode 30uA AC árammal rángatja a tápsínt. Ha azonban azt a 430 Ohmot megduplázzuk, persze a 3,6V-os zenert 6,8V-ra cseréljük, akkor 36dB-re növelnénk a tápsín felé a rángatás elnyomását. Növelnénk,mert amit a révén nyertünk, buktunk a vámon. Ott van ugyanis a bemeneten a differenciál fokozat másik tranzisztora, ami szépen leveszi a GND felől az áram terhelést, viszont az eddig kiegyenlített működésű földed cascode fokozat tápsín felé menő alacsony áramváltozását tönkreteszi azzal, hogy a kimeneti áramváltozást egy az egyben visszapumpálja a tápsínekbe. Ennek az áramnak kellene más utat találni. Találtam is egyet. Mindjárt le is rajzolom.
Egy a sok közül. Itt a differenciál bemeneti fokozat árama szimmetrikusan halad a dupla folded cascode fokozaton, és a kimeneti terhelés árama ellenfázisban csatlakozik a kimeneti GND.be.
Most el kell mennem, de majd berajzolom. Addig nézd meg (ha van kedved) milyen áramok folynak ha benne van a stabilizátor is. Ezzel játszottam én is.
A hozzászólás módosítva: Nov 4, 2025
|
Bejelentkezés
Hirdetés |


























