Fórum témák
» Több friss téma |
Mielőtt kérdezel, a következő két dolgot ellenőrizd!
I. A helyes tápfeszültségek megléte.
II. A kimeneten van-e egyenfeszültség.
Élesztés.
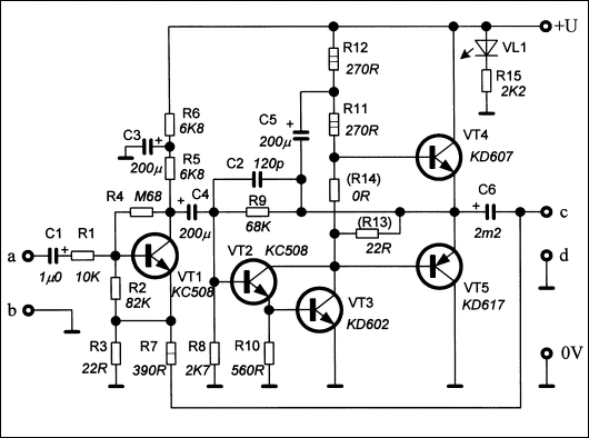
Lemértem a feszültségeket a mellékletben a tranzisztorok nevei és hozzá tartozó feszültségek.1:tokozás,2:felső láb,3:alsó láb.
Meg itt van egy plusz kép hátha így valakinek könyebb felismerni a kapcsolást.
A mérések és a tranzisztorok felirata alapján egy komplementer végfok. Öt darab tranzisztorból áll a kapcsolás.
A kimeneten a féltáp elég pontosan megvan, ami azt jelenti, a tranzisztorok valószínűleg nem hibásak. A kapcsolást próbálom fejben összerakni. A búgás mindenképpen hálózati eredetű, a táp szűretlenségéből adódhat. Nem feltétlen a fő pufferek okolhatók, hanem a kapcsolás belső pontjainak nem megfelelő szűrése is. A végtranzisztorok emitterein nincs a szokásos ellenállás, ezért a nyugalmi áram mérését másként kell majd megoldani. Ha az túl magas, az is okozhat búgást. Néhány perc bekapcsolt állapot után mennyire melegszik fel a hűtőprofil? Közben jött a kép, ezt szerettem volna még kérni. Így már vissza lehet fejteni a kapcsolást. Kicsit tanulmányozom, utána jelentkezek.
A kék színű 1000µF/63V és a barna 10 Ohm körüli ellenállás takarásában mi van? Mint ha egy dióda lenne, vagy kettő. Éppen nem látszik.
Valami ilyen a kapcsolás. A világoskék 22µF/63V elkó ha kiszárad, akkor búghat. Ha van kéznél mondjuk egy hasonló értékű legalább 40V-os elkó, azt rá lehet forrasztani az eredeti lábaira. Ha a búgás mérséklődik jó az irány.
Egy dióda van ott.Ha adok jelet az erősítőnek hallásra normálisan szól,nem torz a hang vagy ilyesmi,csak letekert hangnál zavaró a búgás.
Kötöttem a kondira párhuzamosan egy másik 22uf 50v-st ugyanaz a helyzet
Az 500µF-os kondik felől megy egy kék vezeték az előfok panel felé, az a táp. Azt a vezetéket ideiglenesen forraszd le, de óvatosan, ne érjen a testhez. A végét szigeteld le. Így most az előfok nem kap áramot, de az most nem is kell. Csak a végfok maradjon egyelőre. Mivel a táp földjét az előfok az árnyékolt kábel harisnyáján keresztül kapja, annak elrohadása is okozhat búgást.
Közben egy gyors szimulációt végeztem. Egy ilyen egyszerű erősítőnek a tápelnyomása nem túl nagy, de van egy gondolatom. Egy csöves kapcsolás ugrott be, méghozzá az Aikido. Ennek az a lényege, hogy egyszerű kapcsolással a táp zaját kivonják a hasznos jelből. Az elektroncsövek is aszimmetrikus tápegységről járnak, ezért ott is hasonló a probléma.
Nos, nem tudom mennyire vagy elhalmozva alkatrészekkel, de egy darab 1M log poti, egy darab 10k-22k körüli ellenállás (hogy ne lehessen a potit letekerni 0-ra), meg egy 22µF/63V körüli elkó segítségével ki lehet nullázni a brummot.
Előerősítőről leforrasztottam a tápkábelt helyzet még mindig változatlan.
Potin kívül szerintem a többi alkatrész lenne itthon.
Olyan megoldáson is agyaltam, hogy az 5 darab 500µF-os elkóból egy darabot leválasztasz, és egy 47-100 Ω /1W körüli ellenálláson keresztül kapcsolod a többi négyhez. Erre a leválasztott elkóra csatlakozna az összes eddigi áramkör, kivéve a fő fogyasztót, azaz a KD606 tokját.
Írtad, hogy az alkatrész beszerzés nem felhőtlen, ezért néha nem azt lehet csinálni amit szeretnénk, hanem amihez van anyag. Ez ismerős, én is átéltem. Mára kilépek, megyek dolgozni.
Rendelni tudok van egy oldal ahonnan alkatrészeket szoktam rendelni azzal nincs gond,csak most nincs kéznél olyan ami kellene.Jó munkát és köszi az eddigi segítséget.
Irtál egy kisregényre valo szöveget de azt még nem tudom, hogy sikerült-e leválasztani az erösitö GNDjet a dobozról. A kapcsolás mintha a néhai HIFi Klub alapkapcsolása lenne éz az nem bugott.,
A hozzászólás módosítva: Ápr 1, 2026
Még nem választottam le,de 2 nap múlva megcsinálom azt is akkor lesz szabadom.Elfelejtettem mert közben többen is irtak.
Szia nem lehet hogy ez a kapcsolás van benne az erősítőbe amit mellékeltem?Mondjuk ez 80v-rol megy.Erről az oldalról van csak az a baj hogy nem magyar.
A hozzászólás módosítva: Ápr 2, 2026
Hasonlít valóban, de a tiédben az első fokozat az DC csatolt, valamint a tiédben nincs annyi ellenállás így nem jön ki a matek.
Egy kicsit mellékes dolgokkal vagy elfoglalva. Az erösitöd megy, az magátol nem bug teljesen mindegy milyen kapcsolása van. Amitöl bug az a fém doboz meg kisebb nagyobb aproságok amihez még hozzá sem nyultál.,
A hozzászólás módosítva: Ápr 2, 2026
Irtam hogy 2 nap mulva lesz idöm vele foglalkozni.....
Ötletelünk, ötletelünk
Van pár alapkapcsolás, csodák pedig nincsenek..
Ezen mosolygok én is, mi mindenröl esett szo aminek semmi köze nincs problémához. Rengeteg erösitöt épitettem meg volt a kezemben, de meg egy sem ami magátol bugott. Az a brumm mindig a összeszerelésnél, huzalozásnál meg a dobozolásnál kezdödött.
Ezt nem én raktam össze ez egy gyári erősítő hanfallal együtt csak nem mai darab.
Teljesen mindegy, tudom most téged zavar.
Mindenképpen meg kell találnod a hibát, mert nem lehet tudni mint rontottak el az összeszerelesnél, vagy a késöbbi a barkácsolásnál. Egy biztos, hogy modulácio nélkül semilyen erösitö nem bug, hacsak tényleg ki nem száradtak teljesen a tápban a kondik, de akkor általában nagyon bug.
A búgás jellege milyen?
Tudsz hengfelvételr készíteni?
Leszimuláltam ezt a kapcsolást, persze a pontos ellenállás értékeket nem biztos hogy sikerült beazonosítani, de 50mV brumm maradt a kimeneten. Sajnos kicsi a tápelnyomása az erősítönek. Ha még mellé valami érzékeny hangszóró párosul, akkor búg. Még jó kondikkal is.
Béla, neki az erösitö jel nélkül is bug, márpedig azért az ilyen erösitök pár 10 mA -s nyugalmi árama aligha okozhat olyan terhelést, hogy a tápkondikon megjelenjen olyan brumm amit hallhatsz.
Én a szimulátoros kort kihagytam igy nem tudom értékelni
Hát a búgás nem olyan hangos de szerintem egy 50-60hz-s búgás lehet.
Nemhiszem hogy 10ma lenne a nyugalmi mert 100w-os izzóról indítva közepesen izzik és nem halványul el
Elektronikai háttér nélküli zenész körökben van olyan kifejezés, ami a búgás féle izét ki tudja fejezni. Ezt idézném.
Búg az erősítő. Ez 50 Hz szinusz, a trafó szór meg jelvezetéket. Nyugodt "M" betű hangja. Zúg az erősítő. Itt a "Z" a sok felharmonikust jelenti, szűrerlen kétutas egyenirányítás. Kerreg az erősítő. A tápegység egyenirányítójának kommutációs zaja. 10ms-ként jön egy kis zaj. Ezek közül melyik jellemzö inkább?
Szia! A két 270 Ω ellenálláson a fél-táp esik a topológiából következően. 50 V / (270+270 Ω) = 93 mA. Ha a végtranzisztorokon is folyik áram nyugalmi állapotban, az még ehhez hozzáadódik.
Ha arra fut ki a vizsgálódás, hogy hullámos a táp, akkor elgondolkodnék egy kapacitás-sokszorozó beépítésén. Részemről két javaslat van függőben: diódahíd kimérése, és szúrópróba szerű 500 µF mérés. |
Bejelentkezés
Hirdetés |









Van pár alapkapcsolás, csodák pedig nincsenek..
