Fórum témák
» Több friss téma |
Fórum » USB-s hangkártya PCM2902 IC-vel
gr89!
Mire gondolsz rossz minőség alatt? Zajos, kihagyogat.... Szerinted a digit kimeneten is rossz a minősége?
Te biztos vagy benne,hogy ezt akarod??
Amennyi időt még el fogsz vele szúrni... 11.000Ft a silicium computernél egy creative sb0490 (soundblaster surround 5.1) Ez usb-s optikai és RCA-s diigit kimenete is van.Hangminősége olyan mint egy PCI-os Audigy2-esnek.. Én ezt használom laptophoz, asztali géphez, meg az ASUS WL-500gP-s routeremhez, ha gép nélkül akarok rádióstream-et hallgatni... Azért ez nem drága megoldás sztem... Ha meg ennél jobb minőségűt csinálsz házilag akkor.... Én elég sokáig építettem erősítőket,meg autohifiztem. Azért a jó minőséghez nem elég ha összedrótozok egy ic-t pár passzív alkatrésszel. Ott azért zajok-gerjedések, áthallás...stb. is van, ami nem piskóta és nem kevés fejlesztői munka.. :vigyor2:
Eleinte én is ilyesmire gondoltam... De valószínűleg veszek egy ilyen kártyát....
Én csak jót tudok róla mondani! A zenehallgatás miatt raktam össze egy asztali gépet audigy2-vel, amit monitor-billentyűzet és egér nélkül bedobtam az ágy mögé, és távoli asztalból vezéreltem. Ezt cseréltem le erre. Nem foglal helyet, és a villanyszámlámnak sem mindegy, hogy egy 100-200W vagy egy 1-2 wattos eszköz működik!! Meg ha eladom, kb 50-60.000Ft-al "beljebb vagyok"
Mondjuk én egy "fadobozos" genius 5.1-es aktív szettel használom az analóg kimeneten kesztül, de bakelitet digitalizálni is kíváló minőségű!
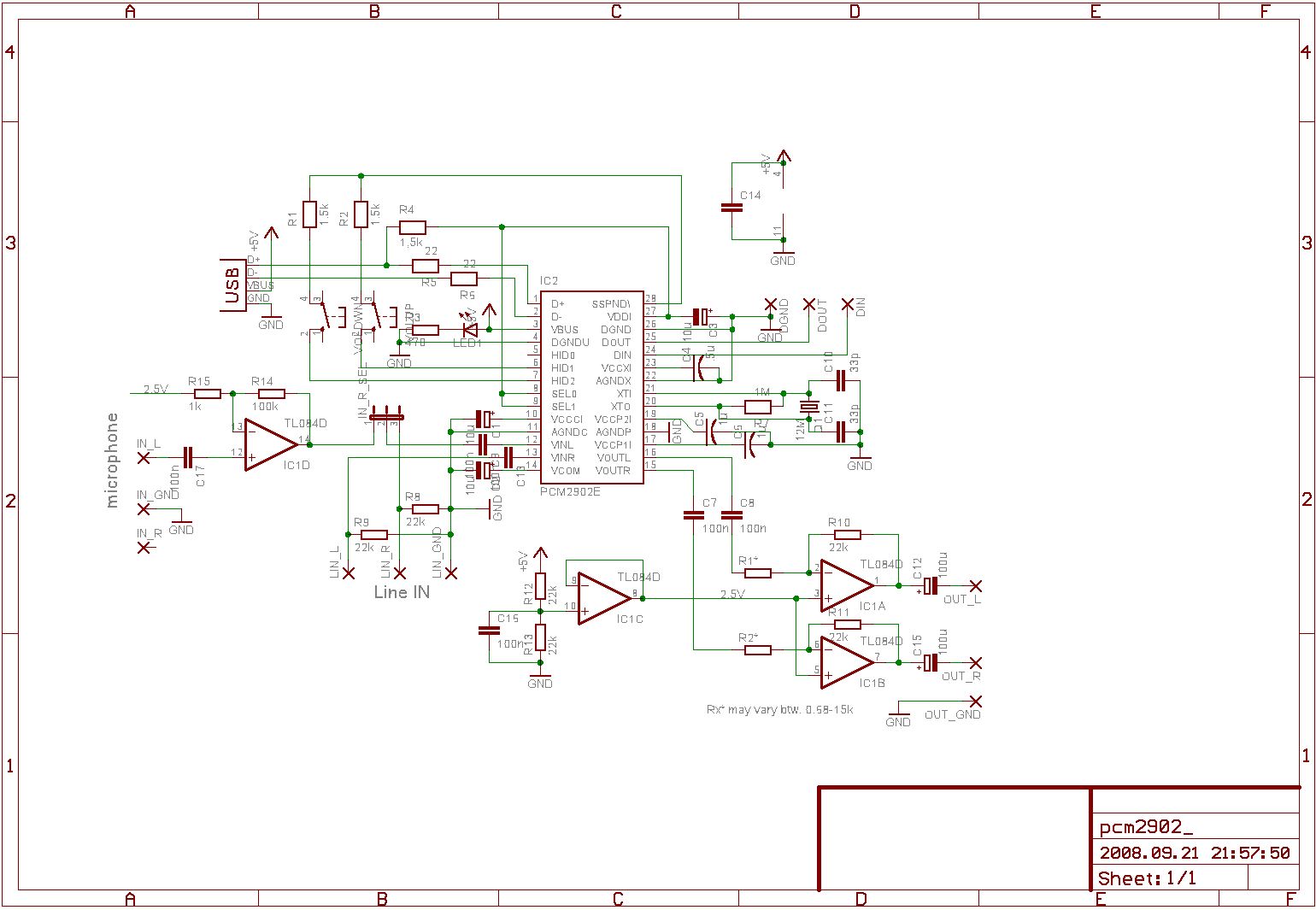
Sziasztok! Új vagyok a fórumon. Én is szeretném elkészíteni a hangkarit.
megjött már az ic is, meg a MIC előerősítő is(INA166UA). De nem találom a kapcsrajzon, sem a pdf-ben a kimenetét (felerősített jelét)az INA166-nak. Azt szeretném megkérdezni, hogy melyik lábakat kell összekötni a pcm2902 VinL/R lábaival? Csatoltam a kapcsrajzát az ina166-nak.
Pedig ott van a képen. A 8 és 9 a Vo -gondolom Vout.
egy vezeték lenne a kimenet? ha jól látom azokat össze kell kötni. engem érdekelne a + , a - kimenet is.
És köszi a gyors választ!
Csak egy kimenete van,az pedig a 9.es láb.Nincs olyan, hogy +és- kimenet.A bemeneten meg azért találsz + és - bemenetet, mert szimetrikus bemenet.
Ez mikrofon előfok. Ritkán van sztereo kimenete a mikinek. A zajelnyomás miatt van a "dupla" bemenet-szerintem ez kavart meg téged.
Szóval csak a mikrofonból jövő egyik szálat kell erre kötni? A másik meg mehet egyenesen a PCM2902-re?
Hogy miiii? Dehogy is!
A mikid milyen típusú? Dinamikus vagy electret? A miki megy szépen az előfok ICdre és majd annak a kimenete megy a PCM-re. (Használd a válasz gombot, mert nem tudni kinek írsz!)
nem tudom, hogy mien típus, de azt írtad, hogy csak 1 kimenete van. ez akkor melyik 2 láb(te csak a 9-est írtad), mivel kell lennie 1 + és 1 - kimenetnek akkor, ezek melyikek?
Elektronikai berendezésék moduljait ha összekötjük egymással a közös pont általában a GND. Tehát amit Te - kimenetnek hívsz az nem más mint a mindkét rajzon megtalálható GND. A PCM bemenetére pedig a miki erősítőd kimeneti pontja megy azaz a 9-es láb.
Nem akarlak bántani, de van 1 olyan érzésem, hogy túl nagy fába vágtad a fejszédet... Lehet, hogy valami egyszerűbbel kéne kezdened és szépen lassan megérteni egy-egy dolog működését.
Igen.
Köszi agyors választ!!!
Tudtam, hogy nagy fába vágom a fejszémet, de azt is, hogy itt kérdezhetek, és ha válaszoltok, meg tudom csinálni.
Uraim!
A PCM2902 milyen jelszinteket dolgoz fel a az analóg be és a kimeneten? Mekkora a VCCCI, ha a 2-es séma szerinti, feszültségstabilizátor nélküli kapcsolást építem meg? Mert úgy értelmezem, hogy a bemenetnek 0.5 és VCCCI közé kell esnie, és a kimenet is hasonló.
Aki megépítette a kapcsolást, válaszoljon már legyen szíves!
A bemeneti jelnek 0 és VCCCI azaz 3.6V között kell lennie, és centrikusan, tehát 1.8V a képzeletbeli "csend"? A kimenetet hasonlóan nem értem, milyen jelszintet ad ki, illetve milyen értékek között lehet állítani a gombokkal. Ez számomra nem derül ki az adatlapból sem.
A PDF-ben van egy abra (11.oldal) az egyik analog bemenetrol. A tokban levo muveleti erosito + laba Vccci/2-re van huzva. Ez azt jelenti hogy ha a VinR (13)-ra nem kotsz semmit akkor az a bemenet is Vccci/2-n lesz. Ha a kepen lathato kondin keresztul kotsz oda egy audio jelet akkor az audio jel az Vccci/2 korul fog valtozni. Ha kondi nelkul kotsz oda egy audio jelet akkor neked kell eltolnod egy fix ofszettel Vccci/2-re.
A kimenetrol nem szol igazan. Valszinu itt is Vccci/2 offszettel lesz eltolva az audiojeled. Kondit kotve ra mar 0V korul fog kolbaszolni az audio jeled. Szerintem amivel igazabol torodni kell, hogy a bemenetre a kondin keresztul kb. 600mV jusson, a kimenet pedig szinten 600mV legyen. Kimenetet majd erosited ugyis valamivel (amugy is ha jol latom nagyimpedanciat var 10k?). A bemenet Vp-p -je ne legyen nagyobb Vccci-nel, kulonben beveri a fejet a jel.
Valóban...
Köszönöm a gyors választ, a bemenetet egy kondenzátorral fogom csatlakoztatni, egy egyszerű állítható feszültségosztót alkalmazva, és a kimenetre teszek két antiparallel diódát, és egy kondit, mielőtt az IC-re menni, így elvileg nem lesz túl magas a jelszint, és a potit addig tekerem majd le, hogy ne torzítson. Működne egy ilyen elgondolás? Vagy rajzoljak?
Szia Deguss!
Megépitettem a feszültség szabályzó nélküli verziót. Az analóg bemenetre kötöttem több dolgot(discman, minidisc), mindegyikkel jól müködött, mikrofonnal nem, ahhoz sajnos nem elég érzékeny. Nekem csak csatornánként egy-egy kondi van ott és az elégnek bizonylut. Line inputnak felel meg az a bemenet szerintem. Pontos adatokat nem tudok. Üdv
Ez nagyon sokat segít, nem torzít nagyobb hangerőnél sem? Ha egy hifi berendezésre rákötöd a fejhallgató kimenetre, és feljebb tekered a hangerőt, akkor sem torzít?
A kimenetet próbáltad? Milyen értékek között tudod állítani a hangerőt? Mit tettél rá, mivel használod? Köszi!
Ehhez mit szóltok?
Átdugható bemenet, ha a line in helyett egy tekercses mikrofont szeretnék használni. Minden észrevételt szívesen fogadok!
Vic! Az INA166 adatlap szerint legalább 9V-ról kell hogy járjon. Kipróbálta valaki, hogy megy 5V-ról is?
Szia
Sajnos nem tudom. Én INA166-ot nem használtam...
Nem lenne jobb ha kihasznalnad a jack dugo azon tulajdonsagat hogy van benne egy kapcsolo. Csinalhatsz ket bemenetet majd egy oszeado fokozaton keresztul adod az IC bemenetere. Igy nem kell kapcsolgatni semmit.
En a TL084 nem-invertalo bemenetere tennek egy viszonylag nagy ellennallast a fold fele. Mivel DC-n a levegoben log igy a lab, ami szerintem okozhat problemat.
Köszönöm szépen a jó tanácsokat, úgy tudom sztereóban nincs kapcsolóval ellátott jack dugó!?
1 Mohm-ot tettem a mikrofon kondija mögé, azaz a nem-invertáló bemenetre! A többi oké? Köszi- Idézet: „En a TL084 nem-invertalo bemenetere tennek egy viszonylag nagy ellennallast a fold fele.” Most jut eszembe, az ellenállás nem a +2.5V-al jelölt vezeték felé kéne hogy nézzen? Az a virtuális föld, nem?
Uraim!
Elkészítettem az áramkört, feltelepítettem a drivert, meg is jelenik az eszközkezelőben, minden nagyon jól működik, igaz kis alapzaj van (digitális zaj ami a PC-től jön, az 5V erősen tüskézett), de nem ez a legfőbb problémám, hanem az, hogy csak monóban tudok felvenni. Segítsetek, akinek már működik!
Hello!
Adatlap 22. oldalán nézelődtél? Hátha itt lesz a megoldás, az Interface #2 beállításával. |
Bejelentkezés
Hirdetés |




Ha meg ennél jobb minőségűt csinálsz házilag akkor....
Mondjuk én egy "fadobozos" genius 5.1-es aktív szettel használom az analóg kimeneten kesztül, de bakelitet digitalizálni is kíváló minőségű!
A mikid milyen típusú? Dinamikus vagy electret? A miki megy szépen az előfok ICdre és majd annak a kimenete megy a PCM-re. (Használd a válasz gombot, mert nem tudni kinek írsz!) 
Tudtam, hogy nagy fába vágom a fejszémet, de azt is, hogy itt kérdezhetek, és ha válaszoltok, meg tudom csinálni.






