Fórum témák
» Több friss téma |
Fórum » Nyugalmi áram mérése
Témaindító: Maverick91, idő: Szept 9, 2008
Témakörök:
Sziasztok,
most építek egy végfokot, és az lenne a kérdésem, hogy a nyugalmi áramot hol mérjem? Köszi: Maverick
A tápegység és a végfok között.
Ezt egy kicsit pontosabban kifejtenéd?
a végfok melyik pontjánál +Ut?
Műszer pozitív sarka tápegység + pontjára,negatív sarka végfok +Ut pontjára.
Ha szimmetrikus táplálású a végfok,(tehát +Ut,és -Ut-t is kap) akkor meg kell mérni ugyanígy a negatív ágat is,de ott értelemszerűen a tápegység - pontja és a végfok -Ut pontja között. Ne felejtsd árammérésbe kapcsolni a műszert.
és akkor ezt lehet a potival beállítani?
Igen,sok erősítőnél lehet állítani a nyugalmi áramot potenciométerrel.Rajzod van?
igen van, de azt úgy vettem kitben, és nem szeretném közzétenni, mert az nem lenne tisztességes
Végtranyók emitter ellenállásán mért feszültségből (mV)
kiszámítható a pontos érték ( I=U/R) , a táppal sorbakötött árammérés azért nem jó mert beleméri az előző fokozatok áramát is !
ez nem egészen így van!
Ha kitként vette, akkor igenis igaza van, amikor azt mondja, hog nem lenne tisztességes dolog megosztani másokkal. Aki a kitet árulta, ő ebből él. Ha felrakja a rajzot, akkor lehet kevesebben vennék meg kitben. Ez tényleg nem biztos, de az igen, hogy akkor sem tisztességes dolog egy általad megfizetett valamit közzétenni (nyilván nem csak az alkatrészek árát fizette meg). A szoftverek is a köz számára készülnek, és te logikáddal akkor azok is publikusak?! Egy ember vegye meg, és ossza meg? Végülis...
Az emitter ellenállás értékét ha elárulnád és a kívánt nyug. áramot , akkor pontosan megadnám azt a mV értéket amit az ellenálláson kellene mérned ...
Ez a legjobb mérési mód és egyszerű is nem kell semmit megbontani , csak feszültséget mérni !
Sterintem igazad van .
Csak azt tenném hozzá , ha ez valóban kit , akkor korrekt leírást is kellene tartalmaznia , ahol a nyug. áram beállítása is szerepel .
A KIT-ek a legtobb esetben gyari ajanlasok alapjan keszulnek, nem az eladok/forgalmazok szellemi termeke. Ők csak annyit csinalnak, hogy NYAK-ot faragnak hozza, osszeszedik a megfelelo alkatreszeket, irnak hozza egy utmutatot es mindezt beteszik egy zacsiba! Termeszetesen lehet ettol eltero KIT is (sajat otlet megvalositasa). En ugy gondolom, hogy az a legtisztabb ha az eladot/forgalmazot kerdezi meg az ember, hogy publikus-e az adott kapcsolas rajza.
Jólvan akkor ne tedd közzé,nem muszály.
Mérd meg úgy ahogy javasoltam,vagy CHZ Mester szerint emitter ellenálláson eső feszültségből számolva.(Már ha van benne emitterellenállás) Csak legyen már valami. üdv
Rádiótechnika újságban bármelyik megjelent kapcsolási rajz és leírás szerző védelem alatt áll, azt csakis a szerző engedélyével töltheted fel inetrnetre, jelentetheted meg másik újságban, stb... Minden egyes lapszámban ott van kisbetűvel. Tehát nem publikus.
Tényleg nem szeretnék vitatkozni, csak akkor legalább olyat ne írj, ami nem igaz. Részemről téma lezárva.
Csipem ezt a "tisztességes" vitát.....ha-ha...
Csak a fórumon sokan kaptak pontot már más fórumtagok által kitökölt dolgokért, rajzokért, amikor újra/csak belinkelték azokat..... Különben az elvi rajzot ( értékek nélkül ) nyugodtan fel lehet tenni, hogy segíthessen bárki... biztos nem a kit forgalmazója találta ki a kapcsolást. Ezen az alapon semmit sem szabadna csinálni, mert egy-egy része valahol már védett..
csak hogy ez nem tranyós végfok hanem mosfetes, így nincs neki emitterje
De ottvan az S ahol a 0,22 ohm , amin mérni kell , már csak a kívánt áram értéke hiányzik .
Szia köbzoli!
Nem tudom melyik Rádiótechnikát nézted, vagy hogyan nézted, de a kedvedért én megfogtam a legújabb számot, és lefényképeztem a hivatkozott részt belőle. Ez minden egyes számban ott díszeleg az utolsó oldalon! De nem csak a mostani RT-kben, hanem anno a Hobbyelektronikában is virított. Nem új dolog.
100 mA kell hogy legyen a nyugalmi áram, most a poti bal oldalon van = 0 ohm, akkor mennyire kell beállítanI?
100mA 0,22 ohm -on > U= RxI , tehát 0,22x 0,1 = 0,022V , azaz 22mV amit az ellenállás kivezetésein kell mérned , ennyire könnyen mérhető ......
köszi
sziasztok egy kérdésem lenne az hogy nekem van egy házimozim és a mélynyomóból jön ki a vezeték de csak 2 csati működik a többin nem szól semmi miért lehet és létezik hogy ki ment a végfok? vagy valami kondenzátor ? vagy IC? és mik a lépések hogy rá jöjjek mi legyen a következő lépés
A mélynyomóból van továbbvezetve a másik 5 csatorna? Ez meglep kicsit.
Ha két csatorna működik, az lehet közönséges sztereó műsor, ha egyébként jó minőségű a cucc (és nem sistereg egyáltalán) azt hiheted, hogy rossz, pedig csak nincs kimenőjel a középső, a mélynyomó, és a két hátsó sugárzó felé. Próbálj olyan DVD-t berakni, ami biztosan 5.1 rendszerű hanggal készült. A beállító menüben külön van próbajel minden hangszóróhoz.
Vajh a KIT-ekben szerepel-e copyright... és le van-e benne írva?
A polgári jogban nem vagyok otthon, de tudtommal bárki leírhat bármit amit akar, de a jogokról csak azok tulajdonosa rendelkezhet... és ez biztosan nem a Kelet Népe KTSz, ami a csomagot (zacskót) összedobálta, egy "valahonnan származó (valószínűleg újságból lopott) rajz alapján. A RT tudtommal a szerkesztőség által létrehozott illusztrációkat rajzformátumokat stb. védi illegális üzleti felhasználás ellen, az ismeretterjesztés egyenesen cél. Elnézést kérek az offolásért!
hát hogy könnyebb legyen le írom a típusát panasonic SA-HT850 házimozi és bármilyen lemezt vagy dvd-ét rakok be akkor se jó és be állítani nem tudom mert nincs meg a táv-ja de egyébként régen működött a még 2db csati az az+2db csati nem sistereg és nincs semmi hang
Meg kellene próbálni beszerezni egy ilyet. Ezzel lehet szerintem elérni a beállító menüt. Meg lehet próbálkozni egy univerzális típussal is, de azt érdemes kölcsönkérni valakitől, és utána megvenni, ha biztosan teljes funkciót ad.
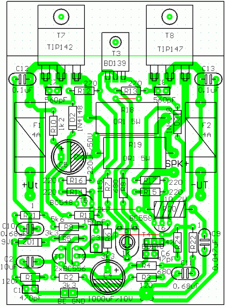
Helló!
Azt szeretném kérdezni, hogy ebben az erősítőben hol kell mérni a feszültséget nyugalmi áram beállításhoz? Ha jól gondolom akkor a 0V- hoz képest a végtranyó emittere és a nagy 5W ellenállás között igaz? És aztán Ohm törvényével kiszámolni az áramot (kb 50mA) . Javítsatok ki ha tévedek.
De így 5mV jön ki, az meg nem jó, vagy igen?
|
Bejelentkezés
Hirdetés |








