Fórum témák
» Több friss téma |
A forrasztások rendben vannak?
Nem melegíted túl sokáig a tranyókat forrasztásnál? Milyen tápról járatod?
Vasútmodellezős táp (piko).
forrasztottunk párszor
Dobsz egy képet a jelenegi kinézetről? (nyák)
Hány voltról?
Ez a forrasztás még nem az igazi!
Szerintem itt erősen kontakthibák vannak! Az ónnak szépen rá kell futnia a nyákra, és az alkatrészlábra egyaránt. Jól meg volt tisztítva a nyák?
Már elfáradtunk.
Több napja szenvedünk ezzel.
Ennek a pákának széles a vége ezéért nem lehet vele szépen forrasztani.
Ja, így némileg érthető!
Szerintem csináld a következőt: Vegyél ki minden alkatrészt, és tisztítsd meg a nyákot. (zsírtalanítás) Majd szépen ónozd fel a vezetőszálakat, úgy, hogy egyenletesen, véknyan befogja. Majd ezután forraszd be az alkatrészeket. Na én fekszem, majd holnap visszatérünk rá.
Köszi a segítségeket.
Ma megyek új forrasztópákát venni aminek már nem ilyen széles a vége hanem hegyes. Új alkatrészeket nembiztos hogy tudok venni mert elmegy az összes zsebpénzem a pákára. Amúgy ezt a két tranzisztort nem rég vettem bele. (egyszer már kicseréltem) Azon gondolkodom, hogy kezdek egy teljesen újat ezt hagyom így ahogy van majd egyszer folytatom vagy valami :yes:
Legközelebb megmondom neki
Meg vettem folyasztószeres ónt is. Íme a képek:
Köszi a segítséget.
Hello 140(vagy kb ilyen számo +-10%) LED-hze kellene valami villogó.Ti mi ajánlotok??Semmi ötletem
Mennyi villogjon egyszerre ? Ritmusosan villogjon ,vagy véletlenszerűen ,futófény szerű legyen inkább, vagy csak egy villódzó "valami".
Egyszerre csak egy villágít, vagy bármelyik-bármelyikkel együtt is ?
Fényerő változtatás is kell, vagy csak kigyullad, meg elalszik ?
Hát küld mindegyikre példát és amelyik egyszerűbb azt megcsinálom. Ha kell porgramozni is a prog is kellen.
Hát, de mindegyikhez más hw és sw kell.
Mondjuk a legjobb szerintem, ha digitális multiplexerrel oldja meg az ember. (nekem bevált rgb ledes kijelzőnél, ahol a fényerő is változó volt). Mondjuk 4094 esekből kirakni és spi-vel meg lehet hajtani. A pwm-et szoftweresen le kell kezelni minden egyes led-hez. (ebben az esetben nagy teljesítményű uC fog kelleni). Lehet érdemes lenne 16-os egységekbe foglalni. A kivitelezés és hw felépítés nagyban függ attól is, hogy a ledek hogy lesznek elhelyezve. (és a költségeket is erőteljesen befolyásolja). Mondjuk egymás mellett a 140 db ? Milyen távol lesznek a ledek a meghajtóelektronikától.
Egy Tiesto embléma lesz belőle kék egyszinű LEDekel gondoltam(KB A\4-es)??????Ha küldesz kapcsolást akkor talán menni fog.
Vagy 4017 ha betűnként akarod ugráltatni minden kimenet egy betü az utolsó meg az egész egyben.
Vagy a diódákkal tetszés szerint variálatsz.Itt csak az első és utolsó betű egyetlen ledcsoportját rajzoltam fel.
Sziasztok
En olyat szeretnek csinalni h kb. 30-50 drb led es az egesz geprol iranyitva ! pl: LPT porton keresztul ! az osszes ledet egyszere kellene villogatni mind 1 sztroboszkopot ! es PC-n keresztul meg tudnam hatarozni a gyorsasagat Vagy ha meg lehet ugy is oldani h csak 1potemetert keljen tekergetni a gyorsasaghoz az is naon jou lenne !Elore is koszonom !
hy
sztem annyi az egész, h a LED-eket a tápfesztől függő darabszámban egymással párhuzamosan kapcsolt csoportokra osztod (asszem 3V kell LED-enként) és azt egy tranzisztoron keresztül 555-ös IC-vel meghajtod majd készítek hozzá rajzot ha nem érted üdv
Kosz a gyorsz valaszt !
Hat nem igazan ertem.Mert csinaltam mar "eleg" sok dolgot de csak kapcsolasi rajz alapjan Nagyin megkoszonnem ha csinalnal nelkem kapcsolasi rajzot Koszi
Ez csak egy sebtében összeállított rajz. (Paint-ben csináltam. Még az is jó vmire
)Az alkatrészek értékeit itt tod kiszámolni: http://bss.fw.hu/index.php?id=153 lent van egy kalkulátor ami kiszámolja az alkatrészértékekből a periódusok idejét. A tranyó típusát ne kérdezd, me foggalmam sincs, h mekkora áram kell neki és h mi bir el akkorát. üdv
Koszi
Es hova kell tennem potemetert h tudjam allitani a gyorsasagot? Elore is kosz!
Bővebben .
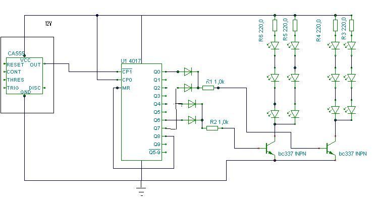
Az első kockában lévő 555 a honlap astabil multivibrátora ,ez adja az ütemet . A 4017 pedig egy olyan ic ami a bemenetén lévő órajel hatására mindig az egyel nagyobb számú kimenetére kapcsol +Ut-t .(mintha egy yackleyt forgatnál körbe körbe) Ezeket a kimeneteket tetszés szerint össze lehet diódás logikával kapcsolni. Az utolsó fokozat egy tranzisztoros szintillesztő,mivel az ic kimenete nem terhelhető.Erre már szinte bármennyi ledet rakhatsz tranzisztoronként a három led egy ellenállás füzérek párhuzamos kapcsolásával. A ledek elrendezése meg a "futás" módja a te fantáziádra van bízva .Annyi megkötéssel hogy ez az ic max 10 ütemet tud.(ha kevesebbet használsz belőle az utolsó utáni kimenetet vissza kell vezetni a reset lábára.) Pl ha minden tranzisztorhoz egy betűt rendelsz akkor a betűk egymás után kigyulladnak egyesével. vagy ha az első kimenethez az első betű tranzisztorát a masodikhoz az első két betű tranzisztorát .... kötöd egy diódán keresztül akkor egymás után gyulladnak fel a betűk és úgy is maradnak amíg végig nem ér a számláló.( sok led esetén lehet darlington tranzisztort kell alkalmaznod ,vagy ha egy kimenetről 3-.. tranzisztort hajtasz meg. Érdemes próbapanelen megépíteni, mert így szabadon kísérletezhetsz a látvánnyal. |
Bejelentkezés
Hirdetés |













Nagyin megkoszonnem ha csinalnal nelkem kapcsolasi rajzot 
