Fórum témák

» Több friss téma
Fórum » Kapcsolási rajzot keresek
 
Témaindító: Kallai Csaba, idő: Márc 11, 2006
Témakörök:
Lapozás: OK   40 / 386
(#) Stampi hozzászólása Okt 7, 2008 /
 
Sziasztok!
Kapcsolási rajzot keresek TESLA MODERATO 1037 A-1 típusú rádiós lemezjátszóhoz vagy infót a tápegységről. Használható segítség esetén adok e-mail vagy skype címet. Köszi.
(#) kissanyi válasza fureszk hozzászólására (») Okt 7, 2008 /
 
Ez egy kicsit erős volt!
Nem gondolod?
Látatlanból állítom, hogy legalább 10 olyan alkalmazást használsz, ami igen drága. Ennek ellenére, soha egy vasat nem fizettél érte.

Szóval, ez is egy olyan hely, ahol szívességet kérünk egymástól.
Szerintem, nem kell leszólni senkit.
(#) Imi65 válasza Stampi hozzászólására (») Okt 7, 2008 /
 
Van egy Moderato-s topic, ott van rajz is.
(#) Stampi válasza Imi65 hozzászólására (») Okt 7, 2008 /
 
Köszi, de ezt hol találom meg?
(#) Imi65 válasza Stampi hozzászólására (») Okt 7, 2008 /
 
Most is láthatod a baloldali "fórumtémák" között. Kattints rá, és megjelenik. Az utolsó oldalon van egy jó nagy ITT felirat, és megtalálod Sebi hozzászólásában, kb 1,7M gif formátum.

Ui: Tesla Moderato
(#) hapro válasza szamóca hozzászólására (») Okt 7, 2008 /
 
Érdemes belevágni ha pont ilyen és ekkora trafód van. Nem fogsz csalódni a hangminőségében.
1,5Kw elvisz 4-et is.
Én is már több éve gondolkodok, hogy kéne egy nagyobb teljesítményű végfok idehaza. Csak őszintén nem tudom még minek.....(lakás: 60m2) A kritérium hogy elég sok alkatrészem legyen meg hozzá, tranzisztoros legyen, és bazi nagyot szóljon. Ebből jó néhány kritériumnak megfelel ez a végfok. Csak nincsen 1,5kW-os trafóm hozzá (még)
Egyébként 630-as toroidról tápláltuk a sztereo változatot.
Szóval várom a fejleményeket a ki mit épített rovatba....
Szép lassan valószínű én is összedobok majd egy ilyet.
(#) soos csaba hozzászólása Okt 7, 2008 /
 
Szevasztok!Kellene nekem sürgősen egy olyan rajz, amivel tudok szabályozni egy relé ki és bekapcsolását időre.Még peddig ugy szertném megoldani hogy a relé
20 mp-ig legyen bezárva és 5 mp-ig legyen nyitva,és ami a leglényegesebb hogy ezt a müveletet folytassa álandó jelleggel,és ezért szeretném a segitségeteket kérni hogy segitsetek ki egy rajzal, vagy valami ötlettel hogy hogy is tudnám ezt megoldani.Egyébként egy FANCY fénybe kellene a kapcsolás és az első motorját szeretném megszaggatni időre mivel hogy a FANCY fény 2 motoros és az eredeti elektronikája kifüstölt, és igy oldanám meg az első motor szaggatását,mivelhogy az eredeti elektronikájával is igy müködött, hogy az első motor időnként megált és elindult.Az eredeti FANCY kapcsolási rajzát nem tudtam megszerezni sehonnan sem és igy oldanám meg.A segitségeteket előre is köszönöm!
(#) proli007 válasza soos csaba hozzászólására (») Okt 7, 2008 /
 
Hello!

Ha 12V megfelelő, akkor egy NE55-el simán megoldhatod a problémádat. Az idő számítását meg a HE segédprogrammal elvégezheted. HA a relé kevesebb mint 100mA-t eszik, akkor az IC is meghajtja.

üdv! proli007
(#) szamóca válasza hapro hozzászólására (») Okt 8, 2008 /
 
Ugyanez a dilema nálam is hogy 60m2 . Nem beszélve arról hogy van már jó pár darab.
De nagyon tetszik a felépítése, dokumentációja, adatai, hogy compac, és hogy minden ellen védett.
Na majd meglátom...
(#) hapro válasza szamóca hozzászólására (») Okt 8, 2008 /
 
Ja nálam 3 mono csöves egy unitra, B5, Conductor, Hiraga, JLH, QUAD405, QUAD606, Ja meg egy IC-s Pioneer. Most kinéz egy Velence De Luxe csöves rádió is, de az még nem biztos.
(#) mark.budai hozzászólása Okt 8, 2008 /
 
Sziasztok! Motorola SPN5189B (telefontöltő) kapcsolási rajzot keresek.
(#) Báddzsó hozzászólása Okt 11, 2008 /
 
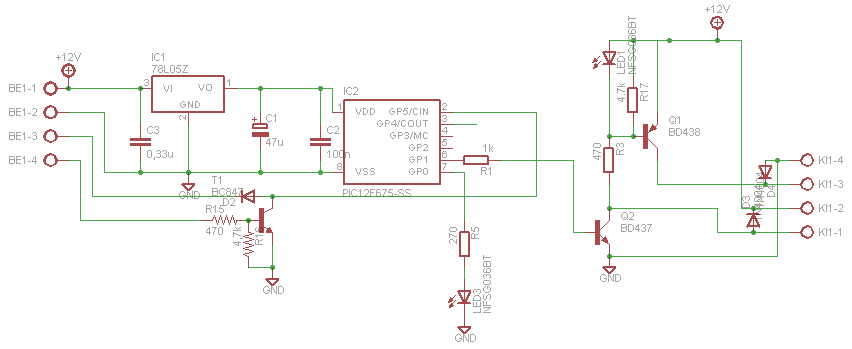
Sziasztok, egy gyors kérdés: ez a kapcsolási rajz jó e?
bemenetnél és a kimenetnél szeretném, hogy jól megnézzétek. A bemenet lényege, hogy + és - impulzusra is 0V menjen a picre.
Kimenetnél picből kijövő 5V-ra mindkettő tranyó nyisson szépen + led világítson. A védődiódák jól vannak bekötve?
Köszi a válaszokat előre is!

szerk: a R16ot vegyétek úgy, hogy földre megy! (ezt elcsesztem)

idozito.png
    
(#) niedziela válasza Báddzsó hozzászólására (») Okt 11, 2008 /
 
Szia!

D3 - D4 mit csinál ?
(#) Frillsp hozzászólása Okt 11, 2008 /
 
sziasztok!
nekem olyan erősítő kapcs. rajzára lenne szükségem ami 6v-ról megy!
előre is köszi
(#) kissanyi válasza szamóca hozzászólására (») Okt 11, 2008 /
 
A TDA 2003-at próbáld meg!

Pl a következő helyen is megveheted.
http://www.hestore.hu/termek_10021961.html

Ha, nincs tapasztalat, nyák nélkül is összerakod. Kocsiba, azért úgy ne tedd be. Próbának jó lehet.
Könnyen megszólal és lesz önbizalom egy bonyolultabb kapcsoláshoz is.
Mindenki így kezdi, csak van, aki fényezi magát.
Sok sikert!

A nagyarcok, mind úgy születtek, hogy asm-ben PICK-et programoztak.
Mi, földi halandók, kis lépésekben haladtunk.
(#) kissanyi válasza kissanyi hozzászólására (») Okt 11, 2008 /
 
Bocs!

A geriromemónak szántam!
(#) Báddzsó válasza niedziela hozzászólására (») Okt 11, 2008 /
 
a D3 és D4 a védődióda, mert a tranyókra relé megy.
Azt hiszem nem is jól volt bekötve, átrajzoltam, így jó?

idozitob.png
    
(#) niedziela válasza Báddzsó hozzászólására (») Okt 11, 2008 /
 
Szia !

Igy mindjárt jobban néz ki !


Azt látom, hogy BE1-4 + Tranzisztor testet ad a PIC-nek, de BE1-3 D2 hogyan mit ?

Üdv!
(#) Báddzsó válasza niedziela hozzászólására (») Okt 11, 2008 /
 
a BE1-3 D2 azért van ha esetleg nem föld kerülne a BE1-3-ra akkor védi a picet, pl a 12Vtól... ez egy univerzális programozható időzítő lesz, ami vagy + vagy - impulzusra indul majd, ha - ra akkor BE1-3 kell kötni a vezetéket, ha + akkor BE1-4-re. A pichez meg minden estben egy - imp jut.
Kifele is ez a helyzet, kinek a +táp kell kinek a föld, odaköti a két vezetékét amelyikre szüksége van. Tehát a 2 tranyó egyszerre nem is lesz terhelve.
(#) kissanyi válasza geriromeo hozzászólására (») Okt 11, 2008 /
 
A következő helyet nézd meg.

http://www.hobbielektronika.hu/forum/topic_2419.html

Ha, nem megy a NYÁK gyártás, próbálkozhatsz egy ősrégi módszerrel is.
Annak idején a deszkamodell mintájára úgy csináltuk, hogy hőre keményedő műanyagba lyukat fúrkáltunk és csőszegecset ütöttünk bele. Ehez, már lehetett forrasztani.
Persze, azóta már vannak kényelmesebb lehetőségek is.
(#) Báddzsó válasza Báddzsó hozzászólására (») Okt 11, 2008 /
 
jó lenne ha valaki még megnézné, mert nem akarok úgy járni, hogy legyártom aztán utána kiderül, hogy nem jó! köszi!
(#) niedziela válasza Báddzsó hozzászólására (») Okt 11, 2008 /
 
Szia !

Szerintem így jó lesz, de lehet R3 470 ohm sok lesz.
(68 ohm)

Üdv!
(#) mark.budai hozzászólása Okt 13, 2008 /
 
TUSB6250-hez kesesek kapcs rajzot.
(#) mark.budai válasza (Felhasználó 13571) hozzászólására (») Okt 13, 2008 /
 
Azt nem írtam be, hogy nem a TI-é kell mert azt én valahogy nem látom át. Nekem olyan kéne, mint amilyen a PCM2902-é is.
(#) Frillsp hozzászólása Okt 14, 2008 /
 
sziasztok!
tud valaki olyan erősítő kapcs. rajzot ami 6v-ról megy?
(#) uli válasza Frillsp hozzászólására (») Okt 14, 2008 /
 
Mire szeretnéd használni??
Ne számíts hatalmas teljesítményűre, örülj, ha néhány Wosat találunk neked
uli
(#) Frillsp válasza uli hozzászólására (») Okt 14, 2008 /
 
csináltam régen 1 olyan kishangfalat a telóra amiben 6v-os aksi van és valami kis vacak 2x3w-os erősítő lett akkor beletéve(amúgy ezzel sem szól annyira rosszúl),és ezt szeretném most lecserélni kicsivel erősebbre!
épp az sem baj ha 12voltos rajzot találtok,mert akkor teszek bele még 6v-ot!
(#) lapose válasza Frillsp hozzászólására (») Okt 15, 2008 /
 
Szia!
Szerintem 6V-ra nem is lehet sokkal nagyobbat találni!
12V-ra meg rengeteg van pl. TDA7375, TDA1557 stb. Ezek kb 2*22W-osak.
Itt a HE-n is sokat találsz!
(#) mark.budai hozzászólása Okt 16, 2008 /
 
Sziasztok! Meg lehet azt csinálni, hogy valahova bekötök 1 ledet az ATA kábelen, akkor a winyó írásakor/olvasásakor világítson a LED? Alaplap nélkül kéne, azért kérdeztem meg.
(#) _ampervadasz_ válasza mark.budai hozzászólására (») Okt 16, 2008 /
 
Nemigazán, mert magától nem kezd el olvasni irni a merevlemez. Amúgy a R/W szálat kell megtoldanod egy leddel.

Szóval ha azt akarod, hogy ne az alaplapról kelljen kivinni az irás/olvasás indikátor Ledjét, akkor jól jön. PL ATA Rack.
Következő: »»   40 / 386
Bejelentkezés

Belépés

Hirdetés
XDT.hu
Az oldalon sütiket használunk a helyes működéshez. Bővebb információt az adatvédelmi szabályzatban olvashatsz. Megértettem