Fórum témák

» Több friss téma
Fórum » Elektronikában kezdők kérdései
- Ez a felület kizárólag, az elektronikában kezdők kérdéseinek van fenntartva és nem elfelejtve, hogy hobbielektronika a fórumunk!
- Ami tehát azt jelenti, hogy a nagymama bevásárlását nem itt beszéljük meg, ill. ez nem üzenőfal!
- Kerülendő az olyan kérdés, amit egy másik meglévő (több mint 17000 van), témában kellene kitárgyalni!
- És végül büntetés terhe mellett kerülendő az MSN és egyéb szleng, a magyar helyesírás mellőzése, beleértve a mondateleji nagybetűket is!
Lapozás: OK   16 / 4051
(#) vasa válasza tatabike hozzászólására (») Jún 16, 2006 /
 
Sziasztok!
A segítségetekre lenne szükségem. Vettem egy csöves előerősítőt, és egy IC-s végfokot.
előerősítő
végfok
Tápként kaptam hozzá két egyforma trafót, hogy kössem keresztbe őket, és akkor használhatom a fenti konfigurációban. (A fenti linken, az akciós trafókból kettőt).
A kérdés, hogy hogyan kössem őket keresztbe?
A másik kérdésem, hogy kaptam doksit hozzájuk kapcs. rajzzal, de nem világos, hogy hová megy a fűtés a csövekre, az nincs jelölve. És hány volt? AC vagy DC kell neki? (3xECC 83)
Hát igen, kezdő vagyok, és bíztam benne, hogy szájbarágósabb lesz a leírás... Van itthon kész tápegységem, lehetne azt is használni talán, de a kapcsolásban az van leírva, hogy +Ut: 250V. Ez azt jelenti, hogy 250V DC kell a kapcsolásnak? Vagy az éppen a fűtés?

Ha valaki megépítette már a kapcsolást, kérem segítsen!
Köszönöm
(#) szabi83 válasza vasa hozzászólására (») Jún 16, 2006 /
 
12 500 FT ért vettél előerősítőt
(#) vasa válasza szabi83 hozzászólására (») Jún 16, 2006 /
 
Igen, de nem ez a kérdés...
A csövek elég drágák... Viszont ha készen veszek csöves cuccot gitárhoz, az sokkal drágább. És mivel érdekel az elektronika, gondoltam összekötöm a kellemest...
(#) vicsys válasza szabi83 hozzászólására (») Jún 16, 2006 /
 
hüm-hüm...
trafóval együtt már nem is olyan sok az a 12 és fél ezer..szvsz
A csövek fűtése 6,3 V! Az anódfesz lehet a +250V...
A fűtéshez használhatsz váltót (ha pontos) de van aki esküszik a stabilizált tápra...(7805 megemelve)
Én is.
(#) vasa válasza vicsys hozzászólására (») Jún 16, 2006 /
 
Csak azt nem értem, hogyan kapok két tápegységből, 250V-ot?
Plusz még kell +-30V a végfoknak, és 6.3V a fűtéshez... Ez nem áll össze.
(#) MaSTeRFoXX válasza vasa hozzászólására (») Jún 16, 2006 /
 
Ahhoz kell még egy külön trafó, vagy tekercs a trafón... Ha graetz hidat használsz, akkor egy kb. 175 V-os tekercs
(#) vasa válasza MaSTeRFoXX hozzászólására (») Jún 16, 2006 /
 
Hm.. Ennél azért kezdőbb vagyok...
Szóval mellékelem a kapcs. rajzot. Hová csatlakozik a fűtés 6,3V-ja?

Ez pedig a két trafó. Szóval hogy tudok ezekkel +250V-ot csinálni?
Meg +-30-at, és +6,3-at? Mindezt egyszerre?
Bocs a kezdő kérdésekért...

CIMG8312.JPG
    
(#) MaSTeRFoXX válasza vasa hozzászólására (») Jún 16, 2006 /
 
A fűtés 6,3V-ja mindegyik cső 4. és 5. lábára megy. Ezeket valószínűleg látni is fogod a nyákon, ha minden igaz akkor párhuzamosan vannak kötve.
A trafóval kizárt dolognak tartom hogy egyáltalán használni tudod az erősítődhöz. A végfokod 70W-os ez a trafó meg csak 40W. Ráadásul a kijövő 2x14V az is távol áll a 30V DC-hez képest. 250V-ot ezekkel biztos hogy nem tudsz csinálni. Talán fűtéshez jó, ha a 8V-ot egyenirányítod, majd stabilizálod 7806-tal
(#) vasa válasza MaSTeRFoXX hozzászólására (») Jún 17, 2006 /
 
Igen, azt tudom, hogy nem lesz 70W, de egyelőre az a lényeg, hogy szóljon. Aztán jöhet a nagyobb trafó. Én sem értem a 2x14V-ot, de Urbán úr azt mondta, ezzel a két trafóval tudok olyan tápegységet csinálni (keresztbe kötve a kettőt), amivel működik... Ezt nem értem.
(#) vicsys válasza MaSTeRFoXX hozzászólására (») Jún 17, 2006 /
 
Ez nem lenne jó?
csat

tap.wmf
    
(#) isamisa válasza vasa hozzászólására (») Jún 17, 2006 /
 
hát nem tudom.... ha tényleg kezdő vagy muszáj volt mindjárt egy csöves előerőssitővel kezdened??

Azért az ezer forintér én a piacon 2db 200Wattos Trafó vettem, amik +-45Voltot meg +-30Voltot tudnak...13eFt-ból meg már nagyon jó erőssítőt lehet építeni...

Tudom hogy a gitár szépen szól csöves erőssítővel. De nem vagyok benne biztos hogy pont az urban 7294-esl fogja jól birni. Az ok hogy a marshal is ilyennel csinálja de az arra van kihegyezve...

Van itt egy topic direkt gitárerősítő építésére. Olvasgasd.
(#) vasa válasza isamisa hozzászólására (») Jún 17, 2006 /
 
Nagyon édesek vagytok, de miért félti mindenki az én pénzemet? Ezt akartam megvenni és kész!
Nem kell kapcsolásokat vadászni a neten, alkatrészek szintén minden egyben van, nem értem ezeket a pénzes megjegyzéseket.

Nem ezzel kezdem, csak itt merülnek fel egyes problémák, amik máshol még nem. ezért vagyok itt.
Én azt gondoltam, ezért van ez a fórum...

Közben rengeteget olvasok szakkönyveket is, de pont erről nem szól egyik sem, hogy hogyan csináljunk tápegységet két trafóból.

Nem biztos, hogy a TDA végfokkal fogom használni az előfokot, azt csak azért vettem mert olcsó, szintén egyben minden, és azon is tudom gyakorolni az építést. Aztán ha beválik együtt akkor jó.
(#) isamisa válasza vasa hozzászólására (») Jún 17, 2006 /
 
Jólvan jól van. nem kell azért leharapni a fejem,

Ha ezt akartad hát semmi baj nics akkor. A te meglátásod is helyes.

Na de az biztos hogy azokból a trafókbol nem tudod meghajtani az előfokt. Az szent...
(#) vasa válasza isamisa hozzászólására (») Jún 17, 2006 /
 
Oké, oké! Nem harapok.
Na pont ez az, Urbán mester mondta hogy meg tudom, nekem meg úgy tűnt, hogy nem.
Azt mondta kössem keresztbe őket, de nem tudom hogy kell. Ti sem?

Mindegy, találtam itthon egy erősítőből kiszedett tápegységet, amin van +-40V terheletlenül (ez ha terhelés alatt van kevesebb lesz?), és van rajta még olyan AC ami 70V, de az most nincs egyenirányítva. És hogy mérem meg, hogy hány W-os?

Egyébként vicsys rajza nem jó? (Köszi vicsys!)
Ha nem akarom stabilizálni a 6,3V-ot, akkor hogyan tudom még elérni azt a feszültséget? Sima ellenállással?
(#) _JANI_ válasza vasa hozzászólására (») Jún 17, 2006 /
 
Szerintem a próbák idejére a tápegységeket neked külön kellene kialítani! Az egy-egy trafó a törpefeszültségű részeket táplálná. Egy másik, ami egy kicsit nehezebb dolog, meg a csöves áramkört. Erre a legegyszerűbb megoldás az ha egy csöves rádió tápegységét használod, legalább próbára, és ha a készüléked - berendezésed - összeáll, utána érdemes megkeresni egy céget aki méretez és tekercsel trafókat. (Így lesz a legbiztonságosabb!) Ők megtervezik, leméretezik, és elkészítik a független és elszigetelt feszültségeket előállító trafót...
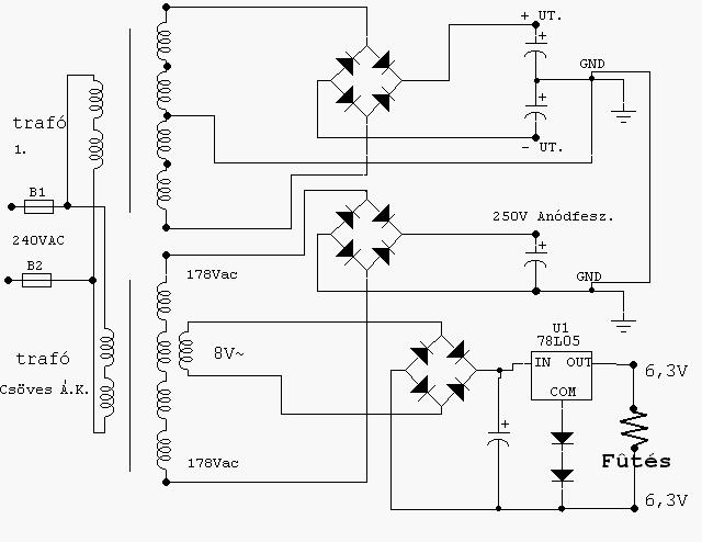
(#) _JANI_ válasza vasa hozzászólására (») Jún 17, 2006 /
 
Idézet:
„Egyébként vicsys rajza nem jó? (Köszi vicsys!)”


A fűtőfesz és az anódfesz váltóáramú tekercseit szigetelten kell kialakitani... /Lásd mellék./

Idézet:
„Mindegy, találtam itthon egy erősítőből kiszedett tápegységet, amin van +-40V terheletlenül (ez ha terhelés alatt van kevesebb lesz?)”


Ez ha terhelés alatt van kevesebb lesz!!!

Legyegyszerűbb a trafó magméretéből kiszámolni a várható teljesítményt. Vagy a trafó huzal adataiból is lehet következtetni! Mert a huzalnak van egy maximális árama amit nemlehet károsodás nélkül átlépni! További részleteket a trafós és tápegységes fórumokon olvashatsz...

Idézet:
„Ha nem akarom stabilizálni a 6,3V-ot, akkor hogyan tudom még elérni azt a feszültséget? Sima ellenállással?”


Soros ellenállásal a legegyszerűbb... (OHM törvény. :nezze: )
(#) vasa válasza _JANI_ hozzászólására (») Jún 17, 2006 /
 
Nagyon köszönöm a válaszokat, és Jani, neked a rajzot különösen!!

"Soros ellenállásal a legegyszerűbb... (OHM törvény. )"
Hát igen, csak mindig elbizonytalanít, hogy gondolom az egyszerű megoldás is helyes, csak a "profik" mindig valami bonyolultabbat ajánlanak...
Persze előnye van a stabilizálásnak, csak most nincs ilyen IC-m.
Köszi!
(#) vasa válasza _JANI_ hozzászólására (») Jún 17, 2006 /
 
Hmm.. Viszont nem értem, hogy a rajzon, a csöves áramkör tápból hogy jön ki a 250V?
(#) Stefan válasza vasa hozzászólására (») Jún 17, 2006 /
 
egy dioda nyitofeszultsege 0,6 szorozva2 + 5=6,2
gondolom
(#) Stefan válasza vasa hozzászólására (») Jún 17, 2006 /
 
hopp azthittem a 6.3 at kerdezed
(#) _JANI_ válasza vasa hozzászólására (») Jún 17, 2006 /
 
177VAC + (2 * Dióda nyitófeszültsége) = 177V + 1.2V = 178.2V AC

178.2V * 1.414 (GÖK2) = 251.9748VCD Üresjárat csúcsfeszültség.

Ez a képlet kisseb feszültsége is jó!
(#) szabi83 válasza _JANI_ hozzászólására (») Jún 17, 2006 /
 
én se értettem, hogy 28VAC-ből egyenrángatva hogy lesz 250v...
lehet h irtad, csak én se olvastam h az a tekercs 177V-ra van tekerve..
(#) _JANI_ válasza szabi83 hozzászólására (») Jún 18, 2006 /
 
Nem akarom magamat isméteni , de a
Idézet:
„(#28495) _JANI_”
hozzászólásomban írtam, hogy:
Idézet:
„...
Szerintem a próbák idejére a tápegységeket neked külön kellene kialítani! Az egy-egy trafó a törpefeszültségű részeket táplálná. Egy másik, ami egy kicsit nehezebb dolog, meg a csöves áramkört.
...”


Természetesen a csöves fokozatnak a 28VAC nem elég!
(De, ha anyi 28VAC-s trafót kötsz sorba hogy az 178VAC kiadja!? )
(#) szabi83 válasza _JANI_ hozzászólására (») Jún 18, 2006 /
 
Idézet:
„„(#28495) _JANI_” hozzászólásomban írtam, hogy:”

ezt olvastam tudomásul vettem, csak nem vettem a lapot h akkor mán a 177v-os tekercs a "képzeletbeli trafón" van.

amugy szentem is ha már áldoztál rá akár hány ezret akkor, ahogyan azt _JANI_ is mondta csináltass trafót neki, de elötte keressél rendes gitár erősítőt!! ne tdaval... szentem

üdv
(#) vasa válasza szabi83 hozzászólására (») Jún 18, 2006 /
 
Elkészült a TDA, és működik! :yes:
Meglátom milyen lesz együtt a csővel, ha nem jó, van gitár végfokom is, csak kb. max 25W.
Először sikerüljön a csöves előfok, aztán ráérek gondlkodni a végfokon.
Köszi az eddigi segítségeket! Még jövök!!

tda.jpg
    
(#) _JANI_ válasza szabi83 hozzászólására (») Jún 18, 2006 /
 
OK.
(#) vasa válasza _JANI_ hozzászólására (») Jún 18, 2006 /
 
Örülök nagyon, mert kész a kis csöves! )

Kérdés: próbaképpen sem lehet meghajtani kisebb feszültséggel mint 250V? Pl. 80VDC-vel meg sem nyikkan?

Ja és még egy:
Ha két trafót használok, azok egy földön legyenek?
És a hálózati feszültséget hogyan kötöm rá a két trafóra? Csak egyszerűen továbbviszem egyikről a másikra?

csoves1.jpg
    
(#) _JANI_ válasza vasa hozzászólására (») Jún 18, 2006 /
 
Szerintem keresd meg a csővek adatlapját!
Abban le van írva, hogy milyen feszültségeken
lehet a csövet használni. Szerinten a 80VDC egy
kicsit kevés a csöveknek. Legylább 180-200VDC legyen.

Idézet:
„Ha két trafót használok, azok egy földön legyenek?”


A lemeztestre gondolsz?

Idézet:
„És a hálózati feszültséget hogyan kötöm rá a két trafóra?”


A hálózati oldalakat (primer) párhuzamusan kell
kötnöd. (Ha mind a két trafód 240VAC-s.)
Idézet:
„Csak egyszerűen továbbviszem egyikről a másikra.:yes:”
De nem sorosan!

Ja! Kira lett az előfokod!
(#) vasa válasza _JANI_ hozzászólására (») Jún 18, 2006 /
 
Lassan már bonyolultabb a trafó, mint az erősítő!
Köszi szépen, így érthető, és világos!

Szépek a csövek nagyon, és már nem is fázom!!

futes_van.jpg
    
(#) KeserűCukor válasza _JANI_ hozzászólására (») Jún 18, 2006 /
 
Hi
Most például egy 100Wos szimmetrikus erősítőnek kell +-50V, akkor az kb ugye felvesz 150W-t....-ez csak példa-
Akkor az hogayn lesz?
Felvesz mindegyik 50Vos kimeneten 150wot vagy egyen csak 75öt és így lesz az 2*75 tehát 150?
Következő: »»   16 / 4051
Bejelentkezés

Belépés

Hirdetés
XDT.hu
Az oldalon sütiket használunk a helyes működéshez. Bővebb információt az adatvédelmi szabályzatban olvashatsz. Megértettem