Fórum témák
» Több friss téma |
Fórum » Labortápegység készítése
Kandós sulitársam hasonló megvalósítása.
http://hg8lhs.ham.hu/tdk/TDK2007_dolg.pdfDolgozat 2007. #2 [PDF] - Laboratóriumi műszerek megvalósítása ARM alapú mikrovezérlővel és Linux-szal[/url] PowerPoint Esetleg még: http://hg8lhs.ham.hu/tdk/TDK_2007.pdfDolgozat 2007. [PDF] - Mérő- és vezérlőberendezés megvalósítása ARM alapú mikrovezérlővel és Linux-szal[/url]
Szia!
Minden olyan esetben ha a folyamatirányítás PC-n történik! Ez is csak egy a PC re köthető perifériák közül! Ha pl. mérni akarod egy áramkör tulajdonságait különböző hőterhelés mellett, csinálsz egy hőmérőt soros portra, egy ilyen tápot, és már is magától végzi a mérést. Neked meg csak meg kell nézni a végén a táblázatot, ahelyett, hogy ott ülnél és tekergetnéd a potikat!
érdekes amit mondasz, mondjuk erre nem gondoltam
Mit jelent?:Szerintem (gumicsirkés..) automata bemérőrendszerhez.
magam sem jöttem még rá
Éppen ezt írtam le,csak nem emlékeztem, hol is láttam régebben.
adott egy áramkör .szimulálni kell a működését külömböző terhelések feszültségingadozásokbeli viselkedését közben mérni a veszteséget,a kibocsájtott hőmennyiséget,működési stabilitást.Ha ezt mind kézzel csinálod 1000db után az életed is megunod.Asszem azért páran ráéreztek a lényegére
Akkor végülis ilyesmire gondoltál vagy másmilyenre?
Így már értem, csak azt gondoltam első körben, hogy te is olyan vagy mint egynéhány übermeister friss fórumozó hogy olyanra kér kapcsirajzot amit valószínüleg az életbe nem épít meg csak nézegetni akarja, vagy aki annyira amatőr, hogy neki márpedig a sima táp nem jó hanem egyből pc-vezérelt kell, azt hittem ilyen vagy, de ha konkrét feladatra kell az más dolog, akkor aláírom van értelme, bár ezt mind ezidáig nem említetted.
Sziasztok
![]() Én is építettem egy tök olcsó "labortápot" ami ráadásul egyenletes feszültséget ad nem kell semmi kondi bele hogy kiegyenesítsem a színuszt... tud 1,5 ; 3 ; 4,5 ; és 6 voltot adni... ![]() valójában egy távirányítós autó alja ahol sorosan vannak kötve ceruza elemek ![]() talán nem tökéletes de arra jó, hogy így kezdetben az egyszerűbb áramköreimet(ledek, kondik, ellenállások...) tápláljam vele
Ez nem igazán a labortáp kategóriába tartozik! :no: Bár zavarmentes stabil feszt ad (egy darabig) ez igaz
csak nem látom a rövidzárvédelmet és az áramkorlátot ![]()
Áramkorlátnak ott van az elemek véges kapacitása, rövidzár védelemnek meg be kellene rakni egy üvegcsöves olvadobiztit. Az ötlet viszont jó mer én is igy kezdtem.
Rövidzár védelem az hogy rácsapok a kezemre ha összeérintem a két kábelt, az áramot meg nem akarom korlátozni, hagy élje ki magát. a stabil feszültség folytonosságát pedig az "ANYU HOZZ LÉGYSZI ELEMET HA MÉSZA BOLTBA" hangparancsal lehet biztosítani
Ha lehet még itt offolni mielött a moderáló urak figyelmeztetnek, kellene 1 leírás róla hogy:"how to build absolute stabilized power supply"
milyen leírásra gondolsz, ez azt írja : hogyan építsünk abszolut stabilizált áramforrást.
Sziasztok, ma kinn voltam a műhelybe és éppen a SPafi táp projecten dolgoztam, már a dobozolás végénél jártam illetve terheléses méréseket végeztem müterhetéssel ,a feszültség és áram mérő beállitás végett amikor is véletlenül összeérintettem a két kimenő csatit amiken csipesz volt és elszállt a táp úgy ahogy van, a kimeneten lévő 0,1 ohmos árammérő sönt szénné égett, amikor kicseréltem és újra bekapcsoltam már 70V-ot mutatott a DPM, áram 000, tehát elégtek a BD-k és átengednek, de azt nem értem, hogy ez a bal oldali táp, namost a jobb oldalival heggesztettem a csipesszel szó szerint, a ki mit építettbe fel is tettem egy videót, annak a tápnak semmi baja, de akkor a bal oldali miért szálhatott el? Ugyanonnan vásároltam minden alkatrészt, egymás tökéletes másai és mégis, a jobb oldali birja a rövidzárat a bal oldali elszáll? Van valakinek ötlete mitől lehet ez, és hogy lehetne megelőzni a jövőben?
Előre is köszi a válaszokat. Üdv: Doncso
Doncso!
Most nincs előttem SPafi tápjának a rajza. Nincs benne valami áramhatároló alkatrész, mondjuk egy trimmer?
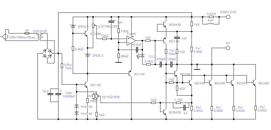
nem nincs benne, de te láttad a heggesztős videót, az hogy bírta el? Itt a rajz
Hát nem tudom, elvileg az áteresztő tranzisztoroknak bírnia kellett volna a maximális névleges áramot rövidzárban.
Esetleg azt tudom elképzelni, hogy valamiért nem működött rendesen az áramkorlát és 4A-nél nagyobb áramot is kiengedett, amit már disszipációban nem bírtak a tranzisztorok. A trafó szekundere hány A-ra van tekerve? Az áram útját megszakítja valahol olvadó biztosító? Ha igen, az hány A-es és gyors vagy lomha kioldású?
Biztosíték az nincs benne, tahát extra lomha 10A-es kábel van
a trafó pedig 2,5 Amperes torroid, tehát én is azt mondom hogy birnia kell, csúcsban kilök magából többet mint 2,5 ,de 3,8-nál többet eddig nem húztam ki belőle sehogyan, semmilyen terheléssel. Én mondom, nem jók ezek a BD-k, szerintem kicserélem MJW-re az biztos még az induktiv terhelést is birni fogja. Sőt abból lehet elég lenne csak 3db oldalanként
A kimenetre tettél védődiódát? Ilyen véletlen "hegesztéskor" megjósolhatatlan irányú induktiv tüskék keletkeznek és ezek képesek kifektetni az áteresztőtranyókat és még az is mindegy mi a tipusszámuk.
akkor lehet az egyik leggyengébb láncszem feladta a harcot és a többi már nem birta, bár legutóbb csak egy szállt el az induktiv terheléstől a többi megúszta, mert ha akár egy is átereszt már ott van a 70V a kimeneten.
Védődiódát most kivettem belőle sajnos, mert azt írták többen is hogy rontja a stabilitását a hőfokfüggése.
Amikor nálam elszállta két táp (rejtélyesen egyszerre a kettő), akkor ott is csak egy - egy tranyó adta meg magát, a leggyengébb láncszem, a többinek kutya baja se volt..
A kimenettel sorosan tennék a helyedben egy-egy biztit, áramkorlátnak az is megteszi valamennyire, bár az ilyen pillanatra összeérintem típusú műveletek ellen az nem jó semmire. Érdekes módon nálam a 4A-es biztin símán átjött 4,3A igaz rövid ideig, pedig gyors fajtát tettem bele. Na mindegy ez X-akta és lehet kicserélem 3,15-re ezzel védem a tápot is. És talán akkora teljesítményre nem volt még soha szükségem. Majd meglátom, egyenlőre most még pihen, az árammérés és a tranyók áthelyezése előtt.
Nem soros diódára gondoltam,hanem közvetlen a kimeneten katóda pozitivon,anód negativon. Ezenkivül az áteresztőtranyókat is át kell hidalni vissza a pufferig egy másik diódával,de ez a módositás már fel lett téve ebben a topicban.
Nálam is a plusz minusz között van a dióda.
MBR10100
Mex-től a két diódára vonatkozóan már megkaptad az instrukciót.
Az a helyzet hogy a kimenőkörébe ennek a tápnak van egy pár kondi. A közvetlen kimenetre pedig felkerült egy tekercs. Nálam ez a "kép" áll be a erről a tápról: a rajz elkészül, kipróbálás, terhelésekre meg talán üresen is túl hullámos a kimenet. Erre bekerül egy tekercs, talán egy R-C tag, meg variálunk a a kondikkal, beteszünk még visszacsatolást, "mert az jóóóó!" Aztán a végén késznek nyilvánítjuk. Nekem röviden annyi a véleményem, hogy tervezési hiba van benne. Meg is mondom hogy mire gyanakszom, szerintem túlságosan lassú a reakcióideje. Ez miatt ha rövidzárba kerül, elkezdi tolni neki az áramot, de már vissza kéne venni belőle, amikor ő még mindig csak tolja rá, mire kifut a tranyó a működési tartományból. Ekkor a "leggyengébb láncszem" elszáll, mert annyira azért nem lassú, hogy évekig ráeressze. Az hogy melyik száll el? Jó kérdés! Egyrészt a gyártási paraméterek, másrészt a topológia függvénye. Ha jól tudom, ezt a tápot spaffi csinálta. Nem kritizálásnak és kötözködésnek szántam, de ha a szőnyeg alá söpörjük a problémákat, akkor az nem fog segíteni. Szerintem lassú, és ezt az is bizonyítja, hogy többször is elszállt, és különböző építőknél is, ugyan abban a helyzetben. Ez szerintem egyértelmű. Én a legnagyobb hibát a 2,2nF-os visszacsatoló kondiban látom. Nálam a 723-nál 500pF-van, és attól is féltem, hogy túlságosan lefogja. "Gyárilag" viszont néha meg csak 100-200pF van, viszont attól gerjedékeny lehet. Ez a mobiltelefonos világ hozadéka, minden sugároz ezerrel. Szerintem mindenképp érdemes a tápot jól árnyékolt dobozba tenni, hogy elég gyorsra lehessen választani a válaszidőt. A másik pedig, hogy teljesen jó elvi kapcsolás esetén is előállhat topológiai probléma. Ez is lehet, de én nem erre tippelek. Szerintem lassú a reakcióideje. Egy jó gyors digiszkóp meg mérések jelentősen meggyorsítanák a helyreállítását az elvi rajznak. Én többet nem igen tudok segíteni, mivel bele kellene ásnom magam, arra meg nincs időm. De a legfőbb okot már írtam. Az én tippem a 2,2nF-ot levenni helyből legalább 1nF-ra. Az talán elég, de nem biztos. Lehet hogy még lejjebb kell menni. Vagy az osztót nagyobb áramra választani. És végigzongoráznám a teljes kimenet működését és visszacsatolási rendszerét. Az, hogy "rossz minőségü" a BD tranyó, idáig is furcsán néztem, ez nem lehet ok, és szerintem nem is igaz. Lehet hogy lassúbb mint egy korszerűbb típus, de ez nem lehet az oka. És a felmerült esetek azt bizonyítják szerintem, hogy jól látom a hibák okát. A többi már a ti dolgotok.
a bd -k nem jó választás egy tápegységbe.inkább a tip2055,tip2955
|
Bejelentkezés
Hirdetés |







Taníts mester






