Fórum témák
» Több friss téma |
A téma átmenetileg fagyasztva lett, hozzászólni nem tudsz!
Igen, ez már szabadon választott gyakorlat, mert a Lada porlasztó tűszelepje is visszaküldi a fölös anyagot a tankba, tehát minden gond nélkül beépíthető egy elektromos AC. Sufnibontóban/bontóban 3-5 ezerért be lehet szerezni.
Nem lebecsülve a Ladát, de ha nem akar rá valaki sokat költeni, akkor bőven jó a gyújtásvezetékbe belebabrálni. Idézet: „Oké mester, csinálok valami mórickaábrát (blokkvázlatot), csak nem tudom megígérni mára-holnapra (munka mellett).” Rendben, megvárom. Az üza rendszerbe ilyen módon beavatkozás persze nem rossz gondolat! A műszerfal-kopással kapcsolatban: Azért ne felejtsük el, hogy a fineszesebb autótolvajok is olvasnak újságot, néznek internetet, rábukkan(hat)nak erre a fórumra is. De ha nem nyilvánvaló helyen van a REED, biztos nem áll neki kopásfoltot keresgélni... Egy kiegészítés még lehetséges a biztonság növelésére, illetve kettő: 1. Ha letiltott a védelem, akár 0,5-1 perc múlva bekapcsolhatja a riasztót (villogás, szirénázás, elakadásjelzőzés, szaggatott kürtjel, stb.), ergo nem fognak nekimenni az autónak. Akár csak az elakadásjelzőt is bekapcsolhatja a rendszer. 2. Kívánság szerint ki lehet egészíteni egy előre rögzített hangot kiadó eszközzel (diktafon, MP3 lejátszó, sztb., mindenkinek a fantáziájára bízom, mi), ami a tiltott elindulási kísérlet után bemondja: "Figyelem, itt a gépjármű lopásvédelmi rendszere! A jármű néhány másodpercen belül meg fog állni. Készüljön fel!" (Szerintem ez nagyon hatásos, elmegy a kedve a próbálkozástól...)
Oké, csináljuk a projektet alapkivitelben, és hozzá modulokat.
Az első pontoddal csak az a gond, hogy mi kapcsol be, ha már riasztás nélkül bejutott? Na jó, tudom, lehet mégegy sziréna, de az megint plusz ktg. Viszont az AC tiltással egyidejűleg a vészvillogó bekapcsolása nagyon jó ötlet! Mezei pirospont A második javaslatod pedig már extraként fogható fel az alapfeladathoz képest, de jó ötlet. Kiegészíthetem egy harmadikkal. Ha lapul otthon egy használaton kívüli mobilteló, akkor bele kell rakni egy feltöltős kártyát, ráprogramozni egy gombjára gyorshívóba a telószámodat, a gomb érintkezőit kivezetni, rá a tiltórelére és már kész is a pager. Ha elkötötték (volna) a verdát, csörög a mobilod, így semmiképpen nem marad órákra rossz helyen. Sőt, visszafelé is működik, akár a kocsiba beépített mobil (néma) csörgése is aktiválhatná az üzemanyagrendszert. Idézet: „Oké, csináljuk a projektet alapkivitelben, és hozzá modulokat.” Egyetértek. Ha valakinek extrák kellenek, lehet bővíteni, de az alap is jó. Idézet: „mi kapcsol be, ha már riasztás nélkül bejutott?” Nyertél... Idézet: „Viszont az AC tiltással egyidejűleg a vészvillogó bekapcsolása nagyon jó ötlet! Mezei pirospont” Köszönöm! Idézet: „A második javaslatod pedig már extraként fogható fel az alapfeladathoz képest, de jó ötlet.” Köszönöm. Ez is inkább amolyan "választható extra".Idézet: „Ha lapul otthon egy használaton kívüli mobilteló, ... Sőt, visszafelé is működik, akár a kocsiba beépített mobil (néma) csörgése is aktiválhatná az üzemanyagrendszert.” Ez ia jó gondolat! Sőt! A "visszafelé" működés afféle "rablásgátlásként" is felfogható. (Ha kirángattak a kocsiból - nem engem, mert megnézném, aki a 198 centimet, és a 140 kilómat csak úgy "kirángatja"... - szóval akkor egyszerűen felhívod az "autót", és "KIT, állj meg!" -> ) :hehe:
Nem csak a Ladára értettem.
Minden olyan autóra, elyiken mechanikus a tápszivattyú. Szerintem, nem kell hogy visszafolyós legyen a rendszer. Amikor a rendszer elért egy bizonyos nyomást az AC kitámaszt. Előfeszítve marad és amikor csökken a nyomás az AC újra áramot kap. Nem érdemes egyik rendszer a másikra lakítani, mert a visszafolyósnak ott van jó helyen a benzinszintje a "kitámasztósnak" meg a saját környezetében. A 3-5 ezer sem lehet sok, mert, ha egy fél tank benzinnel elviszik a Ladámat, hát az sem olcsóbb.
Tedd ahogy akarod, de lehet nem fog tetszeni a szivattyúnak a "kitámasztás", mert a motor hűtéséül az átáramló üzemanyag szolgál. Mindenesetre én még nem hallottam olyan elektromos AC-ról, amiben lenne nyomáskapcsoló.
Eddig, olyan tápszivattyút láttam, amiben nem villanymotor van, hanem egy membrános szivattyú.
Egy elektromágnes mozgatja a membránt. Itt, biztosan működik. Hogy, van-e másfajta szivattyú, azt nem tudom. Egy villanymotorosnál, biztosan nem működik az ötletem.
Sziasztok!
""Tedd ahogy akarod, de lehet nem fog tetszeni a szivattyúnak a "kitámasztás", mert a motor hűtéséül az átáramló üzemanyag szolgál. Mindenesetre én még nem hallottam olyan elektromos AC-ról, amiben lenne nyomáskapcsoló."" Sajnos tényleg nem jó az AC motorját üzemeltetni benzináramlás nélkül: A Lanosomban megmakkant a z immobilizer reléje,és egy műszakon át (8óra) ment az AC. Ezután csak vontatás+ szerviz maradt megoldásnak, ami 70ezer Ft lett összesen. A szerviz szerint egy reléhiba miatt az AC folyamatosan működött hűtés nélkül, ezért leégett. Létezik nyomásérzékelős-szabályozós AC pumpa,csak az a "prémium" kategóriás kocsikban van. Üdv: Sanyi
Köszönjük!
Az én elképzelésem a lyukkártyás azonosításra a mellékelt ábra szerint: Az olvasóban van négy opto kapu. 1, 3 és 4 kapuk akkor engedélyeznek, ha a nyaláb átmegy, viszont a 2-es kapu akkor engedélyez, ha a nyaláb megszakad. A kártyán meg tetszőleges mennyiségű kamulyuk lehet, hogy lehessen vele vadítani a haverokat, hogy milyen vérprofi az azonosítás
"A Lanosomban megmakkant a z immobilizer reléje,és egy műszakon át (8óra) ment az AC."
Ki volt az a fatökű lepkevadász, aki így szerelte? Netán gyárilag ilyen? Az AC-nek nem az immo reléről kell menni, hanem az immo relének kell tiltania az AC eredetileg is beépített reléjét, amit meg az ECU működtet. Mindig az a spórolás, már a GM sem a régi... Bocs az OFFért!
Azért én se vagyok egy zöldfülű zsugás...
Jó, és ezt hogy gondoltad? Tápfeszt neki, a visszatérő feszkókat meg schmitt-triggerrel figyelni és összekapuzni a megfelelőségeket? Meg ezzel az a baj, hogy izé... nem is tudom, hogy minden telefonkártya adott érintkezői között ugyanazok az ellenállásértékek mérhetőek? Mert ha nem, akkor az a baj, ha igen, akkor meg az. Részletezem: Ha mindegyik kártya adott érintkezői között ugyanazok az ellenállásértékek mérhetőek, akkor bármilyen telefonkártyával elköthető a verda. Ha viszont nem mindegyik kártya adott érintkezői között mérhetőek ugyanazok az ellenállásértékek, akkor meg az a baj, hogy csak azzal az egy kártyával indul el. Mit adok az asszonynak? Mehogymá' egy kártyán veszekedjünk...
Ez egy utólag beépített kütyü volt,de ki is szereltem utána...Csuklott is a szerelő,annyit emlegettem...
A rikkasztó vezérlőjében víz is volt. Most építettem be egy újabb,jobb rendszert,de annak előcsöveztem is(gégecső) Ebben gyárilag semmi extra nem volt. A Lanosom még a koreai gyártmányok közül való...
Na, akkor tegyük össze amink van.
A búvárkodó egyenlegű telefonkártya pinjei között lévő ellenálláson ejtett feszültség egy schmitt-triggerre megy, ha megfelel a feszültségszint a trigger beüzemeli az 1-es és 2-es optokaput. Egy logikai kapu akkor adja ki a bódogító feszkót a "kártyaolvasóból", ha az 1-es kapunál nem megy át a nyaláb, a 2-esnél viszont igen.
"Álmodtam egy világot magamnak, itt állok a kapui előtt..."
Nem az optohoz, inkább egy kis nosztalgia a régi idők mágnesszalag előtti lyukkártyás adattárolásához. De tényleg, mi értelme van az egésznek, ha bármilyen telefonkártyát bedugva elindul? Van egy másik kételyem. Egy kicsit szöszmötölős munka esztétikus, ugyanakkor strapabíró és megbízható kártyafoglalatot barkácsolni. Erre még nincs is ötletem. Amúgy valahol olvastam, hogy a végtelenített egyenlegű telefonkártyák kiszűrésére álltak át egy másik rendszerre, ami be is azonosítja a kártyát és egy bizonyos időnél többet semmiképpen nem engedélyez telefonálni, sőt, asszem, hogy egy nagy feszkóimpulzust is kinyon a kártyára, hogy tönkremenjen. Ebből nekünk az a lényeg, hogy minden csipnek van egy ID-je. Ha vérprofi akarsz lenni, akkor ezt az azonosítót is felhasználhatod. A jogosult kártyák azonosítóját be kell égetni az olvasó memóriájába - lehet ezt hülyére bonyolítani, de minek...
Speciel én nem mennék el a kátrtyachip irányba. Sokkal megbízhatóbb és egyszerűbb, ha a Zoli által rajzolt ábra szerint a foglalatba tolt kártya indítja az optókat, amik pedig megadott logika szerint engedik tovább a vezérlést. Így nincs az, hogy valaki "belepillant", és látja, hogy hány lyuk kell(het) összesen. Ha kellően precíz a LEd és az érzékelő elhelyezése, akkor akár 1 mm furat-eltérés esetén is letilthat a vezérlés.
A másik ok a pótkulcs kérdése, ami miatt nem mennék a chip irányba, ahogy damatic kolléga is említette. Sőt, akár lehet a dolgot bonyolítani is: Először a kártyát kell behelyezni, az elindít egy monostabilt. Ezután szabott időn belül kell a kulcsot elfordítani. Az indítja a következő msmv-t, majd ez után kell az indítógombot megnyomni, szintén adott időn belül. (Az idők kísérleti úton beállíthatóak, legfeljebb néhány másodpercre korlátozva, így aki nem ismeri a helyes sorrendet, nincs birtokábana kártyának és a kulcsnak, és nem tudja, mire mennyi ideje van, már nem is tudja indítani az autót.) Jócskán eltértünk és megbonyolítottuk a dolgot, ahhoz képest, hogy a téma nyitásakor még csak a nyomógombos indítás volt a cél...
Nem kényelmetlen a dolgot egy eszközhöz kötni?
A kártya, vagy bármi, esetleg egy másik ruha zsebében maradt ... A mechanikus kulcsnak akkor lehetett vezető szerepe, amikor, még nem tudtak mást előállítani. Egy szám, vagy betű kombináció nem lenne egyszerűbb?
Mindenbizonyára. Viszont ma már nem lépsz ki a lakásajtón telefon nélkül - ugye? Ha csak a levélszekrényig sétálsz el, már kellemetlen hiányérzeted van... Nekem igen. A tárcámban meg egy egész pakli kártya van.
"Sőt, akár lehet a dolgot bonyolítani is:
Először a kártyát kell behelyezni, az elindít egy monostabilt. Ezután szabott időn belül kell a kulcsot elfordítani. Az indítja a következő msmv-t, majd ez után kell az indítógombot megnyomni, szintén adott időn belül. (Az idők kísérleti úton beállíthatóak, legfeljebb néhány másodpercre korlátozva, így aki nem ismeri a helyes sorrendet, nincs birtokábana kártyának és a kulcsnak, és nem tudja, mire mennyi ideje van, már nem is tudja indítani az autót.)" NEM SZABAD!!!!!!!!!! Gondolj bele: akármilyen ok miatt (túl óvatos vagy, illetve béna, kicsit köhög az autó, gyertyák vagy kábelek csereérettek már) alacsony fordulaton egy lámpánál elindulásnál lefullad. Vagy még rosszabb, egy nem lámpás kereszteződésben, ahol ki akartál slisszanni, akármilyen xar forgalmi helyzetben lefullad az autó. Akkor elkezdesz ott logikázni, hogy mit milyen sorrendben??? Ezért közelítettem meg úgy a témát, hogy ne az indítás vagy a gyújtás legyen blokkolva, sőt, az üzemanyag se azonnal, hanem késleltetve, de az is csak amikor kinyitod a verdát és beülsz, utána ha egyszer feloldottad a tiltást, a következő bezárásig akármit is csinálsz vele, pöccre indítható legyen!!! A vagyonvédelem elé sorolandó az ÜZEMBIZTOSSÁG! Az egy másik dolog, hogy a következő fő cél a hagyományos kulcs száműzése az autóból.
"A tárcámban meg egy egész pakli kártya van."
Éppen ezért gondoltam. Minek legyen eggyel több? Idézet: „A vagyonvédelem elé sorolandó az ÜZEMBIZTOSSÁG!” Igazad van, meghajolok az érveid előtt...
Igazad van, de... c'est la vie.
Muszáj offolnom. Álmaimban olyan világban élnék, ahol a személyi, jogsi, lakcím- és bankkártya egyetlen csipkártya. A legfontosabb képi és szöveges információk szemmel láthatóan rajta, az egyéb tengernyi adat meg a csipben, amiből minden illetékes a számára jogosult adatokat kiolvashat az olvasójával, persze csak a szemem láttára. A kártya csak akkor és úgy engedné be a részletes adatokhoz, ha online engedélyt kap az adott területre egy központi szervertől, és beütném hozzá a PIN kódom. Abban a pillanatban ha elhagynám a kártyát le tiltathatnám, sőt, köteles lennék letiltatni az olvasási engedélyeket egy rendőrségi bejelentéssel. Egyúttal a kártya csipazonosítóját annyi és olyan tucatszám kiadott kártyaolvasós kütyüre programozhatnám rá, amennyire csak akarom. Kezdve a lépcsőházi, munkahelyi, otthoni, garázs, parkolóház beléptetőre, és még el lehetne engedni a fantáziát. Persze nyílván kell egy hozzá tartozó biztonsági PIN kódot alkalmazni, ami szabadon választható lenne minden egyes kütyü programozásakor, így használhatnék mindenhová egyetlen PIN kódot és nem kellene számháborúzni.
Megint visszautalnék rá, hogy ha az azonosító kártya/REED cső egyszer bebillentette a tirisztort, az addig ugyan el nem enged, amíg nem bontod a körét, tehát a kártyát/mágnest el is lehet tenni a következő "hideg" aktiválásig. A deaktiválást meg a riasztó immo kimenetére lehet bízni (onnan kapná a tápot a tirisztor), vagy annak hiányában egy nyitóérintkezős szép kis fekete gombra, amit úgy kell elhelyezni, gogy véletlenül ne nyomódjon meg (menetközben), de ha kiszálláskor lezárás előtt megnyomod, akkor a tiltás aktív.
Néztem a rajzaidat. Őszinte kritikával (amit te is leírtál), az a kártyaolvasó khm... igen. Jó, semmi baj, nem kötelező elem, sőt, az opto elemes kártyaolvasó sem, mert oda is kell egy rakat NAND kapu vagy mi a vihar. Én még mindig a rejtett REED cső mellett vagyok, mert azt aztán akár a szélvédőgumi alá, vagy a kardánboxba, napellenzőbe, ekte bárhova be lehet tenni egy 1,5 méteres érpárral elvezetve. Az érintőgombos ki-be köröddel nekem két bajom van. Egyik, hogy két gombos. Úgy elegáns az indítórendszer, ha ugyanaz a gomb a start és a stop. De mondom, erre már megvan az elvi kapcsolás, csak darabokban. A másik bajom az érintőkapcsolóval, amiért gyorsan eltűntek az elektronikai készülékekről is. Addig nincs tragédia, amíg a videoton Color Star-t meglepik a legyek és paralell nézed a 8 csatornát, de most képzeld el, hogy haladsz a sztrádán, és rámászik egy légy a stopra. Wow: még vidámabb lehet a sztori, ha leállsz tankolni, 1-esbe rakod, kéziféket nem húzol be, csorgatod a nedüt és egyszercsak elindul a verda cooproduced by fly. Megpróbálom ma estig monitorra vetni azt a blokkvázlatot (a szabványos gépjárműelektronikai számjelölésekkel ellátva), mert egyre határozottabbak az elgondolásaim. Azon le lehet követni majd mindent amin okoskodtam, és minden tekintetben (olcsóság, üzembiztosság, szolgáltatás) építő jelleggel bele lehet brekegni. Okéj?
Na mesterek!
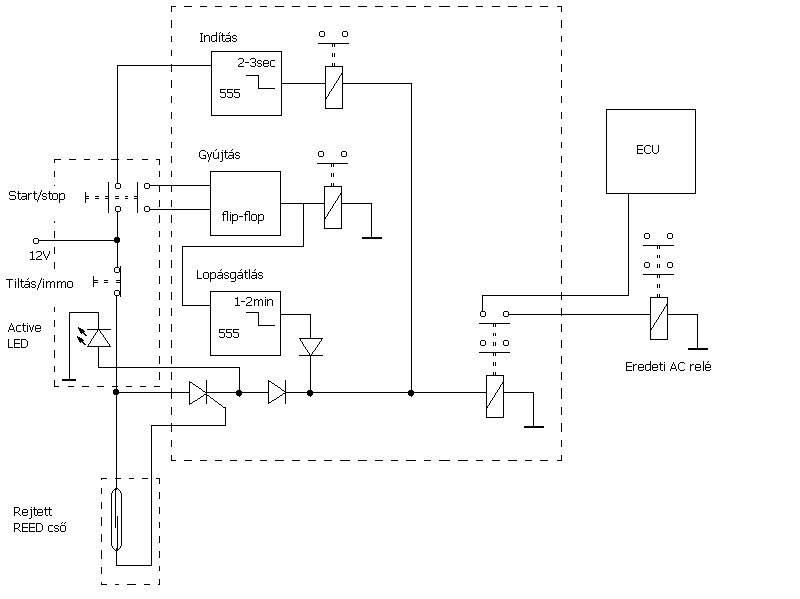
Itt a mórickaábrám... (remélem semmit nem hagytam le róla!)
Dehogynem! A LEDet már szétsütöttem volna ellenállás nélkül...
MOD: áááááááááááá, meg a flip-flop és a relé közül hiányzik egy kötési bigyó - izé: bogyó.
Egygombos be-ki áramkör kettő is van, az egyik tranzisztoros, a másik CMOS. Utóbbit kevésbé támogatom autóba, nehogy valami összezavarja a lelki világát (gyújtás tüske, statikus feltöltődés, villám, stb).
Mi újság fórumlakók, megállt a tudomány?
Kritizáljátok, tegyetek hozzá!
Bocs, de ez a fórum, nem az a fórum, ahol kritizálni lehet!
Itt, mindekinek, csak egyetértési joga van! Ha, ellent mond a pali, az biztosan kötözködik.
A Te eszmerendszeredből kiindulva, Te most kioktatsz engem.
Nem érzed úgy, hogy öngólt lőttél? Ha, gondoljátok, nyissunk egy topikot a kérdés kitárgyalásának. Ha nem, hát hagyjuk a túróba.
Kicsit összegezve a reakciókat:
Köbzolinak igaza van, hogy így csupán az elektronikára van bízva a relék meghúzása. Csak a flip-flopra van bízva az öntartás. Az önindítás hossza pedig a kezelő személyre. Abban is igaza van, hogy erősen súlykoltam, hogy egy gombbal működjön. Ennek egyik oka, hogy egy síma önartó relékapcsolást (egy cimbora szóhasználatával élve) másnaposan belepisilek a hóba (bocs, tényleg csak a vicc kedvéért ). Másik, hogy abban semmi pláne nincs (szerintem) ha telerakom gombokkal a műszerfalat és úgy néz ki az autó, mint Pepe vagy Aladár rakétája. Sokkal bitangabb, ha egy többfunkciós nyomógomb van rajta.Egy másik HE fórumba betett valaki belinkelt egy olyat, ami egy furmányos módon működött két (egy 12V-os és egy 5V-os) relével egy nyomógombbal, de azt arért nem támogatom, mert ott kondenzátorok töltéseire és relé meghúzófeszültség- meg elejtőfeszültségszintjére van bízva a dolog, és attól tartottam, hogy megbolondul az áramkör, ha az akku megzuhan önindítás közben 8-9V-ra, ha a töltés megjön, akkor meg felugorhat 13,8V-ra is. Kissanyi: love & peace, de tényleg néha olyan belekötős stilisztikával közelítetted meg a kérdést, ettől függetlenül én komolyan várom a kritikákat, mint ahogy az is jó kritika, hogy egy nyüves flip-flopra van bízva órákon át egy a közlekedés szempontjából létfontosságú relé működése. Ezért kell atombiztosan túlméretezett tranzisztoros áramköröket alkalmazni, amelyek nem érzékenyek a feszültségingadozásra, 8 és (Urambocsá') 16V között sem, kollektorárama lazán elviszi a relét, nem melegszik túl a műszerfalhéj alatt, működési hőmérséklettartománya -30 és +50-60 fok között van. Ugyanez vonatkozik az 555-ösre is, aminek az általános változata (ha jól emlékszem) 0-40 fok közötti, de van (asszem az NE555S), amre egész tág tartomány van megadva. Persze ez nem azt jelenti, hogy a 60 forintos síma kivitel ne bírná, csak nem biztos. Ezzel nem lehet viccelni, én pedig komolyan gondolom, hogy egy hagyományos, (a zárszerkezet mechanikáját leszámítva) jól működő rendszerbe csak úgy szabad belenyúlni, hogy ne rontsunk rajta. Köbzoli: nem úgy akartam, hogy megálljon a tudomány, hanem azt szeretném, ha lemodelleznénk az elképzelésemet, valaki összerakná egy rajzba konkrét alkatrészadatokkal, és készülne hozzá egy nyákrajz mert perpill idáig jutottam el. A 27 éves Opelem gyújtáskapcsoló mechanikája meg egyre rosszabb, a csomagtérzár már régen beállt, azt egy Lada önindító behúzója nyitja. Ezen felbuzdulva jutottam el odáig, hogy száműzni akarom az összes kulcsot, zárat az autóból. Bele egy olcsó riogatót, az vezérelje az ajtózárakat, az indítást meg egy áramkör.
„egy nyüves flip-flopra van bízva órákon át egy a közlekedés szempontjából létfontosságú relé működése.”
Na jó, de akkor mit szeretnél? Vagy a végletekig leegyszerűsítjük, vagy védjük a védelmet is. Ami, persze, úgyszintén egyszerű eszközökre vezethető vissza, ami megint csak egy „nyüves” akármi. Induljunk ki abból, hogy egy primitív gyújtáskapcsoló is az, az eszköz, amire sok minden van bízva. Ettől, még nem veri senki félre a harangokat. Volt egy rész, ahol a biztonság kérdése feleslegesen túl volt lihegve. Egyáltalán nem a biztonságról szólt a dolog. Egy parkolóból kitolatva és leáll a motor. Mit lehet erre mondani? És, ha kifogy a benzin, akkor, mi van? Nem kéne olyan részletekbe bele menni, amire egy egyszerű eszközt nem lehet felkészíteni. Talán, nem is kell. Vagy, tervezni kell egy bombabiztos rendszert. Alig kerülne többe, mint egy középkategóriás autó. Melyik úton induljunk? Tisztázni kellene először, hogy mi is a feladat. Ja a bonyolult rendszerek! Állítólag a NASA mesterkedéseit néhányszor egy valami tömítés tréfálta meg, de rendesen. Ennyit a „nyüves” flip-flop -ról. |
Bejelentkezés
Hirdetés |


) :hehe:





(bocs, tényleg csak a vicc kedvéért
). Másik, hogy abban semmi pláne nincs (szerintem) ha telerakom gombokkal a műszerfalat és úgy néz ki az autó, mint Pepe vagy Aladár rakétája. Sokkal bitangabb, ha egy többfunkciós nyomógomb van rajta.




