Fórum témák
» Több friss téma |
Fórum » Labortápegység készítése
Hello!
Attila86 labortápegységét szeretném elkészítenide csak olyan trafót tudok venni aminet 2x24 voltos ága van azt hogy lehet megoldani hogy az egyik 24 voltos ágából kellene 2x12 voltot csinálni csak szeretnék ötleteket hogy hogyan lehetne megcsinálni a trafó lebontása nélkül. én gondolkoztam stabilizátor ic vel csak nem vagyok biztos benne hogy az jó lesz e. előre is kössz a helpet.
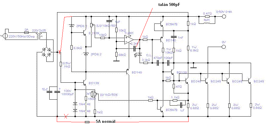
Sziasztok.Meg szeretném építeni ezt a tápegységet.Csak az a nagy problémám hogy a trafóm csak 21V-os 24-helyett.Ezzel is működni fog semmi kár nélkül vagy mindenképp be kell szereznem egy 24V-s trafót??
kösziBővebben: Link
Úgy emlékszem megy vele, mert asszem én is kevesebbről próbáltam ki vagy egy éve. Kb 25-26V lesz a kimeneten ezzel.
Üdv.!
Sajnos az a trafó semmiképpen sem lesz jó. A két 12V-os ágnak egymástól galvanikusan függetlennek kell lennie. Én a helyedben párhuzamosan kötném a két 24V-os tekercset (már amennyiben nem térnek el nagyon egymástól) és vennék egy másik trafót mellé, aminek két független 12V-os kimenete van. Ilyet nem nehéz kapni. Üdv.: Attila
Az a baj hapro mester, hogy egy "labortápnak" bírnia kellene akár a 24 órás rövidzárat is! A másik oldal bírja ez nem, ez az amit nem értek.
Igen erről már volt szó a topicban elég sokrétű vélemény született, de rövidzár ellen nem hinném hogy ennek kellene megvédnie a tápot, mármint a záróirányú diódának, itt valami más baj lesz. Iduktiv ellen jó lehet, de szerintem rövidzár ellen nem, hiszen magának az áramkorlátnak nem szabadna többet engedni, így a 4A-t meg el kellene fűtenie, de ezt lehet csak én gondolom így.
Üdv.
Igazad lehet, hogy több alkalommal is elszállt másoknál is, de akkor azt nem értem, hogy két egyforma tápom van, akkor a másik hogy hogy bírja a rövidzárat is, ez pedig egy pillanatra érintettem össze és elrepült, nem silányabb lehetett a BD? Elképzelhető hogy a reakció ideje lassú ,csak az alkatrészek szórása végett az egyik oldal még éppen elbírja a másik meg már nem? Még erre tudok gondolni.
Üdv
Doncso nekem nincs sok ötletem (azon felül amit már mondtam) de azt mindenképpen javaslom, hogy olvadó biztosítókat tegyél a tápodban az áram útjába; a labortáp és a trafó közé.
Lehet kapni lengő biztosíték-foglalatokat is, ezekkel utólag is akármikor beiktathatsz biztiket a labortápodba, mert csak egy vezetéket kell megszakítani.
hát igen, igazad lehet, de ez nem teljesen oldaná meg a problémát nem? Ennek bírnia kellene minden körülmények között a rövidzárat nem?
sztem az ok. bár jobb a nagyobb áramokhoz,ha van egy kis tartalék fesz a tr.-ban.+ nem lesz 30V a kimeneten max állásban,de ez talán kevesebb átalakítás mint egy másik tr.
Persze, ez nem is a problémát oldaná meg. Csak ha netán legközelebb ilyesmi probléma van, akkor az 50Ft-os bizti szálljon inkább el mint a 4db 300-400Ft-os tranzisztor. Illetve a biztosítékot cserélni is könnyebb.
Ja és van még egy ötletem: lehet hogy a tranzisztor(ok) hamisak. De ezt nem akartam mondani mert írtad hogy ugyan ott vetted a tranyókat mint a másik tápba. Egyébként mind a négy tranzisztor megadta magát? Kimérted őket?
Sokmindenről volt már szó,de arról nem olvastam,(lehet,hogy elkerülte a figyelmem) hogy az áramkorlátodat ellenőrizted-e,s ha igen hogyan a táp elkészülte után.
Nem még nem mértem mert mérgemben otthagytam, mondom majd később foglalkozom vele, de valószínű nem mind ment el, de biztosat majd mérés után, egyébként jó esély van rá, hogy nem hamis, csak magyar MEV
Üdv
Konkrétan így nem volt róla szó, de a terheléses mérésekről igen, izzóval illetve műterheléssel ellenőriztem, 3,5 körül elkezd leszabályozni, egyszerüen elveszi a feszt, ez 5ohmos ellenállással mértem, izzóval is terheltem, és 3,5- vagy 3,8 fölé sosem ment az áram, de nem is tudna hiszen a trafó sem tud ennyit, szándékosan ekkora trafót szántam bele, ugyanis nem kell nagyobb áram nekem a 2-3A nél, ez is elég amire kell, ha meg kell akkor párhuzamosan kötöm a két tápot és leveszem a 6-7A-t ez már tényleg elég. Visszatérva a kérdésedre én úgy gondolom, hogy 4A-nél semmiképp, még az áramkorlát helytelen működése esetén sem haphatnak több áramot a BD-k, ezt pedig el kellett volna viselniük, bár hozzáteszem előtte épp terheléses méréseket végeztem, így kissé üzemmeleg állapotban kapta a rövidzárat, de kézzel még tapintható volt a tranyó, tehát nem izzottak, ha ez jelent valamit. Az áramkorlátot még úgy is ellenőriztem, hogy pl beállitottam a feszt 10V-ra és max áramra, 10ohm műterhelés mellet, és szépen tekertem lefelé az áramot, gyönyörüen bekapcsolt az áramkorlát jelző led, és szépen vitte le az áramor a feszültséggel együtt. Tehát az a meglátásom, hogy az áramkorlát elvileg jó.
még annyit, hogy ugyanott vettem ez igaz, de nem egy időpontban, a másodikat később építettem hozzá, és a bolt ahova járok egy komcsi rendszerből maradt minden hájjal megkent pasasé, a maximtól rendelt ICL-eket árulgatja nem kis pénzért, tehát nem zárom ki hogy a második sorozatnak kétes kiléte volna. Elképzelhető akár ez is.
Idézet: „a bolt ahova járok egy komcsi rendszerből maradt minden hájjal megkent pasasé, a maximtól rendelt ICL-eket árulgatja nem kis pénzért” Hol van ez a bolt?
erre nem szeretnék válaszolni ha lehet
Akkor viszont mégis induktiv tüskére kellene gyanakodni-joggal.
A negatív ágba legalább arra az időre építs be egy biztosítékot a pufferelkó után, amíg kiderül, hogy mi a baja. A pozitív meg a negatív ág áramvezető része sem tudom, hogyan megy. Ennek nem szabad a fólián folyni, hanem közvetlenül az elkótól a tranyókhoz kell hogy menjen. A pozitív így is van jelölve a rajzon, de a negatív nincs! Pedig annak is úgy kell mennie, hogy az elkótól a tranyókra, és onnan vissza a többi cucchoz, mint a pozitív. Ez a topológiai része. Ami a hamis tranyókra vonatkozik, ez nekem eszembe sem jutott. Most néztem vissza, mit írtál.
Idézet: Most azt mondod, hogy nem. De az a 10000µF az üresn áll ott amikor bekapcsolod? „Visszatérva a kérdésedre én úgy gondolom, hogy 4A-nél semmiképp, még az áramkorlát helytelen működése esetén sem haphatnak több áramot a BD-k, ezt pedig el kellett volna viselniük,” Az gáz esetén a trafóval együtt akár 15-20A-t is odavághat simán. Vagy rosszul látom? Na rajzoltam egy kicsit a rajzodba, csak javaslat próbára. Sajnos most sincs időm beleásni magam a tápba. Ha minden a fólián van vezetve, nagy áramnál a fólián eső feszek tudnak csúnya effekteket okozni, amire nem is gondolna az ember. Próbálkozzál. Idézet: A tranzisztor lezárásának az ideje többmindentől függ, a báziskapacitástól, a lehúzóellenállástól (ami a bázist húzza zárásba). Lehet, hogy a másik tápod sincs messze rövidzárnál az elszállástól. Még a szórt mágneses terek is bejátszhatnak, amik a nagy áramimpulzusra keletkeznek, éás esetleg további nyitás felé viszik az ME-t vagy valamelyik tranyót. Nem egyszerű kérdés ez az elszállás. De valami van, ez biztos, ennyi véletlen nincs. „Igazad lehet, hogy több alkalommal is elszállt másoknál is, de akkor azt nem értem, hogy két egyforma tápom van, akkor a másik hogy hogy bírja a rövidzárat is, ez pedig egy pillanatra érintettem össze és elrepült, nem silányabb lehetett a BD?”
Privátban sem? Csak szeretném megmondani neki a magamét...
Idézet: „De az a 10000ľF az üresn áll ott amikor bekapcsolod? Az gáz esetén a trafóval együtt akár 15-20A-t is odavághat simán. Vagy rosszul látom?” tényleg, erre nem is gondoltam. sőt, most hogy mondod a mágneses tereket, a két trafó a panelok alatt foglal helyet, ez is lehet probléma akkor, hát meg tényleg millió egy dolog lehet még, ez igaz, nem csak a hamis tranyóra kell gondolni, az a legegyszerübb , igaz, meghát a véletlenek ugye nincsenek, ez konstrukciós hiba lesz, még jó hogy nem inditottam be a tömeggyártást viccet félretéve, véleményed szerint nem jobb lenne a változtatásokkal együtt amiket javasoltál kicserélni a BD-ket MJW-re, az mégis erősebb egy kicsit.
Szerintem nem lényeg. Az meg a másik, ha a maradék BD-vel bírja, akkor megoldottad!
Egyébként nem csak a trafóra gondoltam, hanem a vezeték keltette impulzusra, az ellenállás, mivel körköszörült vagy tekert, induktív teret kelt maga körül nagy áramra, ami pld csatolódik a mellette álló ellenállásba , szóval ilyenek is. A fólia mivel nem szupravezető, nagyobb áramra az ellenállásával arányosan változik két pontja között a feszültség, és ha ez lavinafolyamathoz vezet, át kell tervezni a panelt. Szóval van mit keresni. Az ME bemenetén az 1mV nagyot rúg, és már rántja is a kimenetét nyitó vagy záró irányba.
Értelek, köszi a segítséget, holnap megcsákjázom!!
Nem vagyok árulkodós
Mellesleg igazad lenne. Sőt ő is itt van a fórumon, de nem tudom milyen néven sajnos
Most nézem, nem tudom hogy van az ME tápja, de egy 100nF-ot nem látok rajta. Vagy csak én nem látom?
Az 1kohmos potin miért van 3k3 ellenállás?
Hello!
Bocs, hogy beleszólok, de véleményem szerint rossz felé kapirgáltok. Ha a végtranyók a túláramtól mentek tönkre, akkor annak a feszültség szabályzóhoz, nem sok köze van, hiszen a kimenet rövidzárban volt. (az természetesen rászabályzott) Értelem szerűen a problémát, az áramszabályzó hurokban kell keresni. Meg is van annakk a kis baja magától is, mert a Pafi nem véletlenül tette be az induktivitást a kimenetbe. De nem szeretnék bele avatkozni, tanácsolnám, hogy talán a Pafit kellene megkérdezni. (Ő, tuti, hogy leszimulálta, ennyire már ismerem.) üdv! proli007
Egyre jobban körvonalazódik bennem, hogy ismét építettem sz...ar tápegységet. Ami még nincs is kész teljesen, de egyre kevesebb kedvem van befejezni.
Sok szaki (akiknek hiszek) állította már és állítja, hogy problémák vannak vele alapból, hát szép. Erre mondják, hogy így jártam. |
Bejelentkezés
Hirdetés |




Az gáz esetén a trafóval együtt akár 15-20A-t is odavághat simán. Vagy rosszul látom? Na rajzoltam egy kicsit a rajzodba, csak javaslat próbára. Sajnos most sincs időm beleásni magam a tápba. Ha minden a fólián van vezetve, nagy áramnál a fólián eső feszek tudnak csúnya effekteket okozni, amire nem is gondolna az ember. Próbálkozzál. 
tényleg, erre nem is gondoltam. sőt, most hogy mondod a mágneses tereket, a két trafó a panelok alatt foglal helyet, ez is lehet probléma akkor, hát meg tényleg millió egy dolog lehet még, ez igaz, nem csak a hamis tranyóra kell gondolni, az a legegyszerübb , igaz, meghát a véletlenek ugye nincsenek, ez konstrukciós hiba lesz, még jó hogy nem inditottam be a tömeggyártást 




