Fórum témák
» Több friss téma |
Fórum » Propeller Clock
Köszi! Újra belevetettem magam a "Propellerek világába"
...
Szia Krisz!
Melyik változatot tanulmányozod, mert az eredeti rajzon minden PIC kimenetéröl 10 K Ohm van bekötve a tranyók bázisára. Igy mindegy hová kerül a 82 Ohm. A módosított rajzon ezek a 10 k Ohm-ok ki vannak hagyva, viszont a munkaellenállások az emitterkörbe kerültek. Azt kellene átgondolni, hogy jó-e a PIC kimenetét (H szinten), rögtön a bázisra kötni, mert igy ezen keresztül kerülnek GND-re. Nem lesz "beterhelve" a PIC kimenete? Szerintem azonnal leesik 0.7V-körülire a "H" szint! Nálam minden kimenet 4.7 K Ohm-on megy a bázisokra, igy a kollektorkörbe kerülhettek a munkaellenállások. Hali.
Igen, ebből a szempontból valóban nem mindegy... Ha nincsenek bázis-ellenállások, az emitterbe kell a 82 Ohm. (Ettől függetlenül érdemes betenni legalább 4.7kOhm-ot, mert ha a tranzisztor tönkremegy, viszi magával a PIC-et is!)
Az eredeti rajzon nem voltak bent a bázis-ellenállatok (Henk Soubry eredeti rajzán), ezek később kerültek be.
Vicsys és Kaninjo! Köszi mindkettőtöknek!
Janocsi! Itt megvannak a 10 kOhm-os bázisellenállások (ezek nélkül nem is használnám). Köszi Neked is!
sziasztok
![]() Most fogtam bele én is ebbe a projectbe, nagyon megtetszett ez a dolog ![]() és arra lennék kíváncsi hogy ez így megteszi e sekunder tekercsnek? ma fogtam hozzá szóvel remélem össze fog jönni a köv hét végére a dolog ![]() üdv midnenkinek és bocsi a zavarásért
Ez nagyon gyönyörű!
Én egyébként videofej motorral fogom megépíteni, és a képátvitelre használatos tekercseket használom. Remélem működni is fog, mert még nem teszteltem semmivel sem...
köszönöm
nem ksi munkába tellett így feltekercselni ![]() bár van benne tapasztalatom mert a skory féle mini teslát már megépítettem azt sikerült tegnap ismerősömtől 0.2 es lakkozott huzalt szerezni , ez kb 135 menet 3 rétegben és lakkozva kb 20 perce lettem vele kész most látok a primernek neki remélem azzal se lesz gond üdv
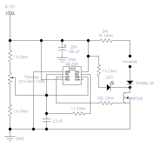
Szia Krisz!
A videofej-tekercsek kötésének kipróbálásához és teszteléséhez én egyszerü 555-ös áramköröket használpk. Nálam már 3 db "videofejes" óra működik, mindegyik tekercseinek bekötését ilyen áramkörökkel mértem ki beépítése előtt. Néhány kapcsolási rajzot tudok iderakni, ami egy pontrácsos nyákra pár perc alatt összerakható. Hali
Köszi!
A "PWM_555_2.jpg"-t fogom megépíteni, és szkóp és frekimérő társaságában kikísérletezem, hogy ennek a tekercsnek mi felel meg legjobban. Aztán pedig ezeket írom bele a bázis programjába. Frekvenciában mi az a két szélső határ, amik között érdemes próbálkozni? Azt tudom, hogy a kitöltést elég alacsonyra is le lehet venni, mert olvastam valami 5%-körüliről is. Ugye azt a soros 15 Ohm / 2W-ot építsem be az óra bázisáramkörébe is? A fej állórészében találtam 2-2 sorbakötött tekercset, az egyik 2.5, a másik 3 Ohm-os.
kész a primer is
ezen 100 +-3 menet van ![]() remélem megteszi mert sok idő volt ez is :S üdv mindenkinek
Szia Krisz!
Az alsó határ frekiben 35-40 KHz. Üzemi freki általában 60 KHz körüli, az itt nagyon megfelelő. Kitöltés készenlétihez 3-10%, üzemi 10-40% is lehet. (Ez attól is függ, hogy mekkora soros ellenállás van bekötve a primerrel). Ha már minden rendben, akkor elég egy 2,2-4.7 Ohm is soros tagnak, (3-5W!). Ilyet építettem be a bázis á.k.-ba. Tulajdonképpen ehez van beállítva a mindenkori kitöltés. Ahány video-forgótrafó, annyiféle a beállítása is. (Azt a 2W-os 15 Ohm-os ellenállást csak itt alkalmazd a méréseknél). Próbáld meg azt a néhány (soros/párhuzamos) kötést is, hogyan lesz az átvitel hatásosabb. Ilyen "soktekercses" egységgel még nem találkoztam, ezért nem is tudok tippeket adni hogy milyen kötésben működik jobban. Mindenképp terheld meg a szekundert maximálisan! Igy kiderül, mennyire melegszik, és lehet változtatni a kötéseken. Egy bíztos: a kétfejes egységeknél minden sorba lett kötve, ott az vált be a legjobban. Semmi sem melegszik túlzottan, 4-8W átvitelnél. Szia
Hmm, ilyen magas frekit kell használni? A fórumokat olvasva nekem az jött le, hogy 20kHz körüli az értéke (persze tekercse válogatja). Tényleg jól fog jönni ez a kapcsolás, legalább nem kell minden próbánál újraprogramozni a PIC-et, oda már csak a végleges értékeket kell beírni.
Juszuffe! Hasonlóan szép lett ez is, mint a másik. Bár már én is a megvalósításnál tartanék, de még csak most tervezgetem a paneleket. Még alkatrészeket sem rendeltem...
alkatrészeket még én se vettem meg
holnam megyek utána a dolgoknak és reménykedek hogy midnent betudok hozzá szerezni (ha már ennyit szenvedtem a tekercsekkel kár lenne ha nem tudnám összerakni)remélem neked is összefog jönni ![]() üdv
Szia Krisz!
Igen. A bázisprogban a frekvenciával egy ideig én is bajlódtam, végül az eredeti beállításokat hagytam meg. Ez 62 KHz!. Ha hinni lehet a programnak, itt kellene működnie, és ez igy is van. Egy videofej-egység több MHz-ig tud átvinni nagyfrekit, ez a 60 KHz, hát nem is tudom, az meg se kottyanhat neki. Mindenesetre, szerintem Nálad lesz hitelesen kimérve ez a dolog. Nagyon várom a méréseid eredményeit, mert bizony én is hajlamos vagyok tévedésekre, hiába működnek a dolgaim. (Az a baj, hogy amint elidul egy épitett eszközöm, rögtön félre is teszem, nem méricskélem tovább...) Szia.
Bizony az lesz, méricskélni fogok.
Én a bázis progit úgy tudtam, hogy 20kHz-en megy. Na majd kiderül, hogy ha már megépítem. Köszi szépen!
bocsi amatőr kérdés és nem is biztos hgoy ide tartozik, de: ami meg van adva pcb fájl és le is lehet tölteni azt nem tudom az expresspcb vel megnyitni. régen volt egy tango nevű progim de nem találom
mivel tudom akkor mégis megnyitni? köszi előre is
Az ingás órát nem akarja senki megépíteni ??Engem érdekelne, de tudjátok "egyedül nem megy ".
Circuit maker 2000, ha a propclock-ot akarod megnyitni...
Szia Krisz!
Teszek még egy PWM-et ide, mert átnéztem, és ez működik nálam most. (Az eltérés csak a FET vezérlő tranyó emitterében van)! Szia
Köszi! Kipróbálom majd miután megrendeltem az alkatrészeket (ugyanis a FET és a Schottky az órába is kell, de itthon nincs, külön meg nem akarok venni).
Most azon gondolkodom, hogy milyen színű LED-eket is használjak? Találtam valahol egy külföldi lapot, és ott láttam egy zöld LED-ekből álló, kék külsőkörös órát. Azon nyomban meg is tetszett. Csak azt nem tudom, hogy a zöld 650mcd/30mA és a kék 1800mcd párosítás milyen lenne?! Nem rossz a piros belső, kék külső párosítás sem, ehhez lenne is 1700 illetve 1800mcd-s LED. Viszont, amire még kíváncsi lennék, az a sárga belső, piros vagy kék külső. De ilyen felállásban megépített óráról nem találok fényképet. Itt a topikban van egy sárga óra, de sajnos nincs bekapcsolva a külső kör...
köszönöm
(mint kiderült ez a progi meg meg is van nekem ráadásul )na így már rögtön egyszerűbb minden köszi még egyszer üdv
Sziasztok!
Ki támogatná Ennek az órának az új topicját? (kicsit érdekesre sikerült ez a mondat) Ha vannak támogatók már nyílik is az új topic.. üdv!
Én benne vagyok, de most sok mindent csinálok egyszerre.Új repcsi, töltő 3 cella Li-FE po4 akksihoz,LED neonpótló (4DB 4*3 leddel) Napelemforgató . Hirtelen ennyi jut eszembe+ a szokásos itthoni melók.A programozásért meg úgyis téged nyaggatlak majd !!
Szia Krisz!
Van egy sárga vagy narancs LED-es óra a "Ki mit épített" topikban, (Tom025 órája). Ott a külső kör az valamennyire látható, mert az mp kijelzésű. - A zöld LED valóban szépen mútat, de ott szerintem kevés a 650mcd. Valahol leírták hogy mindegy milyen szinű a LED, de negy fényerejű, tisztafényű legyen. Gondolom, legalább 1500mcd-tól. Legfeljebb az előtét-ellenállásokkal kell játszadozni a külső körnél. - Van egy zöl LED-es órám, ami azért van félretéve, mert túl közel raktam a LED-eket egymáshoz, (Lereszeltem mindegyikből szemben alul, ugyanugy, mint vágott jelzése). Igy 5mm-re tudtam rakni egymáshoz, de csak szemben lehet jól látni. Ha "paralaxisból" nézem, nagyon ronda tud lenni, mert egymást betakarják. Ezért, az összes ezután készült órámat (5mm LED), már kellő távolságra terveztem, amit 0.75mm től 1.25mm-ig találtam jónak. Minél távolabb vannak, annál jobb a "rálátás" oldalról is. Szia.
Szia Krisz! JAVÍTOK!
0.75cm-től, 1.25cm-ig vannak a LED-ek egymástól! - A legutóbbi órám 5mm-es LED-jei 10mm-re vannak egymástól, (LED-középpont-tól), ez tetszik most a legjobban. Szia
Hali!
Meg tudnád mondani, hogy melyik oldalon van, mert egyszerűen nem találom. Én most úgy rendeztem, hogy a LED-ek középpontjai 7.62mm-re vannak egymástól. Így 13cm a kör sugara, ahol a LED-ek elhelyezkednek. Azt mondod, növelni kellene picit? Bár ez a Te kísérleteid által pont benne van a tartományban.
Szia! Értem miért növeled meg a LED-ek közötti távolságot, de így , ha szemből nézed, nem lesz nagyon "pixeles" a kép? Nem túl zavaró a LED-ek közötti távolság?
arra gondoltam hogy alkalmazzunk több ledet párhuzamosítással pl 3 vagy 5 milis simát és közé smd-t (csak azt nem tudom hogy tud e a tekercsa anníi energiát előállítani hogy elbírja a töblet áramfelvételt... mert sztem egy nagy és egy smd leddel meg lehetne ezt a gondot oldani (bocs hogy beleokoskodok
)üdv
Ha jól képzelem el az elgondolásodat, akkor ezzel hosszabbá teszed a kart, amin a LED-ek vannak, 1 pixelt több LED rajzol ki, de mivel csak sugárirányban növelted, így magasabbak lesznek a számok, tehát nagyon esetlenül nézne ki. A programban is módosítani kellene, több részre felosztani a kört hozzá.
Ezt egyébként Kaninjo fórumán olvastam. |
Bejelentkezés
Hirdetés |




... 




mivel tudom akkor mégis megnyitni?

