Fórum témák
» Több friss téma |
Mielőtt kérdezel, a következő két dolgot ellenőrizd!
I. A helyes tápfeszültségek megléte.
II. A kimeneten van-e egyenfeszültség.
Élesztés.
Nahogy az a.... majdnem mondtam valamit azé nem fogok rendelni egy nyákot meg kitudja mennyi lenne a posta is szóval felejtős a téma
keresek más rajzot
helló
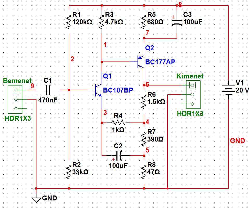
tudnátok nekem dobni egyy nagyon de nyagyon egyszerű kapcsolást előerősitőről? ha lehet max 1-2tranyós legyen és szimpla tápos.köszönöm
IC-s nem jo? Sokkal jobb minosegu lesz mint 1-2 tranyo, szelesebb hatarok kozott be lehet allitani az erositeset, nagyobb bemeno es kisebb kimeno impedanciaja lesz, szimpla tapra is el lehet kesziteni ... szoval ha egyszeru kell es jo minosegu akkor muveleti erositos a legjobb megoldas ... szvsz.
hát ha tutsz valami nagyon egyszerű ic-s előerősitőt akkor létszi dobjál már egy képet vagy linket
Egyszeru invertalo v. nem-invertalo muveleti erositos alapkapcsolas. Neten rakeresel millio pelda lesz. Szimpla tapos pelda is van biztos vagyok benne. Picit utana kellene nezni ...
Szia!
Idézet: „nyagyon egyszerű kapcsolást előerősitőről”
Ez egy nagyon egyszerű és nagyon jó hangú előfok JLH tervezése. Én már megépítettem egy LM317-es táppal, és tényleg érdemes, fantasztikus mit művel!
Hello!
Én azért az R1 ellenállást ketté osztanám(22k+100k), és a közös pontot hidegíteném egy kondival. üdv! proli007
Lehet hogy igazad van, ekkora mélységében nem értem a kapcsolást, de én így építettem meg. Nem csak szerintem, hanem több ember szerint is elképesztő jó hangú.
Miért tenne jót neki az, ha azt a pontot hidegítenénk egy kondival? Egyébként a szerző az A-osztályú végfokában is hasonló ponton hidegítést alkalmazott egy 100µF-os elkoval.
Hello!
A válasz, nagyon egyszerű. Mert a munkapont beállító osztó a tápegység felöl érkező zajt, bevezeti az erősítő bemenetére. Üdv! proli007
Aha.. ez így valóban logikus.
Viszont nálam nem volt így sem zaj rajta, egy atomstabil tápegységet építettem hozzá egy azon nyákra közel hozzá.
Na hogy valami érdemit is írjak..
Sziasztok!
Egy TDA2003-as sztereó erősítőnek mekkora teljesítményű táp kell? ( Van egy kis hálózati trafóm. Vasmag mértek: 1.7cm*4cm*4,8cm. Prim.: 230V~. Szek.: 14V~. Nem tudom, ez jó lehet tápnak, ha egyenirányítom?) Köszi
Szia!
Szűken elég lesz a teljesítménye, de a feszültsége sok lesz, rakni kell rá egy áteresztőtranzisztoros stabilizátort! Elméletileg egy 20W-os trafó kellene, de szerintem a tied 10 sincs, ettől még kis hangerőn hallgathatod!
Heló van egy kis gondom Szeretnék építeni egy integrált erősítőt 500w körül.Ha van valakinek ilyen kapcsolási rajza küldjétek már el előre is köszi.
Sziasztok.
Azt szeretném megtudni hogy csillámlemez helyett alkalmazhatok e hűtőkockákat a FETet és a hűtőborda közé? Sajnos nincs itthon csillámom és mikor rendeltem a Feteket elis feledkeztem róla.
Asszem kész.
nézd azért át, bár nem valószínű hogy hibás.
Erre gondoltam. Gyárban a TVbe is ilyet tesznek valami processzor hűtésére.
Bővebben: Link Bővebben: Link
Üdv.Képzeljétek ma hogy jártam.A napokban vettem meg egy 84-kiadású úgymond klasszikus Denon erősítőt.Ma délelőtt pont mutattam a hangját a havernak mikor arra lettem figyelmes hogy az egyik oldal elhallgatott, pedig csak negyed hangon volt.De szerintem én voltam a hülye mert az erősítő tetejére papírt tettem hogy ne karcolódjon, majd arra a többi cuccot és így nem tudott eltávozni a meleg levegő!Mondjuk eddig is igy voltak az erősítők de ez miatt még nem ment tönkre egyik se pedig 2X100W Grundig volt előtte igaz abban volt hővédelem is, meg az STK-s volt az meg szerintem strapabíróbb, bár a Denon-t is annak mondták...Érdekességkép csatoltam egy képet is itt látható a papír az erősítő felett...
És tapasztaltál jelentős túlmelegedést?
Legyen tanulság, hogy a szellőzőket nem véletlenül nyitják a dobozra. Ezt a papírozást meg felejtsd el.
Persze a papír alá benyúlva érezhető volt a meleg még a teteje is átmelegedett rendesen,csak azt sajnálom a legjobban hogy még nem volt javítva előtte és ha a HQ-nál veszek bele tranyókat azok nem biztos hogy ugyanazt a minőséget produkálják...
Üdv mindenkinek! Van egy Wermona 100 W os erősítőm 4 ohmra. Erre köthetek 1 db 16ohmos hangfalat?
Szia!Persze csak akkor KB negyed akkora teljesítményre számíthatsz...
Jut eszembe: ez egy csoves erosito? Mert azok jobban szeretik ha a megadott nevleges impedanciaju terhelest kotod ra. De sztem akkor sem lenne baja, ha 4 ohm helyett 16-ot kotsz ra.
|
Bejelentkezés
Hirdetés |




keresek más rajzot









