Fórum témák
» Több friss téma |
Fórum » Death of Zen (DoZ) 20W-os A osztályú erősítő
Témaindító: vendelkiraly, idő: Dec 17, 2007
Témakörök:
Áhh, világos, így már kezd érthetővé válni a dolog!
Én nem annyira vagyok otthon az ilyenekben, de úgy néz ki hogy a végén neked lett igazad. Egyébként nekem is csak egyetlen trafóm van, két független szekunderrel - két külön trafót nem akartam venni, mikor itt volt egy ilyen kéznél. A földeket mindenhol külön vezettem, és így biztosan nem alakul ki földhurok sem, ha egyetlen helyen (tehát ezek szerint a bemeneti csatlakozóknál) összekötöm a csatornák földjeit. Köszönöm szépen még egyszer a segítséget neked is, és a többieknek is! szerk.: Pet91: ha jobban megnézed, mindketten ugyan azt rajzoltuk le, csak kicsit másképpen! Az én rajzom jobb oldalán a független nagy áramú földek feliratú vezetékek természetesen továbbmennek a trafó felé, és így a két rajz már ekvivalenssé válik egymással.
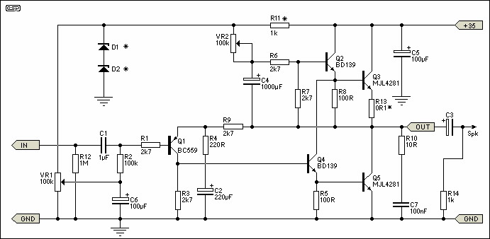
Csak megtaláltam a diyaudio.com-on a DoZ szimmetrikus tápos megoldását. Ez egy megépített kapcsolás.
Aki nem szereti a kicsatoló kondenzátorokat, annak ajánlom figyelmébe.
Jobboldalt az a két dióda és az az egy ellenálás.
Én nem kötöttem rá a jelföldet eddig a fémházra. :bummafejbe:
Ez a rákötés mit eredményez, miért jó?
Kipróbáltam! Rákötve elmúlt az erősítő zizegése. Eddig, ha nem kötöttem az erősitő bemenetére semmit, folyamatos nem túl erős zizegés ment ki a hangszórókra. Így már nincs semmi gond! Ha én ezt előbb tudom... Nem baj! Jó pap is holtig tanul!
Az erosito fem háza ha nincs rakotve a foldpontra (NEM a halozati vedofoldre!!!) akkor az egy zavarforras, mert minden elektromagneses zavart osszeszed a kornyezetebol es ezek a zavarfeszultsegek vigan bejuthatnak az erositobe kapacitiv csatolassal (szort kapacitasokon keresztul). A fem haz az arnyekolo hatasat csak ugy tudja hatasosan kifejteni ha azt a foldpontra kotjuk.
És jelen esetemben, akkor a bemenet rákötésével a hangforrás földpontja földelte le a fémházamat és azért jelentkezett bemenet nélkül a zizegés.
Ujuj, akkor lehet, hogy az előerősítővel is ez volt a gond, azért adott ki mindenféle nemkívánatos hangot. Ott pedig még jobban felerősödhetett a zavar jel.
Szia!
Vigyáznom kell a szavakkal, mert mindig az orromra koppant valaki a stlíusom (vagy stílustalanságom) miatt. A 28V váltó, az neked ide NEM elég, se stabilizálva se a nélkül, HA ÉPPEN 40V EGYÍENT AKARSZ. A 28V egyébként remekül kiszolgálja az erősítőt, csak nem 40V-ról fog menni, hanem kb.35V-ról (na és akkor, kit zavar- azért egy kis teljesítmény oda lesz, de eddig se volt sok belőle). A számtanod akár helyes is lenne, csak ne veszi figyelembe az összes tényezőt. Nem számoltál az alábbiakkal: 1. a diódákon eső feszültséggel, ami mondjuk legyen 0,7V 2. a trafó feszültségének csökkenésével. Ez egy elég összetett kérdés. Nem írtad, hogy adatlap szerint 28V, vagy pedig megmérted. Ha adatlapi, és jól van a trafó méretezve, akkor ez a névleges terhelésen beálló feszültség, azaz üresjárásban ettől nagyobb. Hogy mennyivel nagyobb az a jó kérdés. Elsősorban a vasmag felmágnesezésétől függ, illetve, hogy terhelve (estlegesen, mert ez nagy hiba lenne), véletlenül nem kerül-e túlgerjesztésbe a vasmag. A lényeg az, hogy mindenképp esni fog, kb. 5-10%-ot az üresjárati feszültséghez képest a terhelt feszültség. 3. végül az gyök2-es szorzó is elég gáz. most éppen nincs itt szkenner, ezért nem untatlak szinuszokkal meg pufferelt jelalakokkal, de hidd el nekem, hogyha egy tápegységben megméred a diódahíd kimenetén lévő feszültséget, majd arra ráraksz egy puffert és újra méred, akkor nagyjából bejön az 1,4-es szorzó. De ha megterheled, akkor úgy eltűnik a szinuszhullám tetejének egy bizonyos része mintha ott se lett volna (csak jó lenne egy rajz, talán pótolom majd). Ez így nem lett igazán szabatos, de tovább csökken a feszültség az tuti. Ha most ezt mind bekalkulálod, akkor fogsz kb. 35V-ot kapni, amit csak saccoltam, de nem hinném, hogy mellé lőnék. Szokás szerint másfelé kalandoztam, de tápegység ügyben jó vagyok (szeretem szerényen ezt hinni magamról), és azért ez most tényleg egy konkrét kérdésed volt. Nos itt is van egy lehetséges válasz. Már csak választanod kell. MÁS: 300W????????? Mi a franckarikának? Már írtam a magamét a témában, de hiába...... Alkotó
Alkotó számítása és levezetése észszerű és világos!
De ha 35V-ot fogsz mérni terhelve az teljesen tökéletes. Ezt a kapcsolási rajzot már sokszor betettük, ez Rod Elliott javított verziója. Itt ő 35V-ot írt tápfeszültségnek és erre is optimalizálta az alkatrészeket. A teljesítmény valószínű csökkeni fog, de szerintem ennél az erősítőnél nem ez a fő szempont. Persze ha te a teljesítményre mész, akkor érdemesebb átgondoli a dolgot. De ha valóban nagy teljesítmény kell, akkor ne A osztályút építs! A 300W pedig annyiból lesz jó, hogy nem fog annyira melegedni. Dobozoláskor ez nagy előny. A trafó teljesítmény témát már valóban kiveséztük nem egyszer. Szerintem mindenki olyat használjon, amilyen van neki, amilyet be tud szerezni, persze minimum korlátot figyelembe véve.
Itt látható a szerző által publikált teljesítménytáblázat.
Ezzel lehet kalkulálni.
Köszi, mindenképpen kipróbálom ha oda jutok!
Sziasztok: A power kapcsoló kicserélve.
Szia megmértem a 100 Ωos ellenálásoknál ,nekem mintegy 815-820mV. de ez ugyebár szerintem azért mert nekem az üzemi nyugalmi áram 1,78 ra van állítva.És így valóban kell a nagyobb ellenálás, mert én már kiprópáltam 3,5A nyugalmival is, és ekkor igencsak fűt ez az ellenás is.Nem sokáig járattam így mivelhogy a trafóim is csak 4 A tudnak : ez csak egy próba volt.Kiváncsi voltam arra hogy valóban észlelhető e valami hangzásbeli külömbség,de én semmit nem tapasztaltam.szerintem ugyanúgy szól a nagyobb beállítással mint a beállított 1,78 cal.Csak annyi történt hogy baszottul fűtött minden, de egy kisérletnek jóvolt.A hangszóró kicsatoló kondira szinte mindeggy hogy mit teszel 2-15 mikró között lehet bármi,csak az a lényeg hogy ne elektrolit kondi legyen.Ezeknek csak némi szerepük van a magas átvitelnél,semmi más.De van aki ezt beleteszi van aki nem,és van aki észreveszi a hangzásban is és van aki nem veszi észre.Hát szinte nekem mindegy hogy van-e benne vagy nincs ,én semmitsem tapasztaltam ez ügyben. Biztos az én fülem nem erre van ráálva. Üdv BL
/Ezeket már megirtam a maygerinek priviben , lehet rajt :elmélkedi? /
Szia : Egy kicsit később válaszolaok erre a kérdésre mert , a nagy potitémától nem tudtunk tova álni! De kezdeném a kérdésedre azzal hogy a bordák igen jól elvezetik a hőt,mintegy 24 órás üzem utánn is csak 45 c fok.Hát ami azt illeti a ház belső hőmérséklete , bezárt tetővel!csak a doboz oldalán és a doboz alján lévő szellőzőkkel.24 órás üzem utánn is csak 40 c fok!De viszont ha leveszem a tetőt akkor is csak 35 c fok,tehát szerintem ez így jó!Ha PL megnézünk egy ab osztályú erőlködőt annak is van hőtermelése , valamivel azért szerényebb .Viszont ha belegondolok egy elektroncsöves gépbe hogy mi keletkezik akkor , mi is a helyzet?Ottvan aztán hő,de azsem kritikus birják a beépített alkatelemek!Mennék tovább a tafóval folytatnám,nem mondanám hogy a tafóim túlvannak méretezve ezek a 220 w -os trafók is felveszik a belső hőt.Biztos nagyon sokáig birják így , legalábbis bízom benne.De ez az én véleményem hogy , vagy méretezzük túl a trafóit is vagy , építsünk hozzá olyan dobozt ami jól szellőzik?De annyi biztos hogy az elméletileg kiszámolt trafó ebbe igencsak karcsú!Aki nem hiszi el annak csak annyit tudnák ajánlani hogy ,építsen egy ilyen erőlködőt és akkor majd rádöbben hogy valójában mi is a helyzet.Aki azt állítsa hogy minek bele a nagyobb trafó?azmég sohasem próbálta ki ezt az biztos!Az elmélet az nem gyakorlat, a gyakorlat az a valóság!és a valóság nélkül semmit sem ér az elmélet.Nos én ezeken a dolgokon kívül nem igen tapasztaltam más egyéb felróható problémát ezzel a géppel kapcsolatban.A ki-be kapcsolásnál pedig nem olyan drasztikus jelenség az a picike pufanás, de hozzátenném hogy csak akkor tapasztalható ha PL egy napig nincs bekapcsolva.Egyébként normálisan müködik semmi puffanás,pattanás! Üdv
Köszönöm a választ!
Az én erősítőm inkább kikapcsoláskor pattan egyet. A bekapcsolás nem olyan vészes. Engem kicsit zavar, de már megszoktam. A 40°C valóban nem vészes. Én 50-et is mértem, ami már nem igazán egészséges. Nyáron tűző napon is volt járatva, na akkor aztán tényleg meleg volt a vas, de kibírta. Valamivel kellett hallgatni az olimpiai közvetítést a kertbe. DoZ + 4 Tesla "falikutya" Az egész utca tudta, ha gólt lőttek a magyarok :nevetes1: Apropó, ha nem vagyok túl indiszkrét, te hol fogod használni az erősítőt? Simán otthoni zenehallgatásra, vagy lesz más szerepe, küldetése is?
Idézet: „Az egész utca tudta, ha gólt lőttek a magyarok” Irigylésre méltóan békés, és csendes helyen lakhatsz. Alkotó Idézet: „Aki azt állítsa hogy minek bele a nagyobb trafó?azmég sohasem próbálta ki ezt az biztos!” (idézet, a hibákat nem én okoztam) Ez aztán az egyértelmű állásfoglalás. Abban nincs vita, a tényeket valóban nem célszerű figyelmen kívül hagyni. Épp ezért neked sem kéne. És ha már említetted az elmélet haszontalanságát, megpróbálom megvédeni egy kicsit. ELŐRE SZÓLOK, AMI MOST JÖN AZ NEM EGY NORMÁL, BOLTI TRAFÓRA VONATKOZIK, HANEM EGY „JÓ” TRAFÓRA. Egy transzformátor kétféle módon képes melegedni. A környezetéből felé irányuló hőhatásoktól (hővezetés és/vagy hősugárzás), illetve az önmaga által termelt melegtől. A valóságban ezek a hatások mind együtt jelentkeznek, nézzük sorba őket. 1. Környezeti hő: Nincs sok beszélnivaló róla, ha bármi melegíti kívülről, akkor bizonyos idő múlva meleg lesz. Ez azért fontos, mert itt ugye a méret hosszú távon nem igazán számít. 2. Belső hő: Ez az ami nekünk kell!! Éppen kétféle módon lehet „belülről” melegíteni egy trafót. Lehet a vasat és/vagy a drótot. a. Vas: A vasmag akkor fog melegedni, ha nagyobb fluxussűrűséget akarunk „áttuszakolni” rajta, mint ami átfér. Ezt hívják túlgerjesztésnek. (aki elég tehetségesss, akár meg is olvaszthatja a vasat ezzel a módszerrel). De mi vagyunk olyan bölcsek, hogy túlgerjesztés helyett, inkább aláméretezzük, mert egy kis tartalék azért kell. Persze a normál mennyiségű fluxus is melegíti egy iciri-picirit a vasat, de a mérték nagyon-nagyon megsokszorozódik ahogy átlépjük a gerjesztési határt. b. Huzal: Jó vasválasztás mellet, ez a melegítési tényezők legfontosabbika, saccolásom szerint, a hő kb. 80%-a innen jön. Miért is? Mert mindenki kapzsi, és ahol csak lehet, spórolni akar. Ez a törekvés úgy manifesztálódik, hogy minél kisebb trafókat akarnak csinálni, amibe nem fér elég rézdrót. A titok, a megfelelő áramsűsűrségben rejlik. Manapság egyáltalán nem ritka a 6-8A/mm2-es érték (brrr!!). Ez, tartósan átvezetve egy szorosan összetekert tekercsben, valóban tud fűteni rendesen. A helyes adat viszont a 3-4A/mm2, sőt ha eleve tudjuk a „tartós terhelést”, akkor nálam 2,5A/mm2 a méretezési alap. Ez azt fogja eredményezni, hogy arra az adott áramra, egy lényegesen vastagabb huzal fog kelleni. E miatt pedig, lássatok csodát, máris elmúlik a melegedési kényszer. SAJNOS a mai vasmagok egy jelentős részében egyáltalán nem fér el egy „normálisan” méretezett tekercselés, e miatt tetszik-nemtetszik, muszáj nagyobbat választani. De csak e miatt, nem pedig kitalált fantáziaérveknek engedve. Ennyit az elméletről. Csak nagyon halkan mondom, nekem is van egy monó tesztpéldányom az erősítőből (mert mondtad, hogy aki mást mond az még nem épített ilyet), valamint több évig trafótekercseléssel igyekeztem kiegészíteni az ösztöndíjamat, tehát konkrét tapasztalatok sokaságával tudom alátámasztani a fentieket. Az pedig elég szomorú, hogy 70W-nyi csatornánkénti teljesítményigényhez, legalább a háromszorosa (ha igaz amit mondasz, mi szerint kevesebb nem elég) névleges teljesítményű transzformátort kell venni. Puff egy nagy pofon a trafóiparnak, szégyellhetik magukat! Ahol én szoktam toroidot tekertetni, ott nagyon rugalmasak. Eddig még maradéktalanul figyelembe vették az összes „speciális” igényemet. Ha valaki szintén trafót tekertet, javaslok két dolgot külön kérni: max.80%-os gerjesztést (előfoknál még kisebb is lehet, ami nagyon hatékonyan csökkenti a szórt mágneses teret), Illetve az áramsűrűséget. Mindkét kérés ártöbbletet okoz, mert az egyik miatt nagyobb vas kell, a másik miatt meg több réz (ezt a békát le kell nyelni). Igyekeztem világos érveket felsorakoztatni, és ígérem, hogy ezután már tényleg nem okoskodok trafó ügyben. FONTOS!! „A” osztályban igenis túl kell méretezni a tápegységet, de ennek a fenti műszaki hiányosságok adják az okát, nem pedig más! Alkotó
Nos akkor ezek szerint két lehetőség van: vagy "speciális igénnyekkel" kell trafót tekercseltetni, ami + költségbe kerül, vagy egy nagyobb teljesítményű trafót kell vásárolni, ami szintén többe kerül. Ez számomra szomorú és a trafóipar valóban szégyelheti magát vasmagostul rézdrótostul együtt.
Egy valaminek mégis örülök, hogy a két állásfoglalás egybeforrt. Mi CIROKL- a tapasztalatainkat mondjuk, ami egy konkrét dolog, Alkotó tudja, hogy milyennek kéne lenni egy "JÓ" trafónak ez is egy konkrét dolog. Nos Uraim most már minden kiderült! Ezek szerint ma Magyarosrszágon a forgalomba levő trafók nagy része melegedés szempontjából kifogásolható. Ha az ember jó trafót akar, annak utánna kell járni. [i] "FONTOS!! „A” osztályban igenis túl kell méretezni a tápegységet, de ennek a fenti műszaki hiányosságok adják az okát, nem pedig más!"[/i] "Elhallgatnak így a viták S elszívták a béke pipát"
Nos uraim : én már megint egy rossz mondatot vagy talán többet is elejtettem!De visszaolvasván egynehány oldalt jöttem rá hogy ezt a kifejtésemet már megint személyes célzásnak vettük? Miért hisz én csak hangsújjoztam hogy mi is az én tapasztalatom : "[color=red] ]Mennék tovább a tafóval folytatnám,nem mondanám hogy a tafóim túlvannak méretezve ezek a 220 w -os trafók is felveszik a belső hőt.Biztos nagyon sokáig birják így , legalábbis bízom benne.De ez az én véleményem! hogy , vagy méretezzük túl a trafóit is vagy , építsünk hozzá olyan dobozt ami jól szellőzik?De annyi biztos hogy az elméletileg kiszámolt trafó ebbe igencsak karcsú!Ak"[/color]Megint csak hangsújjoznám hogy ez az én személyes véleményem [/color].Ha valakit megsértettem volna ezzel az álláspontommal akkor ,megkell hogy hajuljak előtte! "Az pedig elég szomorú, hogy 70W-nyi csatornánkénti teljesítményigényhez, legalább a háromszorosa (ha igaz amit mondasz, mi szerint kevesebb nem elég) névleges teljesítményű transzformátort kell venni. Puff egy nagy pofon a trafóiparnak, szégyellhetik magukat!Ez egéssz biztosan így is van valójában!Ezzel énis eggyetértek,csak van egy apró észrevételem ez a következő? "nagyobb vas kell, a másik miatt meg több réz"Nos ha nagyobb az a bizonyos vas akkor miis a helyzet ? ez nem túlméretezés? Már megint hangsújjozom nem kötözködés ,ez csak egy kérdés fevetése? ÜDV:CIROKL
Ok. Köszönöm a válaszokat. A trafó nem pont erre a célra van de ezzel lesz először használva. Értem a bibit, de majd...
Mivel én már nagyon rég foglalkoztam ezzel az erősítővel,viszont lenne hozzá doboz,tápkondi,és toroidtrafó is(apropó;800W-os elég lenne?? csak mert akkora...)brutál hűtőbordákkal együtt,vagyis gyakorlatilag MINDEN,csak össze kéne dobni.viszont nem tudom,érdemes-e vele küszködni...
tehát az lenne a konkrét kérdésem,h a DoZ-nál üzemszerűen mennyire lehet levenni az áramot?másképp fogalmazva:be lehet-e állítani"normál"AB-osztályba minden változtatás nélkül?
Szia!
Röviden, NEM ÉRDEMES vele foglalkozni (Alkotó szerint!!!!). Jobbat, szebbet, okosabbat lehet, félenergiával csinálni. Ez csupán csak egy régiség, egy kuriózum, olyasmi, amit gyerekkorunkba nem építettünk meg, és most utólag sajnáljuk. Aki megcsinálja, az már azért sztárolja kicsit, hogy igazolja a sok munkát és pénzt, amit beleölt a dologba. Egy előnye azért van, olyan egyszerű a kapcsolás, hogy még én is értem (az pedig már nem semmi, elhiheted). Alkotó
Szerbusz!
A kérdésedre pontosan nem tudok válaszolni, de Rod Elliott ugyan ezt a kapcsolást 330mA-rel üzemelve fejhalgató erősítőnek használja. erre kattintva magad is meggyőződhetsz róla. Ebből arra következtetek, hogy be lehet állítani sokkal alacsonyabb áramot is változtatás nélkül, azonban a teljesítmény drasztikusan kicsi lesz. Mire akarod használni? Szakszerűbb választ szerintem a többiek fognak adni, azért remélem tudtam segíteni.
Szia!
"Röviden, NEM ÉRDEMES vele foglalkozni (Alkotó szerint!!!!). Jobbat, szebbet, okosabbat lehet, félenergiával csinálni." Mit ajánlanál helyette? Komolyan érdekel.
Már megint egy ellenlábas!
Idézet: Miért ídod ide ezt nemértem az álláspontodat?Ez az oldal nem arról szól hogy nem érdemes , eltéveddtél , nem ?Ha neked ez nemtettszik akkor légyszi tards magadba.Nyiss egy nemtettszik topikot magadnak!Nekem meg az nemtetszik hogy folyamatosan fikázol itt mindent!Miért?Ezt szerintem mindenki tudja hogy: „ Röviden, NEM ÉRDEMES vele foglalkozni (Alkotó szerint!!!!).” Idézet: Nos ez nálam is így van de mi ebben neked a jó? Te építgess magadnak amit akarsz!Már megint ugye kötözködök? Hát szerintem te vagy aki kötözködik! Üdv: Egy pancser aki megépítette ezt a kapcsolást,és ami a lényeg még sztárolja is! „Ez csupán csak egy régiség, egy kuriózum, olyasmi, amit gyerekkorunkba nem építettünk meg, és most utólag sajnáljuk. Aki megcsinálja, az már azért sztárolja kicsit, hogy igazolja a sok munkát és pénzt, amit beleölt a dologba.”
Ez egy ldézet egy másik TOPIKBÓL: ott is jól szerepelsz! Ott is csak csupa jókat irogatsz , és ami a lényeg úgyveszem észre hogy pont tevagy aki sajnálkozik a ráfordított időről és a befekretett pénzről : Nos szeretnék konzultálni olyanokkal, akik szintén belefutottak a csapdába, vagy esetleg olyanokkal, akiknek jól működik ez a kacat. (Elsőre talán zárjuk ki, hogy elkötöttem, meg rosszak az alkatrészeim stb. Túl azon, hogy precíz vagyok, ezen már rég túl vagyok)
Aki tud segíteni, az értelmet adna vagy 30000 Ft-nyi alkatrésztemetőnek, és a spec. trafót még nem is számoltam, mert az másra is jó lehet még.
Szia!
Miért játszod itt a modit? Tudtommal ez nem a te weblapod, a te topikod!! Elég furcsa számomra, bárki bármit leír, ami neked nem tetszik, te azonnal személyes sértésnek veszed! Ez egy nyílt fórum, aki ide regisztrál az hozzá is szólhat bármelyik témához, akár negatívan is! Ha nem tetszik, normálisan védd meg az álláspontod, vagy ne is reagálj rá!
Konkrét kérdésre, konkrétan válaszoltam.
Sajnálom, hogy fáj az igazság. Kezdek klasszikussá válni, már idézgetsz is. Remélem más gondolataim is megtapadnak néhány okosodásra vágyó agy mélyén. Ha nem irkálsz ide hülyeségeket, akkor nem foglak kijavítani, ha viszont igen, akkor vállalom az álláspontjaimat. Ha jól megfigyeled, én érvelek, te meg mindig kontrázol valami agyrémmel. Alkotó |
Bejelentkezés
Hirdetés |










