Fórum témák
» Több friss téma |
Fórum » Theremin
Témaindító: Nils_Europa, idő: Okt 4, 2007
Témakörök:
Epitsunk elektronikus hangszereket, kezdjuk megemlekezeskent a thereminnel!
Kérdés is van? Ha ismertetni szeretnéd a berendezést akkor inkább írj egy cikket!
ééérdekes cucc... lestem yutubon egy videót és hát na.. nem hiiitttem volna h ilyen létezik. komoyl kis cucc
Tényleg meg kéne építeni ![]()
Google-val keresgettem Medve barátunk nagyrabecsült segítségével és láttam egy fórumon pontosan itt, hogy "a Csodák Palotájában is van egy és még zenélgetni is lehet rajta". Lehet azóta már nincs ott. De nekem is nagyon tetszik.
Azon gondolkodtam ha megépít az ember hozzá egy torzítót azzal milyen kiály music-okat össze lehet hozni
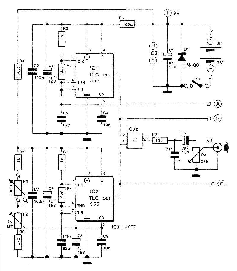
A fenti cuccnak borzalmas hangja van, es kell hozza egy AM radio. A tekercs 0.5x1x5.5cm-es ferritmagon van, 70 menet massziv rezhuzallal, felezve van. Kicsit bena, a Divirta-se com a Eletrnica hozta le mint cikket. Nem tetszos... Ha talaltok valami viszonylag egyszeru kapcsolast ra, amiben a hangerot is antennarol lehet iranyitani legyszi dobjatok fel!
Ez jonak tunik. Neki is esek, oszt meglatjuk...
Üdv! Itt van többféle theremin összeállítás kapcsrajzokkal, képekkel illusztrálva. Kapcsolástechnikailag nem túl bonyolult, hiszen a hangszert 1919-ben találta fel León Theremin orosz tudós és ekkoriban még tranzisztor sem létezett, nem beszélve az integrált áramkörökről.
ez a második ez nagyon jól néz ki. Biztosan működik? ha igen jövöhéten összedobom
Amugy nem kéne a hangszóró elé berakni egy erősítőt vagy valamit? nem lesz ez igy halk meg gagyi?
Optical Theremin 555-ös ic-vel.
Nils! Te komolyan magadnak adtál pontot?
Bocs, azt hittem igy lehet megjelolni egy mukodo kapcsolast, vagy lezarni a temat. Nem gondoltam, hogy van jelentosege... Amugy egy korg axg1-re kotottem ra es effektpedallal egesz hasznalhato eszkoz lett belole. Most lejjebb viszem az alapfrekit, mert basszushangszernek lenne igazan jo.
Ha Ő közölte a jó megoldást, akkor adhat magának pontot, bár nem túl etikus...
Hello!
Nem azért írtam, hogy nekem adj pontot, csak kérdeztem. (nekem is volt egy témám, amit nyitottam, majd kis idővel rájöttem a megoldásra, leírtam ,de pontot nem adtam magamnak... nem az volt a célom. (egyébként mindegy is, csak kíváncsi vagyok ) Sok sikert a hangoláshoz
Helló!
Leírnád milyen könyvből scannelted a theremint? Érdekelne a többi dolog is ami a könyvben van, hátha megvan könyvtárban vagy valahol. Előre is kösz !
Sziasztok!
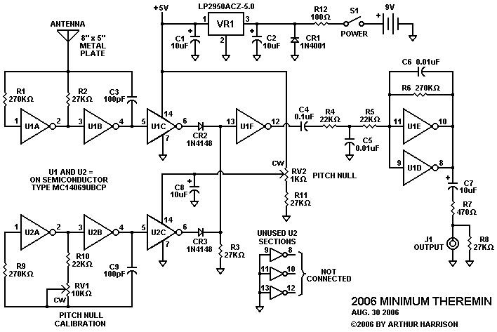
Én nemrég fizikaórán hallottam először a Thereminről, erre elkezdett érdekelni, keresgéltem egy kicsit, és építettem egyet. MIndenkit biztatok, hogy építse meg, mert nagyon sokat bénáztam, a panel hibás, a forrasztásnál figyelmetelen voltam, sokminden szabálytalanul van betéve, mégis működik az áramkör. Párszáz forintból megvan, és szerintem nagyon jó (játéknak is!) De az okosabbaktól lenne pár kérdésem: hogyan kell beállítani ezt az áramkört? Melyik poti mit állít ( a hangerőpotit tudom )? Az A,B,C pontokra mit kell kötni? én a B-re és A-ra kötöttem egy-egy kb 20 cm-s szigetelt rézhuzalt, és gy kezdtem vele kísérletezni, így is ad hangokatt, a vezetékek tapizására reagál. Az A-t szabadon hagytam.Előre is kösz a segítséget és a többieknek sok sikert az építéshez! G.
Itt van az előbbi egyszerű de nagyszerű teremin beültetési rajza!!!
Helló
Megcsináltam ezt a theremint, de nemtudom, hogy kell a három pontot bekötni. Ha megtudtál róla valamit írd már le. Előre is köszi. Üdv.: Ricsi
Helló!
Engem is érdekel a theremin, csak nem tudom, hogy hogy fogjak hozzá, mi alapján építsem meg, milyen alkatrészeket szerezzek be. Válaszotokat előre is köszönöm.
Ha valaki építene egy jól használható theremint, itt vagyok,üzenjen, burkolkat meg design nem ügy, vevő leszek rá,jóje?
|
Bejelentkezés
Hirdetés |













