Fórum témák
» Több friss téma |
Fórum » Villanymotor bekötése
(#279821) SzRichy (folytatólagosan)
Megmértem a motor áramát. 40 mikro üzemi kondival Terheletlenül: F: 8,0A S:5,6A E:5,3A Terhelve: F: 6,8A S:5,0A E:8,4A 65 mikro üzemi kondival Terheletlenül: F: 7,6A S:7,6A E:4,8A Terhelve: F: 5,8A S:6,8A E:9,8A 65 mikro kondival a motor test néhány perc után 45 fokosra melegedett. Szóval ki tudja megmondani, hogy mekkora legyen az az üzemi kondi. (F: főfázis árama, S:segédfázis árama, E:eredő áram)
Bocsi, az előbbi méréssorozatnál nem 65 csak 55 mikró volt a második mérésnél.
1,1kW-ra üzemi kondinak olyan 45 mikró kéne.
A néhány perc alatti melegedés mindenképpen problémás. Ha a 40 mikróval jól ment, akkor maradhat az.
hello! van egy 1,5kw-os 380/220-as motorom amit 220V-ról üzemelek egy kompresszorban csak az a gond hogy indítókondenzátorral indul be. Mit kellene odarakni ami induláskor bekapcsolja a kondit majd ha beindult a motor akkor pedig lekapcsolja? ha lehet venni akkor jó lenne ha kb. megtudnátok mondani hogy mennyibe kerül. Előre is köszönöm.
Lehet kapni hozzá indítórelét, nem egy nagy összeg!
Szükség esetén nyomógomb..
Én 2000ft körül vettem indító relét szintén kompresszort hajt. Csak 1.1kW-os 220-as.
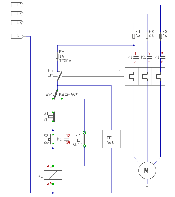
Sziasztok tudnátok e segíteni abban. hogyan kell bekötni egy 3kw os 400v os motor bimetálos hőfokvédelmét és a ki be nyomógombot.
A másik kérdésem:Autómatikát szeretnék műveleti erősítővel ami 60c foknál bekapcsolja 50c foknál kikapcsolja a ventilátort. előre is köszönöm
Üdv
Csatoltam a motor bekötést ill a vezérlés bekötését. A 3 fázist értelemszerűen a mágneskapcsoló és a hőkioldó 3 érintkezőén keresztül kösd a motorra. A K1 a mágneskapcsoló. Üdv! Tomi
Nem vagyok biztos benne, ezért a véleményedet kérem.
Indító kondinak megfelel a 230V körülire méretezett, de az üzeminek nem 400V-os, vagy nagyobb kell? Legalább is, nekem elszállt egy kondi régebben, mert rajta hagytam próbálgatáskor. Szép hangja volt a motornak, mikor beindult akkor is, ezért rajta hagytam. Rövid idő múlva, meg szétdurrant. Nem volt rajta olvasható semmi, ezért csak tippeltem, hogy az üzemi feszültséget nem bírta.
Csak tipp volt és biztos akartam lenni benne.
Köszi a választ.
Köszi szépen a segítséget ezzel mostmár könnyebben boldogulok
:yes:
Hello!
Akkor had egészítsem ki Tomi rajzát. Ha gondolod, hőfokszabályzót is teszek majd hozzá (az a "kis doboz", melybe a 230V belemegy), vagy egy egyszerű termosztátot kötsz bele. üdv! proli007
Van egy 380/220 750 W-os üzemi kondenzátoros villanymotorom. 220-ról üzemeltetném. Egy oszlopos fúrógépet működtetne. A forgásirányt már sikerült átállítanom. Terheletlen állapotban simán indul, de ha az ékszíjhajtások is fent vannak nem indul el. Olvastam valahol, hogy indító kondenzátorral kell rásegíteni az induláshoz.
Ez a meglévő két üzemi kondenzátoron kívül egy harmadik? Az idító kondit hova kell betötni. Bocs az értetlenkedésért, de ebben a témában mazsola vagyok. Üdv: xsarax
Hello!
Simán párhuzamosan az üzemivel. Csak ha felpörgött, le kell kapcsolni róla. (nyomógomb v. időzítő v. indító relé-vel) üdv! proli007
Szia Pityu 01 a motor bekötése igen egyszerü de egy ekkora motort és pláne körfűrésznek szeretnéd nem fogja elbirni a kondenzátoros megoldás mert egy ekkora motort meg fogna a fűrész ezért én azt javaslom hogy néz körbe egy jobb villamossági boltba vagy az omron honlapján Frekvenciaváltó motorinditó ügyében mert azzal a szerkezettel veszteség nélkűl ellehet indítani a 230 voltos hálozatról ezt a nagy motort de ha kérdésed van még priviben irhatsz további szép napot :yes:
Ezért mondom én, ha nem csak a szomszédságnak szeretnénk hangot generálni, hanem ténylegesen - hatékonyan - szeretnénk dolgozni, akkor 2,2kW alá lehetőleg ne jöjjünk a motorteljesítménnyel.
Sziasztok !
Azt szeretném, kérdezni, hogyan kell bekötni a rajzon látható motort ? Ez az ábra a motor belsejében volt. Ez egyébként egy NDK-s motor 220V 0,5A 60W. A sorkapocsléc, és a kapcsoló(?) már ki lett belezve róla. Van egy ugyan ilyen, de Szovjet motor is. A külömbség annyi, hogy a jobb oldalon található 3 kivezetés nincs rajta, csak a baloldali 1D2, A1, A2 2D2 kivezetések vannak. Valamint még az is különbség, hogy emez 110Voltos. Kérdezném azt is, hogy lehet a motorok fordulatszámát szabályozni ? Köszönöm...
Hello, vettem egy villanymotort, 220/380 22.kw 1420/min. Ha 220v-on van bekötve kell hozzá egy kondi. Igaz? Mekkora lenne a teljesítménye ? Aki tud segítsen. De ha valakinek kell, eladó, elcserélhető. (220v-2.2kw-2800/min)
helló
nekem annyi kérdésem lenne hogy a zil kompresszornak mekkora a maximális foldulat száma
Pontos adatokra nem emlékszem.
Csak, néhány száz. Jóval 1000 alatt. Biztosan lesz, aki pontosat is tud mondani.
Hello!
Normál háromfázisú motor egyfázisú/230V-os alkalmazásánál, kilowattonként kb. 70µF kell. A motor teljesítménye kb. 85%-ra, míg az indító nyomatéka 25%-ra csökken. üdv! proli007
köszönöm a segítséget. tulajdonképpen olyan problémám van hogy kompresszort építek. van zil kompreszzorbol is egy pár darab meg ifából is. a villanymotor 380as de 220 ra van lekötve illetve 1420as fordulata van. ha lehetséges kettő kompresszort szeretnék felszerelni csak az a baj hogy szerintem a két ifát nem bírja a zillel meg az a baj hogy nem tudom hogy oldjam meg a vízhűtést hogy minél jobb legyen. illetve olyat hallottam hogy a zil nem olajozza magát és nem tudom mi kell hozzá hogy ezt kiküszöböljem. illetve a zilre mekkora tárcsát rakjak. mindent tanácsot és észre vételt szivesen várok. ja és egy kondi már van rajta ha még teszek rá azzal mit lehet elősegíteni.
Nem tudom, hogy mennyi levegőre van szükséged.
Az IFA kompresszort, akár el is felejtheted, ha van Zil. Ugyanis, nagyon kevés levegőt szállít. Csak, tippeket tudok adni, mert régen láttam már Zil dolgokat. Arra emlékszem, hogy egy kéthengeres, vízhűtéses kompresszor. Az olajzása, sajna központi. Ha jól emlékszem. A motortól kapta a kenést. Pontosabban, csak pótolta az olajat. Szerintem, ki lehet alakítani egy beöntő nyílást is rajta. Kellene róla pár fotó. Vízhűtést is kókányoltak rá oly módon, hogy egy tartályt kapcsoltak hozzá és annak a vizét forralta el. Olyasmi elképzelés szerint, mint annak idején a Mia motoré volt. Szerintem egy kis személykocsi hűtő profibb lenne némi ventillátorral. Ha jól választod meg a hűtő motorhoz való kompresszorhoz való távolságát, kering abban a víz, amennyire kell. Tippelem, hogy a hat-hétszáz percenként elég lehet. Ami, gondot fog jelenteni, hogy a villanymotor a nyomás alatt lévő kompresszort nem tudja majd elindítani. Erre, vannak gyári ketyerék is. Vagy a kedvencem a fázisváltó. A nagyobbik esztergámat annak beiktatásával működtetem, mert csak egy fázisom van. Három fázisról, talán elindulna. Ez ugyan nem biztos. A kezdő kompresszorhasználók elfelejtik leengedni a kondez vizet a légtartályból. Persze, ha már használtál, akkor tekintsd tárgytalannak a kondenzvizes dolgot. Reméljük, majd csak idevetődik aki használ ilyen kompresszort.
igen rendszeresen használok kompresszort mert vaterommel fújunk. a vizzel már megjártuk mert egy darabig kint volt apu kompresszora és télen belefagyott a víz és csodálkoztunk hogy nincs elég levegő. a kompresszoron lévő nyomás már megoldott egy lefújószelepes nyomáskapcsoloval." Ha jól választod meg a hűtő motorhoz való kompresszorhoz való távolságát, kering abban a víz, amennyire kell." ezt a mondatot teljesen nem értem. kicsit tudnád részletezni ezt a hűtős megoldást mert ehez teljesen hülye vagyok
ja az olajzás. van rajta egy kis olajos tartály csak azt nem tudom ez hogy termeli fel a hajtokarokhoz
Ha, jól értem, fényeztek.
Az egyik, hogy idővel „kevés” a levegő. Lefagyhat a lefúvószelep és ha nincs kellőképpen megoldva a vízleválasztás, „vizet is köphet” a szórópisztoly, ami majd olyan kellemetlen, mintha olaj jönne a festékkel. Teljesen elkanyarodtunk az elektronikától, legfeljebb törlik. A hűtőről. A hűtő beöntő nyílása, kicsit magasabban legyen, mint a kompresszor hengerfej teteje. (Legyen tele vízzel a kompresszor víztere) de, sokkal magasabban ne legyen. A gravitációs fűtéshez hasonlóan fog keringeni a víz a hűtő és a kompresszor között. A könnyebb melegvíz a felső csonkon a hűtőbe. Ahogy hűl a fejsúlya nehezebb. Igyekszik a hűtő alja felé, ami nyomja be a kompresszorba a hidegebb vizet, ami ott felmelegszik. És kezdődik a dolog elölről. Elképzelhető, hogy mivel viszonylag alacsony fordulaton jár, elegendő neki a szóró olajozás. A lényeg, hogy a hajtókar beleérjen az olajba, amikor a főtengely az alsó holtpont környékén van. Az, majd szétcsapkodja az olajat, ahová kell. A túl sok olaj sem szerencsés, mert további gondok forrása. Nem akarom nagyon elnyújtani, nézz utána valamilyen autós műszaki könyvben. Ilyen szempontból a motor és a kompresszor, „egykutya”.
Értem és köszönöm a segítséget. lehet hogy valami hűtőrácsfélén is gondolkozok mert ha bírja a villanymotor két zil lesz fenn. jah tényleg 2.2 es villanymotor 220ra kötve 1 kondival szerinted bírná a kettőt vagy ha rakok még fel kondit? ehez az elektronikához viszont tényleg teljesen hülye vagyok.
Nem a kondik darabszáma a lényeg, hanem a kapacitás.
Van motor, amelyik ragaszkodik az üzemi kondihoz és kell egy indító is. A speciálisan villanymotoros kérdésekben, inkább imi65-öt, vagy koboldot proli007-et kérdezd meg. Vannak persze többen, akik járatosabbak ebben a kérdésben. A villanymotorokkal, csak mostanában kezdtem foglalkozni. Azt a keveset, meg tőlük szedtem össze. Nem akadékoskodásképpen, de minek két darab kéthengeres kompresszor? Egy szórópisztolynak, 2,5-3 bár elegendő. Ekkora nyomáson elegendő levegőmennyiséget termel egy kompresszor is. Persze, ha egy másik műhelyben egy légkulcs is megy, akkor más a helyzet. Ha, így van, akkor két külön rendszer kell! A légkulcs és társai igénylik az olajat a szórópisztoly, meg NEM! Sok sikert az építéshez. Elnézést kérek mindenkitől, mert nagyon elkanyarodtam időnként az elektromosságtól. |
Bejelentkezés
Hirdetés |





:yes: 
