Fórum témák
» Több friss téma |
- Ez a felület kizárólag, az elektronikában kezdők kérdéseinek van fenntartva és nem elfelejtve, hogy hobbielektronika a fórumunk!
- Ami tehát azt jelenti, hogy a nagymama bevásárlását nem itt beszéljük meg, ill. ez nem üzenőfal! - Kerülendő az olyan kérdés, amit egy másik meglévő (több mint 17000 van), témában kellene kitárgyalni! - És végül büntetés terhe mellett kerülendő az MSN és egyéb szleng, a magyar helyesírás mellőzése, beleértve a mondateleji nagybetűket is!
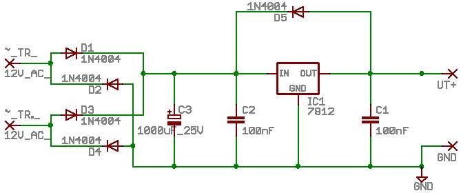
Ja,én csak a D5-re gondoltam,a többit tudtam.Köszi
És még annyi,hogy miért kell az 1000mikrós mellé párhuzamosan 100nanos.Meg a jelölésben is látok különbséget,más tipusúak?
A 100nF-os kondik a hálózat ill. az áramkör felöl érkező nagyfrekit szűrik ki valamint a szabályzó zaját is csökkenti. A 1000mikrofarados kondi csak a alacson-frekvenciákat szűri.
A 1000µF-os az elekter (elektrolit) kondenzátor, A 100nF az meg csak bipoláris (sima)...
viszont ennek az "egyenirányításnak" semmi értelme nézzetek már rá jobban!!!! minek párhuzamosan 2 dióda ráadásul mind2 ág diódáig "ugyanarra néznek"
Hi!
Elektroartban található forgókapcsolóval szeretnék bemenetválasztót építeni. Elég ha a 2 jelet kapcsolgatom, vagy a földet is kell? Ha a földet simán bekötném vehetnék 6 állásút, ha nem, akkor négy... Melyik? Ha a föld simán be lesz kötve az nem baj, ha az össze bemenet mindegyik oldalának földje össze lesz kötve, és rá az erősítőre... Az nem fog búgni? Nem lehet belőle valami baj? THX: ---ZoLee---
Igen teljesen igazatok van! Itt a jó javított rajz!
Az előbbi válasz
Idézet: hozzászólására volt.„(#30749) Stefan” (#30751) KeserűCukor Idézet: „Elég ha a 2 jelet kapcsolgatom, vagy a földet is kell?” Rendszerint elég szokott lenni az, hogy csak a két (aktív) jelet kapcsolod. Idézet: „Ha a földet simán bekötném vehetnék 6 állásút, ha nem, akkor négy...” Ha sztereó jelet akarsz kapcsolni, akkor arra kétkamrás kapszolót kell választanod. Idézet: „Az nem fog búgni? Nem lehet belőle valami baj?” Ha jó a hangrendszered akkor nemszabad az erősítődnek bugni. Kikell próbálni...
Hi!
Még egy apró kérdés: Lehet sima 12V AC-ból 2*24DC-t csinálni? Azt tudom, hogy lehet 2*12DC, de az nem elég... :S
Fordítoma kérdést:
Adott 12V ac trafo, 100W, abból hogyan lehet tápot vf2-nek? 4 db elég? És akkor 2-2 sorba, az már 2*24, azt pedig egyenirányítom... Akkor elméletileg az 2*30V körül jön ki... Esetleg 2 sima trafo, azokat feszketszerezve egyenirányítom, mint már mutattam a kapcsit, az akkor +-18, azt sorba és akkor egy egy ág 30v és csak 2 trafo, de ilyenkor csak minden második időpillanatban tölt.. Esetleg simán 2 sorba, azt feszketszerezve, és az +-30, de akkor így is elmegy 2*2 trafo a stereonak, akkor legyen inkább 1*4 és akkor nincs ilyen kétszerezés... Melyik a legjobb megoldás? Amugy világítótrafo, az alkalmas ilyen célra? Szeretnék egy lm 3886-nak is hasonló tápot... Oda akkor melyiket, ha csak egy lesz? 2db-ot feszketszerezve? 4-et nem akarok egynek... :S Esetleg 2 sorba, az 24, egyenben 30, és akkor a single táposat csinálom... Azon az Rm és Cs ilyen esetben mekkora? Boccs a sok kérdésért, de nem akarok hülyeséget venni/sinálni, és utána kérdezni, mert akkor már ugyis mindegy ![]() THX: ---ZoLee---
Szerintem ez a két kapcsolási mód jöhet csak szóba:
Vagy úgy kötöd a független transzformátorokat mint ha az, egy középleágazásos trafó soros tekercsei lennének. Ezzel a trafók aszimmetriája valamelyest csökken. Vagy a két transzformátorból egy-egy önálló tápegységet készítesz, és csak az egyenirányított oldalakat kötöd össze, hogy a kettős tápfeszt megkapd. Az hogy melyik a jobb? Mind a kettőnek megvan a maga előnye és hátránya. Az egyutas egyenirányítást az erősítőnél szerintem kerülni kell! Képet mellékelek... Természetesen a kívánt feszültséget a trafók soros- kapcsolásával is kialakíthatod, de sokkal jobb az ha a kellő feszültséget egy (esetleg kettő) trafóval alakitod ki...
Jah értem...
Én is így gondoltam, aztán rájöttem, az az osztogatos, feszkétszerezős cucc az egy vacak... A teljesítmény is feleződik akkor, abban meg mi a pláne? Ráadásul minden második időpillanatban tölt....VF3-at építem, és akkor kettő trafót, a rajzon látható módon kapcsolom, az a legbiztibb, főleg a második tetszik, mert akkor tudom sima tápos tda-t is hajtani vele.../TDA2030/ Aztán gondolkodtam, a Vf2 nél nagyon drága lenne így, mivel ha négyet kötök is így, akkor ugye 2-2 sorban, és akkor az is csak 2*24V, 200W-on, arról meg ugye max 1*100W , megy ami 150-et kajál, tehát akkor egy egy 100-as ágból 75-öt... Szóval a stereohoz 8 trafo kicsit túlzás, de VF3-at ha 2 trafót sorba kötök, akkor az 200W 2*12V AC, tehát az 4ohmon lead 30-at, disszipácioval is 45-50, abból elbír 4-et, de legrosszabb esetben is 3-at... Ha utána számolok, az 1trafo=2 erősítő, ha a feszkétszerezőt használom, akkor is kijön ez, csak akkor mindkét ágban 50W, tehát akkor is 1trafo=Erősítő, de engem zavar ez, hogy minden második időpillanatban tölt..., akkor inkább duplával, az biztos... így is ökölszabály szerint 100uF=1W, akkor mennyit kellene tennem arra, hogy bírja....?! És mégis ugyanott vagyok... Azért gondolhattam volna, hogy csak úgy nem duplázódik a teljesítmény, hiszen a vf2-nél, mint említettem sorban lennének, tehát kizárt, hogy az növekedne, marad 100W 2 trafinál is, csak a fesz növekszik, párhuzamosban nőne a teljesítmény, és maradna a feszültség... Növekedés alatt jelen esetben duplázódást értek... Igazam van? Kössz a kapcsit, sokat segítettél, főleg az első verziót nbem is ismertem még...
Idézet: „És mégis ugyanott vagyok... Azért gondolhattam volna, hogy csak úgy nem duplázódik a teljesítmény, hiszen a vf2-nél, mint említettem sorban lennének, tehát kizárt, hogy az növekedne, marad 100W 2 trafinál is, csak a fesz növekszik, párhuzamosban nőne a teljesítmény, és maradna a feszültség...” Nembiztos! Ha a P=U*I képletet behelyettesíted akkor egy rövid számolás után megkapod az egy és a két (sorbakapcsolt - párhuzamosankapcsolt) trafók áramát és teljesítményét: PLD Csak úgy... U = 12VAC I = 8.3A p =100W Sorba... U = 2*12VAC = 24VAC I = 8.3A p = ? = 200W Párhuzamosam... U = 12VAC I = 2*8.3A = 16.6A p = ? = 200W
Nem úgy lesz, hogy marad 100W, csatornánként 50, ha sorba kötöm, akkor meg lesz 100W ugyanúgy!
Mivel bejön 12AC 100W, kimegy 2*12AC 100W /miért is lenne dupla?/ Csak az áram feleződik áganként... Én most a fesz2szer kapcsira gondolok itt... A táptól tápig kivezérelhetőség az pontosn mi is?
Világítótrafó, ami halogén izzókhoz van, az alkalmas erősítőhöz?
Sziasztok
1 olyan kérdésem lenne,hogy hol érdemes venni:nyákot,nyákfúrót,forrasztót,ellenállást,kondit stb....tehát mindent,ami az építgetéshez kell.Léci ha valaki tud 1 olcsó,megbízható helyet,ahol minden van,az irja meg nekem! Előre is köszönöm!!
www.hqvideo.hu
lesz a te barátod..
sztem olvasd át ezt a topicot, rengeteg cím, hely van benne. A többségében minden kapható, csak győzd meglátogatni a helyeket. (és megvenni a dolgokat.)
Ez alkalmas erősítőhöz tápnak?
nem..
hogy hogy?
de látom elöbb licitáltál és utánna kérdeztél
nem..., valszeg veszek 2-t, mert van itthon egy ilyen lámpánk, abban 250W-os toroid van, azt kicsempészem, és ezeket helyette, az meg jó lesz nekem
te kis csibész
Valszeg azt kiszedem és akkor egy ilyen kapcsi:
Utána pedig megépítem a VF3-at, ami 30W-ot tud, az nekem elég lesz házi használatra egyelőre... Ha lesz normális trafom fejlesztek... Amúgy annak a toroidnak a helyére beférna vagy 6 ilyen pici... A szettet: Toroid, szép krom dobozban, 6db krom lámpa, 6db 35Wos halogénnel ilyen krom huzalon felfüggesztve egyszerűen gyönyörű... Mit gondoltok mennyi volt piacon? 1200! Először csak a trafit akartam, aztán mondta vigyem mindet, neki nem kell az sem ![]() ![]() Örültem naon...
most nézem....
Dbase vagy mi az az alján...? Ő nem itt a forumban szokott betyárkodni?
Dehogy nem....
Na miért nem jó?
Sziasztok!!
Azt honnan tudom hogy 1 ellenállásbol milyen fajta,meg hogy hány wattos kell hogy legyen?? |
Bejelentkezés
Hirdetés |




Igen teljesen igazatok van!
Itt a jó javított rajz!



Ráadásul minden második időpillanatban tölt....






