Fórum témák
» Több friss téma |
Mielőtt kérdezel, a következő két dolgot ellenőrizd!
I. A helyes tápfeszültségek megléte.
II. A kimeneten van-e egyenfeszültség.
Élesztés.
Sziasztok!
Nem segít nekem senki előző oldalon lévő problémámban? Köszi
Sziasztok.
Egy pár hszel előrébb irtam egy TEC System M 100 tipusu erősitőről. Megvettem hozzá minden, kiis cseréltem a rossz alkatrészeket de ugyanugy kint van a hangszórón a negativ tápfesz. Mitől lehet ez? Minden uj benne.
Megvan a tápfesz hiba. Rossz volt a sorkapocs. Kivolt lyukadva a müanyag és a csavaron keresztül kiment a házra. De mostmár jó. Köszi a segitséget azért.
Na örülök hogy jó lett, és köszönjük hogy a hiba helyét megosztottad velünk!
Sziasztok!
Terveztem egy erősítőhöz nyákot,és kétféle verziót találtam ki: 1.végtranyók TO264-es tokozásúak,ebből 8db lenne. vagy 2.végtranyók TO220-as tokozásúak,ám ezekből 12db-ot tennék. A kettő között jelentős árkülömbség van (2. jóval olcsóbb mivel kb:55ft/tranyó) de vajon hogyan bírnák ezek a terhelést?Mert hát jóval kisebb a hőleadásuk, és a teljesítményük is. Van valakinek tapasztalata ilyen téren?
Nagyon szépen köszönöm a segitséget a progléma megoldodot, egy hibás tranyo volt, valoszinüleg gyárilag volt rosz vagy csak megatta magát
nagyon jo a kapcsolás Mégegyszer köszöntem.
Lehet hogy a BD is jó bele, bár az hamis azt állítják erre felé, de minden képp kéne a kapcsolás, látni kéne mekkora lesz a tápfesz hány watt-ot akarsz stb.
STAND-BY -t kapcsolóval kösd be nem nyomógomb , STAND-BY állásban van kikapcsolva .
MUTE az csak némítás . Az IC adatlapján is van 10k és 47k a kérdéses funkciókhoz . Nyáktervet ellenőrizd le a kaocsolás szerint ,hogy minden ok -e
Hali!
tanácsot szeretnék kérni: van egy 250w-os trafóm váltóban +-35v-ot tud, egyenirányitva +-50 fölött van. mien erősítőt építhetek hozzá? a quad helyhiány miatt kilőve, ic-set pedig nem szeretnék... előre is köszi üdv!
Lenne ismét egy kérdésem, szeritetek milyen tipusu kondi a legideálisab egy erösitö bemenetén mivel ez szerintem nagyon geghatározza a kivet hang minöségét.
Szerintem akármilyen polarizálatlan fóliakondi megteszi.
A hangminőség nemhinném hogy ettől függene.
Szerintem biztos hogy köze van hozzá, mert több kondit is kiprobáltam egy azonos erösítön és má volt a hangja, csak azt nem tudom h mejikkel volna jobb. Nekem régebben egy öregemer azt monta hogy ö az orosz tipusu olaj kondira esküszik
elfekvő készletekből, urbán pestától, vateráról, teszveszről, kéz alól, börzékről.
Idézet: „...több kondit is kiprobáltam egy azonos erösítön és má volt a hangja, csak azt nem tudom h mejikkel volna jobb.” Pedig az volna a jo ha magad tudnad a sajat izlesed szerint megallapitani, hogy melyik a jobb kondi. Ha mas mondja meg neked azzal nem biztos, hogy hosszu tavon jol jarsz. A sajat fuledre es izlesedre hallgass! Ha be tudsz szerezni sokfele kondit normalis aron akkor probald ki az osszeset de ne csak ugy hogy rovid hallagtozas utan kondit cserelsz es figyeled a kulonbseget, hanem hallagsd hosszabb ideig (napokig, hetekig) egy adott kondival az erositot, majd cserelj es az ujabb kondival is hallgasd egy ideig majd megint cserelj. Erdemes mindig feljegyezni, hogy volt-e valtozas az elozohoz kepest es ha igen, akkor milyen valtozast hallottal. A vegen azt valaszd ki amelyik neked(!!!) a legjobban tetszett hisz Te fogsz azzal az erositovel zenet hallgatni nem masok. Mindezzel csak annyit szerettem volna mondani, hogy erdemes masok tapasztalatat, tanacsat figyelembe venni, hogy milyen kondikat probalj ki, de ne hagyd magad rabeszelni egyikre sem mondvan, hogy az a tuti jo v. legjobb hangu. Te donts, hogy melyik tetszik neked. Sok sikert
Hali! nem tudja véletlenül vki,hogy a 2N3442-es tranyónak mi a komplementer párja?
Üdv.Én nem tudok róla hogy lenne párja de lehet hogy tévdek , anno a quad végfokában használtunk ilyet de annak nem komlementer a végfoka...
Hy ngyzoli!
Tudok egy ilyen tranyót csak egy eltérés van köztük: 2n3442:SI-N 160V 10A 117W >0.8MHz BDX20: SI-P 160V 10A 117W >4MHz a freki de remélem ez nem fog neked gondot okozni.
És a fennt említett erősítő (M.Béla) mekkora kraftot tud kifelé? meg a másik, ha a tápfesz nincs meg +-60V, akkor mit produkál? még mindig a +-35v-nál tartok...
az egyenirányítva is csak +-50V... Üdv!
Az kapcsolás szerint +-63v-al tud 300w-ot de szerintem M.Béla kicsit áttvariálta mert a kapcsoláson MJE tranyó nyit 2sc/2sa nagy teljesítményű tranyót és az nyitja a két két ugyanilyen vég tranyót, szerintem.
Ez így van , át van kicsit variálva csak kisérleti célból.
Amúgy már +-40-ről is megy szépen csak hát nem az igazi,mert azért többet is tud
hello.
Van nálam egy erősitő amit megkéne javitsak, de nem nagyon akar sikerülni. Kcseréltem az összes tranzisztort a végtranyókkal együtt és a rossz ellenállásokat. De nemváltozott a helyzet mert ugyanugy negtiv tápfeszt mérek a hangszóró kimeneten. Ez miért van? A rossz végtranyók helyére ugyanugy lett visszarakva az uj, szerintem nincs felcserélve. A régiek 2SD837-2SB751. Ezeket TIP122-TIP127re cseréltem. Ha valakinek van ötije hogy miért nemjó az légyszi irja le. Köszönöm.
Hát ha TIP122 van a pozitív oldalon (remélhetőleg
)Akkor jónak kéne lennie,először tutira ellenőrizd le. De ha mindent jól raktál vissza és még mindíg van egyenfesz akkor nem ott van a hiba. Én átnézném a meghajtást is.
így igaz,nálam is a quadban volt alkalmazva,abból maradt ki 2db... de most komplementer végfokhoz kellene.biztos létezik kiegészítője.
Köszi a tippet!biztosan beválik.az,hogy 3megával magasabb a határfrekije,VALÓSZÍNŰLEG nem fog problémát okozni
bár béta-adatot is jó lenne tudni.az inkább fontos...
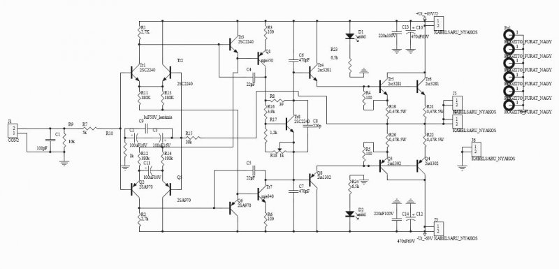
Sziasztok ehez az erősítőhöz Bővebben: Link jó lessz ez a tápegység mellékletben csak annyi a változás, hogy 2db 100nf-et is raktam rá.?
|
Bejelentkezés
Hirdetés |





)




