Fórum témák

» Több friss téma
Fórum » Elektronikában kezdők kérdései
- Ez a felület kizárólag, az elektronikában kezdők kérdéseinek van fenntartva és nem elfelejtve, hogy hobbielektronika a fórumunk!
- Ami tehát azt jelenti, hogy a nagymama bevásárlását nem itt beszéljük meg, ill. ez nem üzenőfal!
- Kerülendő az olyan kérdés, amit egy másik meglévő (több mint 17000 van), témában kellene kitárgyalni!
- És végül büntetés terhe mellett kerülendő az MSN és egyéb szleng, a magyar helyesírás mellőzése, beleértve a mondateleji nagybetűket is!
Lapozás: OK   25 / 4062
(#) Frankye válasza MaSTeRFoXX hozzászólására (») Júl 6, 2006 /
 
Engem is régről felejtett itt az Isten, én sem tudtam megtanulni sose a színkódokat...
(#) robbbb válasza robbbb hozzászólására (») Júl 6, 2006 /
 
Sziasztok!

1 olyan olyan ujabb ismét rendkívül primitív kérdésem lenne,hogy azt honnan tudom hogy mekkora feszkot adjak a hálózatra??Pl.: az itteni kis 1szerű kapcsok...a 2ledes villogo transzisztorral...amikbe van led,amik ugye 1,5 voltosak....vagy a futófény 2 ic-vel....ahol szintén ledek vannak.Ezeknél pl elég az 1,5 volt??
(#) Frankye válasza robbbb hozzászólására (») Júl 6, 2006 /
 
A kapcsolásokon fel van tűntetve, hogy mekkora tápfeszültségre készültek. Azt a tápfeszültséget alkalmazd. Az áramkör tervezésekor figyelembe veszik, hogy a benne alkalmazott LED-ek mekkora feszültséggel, és mekkora áramerősséggel táplálhatóak.
(#) szabi83 válasza Frankye hozzászólására (») Júl 6, 2006 /
 
Kellene egy kis útba igazítás..

itt az utolsó kapcsrajz

amikor kap tápot akkor tudja, de ha kikapcsolom, majd újra akkor honnan kezdi, emlékezik-e rá, ami előzőleg volt?

saa1350-saa1351 párossom van, ez annyiban más hogy 32 utasítást tud, a saa125* -es az 64-et..

üdv
(#) opix hozzászólása Júl 6, 2006 /
 
Sziasztok! Lenne egy kérdésem!
Épitettem már sok relés vezérlést, és ugyebár a relé tekercsével párhuzamosan kell kötni egy diódát (némely esetben), hogy a relé meghúzzon. És az lenne a kérdésem, hogy mi a magyarázata annak, hogy oda kell egy dióda?

tekercs.jpg
    
(#) szabi83 válasza opix hozzászólására (») Júl 6, 2006 /
 
Idézet:
„a relé tekercsével párhuzamosan kell kötni egy diódát (némely esetben), hogy a relé meghúzzon”

NEM, dióda szerintem mindig kell oda, mert minden relé tekercse vissza üt, már mint áramot lök vissza felé ezt védi ki a dióda én így tudom.

üdv
(#) Tomee válasza szabi83 hozzászólására (») Júl 6, 2006 /
 
Nem tom, hogy ki volt az, de muszáj volt átrakni ide a kérdést. Igazán várhatott volna még 2 percet. Pont akkor szóltam hozzá amikor átrakta.
Csak egyszer így legyen ötősőm a lotton! Na mindegy...

A muszáj-t viszont muszáj "j"-vel írni!
(#) Báddzsó válasza opix hozzászólására (») Júl 6, 2006 /
 
szabi83nak igaza van, a dióda csak az elektronikát védi a vissza lökődő áramtól. A relé dióda nélkül is meghúz csak ha kikapcsol lehet belehal az elektronika, ha nincs dióda.
(#) Norberto válasza Tomee hozzászólására (») Júl 6, 2006 /
 
Én voltam az, Tomee...egy moderátornak ez a dolga. Nem fogok előtte külön topikot nyitni, hogy megkérdezzek benne minden jelenlévőt, hogy át merjem-e helyezni...különben is...egy értelmes, több hónapja netező ember tapasztalhatná, hogy célszerű mindent Jegyzettömbben írni. És akkor nem veszik el, akármit ír is a netre épp...ez csak egy jótanács. Mindenkinek.
(#) szabi83 válasza Norberto hozzászólására (») Júl 6, 2006 /
 
vagy küldés elött, ctrl+a és ctrl+c, aztán küld, ha nem láttod visszont akkor is megvan, s nem kell notepad se...
(#) Krisz03 válasza szabi83 hozzászólására (») Júl 6, 2006 /
 
Hali!
Még új vagyok itt, szóval bocsi a bénázásért (nem találok új hozzászólás gombot, csak választ, na mindegy).
A gondom a következő: Mitévő legyek, ha egy UAA180-as IC-nek nem szeretném minden kimenetét felhasználni (mondjuk az utolsó 4 LED-et elhagynám)? Olvastam valami olyat, hogy rövidzárat kell tenni a LED-ek helyére. De a LED-ek így vannak bekötve: táp-7, 7-6, 6-5, 5-4. Akkor ez azt jelenti, hogy táfeszt kell adnom a 4-7-es lábakra? Jól gondolom?
Ha nem, akkor légyszi javítson ki valaki.
Előre is köszi.
Krisz
(#) opix válasza Báddzsó hozzászólására (») Júl 7, 2006 /
 
Hát nem tudom! Csináltam dióda nélkül is, és akkor egyáltalán nem húzott meg a relé. Egyszerűen nem volt ereje meghúzni. De mikor rátettem a diódát, tökéletesen húzott.
(#) robbbb válasza robbbb hozzászólására (») Júl 7, 2006 /
 
Sziasztok!

Az lenne a kérdésem,hogy a 100szoros fényerejű led,hány mCd-ás??
(#) Krisz03 válasza Krisz03 hozzászólására (») Júl 7, 2006 /
 
Valaki légyszi! Fontos lenne minél előbb.
Köszi
Krisz
(#) robbbb válasza robbbb hozzászólására (») Júl 7, 2006 /
 
lenne 1 újabb sürgős kérdésem: a trimer potméter 3lábát hogy kell bekötni??
(#) Báddzsó válasza robbbb hozzászólására (») Júl 7, 2006 /
 
attól függ minek a 100*osa...
trimmer poti 3 lábát a kapcsolástól föggően kell bekötni.
(#) robbbb válasza Báddzsó hozzászólására (») Júl 7, 2006 /
 
akkorugy kérdezem,hogy a 3. lábát földnek kell köttni??
(#) Báddzsó válasza Krisz03 hozzászólására (») Júl 7, 2006 /
 
nemtudom, én egy 1k-s ellenállást raknék a helyükre, akkor valszeg nem lehet semmi baja és müxik is...
(#) Báddzsó válasza robbbb hozzászólására (») Júl 7, 2006 /
 
hát ha a kapcsolásban úgy van rajzolva akkor igen...
(#) robbbb válasza Báddzsó hozzászólására (») Júl 7, 2006 /
 
okke....KÖSZI
(#) pakibec válasza robbbb hozzászólására (») Júl 7, 2006 /
 
Sziasztok!

Villanócsőhöz vettem gyujtótrafót. 3 vezeték lóg ki belőle (gondolom 1 közös vezeték van), de képtelen vagyok beazonosítani a vezetékeket. Van két vastagabb, ezek azonos sikban és az egyik oldalon egy vékony. Próbáltam kimérni, de nem megbizható az eredmény: a 2 vastag között kb 70 Ohm az ellenállás a vékony és az azonos oldali vastag között rövidzárat jelez a műszer. (Értelemszerüen az ellenoldali vastag és a vékony között is 70 Ohm).

Most akkor hogy kell ezt a trafót bekötni?

Előre is köszönöm a segítséget!
Üdv
(#) Krisz03 válasza Báddzsó hozzászólására (») Júl 7, 2006 /
 
Aha, értem.
Egy másik helyen 1.2V-os zenert ajánlottak, hogy azt rakjak a LED-ek helyére. De ez is jó megoldás lehet.
Na meg gondolkoztam azon, hogy mi lenne, ha egyszerűen csak szabadon hagynám azokat a kimeneteket?! Ez egyébként egy fordulatszámmérő lesz. Aztán végülis majd beállítom a potival.
De ha jobban belegondolok: Ha azt a bizonyos rövidzárat alkalmaznám, akkor mondjuk x a felbontás (pl 1 LED = 250 RPM). De ha csak ellenállást vagy zenert rakok a LED-ek helyére, akkor az olyan, mintha LED-ek lennének ott. Tehát ott már nem x lenne a felbontás, hanem több. Tehát az első és a második esetnél is más a végkitérés és a felbontás is. Váá, már nagyon belekeveredtem. Lehet, hogy nem is így van?
(#) robbbb válasza robbbb hozzászólására (») Júl 8, 2006 /
 
Sziasztok!

Van egy 4N7-eskondim,amin semmilyen jelzés sincs a polaritásáról,csak az 1ik oldalán van egy "xk 472" felirat....akkor ezt mindegy hogy hogy kötöm be??
(#) szabi83 válasza robbbb hozzászólására (») Júl 8, 2006 /
 
igen, mind 1 hogy kötöd be, mivel ez nem ELKO.
ez egy 4.7nF os kondi
472 > 4700 pF > 4.7n
(#) Frankye válasza szabi83 hozzászólására (») Júl 8, 2006 /
 
Erre utal egyébként (mmint az értékére) a "4N7" jelzés is (4,7 nF). Az ilyen kis értékű kondenzátorok nem elektrolitok, azaz nem érzékenyek a polaritásra.
(#) _JANI_ válasza pakibec hozzászólására (») Júl 9, 2006 /
 
Ez a gyújtótrafó egy érdekes dolog.
A primer tekercs az a vastag néhány menet.
A szekunder pedig egy vékony nagy menetszámú
"70ohmos" tekercs. A közös pontja a trafónak
általában GND-n van. A gyújtó impulzust a primer
oldalon kell gerjeszteni egy feltöltött kondi
rákapcsolásával. A primer tekercsben fellépő gyors
mágneses-térerősségváltozás a szekunderben
nagyfeszültséget indulá. Ezt a nyagyfeszúltséget
kell a villanócső külső oldalára felvitt elektródára
vezetni. Az elektromosan előfeszített villanócső a
nagyfesültségű impulzus hatására vezetővé válik,
és nagy fény (és hő) leadásával a pufferkondiból
elszívja az emergiát. Ez a folyamat addig tart amig
a csőben az ívfeszültség el nem éri a 60-80Voltot.
Ezután az folyamat megszakad, és kezdődhet előröl...

Érzékeny műszerrel a vastag huzal ellenállása is
kimérhető. De az tényleg csak néhány villiohm lehet.
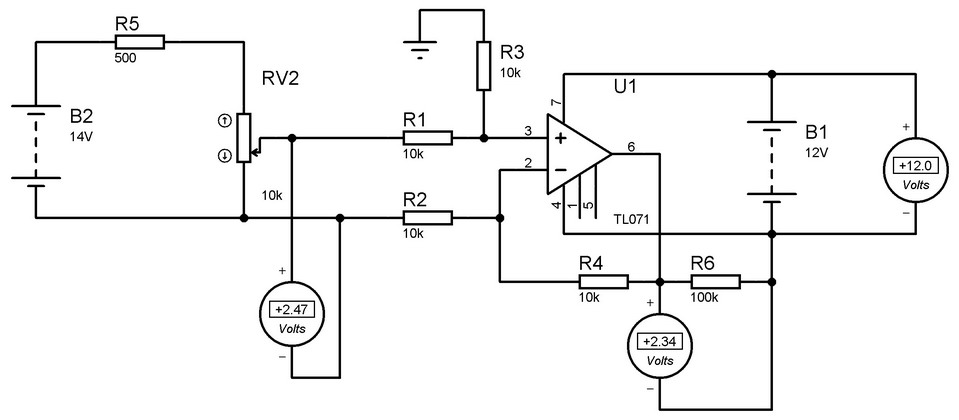
(#) Tomee válasza _JANI_ hozzászólására (») Júl 10, 2006 /
 
Hali!

Csináltam egy TL071 egy differenciál erősítőt és az lenne a problémám, hogy ha 0V a bemeneti jel akkor kb 1,3V-t ad ki majd elkezdem nővelni a bemenő feszt akkor lecsökken 0V -ra a kimenet majd ha tovább növelem akkor teljesen jó lesz. kb. 2,8V körül már minden OK. Ahogy nő a bemenő fesz úgy nő a kimeneő fesz is.
Ez vajon miért van? Egy 0-10V-s plc-s kimenetet kéne a pichez kapcsolni. És ezért jó lenne ha 0V-t kap akkor 0-t is adjon ki.
Szerintetek miért nem mükődik rendesen? - Nem nagyon vágom ezt...
(#) Tomee válasza Tomee hozzászólására (») Júl 10, 2006 /
 
Az R3 alja nem testre, hanem a táp - pontjára van kötve.
(#) iamrob válasza Tomee hozzászólására (») Júl 10, 2006 /
 
Hali!

Mert a TL071 nem rail-to-rail műverősítő, tehát a negatív ill. pozitív táp közeli feszültségeket nem tudja feldolgozni.
Az IC negatív tápja legalább 2-3 V-tal legyen negatívabb a földnél. Ez abban az esetben elég, ha csak a rajzon feltöntett irányú feszültséget akarsz a bemenetére adni. A kimeneti feszmérőt (a 100k-val együtt) és az R3-at szintén a földre kösd.
(#) Tomee válasza iamrob hozzászólására (») Júl 10, 2006 /
 
Nem ál rendelkezésre negativ tápfesz.
Tudsz valami más müveleti erősítőt mondani ami szimpla tápos és majdnem teljesen táptól-tápig kivezérelhető?
Következő: »»   25 / 4062
Bejelentkezés

Belépés

Hirdetés
XDT.hu
Az oldalon sütiket használunk a helyes működéshez. Bővebb információt az adatvédelmi szabályzatban olvashatsz. Megértettem