Fórum témák
» Több friss téma |
Üdv mindenkinek!! Szeretném ha segitenétek egy olyan időzitő megépitésében ami autóhoz lesz vagyis 12V és ugy müködne hogy kap 12V-ot folyamatosan és onnantól kellene kezdenie időziteni 5-7másodpercig amikor megkapta a 12V-ot de utánna is folyamatosan kapná de akkor a relét már kikapcsolná vissza nem tudom értitek e de aki tud az irjon!! Előre is THX mindenkinek
fogadjunk, autóba kell utastér vílágításához?
és erre már van téma..
Biztos nem
![]() "a 12V-ot de utánna is folyamatosan kapná " nem hiszem hogy nyitott ajtóval vezet
Szerintem izzasztóelektrónikát akar kiváltani vele.
Ami neked kell(het), az egy időzítő, pl. az NE555-ös IC-vel, monostabil módban.
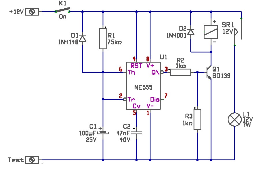
Meghúzza a relét a kapcsoló aktiválásakor, a potitól függően 5...8 másodpercig úgy tartja, majd elengedi, és csak ismételt ki-be kapcsolással lehet megint elindítani. Ha a beállított idő alatt kikapcsolnád a kapcsolót, az időzítő aktív maradna, ezért a relé bemenetét a kapcsoló alá tettem; ha nagyteljesítményű fogyasztót akarsz vele kapcsolni, akkor vagy bírjon elég nagy áramot a kapcsolód, vagy pedig az időzítő Reset-jét kell egy kicsit átkötni.
Helló! Szerintem az NE555 ic bőven jó lenne neked DE a fő oldalon épp foglalkozik vele egy cikk ott minden le van írva onnan megtudhatsz mindent és még tanulsz is belőle. Szerintem azzal lehetséges! De keress rá a fórumon az ne 555 kulcsszóra és biztosan találsz megfelelő kapcs. rajzot
de lehet az időzítő jobban bejön próbálkozz! Sok sikert
pontosan nem értem hogy mit akarsz de talán
apám 2-3 éve épített 1 időzítőt a fűrészgéphez a vonatokon található biztonságtechnikai szutyikhoz hasonlóan lényege (legbrutálabb verzió) ha levágja vele az ember a fél kezét akkor a gép nem megy tovább ha nem lép rá 4-5 mp enként a pedálra akkor leáll az egész. ha kell akk elkérem tőle a kapcsolást
Némi kiegészítéssel.
- Tekintve, hogy a kondi bekapcsolás előtt ki van sütve, nem kell indítgatni a trigger bemeneten. (De ha így szeretted volna megoldani, akkor is az első tranyó szinte semmit nem csinál, ha a kondit simán a földre kötöd, ugyan az a helyzet!) - Ebben a kapcsolásban az elektronikának feleslegesen, állandó fogyasztása van. - Idézet: akkor a kapcsolóval, csak az elektronikát kell kapcsolni. A relé érintkezőt, közvetlen a 12V-ra kell kötni, nem a kapcsoló után. (A Reset-el fogalmam sincs mit akartál mondani)„ha nagyteljesítményű fogyasztót akarsz vele kapcsolni” üdv! proli007
Izzitóelektronikához kell.huba telitalálat
De ennek csak egy másik relét kell kapcsolnia
Végül is, igen. A nem odafigyelés, meg a rutinmunka.
A tiéd egyértelműen jobb
És azt árulja el még valaki hogy TINA-ban miért nm tudom leszimulálni ezt:S:S Azt irja ki hogy : "munkapont számitási hiba":S ???
Tranziens módban kell futtatni, nem DC-ben. A beállításaiban pedig be kell állítani a megfelelő szimulációs és animációs időket, mert vagy lassú vagy gyors lesz a lefutása.
Helló!
Megépítettem a kapcsolásodat, de nem működik. Egy led-et hajtottam meg vele próbaként, de folyamatosan világított. Az áramkör helyesen lett megépítve. Nekem furcsa hogy a 7-es láb lóg a levegőben, más kapcsolásoknál össze volt kötve asszem a 6-os lábbal... Segítséged köszönöm!
Szia!
Rossz hírem van, a kapcsolás jó! A Led-et, hova kötötted? Mérjél feszültséget.: - Bekapcsoláskor a C1 kondi kisütött állapotban van, a feszültség benne nulla. (a -Q kimenet, most kb 10V-on van.) Relé húz. - A C1 kondi el kezd töltődni. Kb. 8V-nál, a -Q kimenet, közel nulla lesz. (relé ejt) - A kondi tovább töltődik a tápfeszig, és közben minden változatlan marad. - Ha a kapcsolót kikapcsolod, a relé ejt, a kondi kisül és kezdődik minden előlről. A 7-es lábbal ne foglalkozz, annak feladata a kondi kisütése, de itt arra pont nincs szükség, mert akkor újra indulna a folyamat ciklikusan. (Látod, a szimulátorban is működik!) üdv! proli007
Azért ha autóba rakják én raknék elé valami stabilizátort (biztos ami biztos).
Szia!
Igazad van, Én csak átrajzoltam a rajzot, mert eredetileg hibás volt. De akkor az NE555-nek egy ellenállás-kondi-zéner tag igen megfelelne. (Ja, és a főáramkört sem kapcsolgatnám a kapcsolóval, ott a relé!) üdv! proli007
sziasztok!
most terveztem az itteni (monostabil multivibrátor) segédprogram alapján ezt a kicsi áramköröcskét, ami a mellékletben van. az egész smd méretűre van kialakítva, hogy minél kevesebb helyet foglaljon... arra szeretnélek megkérni titeket, hogy nézzétek át van-e benne elvi hiba, vagy olyan apró figyelmetlenségből eredő dolog, ami gondot okozhat. a bemeneti és kimeneti pontokra akkora csatlakozók lesznek forrasztva, mint amekkorák a négyzetek (csoki belseje félbevágva, a nyák túloldaláról meg lehet majd a csavarral rögzíteni bele a vezetéket) a kapcsolás autóba készül, a kimeneten majd ledek lesznek (max. 4-5db, ennyit el kellene bírnia). a két 7805-ös to220 tokozású, mennek a nyák másik oldalára, gondolom közös hűtőbordát kaphatnak? a poti 50K-s, és ahogy a fórumban több helyen is írtátok már, kerül mögé egy 1k-s ellenállás is. így ha jól használtam a segédprogramot (mondjuk nehéz lenne rosszul használni), akkor max ~12 másodpercig lehet vele időzíteni. a trigger jel a központi zártól menne, ezért kapott az is egy 7805-t ![]() az 555 adatlapja szerint a trigger feszültsége akkora lehet, mint a tápé, viszont az nem teljesen tiszta, hogy ez azt jelenti, hogy az aktuálisan ráadott táp, vagy a vcc feszültségtartományát jelenti a táblázat. (úgy van benne, hogy vtrig max. vcc, a vcc-hez meg 15V a max, tehát lehet értelmezni úgy, hogy az aktuális vcc a trigger max feszültsége, de úgy is, hogy az is 15V) ha a válaszadáshoz valami lényegi információt kihagytam volna a leírásból, akkor kérdezzétek meg bátran! (a készítéshez egyébként nem nyákkészítő programot használtam, mert egyelőre még csak barátkozunk egymással, hanem vektorgrafikus rajzprogramot, így a tervet nem tudom, csak képként feltölteni)
A központi zár hogyan fogja triggerelni az 555-öt? Egyébként a triggerjel egy rövid negativ irányú impulzus amit a legkönyebben úgy lehet elérni,hogy a triggerkivezetést egy 10k ellenállással felkötöd a + 5V-ra és egy tranyóval az időzités inditásakor egy pillanatra lehúzod testre.
Igy nem fog működni,a 7805-el való inditás hibás elképzelés.
amikor a központit nyitom, ill. zárom, távirányítóval, akkor kiad magából egy nyit/zár impulzust, erre terveztem rákötni.
de akkor szerinted ez a megoldás nem járható út. viszont akkor hogyan lehetne megoldani, hogy ez indítsa el az időzítést?
A ledek áramát hogyan fogod korlátozni? Ellenállást nem látok az ic kimenetén. Sorosan,párhuzamosan,vegyesen fogod a ledeket kötni? Milyen szinűek? Az időzitő alkatrészeit megvetted már? Az a "nyit-zár" impulzus mindkét esetben pozitiv (impulzus nélkül 0V mérhető) ?
azért nem látsz ellenállást a kimeneten, mert azt a ledekhez fogom pakolni. párhuzamosan fogom kötni a ledeket, és fehér színűek.
a nyit/zár impulzus mindkét esetben pozitív. megpróbáltam elkapni, mikor beszereltem a kocsiba a rendszert, akkor 12V körüli értékig ugrott fel a műszer mutatója (analóg multiméter), minden egyéb esetben konstans 0-t mutatott. és legnagyobb sajnálatomra nem lehet megkülönböztetni egymástól a nyitást és a zárást ezen a kimeneten. (és minden a távirányítón történő gombnyomáskor kiadja magából, így nekem az ablakfelhúzó modulom mindig felhúzza az ablakokat, amikor megnyomom valamelyik gombot a távirányítón) most viszont hamarosan indulok itthonról, így kérlek ne haragudj, ha csak később válaszolok a következő kérdéseidre.
Rajzoltam egyet...
Nemtudom mennyire nyeri meg tetszésedet,de 12V-ra van tervezve,mivel nem indokolja semmi az 5V használatát. Ha még nincs neg a kondid akkor inkább 22µF-eset vegyél,mert könyebben hozzájutsz és a poti legyen 500k értékű. De igy is jó a megadott értékekkel. A ledekből lehet hármat is sorbakötni,igy kevesebb áramot kell az ic-nek szolgáltatni. Az ellenállást ennek megfelelően számold. Arra legyél figyelemmel,hogy az smd kivitelű 555 nem bir annyit mint a dip tokos társa. Szerintem100mA-nál többet ne vegyél ki belőle. Az időzités alatt a kimenete magas szintű,tehát a ledeket az ellenállással együtt a kimenet és a test közé kell kötni.
A nyáktervet mindegy,ha vasalod,vagy fotózod a festékes felével forditsd a nyák felé. Mivel felületszerelt igy lesz jó a maratott rajzolat.
Azért a stabilizátort nem hagynám ki,vagy 18 V os 555-öt keresnék.
Szerintem 18V-ra specifikálják a max tápot mindegyiknél.
[off]Azért nem illik a határadatok közelében járatni az alkatrészeket!
Mert egy apró nem várt hiba és az (alkatrész) IC vissza adja a lelkét az alkotójának!!! :nezze: Nagyon egyszerű és olcsó védelmet lehet megvalósítani egy egyszerű ZÉNER diódás kapcsolással is. Egy ellenállás és egy zéner kell hozzá... S kétfajta védelmet is biztosít! 1: Letöri a túlfeszültséget. 2: Fordított polaritás esetén ez is kicsit és mintegy söntöli az áramkört, és csak az áramkör biztosítékja ég ki. ( Ha jól van méretezve. )
Cmosban a 15-16 tal találkoztam legtöbbel.Úgy rémlik bár lehet régebbi autók voltak, az ilyen házilag stab nélküli cuccok pusztultak elég sűrűn.Meg a stabilitásnak is jót tesz az állandó feszültség.
Egy járó motorú gépkocsi névleges akkufeszültsége 14,2-14.3V közt szokott lenni. A Bosch ajánlása ennél kevesebb, 14V. Ez azért még nem annyira közeli az ic határfeszültségét nézve. A zener diódás stabilizálás szóbajöhet ugyan,csak oda kell figyelni a stabilizált teljesitményigényre(ledek áramfelvétele). A gépkocsi hálózatán megjelenő tüskék ellen hatásosabb lehet mint a stabkocka.
|
Bejelentkezés
Hirdetés |







De ennek csak egy másik relét kell kapcsolnia


:nezze:





