Fórum témák
» Több friss téma |
Szisztok!
Megvettem a cuccokat, össze is raktam, majdnem. Ugyanis diódákat a ledek elé elfelejtettem venni. De jól néz ki, viszonylag simán ment. Holnap ismét megyek, és beszerzem a kimaradt alkatrészeket. Szerintem holnap ilyenkor már kiderül, hogy jól raktam-e össze. Egy kérdésem viszont felmerül: az elképzelhető, hogy az 555-nek és a 4017-nek más a lábszámozás sorrendje? Az itt lévő adatlapok alapján néztem ezeket és azok szerint az 555-ön az 1. lábbal szembe az 5. van, a 4017 esetében pedig a 16. Ez lehetséges? Köszi Idézet: „az 555-ön az 1. lábbal szembe az 5. van” Ezt melyik adatlapban láttad? 5. helyett a 8. van ott; a 4017 stimmel. Számozni ugyanúgy szoktak: fölülnézetben bal felső, többnyire jelöléssel ellátott, sarok az 1., ekkor baloldalt lefelé növekszik a számozás, legalsónál átvált jobb alsóra, onnan pedig fölfelé növekszik. Így az első és utolsó láb mindig egymással szemben van.
(#320590) kobold tanácsát fogadd meg!
A lábak számjelölése, vagy annak funkciójelölése a lényeg! S nem a rajzolási pozíció... :yes: S legyen itt egy példa az 555-ös blokksémájára és a kivezetések elhelyezkedésére: Az IC felülnézetben (az irási oldalról) van ábrázolva.
Ha van kedved, olvasd el az
Idézet: -t! „Időzítők építése 555-el”
Sziasztok!
Összeraktam, de nem megy Rákötöm az akksit, mind a 3 led világít, de semmi sem történik. Mit csináltam rosszul?
Szia!
Hogy tudnám megnézni? Ha kinyírtam a 4017-et, attól nem lehet ez? (menet közben kb 5öt sütöttem meg ) Ezen nem tapasztaltam, de bármi lehetséges
Hogy világíthat mindegyik? Tudtommal nincs is a 4017-nek olyan állapota, ahol mindegyik kimenet aktív. Ezt építetted meg, csak három tranzisztorral? Ha igen, akkor vagy elkötöttél valamit, vagy valahol átvezetés van, és nyitva vannak a tranzisztorok.
Szedd le a 4017 et az 555 kimenetéről,köss rá egy led anódját előtétellenállással a katódját pedig - ra.
Ha villog ez a rész ok.
Pont ezt, de miért kéne 3 tranzisztor???
A többi megnézem.
az 555 3. kivezetéséről leforrasztottam a 4017-et és helyére ment 1 led, másik vége pedig a +-ra (- -t írtál, lehet azon kellett volna?) így a beforrasztott led nem világít, viszont a 3-masból 1 folyamatosan. mi lehet rossz???
Nem kéne, csak gyorsan néztem meg a rajzot, most látom, hogy a bal oldal kétledes
A jobb oldal reset-nél, vagy utána az első órajelig világítani fog, de a másik kettőnek nem kellene; az a tranzisztor valamiért nyitva van (vagy rossz, vagy a meghajtása rossz). Le kéne kötni a 4017-ről, és úgy megnézni, hogy mi a helyzet. Szerk.: ugye tettél ellenállást az 555 kimenetén lévő ledhez? Anélkül rossz lenne...
Megy - on is csak akkor low on világitania kéne.
Az 555 környékén lesz a baj.Nem megy az osc.De ettől meg nem kellene a ledeknek világitani
Kezdem feladni.
Kb 5x építettem újra, 7x voltam boltban. Egyszerűen béna vagyok ehhez. Idézet: „Egyszerűen béna vagyok ehhez” Kitartás, ez a mondat itt tilos Menni fog, segítünk.Próbáld meg modulonként tesztelni. Forrassz össze egy 470 Ohm-os ellenállást egy leddel, azzal le tudod próbálni az 555 kimenetét, ahogy moltam is írta. 4017 nélkül, a diódák anódjára Vcc-t kapcsolva, ellenőrizheted a tranzisztorokat (ledek csak akkor világítsanak, ha rákapcsolod a tápot a diódák valamelyikére, mintha a 4017 csinálná). A 4017-esnek Te is adhatsz órajelet, egy nyomógombbal felváltva Vcc-re és testre kapcsolgatva, feszültségmérővel vagy ledekkel ellenőrizheted, hogy lépeget-e. Valaminek csak ki kell derülnie
Ha tudsz, dobj fel róla pár képet, akkor többet tudunk segíteni...
Ez olyan mint a szakácskönyvben a recept.
Ha mindent beleteszel ami hozzávaló, akkor sikerülni e kell! Lehet improvizálni! Ha tudod hogy mit miért teszel! A tranzisztorokat is be kell építeni! Jelerősítési feladata van! ( Valamint invertálja a 4017-es kimenetét. ) Ez a kis áramkör működőképes! De az 555-ös órajel frekvenciáját neked kell meghatározni. (Mert a rajz inkább szemléltetésre lett összeállítva! Bár a megadott alkatrészekkel majdnem jónak kellene lenni a villogás ütemének is.) Valamint a 4017-es kimeneteinek összediódázását is... Kezd el az 555-töl a tesztelést! A kimenetére egy LED-et kell kötni. Természetesen legyen a LED-el sorbakotve egy ellenállás is. ( 680-1Kohm közötti. ) Ha villog akkor az 555-ös működőképes... A többit utána.
Sziasztok!
Pár dolgot észrevettem. Itt-ott összeértek a dolgok, ezért világít(hat)ott. Most nem világít semmi. Az 555 3. lábára ledet kötve se történik semmi. Az 555 lehet halott? Esetleg van a rajzon 1 rész, ahol össze van kötve + és föld (a 4017 alatt megy el). Ezt kihagytam. Lehet probléma? Még 1: azzal meg tudom sütni a 4017-et ha a táp kábeleit (ami az akksi felé megy) megfogom? 1et sikerült így kinyírnom és gyanús hogy ennek nem szabadna megtörténnie...
Mi megy el a 4017 alatt? Pozitív nem, az biztos. A Q8 kimenete van visszakötve az MR lábra, és a két "blokk" földje van ott közösítve (oda csatlakozik a 4017 GND-je is).
Pórbáld már ki 555 helyett kézzel hajtva a számlálót (egyszer Vcc-re, egyszer GND-re kapcsolva a CP1 bemenetet). Ha arra léptet, működik. Tegnap mintha írtál volna olyat, hogy előtétellenállás nélkül nézted meg az 555 kimenetét, azt könnyen tönkretehetted így (meg akár a ledet is).
Szia!
A rajzon (mellékelve) pirossal jelölt rész lenne a kérdés. Ha az beletartozik a 4017 áramellátásába, melyik lábakra kell kötni?
Közben kitaláltam.
2 órája szórakozom vele. Kicseréltem az 555-öst, átnéztem mindent, sz@rik működni. Túl magas ez nekem , szerintem feladom
Megnéztem megint a rajzot, meg az adatlapot is, sajnos az EWB (azt hiszem, a rajz abban készült) nem ugyanúgy jelöli a lábakat, de ekkor már annyira kíváncsi voltam, hogy összeraktam szimulátorban.
Ez 100 %, hogy működik, az 555 kimenetére lehetne még felhúzó ellenállást, a tranzisztorok bázisához lehúzót tenni, de anélkül is mennie kell (ha nem is lesz olyan stabil). Próbáld ki, ha gondolod, és mielőtt a tápot rákötöd, nézd át még egyszer lábról lábra, nehogy füst legyen a vége. Szerk.: az 555 mellett a 4.7 µF-os kondi helyett csak azért van 1 µF a rajzon, mert lusta voltam kivárni a villogást...
Szia!
Fogadd meg "(#324616)kobold" tanácsát és tanulmányozd át a rajzát! S ha már építésre adod a fejed, akkor az alkatrészek adatlapjait ILLIK beszerezni, hogy legyen egy halvány fogalmad a tokozásról, lábkiosztásról és egyéb működési paraméterről. :yes: STB. A legtöbb általánosan használt alkatrész adatlapja megtalálható egy kis keresgélés után... S a HE-n is van már adatlapgyűjtemény, Katalógus néven. Idézet: ( 11.1V UT )„...az áramforrás egy 3cellás li-po akksi, ami 3*3,7V (névleges) feszültséget ad.” A LED-ek előtét-ellenállásainál ezt figyelembe kell venni!!! A két sorbakapcsolt LED-nél 470-680 ohm. Az egy LED előtétellenállása 680-820 ohm lehet.
Az a vezeték nem átmegy az IC alatt ,hanem a + a16 oslábra-----a - pedig a 8 as láb.
Nem probléma.
Csak nehogy az 5V-ra méretezett áramkörre majd 12V kerüljön... [off] Igaz, elsősorban ezt csak a LED-ek bánnák meg![OFF]
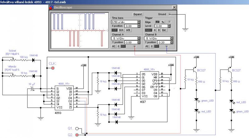
Közben elkészül egy több villanásos felváltva villogó 4093 és 4017-es alkalmazásával. -> Mint az elődjénél, <- ennél is lehet állítani a villanás intervallumát. Így tetszőlegesen módosítható ennél is a villanás szélessége és a szünet hossza... MÉG Nem tesztelt változat. A 4017-es kimenetén levő diódákkal és a RESET pont módosításával, tetszőleges lépésvariáció alakítható ki a megadott max 10 lehetséges lépésszámból. ( Egyszerre a két kimenetet nem lehet felvillantani! ) A megadott kötéssel 3 villanás, 1 szünet, és váltás, 3 villanás, 1 szünet, és váltás van lehuzalozva.
Jó kísérletezést! Érdekes! :help:, hogy a segítség kérő rendszerint eltűnik a köztudatból!!! Na mindegy... |
Bejelentkezés
Hirdetés |




5. helyett a 8. van ott; a 4017 stimmel. Számozni ugyanúgy szoktak: fölülnézetben bal felső, többnyire jelöléssel ellátott, sarok az 1., ekkor baloldalt lefelé növekszik a számozás, legalsónál átvált jobb alsóra, onnan pedig fölfelé növekszik. Így az első és utolsó láb mindig egymással szemben van.

Menni fog, segítünk.

Csak nehogy az 5V-ra méretezett áramkörre majd 12V kerüljön...






