Fórum témák
» Több friss téma |
- Ez a felület kizárólag, az elektronikában kezdők kérdéseinek van fenntartva és nem elfelejtve, hogy hobbielektronika a fórumunk!
- Ami tehát azt jelenti, hogy a nagymama bevásárlását nem itt beszéljük meg, ill. ez nem üzenőfal! - Kerülendő az olyan kérdés, amit egy másik meglévő (több mint 17000 van), témában kellene kitárgyalni! - És végül büntetés terhe mellett kerülendő az MSN és egyéb szleng, a magyar helyesírás mellőzése, beleértve a mondateleji nagybetűket is!
Elvileg MC33201. Ez paramétereiben hasonlít a TL071-hez, de nem ismerem, úgyhogy nézz utána. De mindenképpen a negatív tápos megoldást javaslom. Ha trafóról járatod a végleges áramkört, akkor egyszerűen kicsatolhatsz a graetz előttről egy gyenge negatív feszt - a műverősítőnek elég. Ha elemes, akkor 555.
Gondold meg - normális differősítő csak így lesz belőle :yes: .
Negativ feszt nem kell mérni, csak pozitív irányút.
Én is találtam egyet: TLC2272. Az sem baj, ha csak 0,5V felett mér rendesen. Köszi a gyors választ és segitségedet! Megnézem azt is amit ajánlottál aztán majd eldöntőm, hogy mi lesz a vége.
Köszönöm a választ!
Az elvel tisztában voltam, csak a kivezetések voltak zavarosak. Azóta már bekötöttem (végigpróbáltam a lehetőségeket). Azért érdekes ez a 3 lábú trafó, legalább valamit megjelelölhettek volna. Még1x kösz! Üdv
Mibe rakhatom bele a gyorsmarató vas-kloridot? herámia tálba? műanyag tálba
nem marja szét a cuccot?
illetve még egy kéréseml nenne mi az a TTL ?
a TTL az a feszszintekhez rendelt értékek egyik "fajtája".
bemenet: 0,8V- :ligikai 0, 2,4V+: logikai 1 kimenet: 1: 4,5V+ 0: 0,4V-
Transistor-Transistor-Logic =T2L=Tranzisztor-tranzisztor logika...
A TTL leítása is, és még sok hasznos ifó van a [link=http://www.hobbielektronika.hu/lexikon/]http://www.hobbielektronika.hu/lexikon/[/link].ban!!!:nezze:
áá, most nekem lenne egy 1*ű kérdésem, a tekercseken a gyári jelölés 331 akkor az 330 uH vagy mH??? köszi
mH kilőve sztem, két gyártót néztem egyiknél a 331 az 330uH másiknál 330nH most mit lehet tenni???
méretéből következtetve (8*11mm) és mivel 0,5 amperesnek vettem még régen sztem ez 330uH. valaki?
Hi!
A következő lenne a kérdésem. Szeretnék egy olyan kapcs.rajzot csinálni, amivel lehetne 5 fokozatot kapcsolni(A,B,C,D,E), 5 db nyomógombbal. Tehát ezt úgy értem, hogy pl.: A nyomogombbal bekapcsolom az A rellét, majd utánna a C nyomógombbal a C rellét, de közebn az A rellének ki kell kapcsolni. Kérlek segítsetek! Üdv: stefi
A kapcsolósor neve: egymást kiváltó kapcsoló. (asszem)
[link=http://www.hqvideo.hu/info/hu/swb0002.html]http://www.hqvideo.hu/info/hu/swb0002.html[/link] valami ilyesmi persze 4 kapcsolóval...
És ezt nem lehet megcsinálni IC-vel????
De nem muszály így lehet máshogyan is, pl: léptetni fel-le
természetesen lehet ic-vel is!
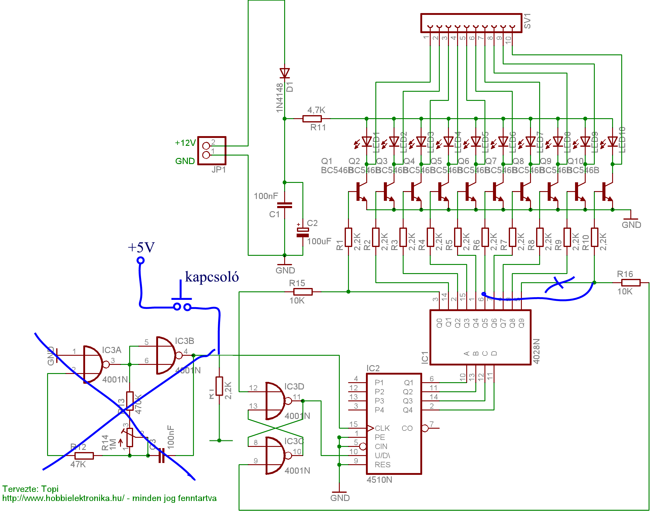
csupán az egyszerűség kedvéért linkeltem.... (fel-le számláló: 4510 itt a rajz hozzá + töltsd le az adatlapját. megfejeled a kimeneteket 1-1 tranyóval ami a reléket kapcsolja. Na ennek csak az a gondja, hogy sorba egymás után tudsz kapcsolni...)
OH! köszi
De ha már itt tartunk, akkor azt az egymást kiváltó kapcsolóra nem kaphatnék ötleteket?? üdv: stefi
Visszatérve ehhez a 4510-es IC-hez, ennek 4 kimenete van és 16 féle állapota lehetséges, de ezt hogy tudom megcsinálni, hogy csak 6db állapot legyen és ez fel le számoljon?
Bocsi, hogy ilyen butus kérdéseket teszek fel, de még nem nagyon értek ilyen dolgokhoz! Üdv: stefi
pl. csatoltam
kékkel berajzoltam az átkötést a led helyére mehet a relé tekercse a multivibrátor helyett 1 kapcsoló a léptetéshez...
OK! köszönöm, kipróbálom!
És akkor a Q6-Q8-ig a kimenetek maradhatnak üresen; ugye? Még egyszer Köszönöm! stefi
Hogyha már ennyire belemerültem ebbe a témába, esetleg nem tudna valaki ötlete adni az elektronikus egymást kiváltó kapcsolóhoz??
Hello!
Azt szeretném kérdezni , hogy a Chipcad CD-t hogy lehet megrendelni? Szállítási költség mennyi szokott lenni? A válaszokat előre is köszönöm! bubu
Hali!
Lenne egy LED-ekkel kapcsolatos kérdésem. Hallottam olyanról, hogy impulzusüzemmel nagyobb fényerőt lehet kicsikarni a nagy fényerejű LED-ekből. Ezt hogy lehetne megvalósítani? Lehetőleg úgy, hogy ne nagyon károsodjon a LED, ne melegedjen nagyon. Valami kapcsolási rajzot és egy kis leírást (magyarul) tudna valaki szolgáltatni? Egyébként 10mm-es, 6000mcd-s, fehér LED-ekről lenne szó. Köszi előre is! Krisz
Ez nem teljesen így van, neked szemmel láthatóan nem fog erősebbnek tűnni a fénye. Ez az imulzusos üzemeltetés arra jó, hogy egy pillanatra tud a led elég nagy fényt kiadni, (ez a pillanat néhány msec/usec) tehát ha pl 40kHz-en járatsz egy ledet nagy árammal akkor nem lesz nagyob a szemmel látható fényereje, mert nem egyfolytában világít hanem csak villog, és ha valami gyorsan villog akkor azt te folyamatos fénynek látod. kb oylan lesz mint ha simán járatnád a normális árammal.
pl infralednél az áthidalható távolság megnövelése, esetleg a külső zavaró fény leküzdésére...Optimális üzemeltetés a látható tartományhoz-ajánlott.
Ez így van, leginkább infra LED-nél használják. Azért impulzusokkal, mert rövid időre jóval nagyobb áramot is elbír a LED. Tehát a 35-40khz-el néhány pulzus erejéig odapakolhat neki az ember és akkor "jobban visz". Egy távolságmérőben láttam hogy 1A-t is adtak neki. Látható fénynél nemtudom hogy ez hogy van, de gondolom ha elég sűrűn kapja az impulzust, akkor csak fényesebbnek tünik. A kitöltési tényezővel, meg a burst hoszával biztos optimálisan be lehet lőni, de szerintem macerás.
Értem. Köszi szépen mindhármótok válaszát! Akkor maradok a normál 20mA-es működtetésnél, csak hát mondom megkérdezem, hátha lenne valami előny...
Milyen tranzisztor és ellenállások kellenének a lenti kapcsrajzba?
Valami olcsó tranzisztor lenne jó, mert elég sok kell belőle. Ja és a fesz 230 V váltó. |
Bejelentkezés
Hirdetés |









