Fórum témák

» Több friss téma
Fórum » TDA7294 végerősítő
 
Témaindító: Dióda, idő: Ápr 17, 2006
Lapozás: OK   5 / 611
(#) Peti_85 válasza rwtop hozzászólására (») Júl 16, 2006 /
 
A "Mute"-t és a "Stby"-t kösd a pozitív tápra...persze valami nagyobb (22 k, 47 k) ellenállással! És akkor normális marad és még a funkciókat is tudod használni!

(#) isamisa válasza rwtop hozzászólására (») Júl 17, 2006 / 1
 
Idézet:
„Muszáj ehhez szimmetrikus táp?”


Te jó ég...akkor hogyan hajtod meg? Sima egyszeres trafóval? Akkor pláne, hogy nem megy.

Idézet:
„Az baj, ha nincs elszigetelve?”


Igen, szokott bajt okozni, véletlen mondjuk hozzáérinted a "+" vezetéket a bordához és ez valamit ki is nyírhat akár. Rossz esetben az IC-t...

Idézet:
„"Vagy ha meg lehetne oldani, hogy a hűtő ne kapjon negatív feszt!"”


Hát persze, hogy meg lehet oldani: erre árulnak szilikon vagy csillám alátétet, illetve kis műanyag gyűrűt a csavar feje alá, hogy ne érintkezhessen fémesen a bordával.

Te szerinted elég jó a hütés, ha még szilikonzsírt sem raktál alá?

Öregem, vannak még zavaros kérdések számodra, ahogy látom; kérdezzgess előbb, nehogy tönkremenjen valamid...
(#) vicsys válasza rwtop hozzászólására (») Júl 17, 2006 /
 
(#) Resident válasza vicsys hozzászólására (») Júl 17, 2006 /
 
Szevasztok! Jöttem segítséget kérni!
Az a helyezet, hogy van itthon (még én készítettem) 3 db tda7294 es végfok(mind a 3 oszcilloszkóppal lett kimérve, tesztelve, a suliban), ebből csak egyet fogok felhasználni, de nem ez a lényeg. Hála Istennek találtam egy trafót is, ami egy diszkólámpában volt benne.

dizsilámpa:
- égő: 250W 24V
- "hangérzékeny" motorforgásirány változtató( azthiszem ez lehet a neve, feladata 100% hogy ez)
- trafó: 2db kivezetés, 24V-> de nem egyenirányított (Graetz, sima diódahidat sehol nem talátam) És az utolsó kivezetés : szerintem olyan 12-15 volt lehet benne, sajnos nem tudtam már kimérni mert közben szépen kinyírták a műszeremet: , egyébként ez az utolsó kivezetés a hangvezérlőre volt kötve.

Arra szerettem volna rátérni, hogy megfelelő-e a trafó, mivel a 24V os forrás mellett nincs föld szál. Persze 24V váltóáram, ezt egyeirányítanám (8amperes Graetz-em van itthon), majd 4700mikróval kisimítanám(esetleg 10 000-el), talán kapnék is 30V ot.

Várom a segítségeket! KÖSZÖNÖM!!!
(#) vicsys válasza Resident hozzászólására (») Júl 17, 2006 /
 
sajna az 1x24V kevés...Ti. 2x24-28V kellene (a +- táphoz)
(#) Resident válasza vicsys hozzászólására (») Júl 17, 2006 /
 
Akkor most valamit nem értek,
A trafóból 4db vezeték jön le, ebből kettő db a 24V ot csiánál, kettő db pedig a továbi kiméretlen, de 100%osan 24Vnál kevesebb feszültséget termel.
Így figylmen kívül hagyva a kiméretlen részt, a 24V váltófeszültség, tehát +- folyamatosan váltakozik, azt még egyenirányítani, és akkor meglenne a +- a táphoz. Nem? Egy végfoknak kell 1* +- 24 vagy 28 V. Miért kell egy végfoknak 2* +-28V? Én csak egy végfokot írtam, nem 2db-ot. Egyenirányítás után a következő lenne a helyzet : +fesz olyan +22V, - fesz -22V . De föld az nincs.
Bocs hogy értetlenkedem csak ebből az egy mondtatos válazból kb ennyit tudtam kihozni.
A 4700as kondi amúgy jó lenne, vagy legyen 10000-es?
(#) Norberto válasza Resident hozzászólására (») Júl 17, 2006 /
 
Az alapvető probléma, hogyha föld nincs a kimeneten (ez nem is föld igazából, csak egy középlecsapolás), akkor MÁÁÁR nincs is értelme plusz-mínuszos trafóról/kimenetről beszéln. A plusz-mínuszt ugyanis a közös ponthoz KÉPEST szokták plusz-mínusznak hívni. Amúgy is pozitívnak és negatívnak hívják, de az nem +- -os trafót "alakít ki". Lesz belőle egy sima föld, vagy másnéven GND, meg lesz belőle egy ehhez a GND-hez képest mérhető 30-33V egyenfesz (24V egyenirányítva). Szerintem inkább majd a 10ezer mikrósat használd, az ekkora feszültségnél hatásosabb, és több energiát tud tárolni. Bár lehet, hogy ezt a trafót nem is tudod használni ehhez az erősítőhöz hosszútávon...ezt majd a továbbiakban az okosabbak majd JÓL megmondják
(#) Peti_85 válasza Norberto hozzászólására (») Júl 17, 2006 /
 
Hát szerintem ne is álmodjatok róla hogy sima trafóval megoldod a TDA7294 tápellátását...

Úgy igen, hogy 2 db! ugyan olyan trafód van!!! Na az már aztán király!
Végül is a szimm. trafó is ugyan ez! Két trafó egy magon (és persze azért jobb így mert sokkal pontosabb, nincs differencia a két feszültség között. Én is csináltam már kisebb (54 W) trafót és elmondhatom, hogy az mindkét "oldalon" ugyanannyit mértem pontosan!!! (na jóóó volt talán 5/100-ad eltérés (0,05 a gyengébbek kedvéért... ))

na hali
u.i.: Szedd szét a trafót és csináld magad...



Peti.
(#) vicsys válasza Resident hozzászólására (») Júl 17, 2006 /
 
csatoltam a rajzot...
bejelöltem rajta a földet és ahoz képest lévő +és- pontokat. Végfokhoz ez kell(ene).

minden.gif
    
(#) Inhouse válasza vicsys hozzászólására (») Júl 18, 2006 / 1
 
Bár nem jelezte senki, hogy érdekli, nem ússzátok meg, elkészült a bulidoboz:
Buliláda TDA7294-el

Üdv
Inhouse
(#) Gory válasza Inhouse hozzászólására (») Júl 18, 2006 /
 
Ez nagyon komoly lett Jó a bőr bevonat is.
Grat.
(#) Inhouse válasza Gory hozzászólására (») Júl 18, 2006 /
 
Kössz! A bőrt pont nem én csináltam, de átadom! :yes:

Üdv
Inhouse
(#) Peti_85 válasza Inhouse hozzászólására (») Júl 18, 2006 /
 
Szia!

Ha már TDA7294...
Fel tudnád rakni azt a paneltervet, ami alapján TE csináltad meg a Végfokot, mert úgy látom - bár ez nem biztos - hogy a Tiéd más...
Előre is köszi.
Csak kíváncsi lennék más megoldásokra is!
Peti.
(#) Inhouse válasza Peti_85 hozzászólására (») Júl 19, 2006 /
 
Ha nem felejtem el, beszkennelem, egyébként nem az enyém. KIT-ben vettem, nem akartam ezzel is görcsölni.

Üdv
Inhouse
(#) Peti_85 válasza Inhouse hozzászólására (») Júl 19, 2006 /
 
Helló

Mennyiért osztogatnak 1 ilyet???Jó lenne ha mégis felscannelnéd.
Peti.
(#) Inhouse válasza Peti_85 hozzászólására (») Júl 19, 2006 /
 
Talán 2000Ft körül volt, egy zacskóban a NYÁK, az IC, és a körítés. A hangerőpoti,hűtőborda, táp, vezeték, stb...nincs benne.

Üdv
Inhouse
(#) Inhouse válasza Peti_85 hozzászólására (») Júl 20, 2006 /
 
(#) Peti_85 válasza Inhouse hozzászólására (») Júl 20, 2006 /
 
Nagyon köszi!!!
Szerintem mások is megörültek neki!!!


Hali
Peti.
(#) Prinner válasza Dióda hozzászólására (») Júl 20, 2006 /
 
Sziasztok!
Szerintetek meg lehet táplálni egy ilyen végfokot egy KAPCSOLÓÜZEMŰ TÁPPAL?
Elvileg nem látom ennek akadályát, de szinte minden végfok kapcsolásában hagyományos (50 Hz-es nagytrafó+kipufferelt Graetz-híd) tápegységet ábrázolnak. Pedig a kapcstáp kevésbé költséges, mint az 50Hz-es trafó, kisebb a tömege ezért jobban lehet rögzíteni...
Vagy az is lehet, hogy a kapcstáp által kibocsátott villamos zaj jelentősen zavarja a végfokot?
(#) MaSTeRFoXX válasza Prinner hozzászólására (») Júl 20, 2006 /
 
Elvileg semmi akadálya
DE:
A kapcsolóüzemű tápnál a legfőbb probléma a villamos zavar, amit kelt, megfelelően kell méretezni rá szűrést. (Bár én egy tuningolt PC tápról hajtok különösebb szűrés nélkül egy 2x30W-os erősítőt, nem hallok zavart...)
A másik: házilag elég nehéz trafót csinálni hozzá, (méretezés, kivitelezés), készen nem tudom hogy lehetne-e kapni, vagy valamelyik cég gyártana-e 1-2 egyedi darabot olcsón
(#) Peti_85 válasza MaSTeRFoXX hozzászólására (») Júl 20, 2006 /
 
Nekem is megfordult a fejemben egyszer ez az ötlet, de lebeszéltek róla és nem ispróbáltam megcsinálni...
1.) Valóban nagyon sok a zavar amit összeszed a hálózatból... (persze egy PC táp az profimódon össze van rakva, azért nem zajong annyira)
2.) Valami olyasmi még a probléma, hogy a kapcsi-táp az nem olyan "tiszta" szinusos jelet produkál, mint egy hálózati trafó, inkább négyszögjelet, sokkal szögletesebb a görbe így ez is okozhat zavart a hangzásban

Persze az én szavam sem szentírás, de én ilyeneket hallottam. AMi tuti, hogy szerintem megszólaltatja, csak romlik a minőség..
Peti.
(#) rwtop válasza Peti_85 hozzászólására (») Júl 20, 2006 /
 
Heló! Muszály egy TDA7294 hez szimmetrikus táp??mi a külömbség a szimmetrikus meg a normál táp között?nem lenne jó ha normál táppal hajtanám meg és ha a gnd-t rákötném a 230v földjére??nem a 230Vra!!!!!!!!!csak a földre mi lenne vele?hogy készítsek simmetrikus tápot??Elöre is köszi!!!
(#) vicsys válasza rwtop hozzászólására (») Júl 21, 2006 /
 
az előző oldalon pontosan erre válaszoltam és képet is linkeltem...
Igen muszály! (de ha rám hallgatsz, azt csinálsz amit akarsz)
Egyébként meg azért szimmetrikus mert a közös (föld, test) ponthoz képest az egyik oldal pozitív a másik meg negatív. Olyan mintha 2 elemet sorba kötnél és a közös pontjuk a föld. (ez a föld v. test nem a hálózati föld)
ITT A CIKK A HE-n!!!
(#) Prinner válasza isamisa hozzászólására (») Júl 22, 2006 /
 
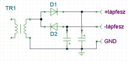
A mellékelt elvi rajzban "sima egyszeres trafóval" felépített szimmetrikus táp kapcsolási rajza látható. Azért teszem fel, mert amint látom sokunknak gondot jelent a táp elkészítése, na meg szimpla szekunder tekercsű trafót egyszerübb beszerezni.

+-táp.jpg
    
(#) Resident válasza Prinner hozzászólására (») Júl 22, 2006 /
 
Milyenek legyenek a diódák, kondik?
(#) dbase válasza Resident hozzászólására (») Júl 22, 2006 /
 
Anyit füznék a rajzodhoz, én is ezzel nyomulok sok erősítőmbe, de ajánlott kétszer akkora kondik mint ami lenne alapba, mert ezzel a kapcsolással minden második pillanatban töltődik a kondi, a szimmetrikus trafónál meg minden pillanatban.Így könyebb kisütni, könyebben leesik a fesz .
(#) rwtop válasza dbase hozzászólására (») Júl 22, 2006 /
 
Na helló mindenkinek!Én ma megépítettem és 2db 10 000µF-es kondit tettem rá!jól muxik!Elektrolyt kondi!Diódának meg egyenirányított hűtéssel ellátott diódákat tettem rá!Nagyon jól muxik!
(#) Prinner válasza Resident hozzászólására (») Júl 23, 2006 /
 
Ezt az egyenirányítót egy QUAD 405-ös végfokhoz építettem. Diódaként 2db párhuzamosan kötött BY255-öt (1KV 3A) használtam, a kondik pedig 10000u 63V-osak voltak. A diódák közös lábait egy PC tábpól kiszerelt hűtőzászlóra rögzítettem.
Egyébként valóban kétszer akkora ELKÓ kell, mint egy kétutas egyenirányítóba!
(#) huhuu válasza Dióda hozzászólására (») Júl 24, 2006 /
 
Én is építettem ilyen ic-vel és nagyon elégedett vagyok vele. Egyszerű és jól szól....Egy valami viszont fontos!!!, a mute és stand-by lábakra a gyári elrendezésű elenálás +kondival aránylag nagy feszültség jut, ha rákötitek a pozitív tápra. Az egyik kapcs rajzon láttam, hogy+5 volt( a lábakon) az ideális és akkor már szól. kipróbáltam, hogy a pozitív tápot(+35volt) rákötöttem a mute és stand-by lábakra, így is szólt és a gyári adatlap szerint elvileg elbírja, de sokkal jobban melegedett még bemenőjel nélkül is...viszont +5voltnál meg alig melegedett! erre érdemes odafigyelni! ellenállással osszatok le neki 5V-t vagy kicsit többet....
(#) realunit válasza huhuu hozzászólására (») Júl 28, 2006 /
 
Milyen biztosítékot ajánlotok a sima, vagy a hídbakötött kapcsoláshoz?
Illetve nemtudja valaki, hogy ez az ic hány ampert vesz fel max? (mondjuk ki milyen teljesítményű tápot csinált neki?)
Következő: »»   5 / 611
Bejelentkezés

Belépés

Hirdetés
XDT.hu
Az oldalon sütiket használunk a helyes működéshez. Bővebb információt az adatvédelmi szabályzatban olvashatsz. Megértettem