- You have to change these :
- % to B'
- $ to H
- .ORG to ORG
- .EQU to EQU
Fórum témák
» Több friss téma |
Fórum » PIC - Miértek, hogyanok haladóknak
Az alacsonyfeszültségű programozást még meg sem kíséreltem. Csak kérdeztem, mint laikus, hogy az hogy történik.
A PIC 13,5V-nál sosem kapott nagyobb feszültséget, erre mindig odafigyeltem. Azért kérdeztem, hogy tönkremehetett-e, mert még az egyik JDM-es kísérletnél egyszer elkezdett melegedni. Csak annyira melegedett fel, hogy kézzel éppen meg bírtam érinteni, kb 60-70°C lehetett. Akkor gyorsan le is választottam. A PIC még nincs semmilyen áramkörben, ő is be van szúrva a próbapanelba. Átkötéseknek UTP-kábelből kiszedett, tömör réz vetékeket használok. A hússzú vezetékek hossza 15cm, a rövideké 5cm, tehát az ICSP is a 15cm-es réz drótokból áll. Így átgondolva, lehet túl sok a parazitakapacitás. Más ötletem nincsen.
Kizárt dolog! A programozás kommunikáció! A Vpp megjelenése után a PGM lényegtelen. Soha nem húztam még le a nyers PIC-eket, utána meg már nem érdekes, mert az LVP bitet mindig kikapcsolom!
A PGM csak akkor okozhat bajt, ha az LVP bit engedélyezve van, és futtatni akarjuk a beégetett programot! Ilyenkor elég nehéz kitalálni, hogy az MCLR szórakázik, vagy a program rossz, vagy mi van. Ennyi és nem több.
Idézet: „Azért kérdeztem, hogy tönkremehetett-e, mert még az egyik JDM-es kísérletnél egyszer elkezdett melegedni.” Tönkrement.
Nem öröm, de ez a legvalószínűbb magyarázat.
Üdv.
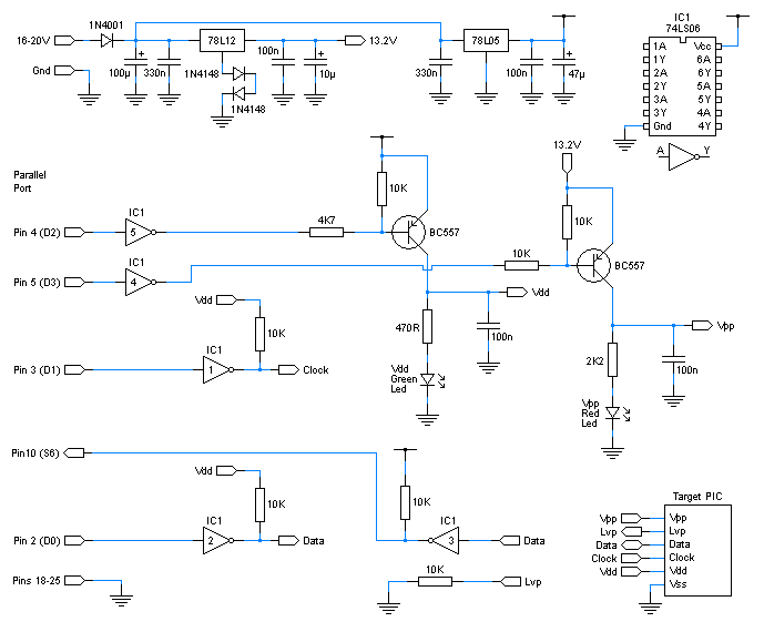
Hol találhatok működőképes paneltervet a mellékelt oshon picprogramozóhoz?
Csak érdekességként írom, hogy az ICD2-mön állítható a Vpp fesz, a 18F452 és a 16F877a is már 9V-nál átbillen programozó módba. Szóval tényleg nem olyan fontos, hogy mennyi az annyi a Vpp lábon.
Sziasztok!
Valaki megnézné nekem ezt a programot mert sehogy sem akarja lefordítani nekem .hex-be az MPLAB. A programot nem én írtam, a netről töltöttem le. Válaszotokat várom.
Egy csomó rutin hiányzik, amire hivatkozva van. Ez a forrás így nem ér semmit. Biztosan van még ott valami, ahonnan ezt letöltötted.
Belinkelem ide hogy mik vannak hozzá letöltve:
Sziasztok! megépítettem ezt a programozót valamiért nem akar menni usd soros átalakítóval, de asztali gép sorosportjárol tökéletesen müködik, ez mitöl lehet? pedig az átalakító biztos jó mert több dolgot is használok róla és idáig minden ment róla.
Jaj anyám már megint egy JDM!
Ez is le lett írva ezerszer, de leírom neked 1001-edszer! Az átalakítókkal nem biztos hogy megy. Hát esetedben most már biztos hogy nem megy! Ha PIC-el akartok foglalkozni, akkor talán ennyit be lehet ruházni: Bővebben: Link Bővebben: Link Hétfőn és kedden még nyitva vannak, kérjetek karácsonyra egyet.
Ha jól emlékszem, ez az a progi, ami használ matematikai rutinokat. A Microchip-nek valamelyik appnote-jában voltak ilyen rutinok, ha minden igaz, azokra épül ez a progi is.
Tudom. Be is égettem, de átírtam a progit és nem akarja lefordítani, megnéztem az eredetit is és azt sem tudom lefordítani. Miért lehet ez?
Nem tudom. Lehet nem adtak meg minden infót az oldalon, hogy ne lehessen átírni. :nemtudom:
Idézet: „megnéztem az eredetit is és azt sem tudom lefordítani. Miért lehet ez?” Azért lehet, mert mert nem azzal a fordítóval fordítod, amelyikre írták!!! Van itt egy fórum, ahol azt írják, hogy MPASM fordítóhoz át kell írni a programot:
Üdv!
Kérnék egy kis segítséget. Van egy kapcsolás (rajz csatolva) amelyik gomb megnyomására tranzisztoron keresztül ledet kapcsol egyenlőre. Az áramkör egységei PIC nélkül jól müködnek. A PIC programja szimulátorban jól működik. Na de együtt nem akar rendesen müködni. A kívánt működés: Bármely gomb megnyomására a 6-os lábra jelet ad meg az aktuális gomhoz rendelt lábra is. Ez megszakítást generál és kigyújtja a gombhoz tartozó ledet. A mostani működés: A megszakítást generálja de bármelyik gomb lenyomására mindég csak ugyan azt az 1 ledet gyújtja ki. Mit rontottam el? Nem jövök rá sehogyan sem.
A megszakításban nem mented el a szükséges regisztereket, ezért a visszatéréskor a program összezavarodhat. Adatlap tárgyalja a megfelelő mentési módot!
A megszakítás alatt nem kell semmiféle megszakítást letiltani vagy engedélyezni! Ezt a PIC megoldja. Megszakítás alatt nem lehet újabb megszakítás. A megszakítást jelző bit pedig mindentől függetlenül beáll, ha esemény történik. Egyelőre ennyi, tovább nem mélyedtem bele...
Javítottam a leírt dolgokat, de ugyan az a helyzet.
Ennek szerinted így van értelme?
Hát igen, igy a portb-t mentem 2x el.
Kijavítottam, előbb a regisztereket mentem el utána a port állapotát. De a hiba makacsul fenn áll.
Első körben még próbáld az oszcillátor típusát átállítani HS-re, ha valóban 5MHz-es kristályod van. Várom az eredményt.
Szia!
Nem jó a gomb tesztelésed... A Te gombod GND-t ad nyomásra és Te a BTFSC-vel pont átugratod a feladatot! Steve
Kérlek a BANK.INC is csatold, kíváncsi vagyok mi van benne.
Azt írta, a szimulátorban jól működött!
(egyébként tökéletesen igazad van, és a jelenség, hogy minden LED világít, is ezt támasztja alá) |
Bejelentkezés
Hirdetés |






(egyébként tökéletesen igazad van, és a jelenség, hogy minden LED világít, is ezt támasztja alá) 