Fórum témák
» Több friss téma |
Ha csak 10V körül mérsz, és a cella nem kezd pezsegni, akkor zárlatos a cella. Ez ellen nem túl sokat lehet tenni, hacsak nem a cella aljára rakódott lemezhulladék miatt zárlatos. A szulfátosodás már csak következmény a cella töltetlensége miatt. Ha mondjuk a cella aljáról ki tudod takarítani a hulladékot, akkor meg lehet próbálni a szulfátosodást visszafordítani.
Sok esélyt nem látok rá, hogy használható lesz, de kísérletezni lehet vele. Inkább nagy és rövid idejű áramimpulzusokkal kellene próbálkozni, hátha ér valamit a szulfátosodás ellen.
Engem egy akku regeneráló kapcsolás érdekelne!
Kéremirjon valaki ha tud ilyet!
Én is pont ilyen célra készítenék most egy áramkört, de nem tudom, hogy melyiket. Az egyik az általad mellékelt kapcsolás, ami ugye az 50Hz egyik félperiódusában tölt, a másikban kisüt. A másik ez lenne, itt a frekvencia 10Hz, meg egy kicsit bonyolultabb, és automata.
De most a kiemelések a lényegesek (legalábbis számomra). Melyik freki lenne jobb az akksinak? 50Hz-nél nem lesz túl gyors a töltés-kisütés fázisok váltakozása?
Akkor lehet, hogy mégiscsak azt használom. Jóval egyszerűbb, és persze automata ez is, le tud állni a töltés.
Átméretezem, ezzel nincs is gond. De használhatom ugye gondozásmentes ("zselés") akksihoz is?
Na püff neki, akkor nem sok hasznát veszem. Mindegy, a motor akksijához néhanapján még jól jöhet.
Köszi!
Kösz! Sokat segitettél!
Beszereztem néhány hiányzó alkatrészt (IC, foglalat, zener, induktivitás), de valami nem tiszta nekem. A boltos 10mH-s fiókból adott alkatrészt, viszont a színkódja barna-fekete-fekete-ezüst. Ez ha jól tudom 10uH 10%-os tűréssel. Nekem viszont pont az 1000-szerese kellene barna-fekete-narancs színkóddal. Jól gondolom?
Hiába is mennék vissza, nem kapnék ilyet szerintem. Mit gondoltok, induktivitásmérő hiányában hogyan kereshetnék/készíthetnék ilyet? Van itthon rakat panel, benne színkódos horizontális, és zsugorcsöves vertikális példányok, előbbiek értékét még megtudom állapítani, de utóbbiak felirata nem sokat árul el. Esetleg készíteni, csak a huzalátmérő és a mag kérdéses. Az ellenállásának 130 Ohm-ot tüntetnek fel a PDF-ben. Illetve az oszcillátor résznél lévő C4 pozíciójelű kondi értéke is kérdéses, mert nincs feltüntetve a rajzon.
10nH elég nagy érték. Nincs fazékmagod amin fel van tüntetve az AL értéke? De jó az E-I mag is ha az AL szerepel rajta. Enélkül marad a hanggenerátor,és/vagy szkóp. A használni kivánt magra rátekersz 100 menetet,és párhuzamosan kötsz vele pl 1µF-ot,ezután a frekit változtatva feszültségmaximumot keresel a tekercsen mérve. A frekiből és a kondi értékéből számolható az induktivitás,ebből,és a menetszámból pedig az AL. Innentől már sima ügy.
Nem nanoHenry-re van szükségem, hanem milliHenry-re. Sikerrel is jártam, mert mégis visszamentem a boltba. Kiderült, hogy a 10milliHenry-s dobozba belekerült egy rakat 10mikroHenry is, és én pont az ezred akkora értéket kaptam. Most már van 10milliHenry-s induktivitásom.
Már csak a rajzon (fentebb csatolva is van) lévő C4-es kondi értéke a kérdéses.
Sajna elirtam,mH-re gondoltam....
De már látom megoldódott. Kis értéket 1nF rakj a C4 helyére.
Köszi szépen!
Most készül a panel, de azt hiszem, csak holnap fejezem be. Remélem a legjobbakat, és ez már talán működni fog, mert az 555-össel nem volt szerencsém.
Sziasztok!
Én azt szeretném kérdezni, hogy kinek mi a tapasztalata, hogy ezek az akku aktivátorok az autóriasztót nem hülyítik meg? Mert egy autóvillamossági szererő azt mondta, hogy ezek az aktivátorok által előállított nagy áramimpulzusok teljesen megzavarják a riasztókat. És ha így van, nincs valami megoldás rá, hogy ezt kiküszöböljük?
Sziasztok. Nekem is van egy elektronikus szulfátoldó akkumlátorokhoz de én 60 000ft-é vettem 5A tud,van benne 6db fet meg egy hatalmas hütőborda.
Nos tehát kész az áramkör, de a szituáció a szokásos: nem működik. A kondi feltöltődik 44.5V-ra, de nem sül rá az akkura. Ami más a rajzhoz képes, hogy 5.3kOhm helyett 5.6kOhm-ot, 36kOhm helyett 33kOhm-ot használtam, illetve TIC106-ot nem kaptam, így a nagyobb gyújtóáramú BT151-el helyettesítettem (lehet, hogy itt rontottam el?).
Készítettem pár képet is, hátha valakinek szemet szúr valami, mert én nem látok hibát: Bővebben: Link. Az induktivitás lábát még azért nem vágtam rövidre, mert így könnyebb cserélgetni, ha esetleg nem lenne jó, de azzal akkor már nem lesz gond, mert a kondi töltődik.
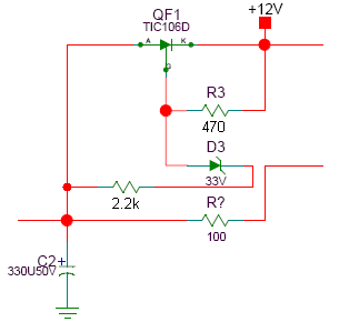
A tirisztor gate-katód közti 100 ohmot cseréld nagyobbra,mondjuk 470-re.
Gondolom a 33V-os zener jó. Ezesetben tirisztorcsere az eredeti tipusra,vagy például 2P4M-re (gondolom olyan sincs). Vagy átkötöd a 33V zener katódját a 330 µF pozitivjára,de eléje köss egy 2.2k ohmos ellenállást. A katód gate közt hagyd meg a 470 ohm-ot.
Igy ha a kondi feltöltődik 33V-ra akkor a zeneren és az ellenálláson keresztül begyújtja a tirisztort,az pedig rásüti a kondi energiáját az akkura.
Akkor ha jól értelmezem, a csatolmány szerint kell módosítanom azt a rész. Jól rajzoltam?
Persze a tirisztor cserét ki fogom próbálni, de még nem sikerült szerezem TIC106-ot.
Igen igy gondoltam. A 2.2k-val lejjebb is lehet menni,de szerintem elegendő lesz ilyen értékkel is a gate áram.
Sajnos még mindig nem jó. Sem 2.2k-val, sem 1.2k-val, még a tirisztort is kicseréltem, igaz csak egy másik BT151-re tudtam, de még mindig 44.5V-ig töltődik. Bár most annyit megfigyeltem, hogy a LED felvillan, amikor csatlakoztatom az akkut. A LED-et kapcsoló 2N2907 helyett BC212-t használtam, de ez nem hinném, hogy sokat befolyásolna.
Mérjél rá van-e feszültségesés az 1.2k-on és mennyi.
A kondi feltöltődése után 196mV-ot mérek rajta, amikor pedig lehúzom az akkuról a kábelt, felugrik 1.5-1.7V környékére (digit multi lassan követi).
Növelheted a C4 értékét is,igy alacsonyabb lesz a freki,hátha csak az a baj. 10-22nF-ot is berakhatsz.
Ez a 44.5V igazándiból nem 33V ha levonod az akkufeszültséget? Mert akkor lehet,hogy működik is csak a led nem jelzi ki,vagy nem látod olyan kis kitöltéssel villan. Szkóp kellene.
Mex, Te egy profi vagy! :kalap:
10nF-dal már működik, de az eredeti kapcsolás szerint. A módosítás így már nem jó. A kondi kb 40V-ra töltődik, majd rá is sül az akkura (kb 10mp-enként). Nagyon szuper! Nagyon szépen köszönöm a segítségedet!
De ez tényleg 11.5V, ami ennek a lemerült, gyengélkedő akkunak a feszültsége, persze nem ehhez fogom használni, ez tesztelésnek volt csak.
Nem is írtam az előbb, hogy töltődés közben halványan világít a LED, majd amikor rásül, akkor rövid időre, de határozottan felvillan.
Minden jó,ha vége jó!
A C1,és a C3 poziciójába milyen értékek kerültek?
100nF-ok kerültek oda. A rajzon is ez van, csak azzal a furmányos "tizedespont 1" jelöléssel: .1
Igen ezért is kérdeztem,mert első látásra nem egyértelmű.
|
Bejelentkezés
Hirdetés |










