Fórum témák
» Több friss téma |
Mielőtt kérdezel, a következő két dolgot ellenőrizd!
I. A helyes tápfeszültségek megléte.
II. A kimeneten van-e egyenfeszültség.
Élesztés.
Szia!
Ha kéred az alkatrészt mondani kell, hogy csak eredeti kell! Általában ez nekem bejön, de nem kell meglepődni, ha az ára is magasabb lesz! Ui: A múltkor kellet egy alkatrész(tranzisztor), nem a típusa volt a lényeg, hanem a tokozás, mivel javításra kellet és másfajta tokkal nem lehetett beépíteni! Mondtam a boltban, ilyen tokozással kell tranzisztor, de megbízható, mert ipari helyre megy! Az eladó végignézte a készletet, majd azt mondta, most ilyen tokozással nem akarok tranzisztort venni, menjek vissza a jövőhéten! Vajon miért!?
Köszi a segítséget! De sajnos neten nem találok ilyen potit... meg ahogy mondjátok is trukkös a jószág mert úgy néz ki mintha sima mono poti volna közben meg nem az és 4-4lába van+ami 4kis tartó az alján van... szal még egy kis segítséget kérhetek???
A megoldás hogy kiveszed, és viszed magaddal a boltba, de előtte kérdezd meg hogy tartanak-e loudnesses potit.
Ugyanolyat biztos nem fogsz tudni beszerezni, (1986-os gyártmány)de ha ez a funkció nem feltétlenűl szükséges, akkor a sima 2X100KB potival simán helyettesíthető.
Azt olvastam erről a texasról sok helyen hogy eléggé megbízható és jó hangú (hi-fi) végfok ez. Nem igy van?
Még tervben van egy VF2 vagyis ennek a Kd mester féle változata a Conductor. Van egy kipurcant erősítőm és abba szeretnék végfokot épiteni. Egyébként érdekes, mert a kipurcant készülék (sansui R-50) olyan végfokkal volt szerelve ahol a hangszín a végfokba nyúlt bele, nem az előerősítő részbe. (balance, mély, magas, és egy loudness) Ilyen kapcsolást nem találtam, a készülékhez pedig nincs kapcsolási rajz sehol. Pedig ilyen kellene igazából. Idézet: Ami azt illeti megbízhatóságból jó , nekem a minőségével már vannak fentartásaim !Ez az akkori kornak megfelelően természetesen nagyon jó hangzású erősítőnek felelt meg !csak azóta eltelt 20-30 év : már vannak tőle egy icikével jobb hangzású erősítők is!Holvan már az a HI-Fi DIN szabvány ?amibe ez még belefért. „eléggé megbízható és jó hangú (hi-fi) végfok”
na, mivel már mondtam h eltörtem teljesállapotos képet ne várjatok...
de köszönöm a segístéget... ja és mi az a Loudness-es poti? az mit tud másképp? mert az előbbi képről nem esik le iagzából... THX!
Lenne egy nagyon amatőr kérdésem felétek.
Adott egy tápegység ami egynirányitás és pufferelés után +-40 volt terheletlenül. Egy Quad-405 menne róla, és az lenne a kérdésem hogy ebből a 40Voltból mennyi esik le működés közben? Például ha félhangerőn van ha maximum hangerőn hallgatom. Sajnos ezzel nemvagyok tisztába. Köszönöm a felvilágositást.
Ez a +-40 volt üresjáratban ? függ a trafód teljesítményétől ? a pufferkondik nagyságától .Szóval ez több dolog összetevője,de általában 3--5 Volt leszokott belőle jönni teljes kivezérléskor !
Igen üresjáratban. A trafóm az 165Watt nem toroid. Pufferek 2db 63V/4700µF 2db 63V/6800uF. Összesen 11500uF.
A trafód az kicsit karcsú erre a feledatra , lehetne nagyobb teljesítmény is . Ezzel a fölépítménnyel biztos az 5 volt esés ? De egyszerű történés összerakod és megméred . A pufferek azok elegek a Quadhoz. A greatz az már nagyobb ? legyen min 10 Amp
Szia!
Idézet: „Egy Quad-405 menne róla” Sztreó vagy mono? Egy csatornának elég, de kettőnek nagyon szűk! Persze otthoni zenehallgatásra elég lehet.
Megmérem majd, csak még a másik panelon melózok.
Greatz még nincs, de csak probára van ez bekötve, hogy az erősitő müködik e. A trafóm is csak egy panelt visz, de azzal is melegszik egy picit. Gondolom ez normális. A végleges állapothoz már meglesznek a cuccok, csak még elnem készülnek a panelok teljesen addig nem vásárolok be.
1 db Quad-405 végfok. Kettőhöz tudom, hogy kicsi. :yes:
Sziasztok!
Egy trafó vásárlása előtt vagyok,de kettő is van belőle,ami jó lenne nekem. FET-es végfokokat hajtanék róla...magas frekvencián (300W RMS teljesítményen oldalanként) (tehát nem basszus vagy egyéb) Következő a kérdésem: -Az egyik trafó DC-ben 68V jön ki,a másikban DC 83V -mindkettő trafó 1000W-os. -A FET-es végfok maxmimum 85V-ot visel el a leírása szerint. És 66V DC az ideális ajánlott feszültség Én hajlok a 68V DC felé,mert félek,hogy lesz olyan frekvencia vagy egyéb jelenség,amitől a kiélezett 83V-os feszültség áttörik. Igazából nem a hangfalakat féltem,mert nem tud ártani neki,hanem megint a plusz munka,hogy tönkremegy valami. (a 83V ideális feszültség....tapasztalatom ezzel a diódasorral,hogy eszméletlen stabil,de 1,4V helyett 3V esik rajta....tehát elméletileg csak 80-81V DC lenne) Egy keresztkérdés: A végfokokból csak maximális feszültség körül jön ki az ideális teljesítmény vagy elég ahhoz az ajánlott feszültség? Köszönöm! BUÉK!
Sziasztok!
A trafóm egyenirányítva 37Vot ad le! Ehhez kellene nekem egy kb 100W-os erősítő kapcsolási rajza, és stb. A stabilizálás után csak GND és +37Vom van.. előre is köszi! üdv.
Szia!
Attól függ mekkora lesz a terhelő ellenállás! Ha 4 ohmos, akkor én mindenféleképp +-68V-al hajtanám az erősítőt! Ekkor viszont 8 ohm-on csak kb. 250W-ot tudna leadni! Ha 8 ohm-os a terhelésed, és a kapcsolás bírja akkor a +-83V kell! Szerk.: A maximális feszültség az amit a félvezetőkészlet még üzemszerűen elvisel!
HY
OK! Kimerítő! DC 6ohm a műszerzsinórt levonva. Akkor ahhoz sem ajánlod a nagyobb feszt igaz....? Köszi!
Szia!
Látni kellene a kapcsolást, anélkül nem lehet pontosan megmondani. Így látatlanban azt mondom, ha a kapcsolás 300W-ra készült, a +-83V-os tápfeszt csak akkor alkalmaznám, ha nem terhelném 8 ohm-nál kevesebbel! Mivel itt impedanciáról beszélünk a 6 ohm egyenáramú ellenállás belefér!
ia
fent van a honlapomon...a különbség az,hogy 2 helyett 3 fet van kaszkádban és 940-helyett 640 azt hiszem. De a lényeg,hogy 200V-osat vettem. A 940-re 150W van megadva...a mostanira pedig 125W...így 375W lenne ideálisan. Bővebben: Link Az Ohm szám úgy jön ki 6-ra: 2db 8 ohmos alap teljesítményű magas van párhuzamosan.....és ebből van három ilyen sorosan....ez eddig 12ohm....ezzel van párhuzamosan egy hangosításra alkalmas magasam,ami kiegészítő teljesítmény ellenállással van 12ohm...így a végeredmény 6ohm. Ez hajszál pontosan annyi a műszer szerinti DC-ben. Köszönöm Idézet: „a mostanira pedig 125W” 125W-ot tud elfűteni
Na puff neki...sejtettem,h hamis az enyém is.Egyáltalán létezik eredeti ebből?
Igen, nálam a műhelyben MEV 1991-ből.
Bocs ezt nem hagyhattam ki.
HY
Akkor hány W az össz? Mellesleg nembaj,ha annyit fűt el...van hová...tél is van meg robusztus hűtőbordán van.
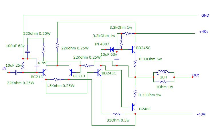
Sajnos nem követem elejétől a topik-ot,és nincs kedvem átpörgetni most a majd'ötszáz oldalt,de megépítettem az alább látható kapcsolást.Teljesen rendben van az első katt'-ra,csak a nyugalmi áramot kissé keveslem.7-8mA-re áll be.Lehetne-e emelni rajta valamicskét,mivel nics beállító poti a rajzon.Esetleg,ha két diódát tennék be... Tapasztalatok ezzel az erősítővel?
Ez nekem is tetszik csak én sem tudok róla semmit és furcsállom a nagy tápfeszt mert erről a feszről ezek a tranyók eléggé életveszélyesek a hangfal számára.
Már csak azt a "komplikált" diff. erősítőt kéne az elejéről egyszerűsíteni.
Aranyos a tekercs polaritása. Még csak nem is láttam ezt a rajzot.
Az még csak hagyján de kondik polaritása meg sehol és nagyon furcsállom hogy a végtranyók bázisa között csak egy csóri dióda van. Lehet hogy ez diódával végzi a nyugalmiáram szabályzást? Ráadásul közös emitteres kapcsolásban kissé furcsálloma dolgot.Ráadásul 100-as erősítéssel isten bizony kíváncsivá tett engem is.
|
Bejelentkezés
Hirdetés |





de köszönöm a segístéget... ja és mi az a Loudness-es poti? az mit tud másképp? mert az előbbi képről nem esik le iagzából...
THX! 

Bocs ezt nem hagyhattam ki.






