Fórum témák
» Több friss téma |
- Ez a felület kizárólag, az elektronikában kezdők kérdéseinek van fenntartva és nem elfelejtve, hogy hobbielektronika a fórumunk!
- Ami tehát azt jelenti, hogy a nagymama bevásárlását nem itt beszéljük meg, ill. ez nem üzenőfal! - Kerülendő az olyan kérdés, amit egy másik meglévő (több mint 17000 van), témában kellene kitárgyalni! - És végül büntetés terhe mellett kerülendő az MSN és egyéb szleng, a magyar helyesírás mellőzése, beleértve a mondateleji nagybetűket is!
A linken ott van egy PDF fájl.. az minden tartalmaz ami neked szükséges!
Ezasztán az intelligens kijelző
Szerintem ki kell forrasztani a 7szegmentsest és egy bcd counter és bcd decoder párositás jó lenne + valami clocknak 2 tranyós astabil ha nem stopper lesz belőle Ja tényleg fordulatszámmérő lesz Nem jó a led soros?
Kösz, de nekem kicsit drágák, egy alap 4 digites is 5000 HUF.
Itt egy 2 HEX sevensegment-elBővebben: Link
Én is úgy gondoltam a 3 digites kijelzőt leforrasztom és vennék hozzá 2 ic-t, de akkor pontosan milyet vegyek, mert már sokan írták, hogy jó ez is meg ez is és megnéztem más fórumokon is ott megint mást használtak. Nem tud valaki egy árkatalógust vagy esetleg konkrétan leírni, hogy ez az ic ennyibe kerül. Frankye: Amúgy ha látnék egy kapcsolási rajzot nagyobb sikerem lenne, persze miután meglesznek az alkatrészek. Mi kell még az ic-ken kívül?
Ez egyszerűbb led sorosBővebben: Link
Sziasztok
Olyat szeretnék kérdezni, hogy van a 7404-es invertáló IC és ha a kettes lábra jövő jelet átinvertálja a hármasra én viszont ráküldöm a 10esre de a 11esről nem veszem le akkor fog valami zavart okozni?..ugyanis nyáktervezésnél így nem kellene átkötést csinálnom ..húúú lehet picit hülyén foggalmaztam meg
Hello!
- Hát én ezen a képen, csak a Sünöcsi képét látom, azt is homályosan. - A Led kijelző, már biztos kompatibilis (vagy kutakodsz) - Hogy hogyan, mit és mennyiért szerzed be, azt neked kell eldöntened. - Ha kézzel nullázni akarod a számlálót, akkor kell Reset gomb. Ha nem, nem! üdv! proli007
Hello!
Ezekben a lámpákban természetesen Led van, valószínűleg lehet erősebbet is választani. De sok minden függ attól, hogy a láthatóságnak körkörösnek kell lenni, vagy lehet irányítható is. (egyoldalról nézed-e és elfordul-e a bója) üdv! proli007
Hupsz az előbb elírtam a saját kérdésem
..tehát a vezérlőjelet megkapja a hármas és a tízes láb is viszont csak a négyesről veszem le az invertált jelet a tizenegyesről pedig nem az úgy okoz valami gondot?
Hello!
Nem lesz semmi gond. Csak szabadon nem illik a bemenetet hagyni. Lehet kötni tápra, GND-re, vagy bármely kimenetre. A kimenet viszont maradhat szabadon, azaz terheletlenül. üdv! proli007
És itt egy kis ismertető a cmos ic hez (4511 deco. +4510 count. al felépitett számláló.)
Bővebben: Link
Helló. Reset gomb minden féle képpen kell. Azért kérdeztem hogy hol és mennyiért milyen ic-t szerezzek be, mert nem ismerem az ic-ket. Nem tudom melyik képes számlálni ill. melyik 7 szegmenses. Azért kérném a segítséget mert, nem tudom milyen kell ill. mik közül választhatok. Csak annyi kérésem lenne nem adnátok meg mondjuk 3 ic-t ami megfelelő egy 3 digites és egy 4 digites ledkijelzőhöz. Csak valami viszonylag olcsót szeretnék páz száz forintosat egy 3 digiteshez vagy egy 4 digites kijelzőt veszek. Nem tudom milyen ic kell egy 3 digites ill. egy 4 digiteshez. Csak pár példát szeretnék, hogy
pl: ........ ic 3 digiteshez ....FT ..........ic 4 digiteshez .....FT Monjuk mindkettőhöz 2 ic-t leírhatna valaki, még az árát ki is tudom keresni, de fogalmam sincs milyen ic-k jók ezekhez. Hiába tudom, hogy 7 szegmenses kell, de azt nem tudom melyik ic 7 szegmenses és melyik is jó a számlálóhoz + akkor most kell egy dekóder is, de melyikhez milyen jó?
Az ic nem 7szegmentses a kijelző az
Bővebben: LinkA reset egyszerű a lábat lehuzod 1 kohm mal.Majd egy gombbal a reset pillanatában fel. Ha invertált akkor forditva.
Ez például tetszik, csak ez a rajz egy digitre van bemutatva. Ha mondjuk 3 digitest akarok akkor 3x megcsinálom a rajz alapján, de valahogy össze is kéne kapcsolni őket nem? Mert azt tudnia kéne, hogy a 9 után az előtte lévőnek ugrania kell egyet.
Ez csak a lábkiosztása ezzel nem fogsz számlálni csak kijelezni.
Üdvözlet mindenkinek!
Lehet hogy egy kicsit off lesz a kérdés, de jobb helyet nem találtam neki és szerintem külön témát nem ér meg... Még régebben láttam az oldalon egy témát, ami arról szólt, hogy a HDD foglaltság jelző ledjéről vett jelet használva oldották meg, hogy a power led és a HDD led felváltva villogjon(amikor a HDD ír, akkor a power nem világít, csak a HDD led, ha üresjáratban van a HDD, akkor a power led világít)... Most gondoltam rá, ezt megépítem egy kicsit átalakítva, de sehogy sem találom már azt a témát Ha valaki esetleg tudja melyik témára gondolok, az megadhatná a linkjét (használtam a keresőt, csak végső elkeseredettségemben kérdezek mert sehogy sem találom)... Vagy a kapcsolási rajz esetlegha megvan valakinek...nem kell pont ez a rajz mert úgyis módosítani akarom valamelyest, de annyira még nem értek hozzá, hogy sajátot tervezzek...
Nah megin egy béna rajz
Remélem jó.
Kösz a sok segítséget. Akkor ez már tud számlálni több kijelzőn? Vagy hogy tudnám átalakítani, hogy 3 vagy 4 digiten számláljon? Mindjárt utánnanézek mennyiért lehet kapni 4 digites kijelzőt és ha van rá keretem akkor veszek egyet. Utánna pontosítok, hogy 3 vagy 4 digites kell.
Kösz a sok segítséget. Akkor ezt hogy tudnám átalakítani, hogy tudjon 3 vagy 4 digiten számlálni?
Mindjárt utánnanézek, hogy mennyiért tudnék 4 digites kijelzőt venni, és ha van rá keret akkor veszek egyet. Utánna pontosítok, hogy 3 vagy 4 digit kell.
Akkor pontosítás: a 3 digites led kijelző marad. Ehhez kéne 7 szegmenses ic vezérlés, de össze kéne hangolni, hogy a 3 digiten történjen a számlálás és nem külön-külön. Egy kérdésem lenne, ha találok egy rossz videót akkor abból nem tudnám kiszedni a számláló ic-t, mert a video számlapjához van valószínüleg?
Szevasz!
Néhány oldallal korábban már linkeltem neked azt az oldalt, amit moltam is megtalált! Bővebben: Link A gond az, hogy nem vagytok hajlandóak áttanulmányozni ezeket az oldalakat. A linken le van írva feketén-fehéren, hogyan kell összekapcsolni több 4510-est (lap alján-Joining counters together), és hogyan kell összekapcsolni a 4511-essel. Megjegyzem, ez a dekóder közös katódos kijelzőkhöz való, azt nem említetted, hogy neked ilyen van-e. Üdv
Sziasztok!
Segítséget szeretnék kérni. Frekvenciasokszorozókkal kapcsolatban. Adott egy kerék, amin 10 fokonként fogak vannak, ez elfordul egy érzékelő előtt. Ezt a 10 fokos fog által generált jelet négyszögjellé alakítjuk. És ezt a négyszögjelet kellene 10 impulzusra osztani/sokszorozni. (hogy fokonként tudjuk a kerék aktuális pozícióját) A keréken nem módosíthatunk! Valamint a fordulatszám változhat, növekedhet vagy csökkenhet. Tehát nem állandó sebességgel forog. Ha indulásként tudtok adni pár ötletet, vagy esetleg kulcsszavat, vagy akármilyen nemű segítséget akkor nagyon hálás lennék! :o)
A meglévő imulzusokat egy mikrokontrollerre lehet kapcsolni, ami a két utoljára beérkezett jel közti időt megméri, majd ennek az időnek a megfelelő felosztásával egy kimenetet hajt meg. A módszer egyetlen hátránya, hogy csak a második bemenőjeltől kezdődik a kiléptetés, viszont - a választott kontroller határértékein belül - tetszőleges lehet a frekvencia.
sziasztok,
szükségem lenne egy egyszerű teljesítmény felvétel korlátozó kapcsolásra. A feszültség adott (12V) a tápom egyenáramú 60-70Wattos, és a fogyasztót kb. 30Watt teljesítményen szeretném tartani. Tulajdonképpen ami nekem kell egy áramkorlát, de attól félek, ha csupán csak ellenállással akarom megoldani az plusz fogyasztással és melegedéssel jár ami jelen esetben nem túl hasznos. Hogy lehetne kihozni valami egyszerű áramkorlátot korlátot 3A körülire 12Volton? Egyáltalán nem kell hogy atomstabil legyen, csak 30watt körül tartsa. Várom az ötleteket! Egyébként egy peltier elemhez kell ami sajna ellenállás nélkül mind a 60-70wattot leszedi a tápomról és túlmelegedik,mert 36Wattra van tervezve. a maradék áramot is felsyeretném használni (ventik, dc-dc konverter arról menne stb.) ezért fontos, hogy ne fogyasszon sokat az áramkorlát maga.
Akkor ez számlálni is fog nekem vagy csak kijelez? Mármint itt szintén csak egy kijelző van, ha csinálok több ilyet akkor még nem fog tovább lépkedni. Nem lesz kapcsolat a 3 számláló között, vagy tévedek? Na mindegy. Tényleg kezdek kicsit belefáradni, tudom egyikőtöknek sincs kedve nagyon keresgélni nekem. Köszönöm az eddigi segítségeket, majd megpróbálok boldogulni. Ha veszek három 4510 és 4511-es ic-t akkor abból meg tudom építeni a számlálómat úgy hogy tudjak resetelni és 3 digiten jelezzen ki? És legyen kapcsolat köztük, hogy ha a 3.-on 9 van akkor utánna az előtte lévő is ugorjon egyet ehhez elég az ami a linken van?
Köszönöm a segítségeket, többet nem zaklatok senkit. A kijelzőre válaszolva én aztán nem tudom, hogy közös katódos e? Mondjuk nem is igazán tudom mi az. Ha arra gondolsz, hogy az + végek össze vannak kötve akkor ha nem is olyan azt nem olyan bonyolúlt megcsinálni csak át kell hidalgatni az összesnél egy kis keresés után. Azért nem tudom amúgy, mert le van forrasztva egy pocsék nyákra amiről elég lesz leszedni is. És még azt lehagytam sajnos nem nagyon tudok angolul így hiába tanulmányozom nagyon sokkal több időt kéne vele foglalkoznom, de sajnos nekem sűrgős a számláló.
Az áramkorlát a felesleges teljesitményt eldisszipálja,ha analóg szabályzású. Neked kapcsiüzemű táplálás kellene. MC34063,vagy hasonló ic+tranyó+induktivitás,és kész. Szerintem az adatlapján kivül alkalmazásokat is találsz róla valamelyik datasheet-en.
Sziasztok!
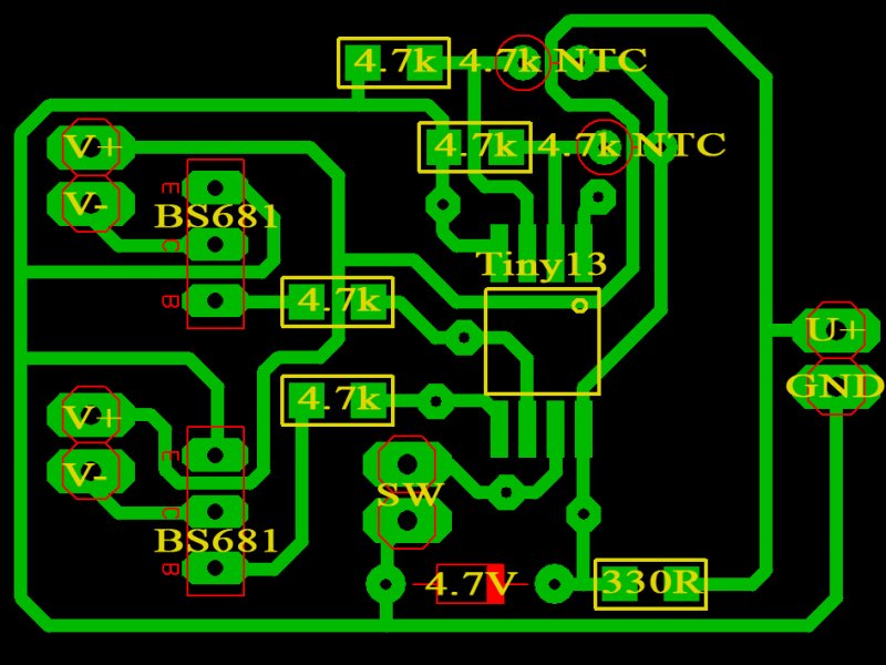
Megterveztem a Topi által közölt AVR-es ventillátorszabályzó nyáktervét. Ha jól ellenőriztem, nem lesz gond a NyÁK-kal. A FET-ekben viszont nem vagyok biztos, hogy jól vannak bent, bár egy (elvileg a saját) adatlap(ja) szerint így jó lesz. SMD alkatrészekkel terveztem meg, mert most szükséges a lehető legkisebb helyigény, amit össze tudok hozni (ez 30x40 mm-es lett). Vannak rajta forrpontok, ezek a programozáshoz vannak elvezetve a NyÁK túloldalán. Nem tudtam, az NTC-ket hogyan is kellene elhelyezni, így egymás mellett vannak, gondolom ez nem lesz gond. Szóval a lényeg ebben az egészben az lenne, hogy valaki meg tudná nézni, hogy a FET-ek így jók lesznek-e? Előre is köszönöm. Üdv vtnagy
Szia!
Mivel a 4510-es egy számláló, akkor szerinted pont számlálni nem fog ? ![]() Már leírtam, hogy a 4510-ről szóló oldalon alul találod az IC kaszkádosítását (Joining counters together). Ezzel a megoldással lehet több digitessé varázsolni a számlálót. 3 digithez kell 3 db számláló, és 3 db dekóder + a sallang (ellenállások, kapcsolóelemek a resethez meg a léptetéshez). A közös katódos kijelző azt jelenti, hogy a szegmensenkénti LED-ek katódja (negatív kivezetése) össze van kötve. Üdv. |
Bejelentkezés
Hirdetés |




..húúú lehet picit hülyén foggalmaztam meg
..tehát a vezérlőjelet megkapja a hármas és a tízes láb is viszont csak a négyesről veszem le az invertált jelet a tizenegyesről pedig nem az úgy okoz valami gondot? 







