Fórum témák

» Több friss téma
Fórum » Tápegységgel kapcsolatos kérdések
Lapozás: OK   10 / 182
(#) potyo válasza csezoli21 hozzászólására (») Jan 7, 2009 /
 
Az 5A mellett van egy Cont., a 6A mellett meg egy Intermitt. felirat. Vagyis 5A folyamatos és 6A rövididejű áram leadására képes.

Azt meg hogy hány wattos, azt inkább nem részletezném. Minden adat adott hozzá, számold ki!
(#) csezoli21 hozzászólása Jan 7, 2009 /
 
Heló
Még nem próbáltam ki hogy működik e mert csak holnap tudom,...
De valami kifolyt belőle, az idők során, szerintetek működhet még? egyáltalán mi az ami kifolyhat egy tápból?
(#) bbatka válasza csezoli21 hozzászólására (») Jan 7, 2009 /
 
Ha tényleg kifolyt belőle valami, akkor én a helyedbe nem próbálnám ki. (Még mielőtt felrobbantod)
(#) csezoli21 válasza bbatka hozzászólására (») Jan 7, 2009 /
 
Ez komoly? mi folyt ki belőle? és mért robbanna fel? elmagyarázod kérlek?
(#) proli007 válasza csezoli21 hozzászólására (») Jan 8, 2009 /
 
Hello!

Mert legnagyobb valószínűséggel, nem a szeme, hanem az elektrolit kondenzátor folyt ki. És ha abban hő termelődik, szép nagyot durranhat. Ráadásul maró hatású az elektrolit benne. Mindent meg kell tisztítani, amire rákerült, mert mindent megeszik idővel.
Csak óvatosan a tisztításnál.

üdv! proli007
(#) csezoli21 hozzászólása Jan 9, 2009 /
 
találtam egy egyenirányítót, ez áll rajta: RU 9324 GI KBL06
Nem tudja valaki hogy ez 9 Volt 1 Amperhez jó e?
(#) Dudus válasza csezoli21 hozzászólására (») Jan 9, 2009 /
 
Beírtam a google-be amit írál és ezt a találatot kaptam!

(#) csezoli21 válasza Dudus hozzászólására (») Jan 9, 2009 /
 
Így én is megtaláltam, de ebből én még nem értem hogy jó e 9 voltos 1 amperes trafó után, mert nem értek ennyire hozzá+angolul sem tudok, nem véletlenül kérem a segítséget,...
(#) Dudus válasza csezoli21 hozzászólására (») Jan 9, 2009 /
 
Nem kell érteni angolul!

Az adatlapon táblázatos formában szerepelnek a következő adatok:

VRMM=600V
IF(AV)=4A

Érdemes tanulmányozni az adatlapokat, sokkal hamarabb találsz válaszokat! A hozzászólásom ne tekintsd bosszantásnak, segíteni akartam, hálóval és nem hallal!
(#) csezoli21 válasza Dudus hozzászólására (») Jan 9, 2009 /
 
semmi gond, tudom, csak szeretem ha pontra menő választ kapok, ezt már értem, de még mindig nem vágom hogy jó e a 9 Volthoz,... tudom egyszerű rá a válasz, csak nekem nem az,...
(#) Dudus válasza csezoli21 hozzászólására (») Jan 9, 2009 /
 
Elolvastad az adatokat amiket írtam ?

Válaszoltam, kikerestem!

Amíg a lenti adatokat nem léped túl, működni fog!
(#) csezoli21 válasza Dudus hozzászólására (») Jan 9, 2009 /
 
oké már el, köszönöm szépen,
(#) csezoli21 hozzászólása Jan 9, 2009 /
 
Találtam 1 tápot a mellékelt képen lefotóztam a belsejét meg az adatait,... az lenne a kérdésem hogy ez helyettesíti a szintén mellékelt tápot? tehát hogy erről megy a 7805 re, és úgy az áramgenerátorra,... egyenáram jön ki rajta és elektrolit kondi is van benne,...
(#) csezoli21 válasza csezoli21 hozzászólására (») Jan 9, 2009 /
 
már meg van a válasz köszönöm
(#) Gyurix hozzászólása Jan 10, 2009 /
 
Sziasztok 2*16V-ot meddig lehet feltornázni egy dc konverterrel?
(#) lapose válasza Gyurix hozzászólására (») Jan 10, 2009 /
 
Szia!

Bármeddig! De a teljesítményed(a feszültség és az áram szorzata) nem nő, hanem a veszteségek miatt egy kicsit kisebb lesz.
(#) Gyurix válasza lapose hozzászólására (») Jan 10, 2009 /
 
és ilyen konverterhez van kapcsolási rajz?
(#) lapose válasza Gyurix hozzászólására (») Jan 10, 2009 /
 
Ne haragudj, de mihez?!
Semmit nem adtál meg, mekkora feszültség, áram kell, mekkora a 2*16V teljesítménye(egyáltalán a 16V DC?)?
(#) Gyurix válasza lapose hozzászólására (») Jan 10, 2009 /
 
Erősítőhoz mert egy 160W-os 2x12V-os trafóm van ami 2x6.667A és ez egyenírányítva 2x16,7V és nem akarok új trafót venni.
(#) lapose válasza Gyurix hozzászólására (») Jan 10, 2009 /
 
Szia!

Ez csak kapcsoló üzemű táppal lehetséges, de ahhoz kellő tapasztalat kell, nem hiszem hogy sikerülne!
Két lehetőséged van: Már írtam neked: TDA2030+BD249-BD250 hídba.

Másik: A 2*12V az 1*24V 2*egyutasan egyenirányítva kb. +-33V, erre tudsz építeni pl. egy TDA7294-et.

tap.gif
    
(#) Gyurix hozzászólása Jan 10, 2009 /
 
akkor csak két diódára és 2 kondenzátorra lenne szükségem? Ha igen akkor ezek milyenek legyenek?
(#) lapose válasza Gyurix hozzászólására (») Jan 10, 2009 /
 
Legalább 2 db. 100V 10A-es dióda 2 db. 10000µF 40V-os kondi.
De ez 8 omh-ra kb. 70W max!
(#) Gyurix válasza lapose hozzászólására (») Jan 11, 2009 /
 
Oké kössz e asegítséget
(#) epe1104 hozzászólása Jan 13, 2009 /
 
Sziasztok!
Nem tudom hova írjam a kérdésemet, ezért megpróbálkozom vele itt...
Épp egy gitár/szinti erősítő fejen dolgozom. (pontosabban még csak tervezem)
Adott egy quad 405ös végfok +/-50Vos táppal.
Ezenkívül lesz még egy előerősítő fokozat és egy aktív parametrikus EQ.
Utóbbi 2 leleke az összesen 4db OPA604-es műveleti erősítő. Úgy tudom nagyon fontos hogy a ME-k tápja satabil legyen, ne nagyon ingadozzon. Több helyen olvastam hogy e célból be lehet építeni 7815/7915ös stabilizátor ICket. Igenám de ezekre max 35V kapcsolható (nekem meg 50van).
Jó megoldás az ha Zener-előtétellenállás módszerrel előállítok egy kb +/-20Vos feszültséget (persze a ME-k áramfelvételét figyelembe véve), amit aztán már farankón tudok a stab IC-k bemenetére kötni?
Vagy hagyjam a satbilizátorokat és oldjam meg 2db 15Vos zanerrel és 2 ellenállásal?
(#) teddysnow válasza epe1104 hozzászólására (») Jan 13, 2009 /
 
Nekem az vált be, hogy: egyenirányítás - puffer - egy soros dióda - puffer - még egy soros dióda - puffer - stab ic. A diódák 4-5* nagyobb áramúak mint az egyenirányítás diódái. Nálad a fránya 50V miatt nem lehet 7824 sem rakni (utána meg 7815-t) mert az csak 40V-t bir. Ezzel a puffer-dióda kombiációval jól lehet szűrni.
(#) epe1104 válasza teddysnow hozzászólására (») Jan 13, 2009 /
 
Ahamm!
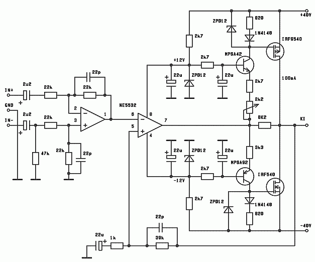
sokhelyen láttam ugye ezt a zener+ellenállás+kondi megoldást műverősítők tápellátásához. (pl a csotolt rajzon). Igazából a kérdésem arra irányult hogy ezután nem-e érdemes még egy stabilizátort betenni. Vagy tökfölösleges?
(nem ebbe a kapcsolásba! Ez csk egy példa)

vf2.png
    
(#) proli007 válasza epe1104 hozzászólására (») Jan 14, 2009 /
 
Hello!

Ha már így a tápokon polemizálunk...

- Műveleti erősítők számára, nem kimondottan szükséges penge stabil feszültség, ha nem járnak a működési határfeszültségükön. És jelentős tápfeszültség elnyomással is rendelkeznek.
- Az egyenirányított feszültség tartalmaz brumm, azaz lüktető egyen feszültséget, ezt kell megszüntetni, ennek legegyszerűbb módja az RC kapcsolás. Azaz egy ellenállás és egy kondi. A szűrés jóságát az RC tag nagysága adja. (tehát R*C szorzata minnél nagyobb.
- A sima RC tag hátránya, hogy változó terhelés hatására, változik a kimenő feszültség is. Ezért a legtöbb esetben stabilizálunk.
- Ha a feszültséget csökkenteni és közben stabilizálni is szeretnénk, akkor általában zénerdiódát alkalmazunk. A zénernek a dinamikus belsőellenállása (dU/dI) viszonylag kicsi, így nem csak a feszültséget, hanem a brumm feszültséget is eredményesen csökkenti. Ennek a kapcsolásnak is lesz brumm lenyomása, mert a zéner előtét ellenállása és a dióda kis dinamikus belsőellenállása, a brummra nézve feszültségosztót alkot. A zéner mellett persze kondik alkalmazása is szükséges. Azt tudni kell, hogy a zéner a letörési szakasza miatt, mint "zajgenerátor" is szerepel. Az általad feltett rajzon is látható, hogy a zéneren kondi van, és a zéner és a végfokozat között, még egy plusz RC tag található. (2,7k/22uF)
- Ha a zéneres stabilizálás után, még egy egyszerű tranzisztorors emitterkövetőt is alkalmazunk, akkor annak áramerősítési tényezője miatt a kapcsolásunk jobban terhelhető. Ez már kellő stabilizálással is fog rendelkezni. A tranzisztornak a váltakozóáramú ellenállása lényegesen nagyobb, mint az egyenáramú, ezért jelentősen fogja szűrni a brumm feszültséget.
(Az alkatrészeket, persze a terhelésnek és a zénernek megfelelően kell megválasztani. Messze nincs szükség a háromlábú stabilizátor stabilitására és esetleges belsőgerjedésére. ) A tranzisztor alkalmazásánál, feszültség probléma nem lehet. (40V)
- Célszerű, még a műveleti erősítők tápját, az IC mellett, egy kis RC taggal szűrni, legalább fokozatonként (10..100ohm/100nF mind két ágban). Így elkerülhető az IC-k egymásra hatása a tápfeszültségen keresztül. (Ha az IC kimenete megrántja a tápot, akkor ez az energia a kondenzátorból pótlódik, és nem a tápegység felől indul el egy nagyáramú lökés)

üdv! proli007
(#) epe1104 válasza proli007 hozzászólására (») Jan 14, 2009 /
 
Köszönöm a kimerítő választ!
Főleg azt hogy meg is indokoltad hogy mit miért!
Tehát akkor valami ilyesmi?? (lásd csatolt kép)
Az R ellenállást és a tranzisztort meg aszerint választom hogy mekkora áramot vesznek fel együttesen a műverősítők. Ha egy ME-re kb 10mA el számolok az jó közelítés? (negatív ágban ugyenennyivel) Datasheetben kevesebb van (4-5mA max), dehát tölteni is kell a puffert...
(#) spawn0224 hozzászólása Jan 14, 2009 /
 
Sziasztok lenne egy kérdésem van egy CODEGEN33X-es tápom nem külön kapcsolós.az lenne a kérdésen hogy melyik az a 2 vezeték amelyik lekötésével külön tudnám kapcsolni a tápot. Ugyanis nekem egy régi autó magnóhóz kéne tápnak csak tudni kéne hogy melyik 2 vezetéket kell összekötnöm hogy a táp +a ventilátor elinduljon.
Segítségeiteket előre is köszönöm.
(#) potyo válasza spawn0224 hozzászólására (») Jan 14, 2009 /
 
Ha ATX táp, akkor a PS_ON vezetéket (általában zöld) kell összekötni a GND-vel (általában fekete).
Következő: »»   10 / 182
Bejelentkezés

Belépés

Hirdetés
XDT.hu
Az oldalon sütiket használunk a helyes működéshez. Bővebb információt az adatvédelmi szabályzatban olvashatsz. Megértettem