Fórum témák
» Több friss téma |
Fórum » Ki mit épített?
Ez a téma ha úgy tetszik a mi "kiállítótermünk", nem pedig a ki mit csinált volna másképpen, mások helyett, és legfőképpen nem javítós téma.
Minden készüléknek van saját témája, ott kell kitárgyalni a részleteket!
FONTOS! A kapcsolási rajzok keresésére is van saját téma, ott keressetek rajzokat!
Szerintem még messze van a fényereje. Jó lenne azért megmérni valami készülékkel. Építünk? Lux, lumen meter?
Hogy érted hogy messze van a fényereje? Eddigi alkalmazások során 500 és 300Wos par lámpák társaságában működtek
és nem csalódtam bennük, persze a par lámpák előtt színfólia van ami csökkenti a fényerőt, még ma csinálok egy képet egy kompakt fénycső társaságában.
kompaktfénycső VS. led lámpa
Ha megnézed, akkor láthatod, hogy az előző hozzászólások nem neked lettek szánva. dbase és zoknee Topi ledes, gigawattos világítótornyáról beszélnek.
Konkrétan minden ledes lámpára gondoltam. Fogyasztás/fényerő szerintem nem veri még a fénycsöveket.
Hát öregem te beteg vagy
. Látott már orvos? Viccet félre téve nagyon jó cucc tetszik ötletes és tök zsír!
Azért ezt én is erősen vitatnám! Nézz meg egy LED-es közlekedési lámpát, vagy vasúti átjáróban a LED-es optikákat! Van olyan fényük, hogy még 2-300 méterről is szinte zavaróak, a kompakt fénycsövek a nyomukba sem érnek.
Köszi FMSound, engem a Te lámpád összehasonlítása érdekelt.
Tegnap mutattam már pár képet a 4csatornás dimmerem alapjairól, már majd nem kész pár kép
Öregem! Mind ha gyári lenne! Egy dolog nem tetszik csak. az a 4db bizti lehetett volna egy sorban a 4 tápcsatlakozóval.
Rányomtam a téma olvasása előtt a képnézetre, és látom ezt a munkát, akkor még nem tudtam, hogy ki készítette, de majdnem biztosra vettem, hogy valaki, aki vagy igen ráért, vagy sok LED-je volt otthon. Sejtettem, hogy Te követted el, Topi.
Hadd kérdezzem meg, hogyan kötöd be a LED-eket? 50-50-et sorosan (antiparallelbe) és 1-1-ben rá a 230V-ra, vagy egyenirányítassz, hogy ne villódzon picit sem?
Kiszámolom a reaktanciát majd mekkora kondi kell, egyenirányítok pufferelek és úgy rá a LED-ekre.
50db-ot sorba, majd a három 50-50-50-es csoportot párhuzamosan. Így olyan 60mA-el kell majd hajtanom a ledeket. Most így gyorsszámolva ez kb. olyan 4,5K lesz a 680n-val.
Egy képet, vagy inkább videót lehet majd látni a működésről? Nagyon tetszik a dolog
Igen... Holnap majd összerakom, ma nem jutottam el odáig.
Ez nagyon durva. A szőnyegen se látszik a fénycső fénye. Ennyire elnyomja a ledes lámpa ? Milyen záridővel / blendével készült ez a kép ?
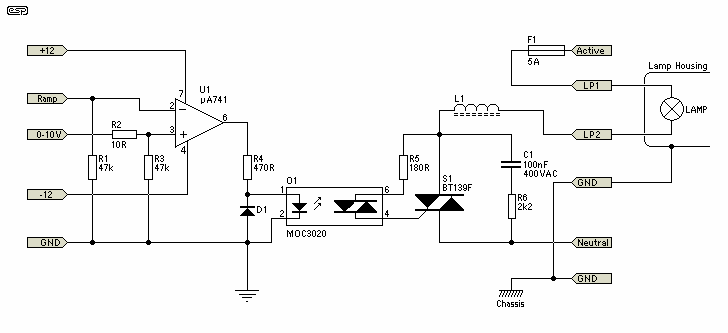
Szép a munkád, de én hiányolom a szürést. Egy síma fázishasításos fényerőszabályzó mellé is eléggé ajánlják a szűrést.
Legegyszerübben tudom ajánlani a bemeneti csatlakozó kicserélését szűrés félére. Amugy hangtechnikába csunyán bele tud szólni. Szép munka! Egyszer én is építek majd, de én 3 fázisra akarok, mert jelenleg a város lámpái 2*4db 1kw os és mindig 3 fázisról megy.
Igazad van a szürésel kapcsoltban, a tekercsek ma kerültek beépítésre, amint láttad a képeken a hűtőbordán volt kettő csavar szürke távtartóval ott kapott helyet még egy nyák amin a tekercsek vannak,
én is készítettem már egy 3fázisú készüléket rack dobozba csak az nagy, és kis rendezvényeken jól jön egy pici készülék. Meg ezt egy C kampóval akár fel is tudom akasztani a lámpa csíkra
dbase tessék a képek a zavarszűrőről
A 3 fázisút is mutasd meg arra gondoltam konkrétan.
Tettél kondit is, mert szerintem csak akkor ér a tekercs is valamit. Úgy L-c tag.És nem mindegy a méretük sem.Szerintem.
persze kondit is raktam , persze hogy számít az értékük is, 100µF kondi 100mH tekercs
képet mindjárt csinálok a nagy dimmerről
Sziasztok!
Ma delutan csinaltam ezt a lpt porton müködö oscilloszkop kiserletet. Egy tlc459 es ad atalakitoval van megoldva,a picoszkope csalad szoftveret hasznalja. A dokumentacio egy nemet oldalrol szarmazik. A megepitese 3 oarat vett igenybe a nyakvasalastol kezdve a befejezesig,ugy hogy kozben telefonon beszelgettem egy baratommal 3 oran keresztul,alkatreszeket keresgeltem hozza es fat hasogattam. Müködni müködik,viszont valami nem ok,valami zavart oszeszed,jelforrasal egyenlöre nem probaltam.
Ez egész jó lett!! Specifikációt, doksit kaphatunk hozzá? Érdekelne a dolog.
Üdv!
A doksi lelöhelye: a 2 -4 csatornas valtozatnak a rajza scope2k4 nevü programban telepites utan megtekinthetö,ez a szimpla valtozat pedig az alabb melleket linken elerhetö!
Link Sajnos mint utobb kiderült ,nallam a nyomtatoporton csak 3 volt körüli feszültseg van amitöl a cucc instabil lesz,javasolom az ic külsö stabilizalt 5 voltal valo ellatasat.
Közben megtalatam a programba mellekelve pdf formatumba a 2k4 es valtozat doksijat amit feltöltök az erdeklödöknek.
dbase a csináltam képeket a 3fázisú dimmeről, meg amivel vezérelni szoktam
hát amint látod az első vezérlőt is én építettem, aztán vettem egy behringert. Ez a dimmer 2 éve készült, azóta sokat volt használva ami látszik is rajta de nem hagyott még cserben pedig volt olyan amikor túl volt terhelve, BT139-es triakok dolgoznak benne ha jól emlékszem 16A tudnak, 4 ventilátor gondoskodik a hűtésről elég nagy szél van a készülékben a hőmérő a borda hőmérsékletét méri.
és képek vezérlővel
|
Bejelentkezés
Hirdetés |




és nem csalódtam bennük, persze a par lámpák előtt színfólia van ami csökkenti a fényerőt, még ma csinálok egy képet egy kompakt fénycső társaságában. 
. Látott már orvos?
























