Fórum témák
» Több friss téma |
Fórum » Motorgyújtás
Hali már rájöttem én is reggel
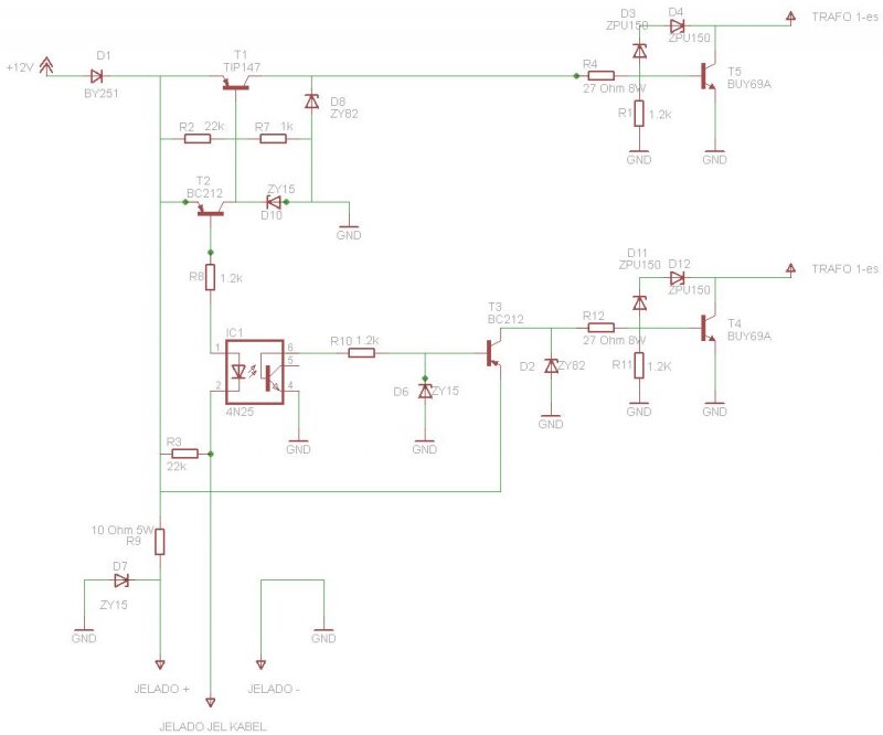
A kapcsrajzot megnézném.
jól gondolod. a kapcsoló szimbólum a gyujtáskapcsolóra megy, itt akkor jelenik meg a z akksifesz ha a gyujtáskapcsolót on állásra forditod
Köszi és a többi helyes?mármint a tekercsből kijövő kék ill fekete a stekker fekete és kék vezetékéhez csatlakozik?
és már csak 1 a gyujtótekercsből kell e valamelyket tesre kötni vagy onnan eleve test van? minden jót
egy kis türelmet, mert az infó egy régen leskiccelt mórickarajzról származik, viszont most előkerült a renajzliból egy félig szétszedett gyújtás, és mintha némi ellentmondás lenne
még továbbontom a biztonság kedvéért. Esetleg Mex fórumtársnak nincs pontosabb infója?
a gyujtómodult megnéztem, a szinek helyesek, mármint ami a modulhoz jön. Eztazért állitom igy mert a modulon rajta maradt az elllendarab, és a lecsipett vezetékdarabok is. Ami lentröl jön fel gondolom csatikon és kábelkorbácson jött fel gyárilag, mivel motor az itt nincs, erről nem tudok nyilatkozni. de ohmmérövel ki lehet szürni a a hozzápasszoló végeket. gerjesztő:200-500 ohm, jeladó50-200 ohm durván. (testhez képest)
a gyujtótrafónak a vasmagja szokott lenni a test, kivéve a robogók cdi trafóját. itt a zöldet kell letestelni, a másik értelemszerüen a gyujtáshoz megy
egyébként jeladót-gerjesztőt fesz méréssel is meg lehet különböztetni.a gerjesztő nagyságrenddel nagyobb feszt ad (müszer AC-n!)
pár dolgot gyorsan megmértem,,kint minusz 15 van még mindig igy lehet a mérés nemn pontos ,de talán irányadó lehet,,egyenlőre csak a tekercsből kijövő 5 szálon méregettem,,
fekete-kék103ohm fekete -fehér 130ohm fehér-kék 150ohm kék a vázhoz képest 73ohm.. gondolom hidegben az ellenálásérték változik,talán a pára ill nedvességtartalom is.. tekertetni nem tudom még mert aksi nincsen benne ,de van egy másik blokkom is,igy a berugótengelyt szépen át tudtam épiteni,,ezen sajna nem volt.,.egy két rugáshoz képest néztem az adatokat,,a fekete-kék adott máris 10-12voltot alig moccintásra..talán segithet öszeilleszteni a képet,,köszi az eddigieket is,hátha kialakul
pontosan nem emlékszem erre a motorra, de klasszikus esetben két mérés kell. jeladó a blokkhoz képest, gerjesztő a blokkhoz képest. Mex fórumtárs, ha jobban meg tudod magyarázni, jelentkezz, segits!
szia!
Minden segitség jól jön ezért mindent köszönök megpróbálok üzenni Mex-nek én is,hátha szép estét neked holnap pedig megmérem ezeket is :yes:
Szép jó reggelt mindenkinek,,itt a gilera elektromos felépitése nem látom át rendesen ezért bárminemü segitséget elfogadok az eddig leirtak alapján.
Hali!
Bocs hogy ennyit késtem a kapcsi rajzal,de küzdöttem az eagle-vel.Csak rajz szinten jó,az alkatrészek tokozása nem stimmel!Nekem nagyon bonyorult ez az eagle.
Köszi! Én áttérek a fet-es cuccokra, most tervezem az etz-m gyujtásának teljes átalakítását. Már megálmodtam a jeladót is meg az elektronikát is. Előgyujtásszabályzó meg megy a kukába
Milyen előgyújtásszabályzót akarsz kidobni?
sziasztok az olasz mocik gyujtásrajzokon tudja e valaki a szinek jelentését?,,pl g=sárga,,n,nero =feketestb ezt a kettőt tudom csak kihámozni ez alapján már boldogulnék..köszi mindenkinek
Hali! IGC-60 Ha nem ismered itt a link a gyujtásleveős funkciója meg a tiltós funkciója tetszik de azért nem hagyom rajta.
Nem vált be?
Milyen karakterisztikát állítottál be az előgyujtásszabályzón?
A berakása után nem éreztél változást? Bocs hogy faggatlak,csak én is gondolkoztam rajta hogy veszek rá,azért érdekelne a véleményed róla. Ha nem kell és esetleg eladnád,mennyit kérnél érte?
Hali! Teljesítményben nem igazán hozott plusszt. egy dolog tetszik benne, hogy ha rajtfelejtem a gyujtást akkor leveszi. De a 300ccm-esre alakítás sokkal többet hozott a 250es gépnek. még nem döntöttem el hogy eladjam e vagy maradjon de ha eladom akkor szólok. A legnagyobb bajom, hogy ebben egy régi szoftver van ami alapjáraton egyenletlenül jár a moci mert 1400 as fordulat körül kezd rendesen müködni. az új szoftverü chipet meg egy vagyonért akarják adni hozzá, és nem cserélik garanciában.
Hello! Megtudnátok mondani, hogy hogy kell beállítani egy négyhengeres motornál a gyújtást? Előre is kössz:Atti.
Akkor mivel mostmár volt rá lehetőséged,magasabb fordulatnál nem vettél vissza az előgyujtásból?
A 22 fokot módosítottad valamilyen irányba?
Hi ! Engem érdekelne az igc-60 ! Ha úgy döntesz eladod dobj egy privátot ! Kösz !
Sziasztok.Problémám a következő:Van egy 125.ös endúróm.babetta gyujtással.Nincs ford.szám méröm,de sztem nem forog ki rendessen.Tudja-e a babetta gyujtás egyáltalán a 8-9000- fordulatot?Ha nem,meg lehet-e oldani,kevés pénzből,hogy tudja??Meg van a motor eredeti Motoplast nevű gyujtótrafója,ami állítólag tartalmaz némi elektronikát is.2db kivezetése van,egy normál saru,és egy 2x szélesebb.Esetleg rá lehet erre kötni a babetta jeladóját?? Segítő válaszotokat előre is köszönöm.
Sziasztok Van egy ktm gs 125ös endurom! És MOTOPLAT gyujtással van ellátva! a trafó is piros motoplatt két vezetékes! És elment a szikra! az egyik vezetékben feljön a trafóig az áram (a vastagabban )! De van egy fekete szál a kisebb az is csatlakozik a trafóra! De abbol nem jön fel a trafóig áram!! a feketeszál, mi lehet a gond ? Valaki tudna segiteni, Nagyon megköszöném. Üdvözlettel Csaba
Hello. A képet látva úgy tűnik a műgyanta megrepedt a jeladóbütyök körül,és esetleg károsodott a tekercs,vagy a kivezetése. Ráadásul még némi elektronika is van a jeladótekercsre kötve,és szintén kiöntve,úgyhogy nem egyszerű a dolog.Itt keresgélj,emlékeim szerint rajzot,vagy fényképet találsz az ala...éséről
Hello. Neked is ajánlom az előző hsz-beli linket.
Igen igen, Nézem Köszönöm!! Csak Most azt nem tudom hogy enyém 12ő vagy 6voltos e!
Mitől lehet ezt megtudni? Köszönöm előre is! Üdv Csaba
Szia, Igen tudja produkálni a babszi gyujtás a 8,-9000es fordulatot bizonyos idejig!!Nem lesz sok élettartalma!ha azt mondod van motoplat trafód,! ?Akkor inkább azt javaslom hogy probálj, szerezz be egy normális Motoplat elektrónikát! És akkor nem lesz vele gondod ha jó!
|
Bejelentkezés
Hirdetés |




A kapcsrajzot megnézném.




Mitől lehet ezt megtudni? Köszönöm előre is! Üdv Csaba
