Fórum témák

» Több friss téma
Fórum » 555-ös IC-s kapcsolások
Lapozás: OK   2 / 191
(#) Balu válasza szabi83 hozzászólására (») Júl 28, 2006 /
 
köszii erre inni kell
(#) güle hozzászólása Aug 2, 2006 /
 
Szeretnék egy időzítőt építeni NE555-el, amit meg is tudok oldani, de annak a vezérlésében akadt egy kis problémám, ezért kérném segítségeteket.
Probléma:
Nyitott ajtónál (Reteszgomb felhúzva) Testet kapcsol a központizár, ami Zárt ajtónál (Reteszgomb lent) megszűnik (se test, se 12V)
Zárt állapotban kellene az időzítőt kb 20 mp.-ig működtetnem.
Relével (2 morzés) meg tudnám oldani, de akkor nyitott (vagy zárt) állapotban folyamatosan behúzna a relé.
Szóval amikor test van ne működjön, de ha nincs semmi, akkor működjön.
Remélem érthetően le tudtam írni.
Segítségeteket előre is köszönöm!
(#) Báddzsó válasza güle hozzászólására (») Aug 2, 2006 /
 
nem teljesen értem, (3*elolvastam), de szerintem egy felhúzó ellenállás megoldja a problémát. Ha az nem akkor egy felhúzó ell. és egy pnp tranyó.
(#) Báddzsó válasza Báddzsó hozzászólására (») Aug 2, 2006 /
 
Asszem értem, tehát amikor nincs test akkor te 12V ot szertnél látni a vezeték végén? És ugye arra megy az 555. Ha igen akkor raksz oda egy felhúzó ellenállást és ennyi. felh ell.: azt a vezetéket amiből a test jön nyitott ajtónál 1*űen összekötöd a 12V-al egy ~ 4,7kOhmos ellenállással.
(#) Báddzsó válasza güle hozzászólására (») Aug 2, 2006 / 1
 
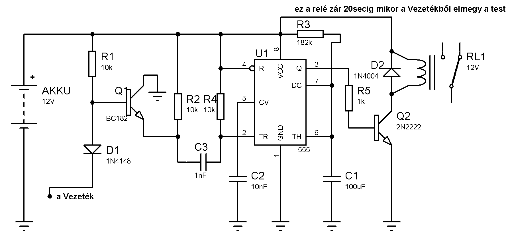
itt a kapcsrajz ami neked kell! 100%jó. még a 555 is időzítve van 20secre. 555 utánra csak a relé+védődióda kell ami működteti az ablakot.
az a kapcsoló a rajzon nem érdekes az csak az a valmi ami a testre kapcsolja a vezetéked amiből nem tud jönni más cak test.

pontot hogy kapok? mer át lett helyezve...

ablakhoz.gif
    
(#) deguss válasza Báddzsó hozzászólására (») Aug 2, 2006 /
 
Pontot majd kapsz, ha válaszod kielégítő gülének.
(#) güle válasza Báddzsó hozzászólására (») Aug 2, 2006 /
 
Lerajzoltam mit szeretnék.

A kapcsoló testet kapcsol relére, ami behúz és az időzitőre nem kerül semmi. a kapcsoló nyitott állapotában viszont testet kapcsol a relé az időzítőre, ami kb 20 mp-ig üzemeltet egy relét.


Na ez kellene félvezetővel!
Légyszives írj vissza jó-e az előbbi ábrád erre!

Köszi!
(#) güle válasza güle hozzászólására (») Aug 2, 2006 /
 
Az, hogy az 555-öt mivel működtetem (tset vagy +12v) tök mindegy, csak működjön!!!

güle
(#) Báddzsó válasza güle hozzászólására (») Aug 2, 2006 /
 
(nem voltam gépnél eddig) naszóval:
ami itt van kapcsrajz: ha negatív van rákapcsolva akkor nem történik semmi, de ha eltűnik a vezetékedből a test (ez ugye akkor van mikor bezárod a kocsit) akkor a relé 20 másodpercig húz.
újrajz:

ajtóB.gif
    
(#) güle válasza Báddzsó hozzászólására (») Aug 2, 2006 /
 
Holnap megépítem és visszajelzek jó lett-e!



Köszönöm a segítséged!

ui:
Az időzítő utáni vastag szaggatottal bekeretezett részt érdemes megcsinálni?
(#) Báddzsó válasza güle hozzászólására (») Aug 2, 2006 /
 
várjál! ne építsd meg, mert van benne egy kis hiba, ma már nem, de holnapra kijavítom, sorry!
naja az a bekeretezett rész is rajta lesz majd az újon
(#) Báddzsó válasza Báddzsó hozzászólására (») Aug 3, 2006 / 4
 
itt az új, hibátlan!
a 182k-s elenállástól és a 100µF-os konditól függ a relé zárási ideje. Ha csökkented az ellenállást vagy a kondit akkor csökken az idő.

ablakOK.gif
    
(#) Báddzsó válasza Báddzsó hozzászólására (») Aug 3, 2006 /
 
tranyók nem fontosak, hogy azok legyenk ami a képen van, szinte bármilyen npn tranyó jó.
(#) Báddzsó válasza Báddzsó hozzászólására (») Aug 3, 2006 /
 
Remélem nem építetted meg a rosszat....
(#) PCB válasza Báddzsó hozzászólására (») Aug 3, 2006 /
 
Szia !

Nem lenne jobb egy PNP tarnyó ?
(#) deguss válasza Báddzsó hozzászólására (») Aug 4, 2006 /
 
Én is megkérdezném, hogy hogyan működhet ez, ha az NPN tranzisztor kollektora a földön van???
(#) güle válasza Báddzsó hozzászólására (») Aug 4, 2006 /
 
Megépítettem és tényleg nem működött, aztán beraktam am két 10k-s ell-t + egy 40n-s kondit (ahogy az új rajzon van) és jó lett! szentségeltem először, de hamar rájöttem mi a baj...

Köszi szépen !
Sokat segítettél
(#) deguss válasza güle hozzászólására (») Aug 4, 2006 /
 
Akkor azt hiszem most jogosan jár Báddzsónak a pont.
(#) Báddzsó válasza deguss hozzászólására (») Aug 4, 2006 /
 
az NPN tranyó tényleg fordítva van, de attól függetlenül működik PNP tranyó jobb lett volna? szerintem nem, mert a 555-nek egy - impulzus kell, hogy beinduljon.
Egyébként most, hogy nézegettem az 555 adatlapját lehetett volna csinálni "positive pulse-triggered" kapcsolást amivel 1*űsödik az egész kapcsolás...
Pontot köszönöm!
(#) Báddzsó válasza Báddzsó hozzászólására (») Aug 4, 2006 /
 
hehe, itt egy tranyó nélküli változat, de csak bipolár 555-tel müxik, ha cmos-od van akkor kell egy PNP tranyó a relé elé, mert a cmos nem bírja el a relét csak a bipolar.(bipolar a NE555 ..., cmos:ICM555, LMC555, TLC555...)
(#) güle válasza deguss hozzászólására (») Aug 4, 2006 /
 
Szerintem is jár a pont Báddzsónak!
(Bár , mivel új vagyok a fórumon fogalmam sincs mire jó)

Újabb problémám merült fel sajnos.
Mivel próbalámpával "mértem" a "szakadást", sajnos nem szakadás a szakadás, hanem 2Kohm testhez képest. Így nem történik semmi a zárás pillanatában.
Tehát, ha 2Kohmot kötök sorba a Testtel, akkor kellene aktiválnom az időzítő kapcsolásomat.
Erre szeretnék valami okosságossárot.

Előre is köszönettel!
güle
(#) Báddzsó válasza güle hozzászólására (») Aug 5, 2006 /
 
próbáld ezzel, leszimuláltam, müxik. 800ohm=820ohm vagy kisebb, 300nF=330nF vagy nagyobb.
(#) PCB válasza Báddzsó hozzászólására (») Aug 7, 2006 /
 
Szia !

Biztos hogy működik ?

Az a relé a + ágban van és a két lába közt a diódán

0.7 - 0.x feszültség esik.
(#) szabi83 válasza PCB hozzászólására (») Aug 7, 2006 /
 
hát jah kicsit fura megoldás... 3-aslábra relét rakni? tranyóval esetleg...
(#) Báddzsó válasza szabi83 hozzászólására (») Aug 7, 2006 /
 
bipolar 555 200mA-t bír, egy relé nem eszik annyit, tehát elbírja az 555. Ha cmos 555-öd van akkor kell tranyó, mert az nem bír annyit. De a bipolároshoz is rakhatsz tranyót a biztonság kedvéért, de szerintem nem kell.
(#) Báddzsó válasza PCB hozzászólására (») Aug 7, 2006 /
 
leszimuláltam, müxik.
Idézet:
„Az a relé a + ágban van és a két lába közt a diódán 0.7 - 0.x feszültség esik.”
és?
(#) PCB válasza Báddzsó hozzászólására (») Aug 7, 2006 /
 
És mitől fog az a relé működni ?
(#) szabi83 válasza PCB hozzászólására (») Aug 7, 2006 /
 
hát a két oldalról kapot tápfesztől :yes: :yes:
(#) Báddzsó válasza szabi83 hozzászólására (») Aug 7, 2006 /
 
szerintem is... az ilyen elektromos dolgokkal már csak így van...
(#) _JANI_ válasza szabi83 hozzászólására (») Aug 9, 2006 /
 
Idézet:
„Az a relé a + ágban van és a két lába közt a diódán 0.7 - 0.x feszültség esik.”


Nem.

A dióda záróirányban van előfeszítve, tehát nemvezet!
Vezetni akkor fog, amikor a relé kikapcsol, és ezáltal vegvédi az IC tranzisztorait (és egyéb félvezető elemeket) a kikapcsoláskor keletkező nagy feszültségcsúcstól ami "esetenként" tőbb száz volt is lehet...
Következő: »»   2 / 191
Bejelentkezés

Belépés

Hirdetés
XDT.hu
Az oldalon sütiket használunk a helyes működéshez. Bővebb információt az adatvédelmi szabályzatban olvashatsz. Megértettem