Fórum témák
» Több friss téma |
Köszönök mindenkinek mindent!
De: Na most akkor mi van? Idézet: „Nem. A dióda záróirányban van előfeszítve, tehát nemvezet! Vezetni akkor fog, amikor a relé kikapcsol, és ezáltal vegvédi az IC tranzisztorait (és egyéb félvezető elemeket) a kikapcsoláskor keletkező nagy feszültségcsúcstól ami "esetenként" tőbb száz volt is lehet...” Nem bíja el a 3-as láb a relét? Eddig semmi bajom nem volt vele, behúzott rendesen,stb... A kapcsolás egyébként műxik. Közben kitaláltam rá más okosságot. Egyébként már a testhez képest 100ohm is elindítja az időzítést. (bár az 1N4148-at 1N4107-re cseréltem, mert a 4148-al nem volt ok.) Már csak be kell építenem Köszi mégegyszer!
OK.
Idézet: „„Az a relé a + ágban van és a két lába közt a diódán 0.7 - 0.x feszültség esik...”” Lehet, hogy lemaradtam valairől??? Idézet: de elbírja, ha bipoar az 555-öd (tehát pl ne555 van ráírva)„Nem bíja el a 3-as láb a relét?” a diód a relénél az mindenképp kell! különben a mikor a relé nyit akkor a tekercsből visszalökődő áram szétcseszheti az 555-öt.
Hali!
Egy olyan kapcsolást szeretnék csinálni 555-tel, ami ha egy pillanatra (vagy akár hosszabb időre is akár) testet kap, akkor kb 1 percig kapcsolgat egy relét (de még egyszerűbb, ha nem is relét, hanem közvetlen azt a kb 0.7-1A felvevő szirénát). Mint látszik egy riasztót szeretnék csinálni, és fontos lenne, ha szaggatva jelezne, mert az feltűnőbb... Szóval tudnátok ilyenben segíteni? Előre is köszi szépen! Krisz
a jel bekapcsolja a flip-flopot, egy időzítő meg(1perc múlva) megszakítja a szirénát kapcsolgató áramkört. sztem.
Egy kapcsolási rajzot kérhetnék esetleg?
"Bádó" már közzétett egy rajzot (igaz ez pont az ellenkezője annak ami neked kell) ITT!
Bár én a 4. lábát az 555-nek +UT-re kötném. Azaz, határozott logilai szint kell a RESET bemenetnek! Lehet, hogy a CMOS változatok emiatt nem működtek!?!? Bádsó rajzát csak ki kell kiegészíteni egy másik időzítővel...
egy sima monostabil a 2 -es lábán testet kap akkor már kapcsol.. kimenetre meg 1 tranyon kapná a feszkot.... a második 555 meg astabilként megy..
Javíts ki, ha tévedek, de ez ha kap egy jelet, akkor a relé behúz, majd egy ideig úgy marad.
Nekem olyan kellene, hogy ha kap egy jelet, akkor 1 percig a relé váltogatja a "behúz-elenged" állapotot...
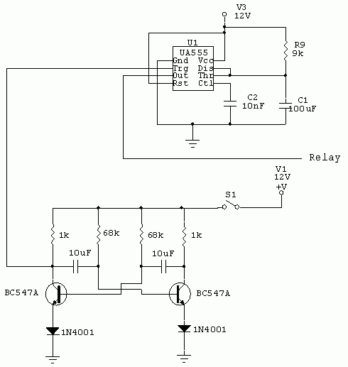
Valami ilyesmire gondolsz!?
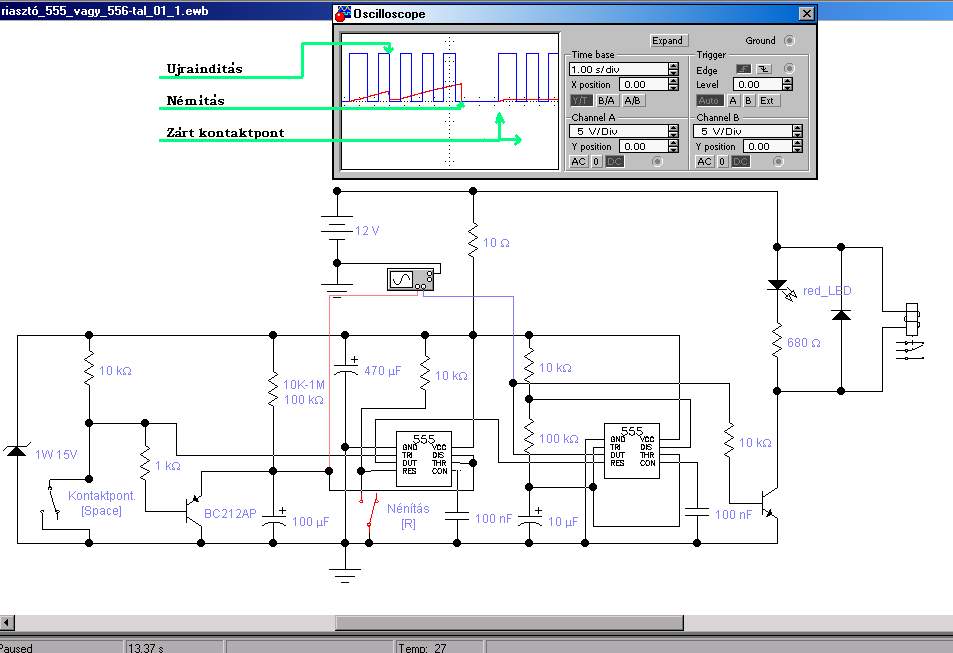
Az első egy husszú időzitésű MV (Monostabil Vibrátor), mig a másik fokozat egy AV (Astabil Vibrátor). Ezekkel az értékekkel KB 10 másodpercig ad 0.7 másodperces impulzusokat. Természetesen az időzitők RC értékeit, az igénynek megfelelően módositani kell... A kontaktpontot egy segédrelé zárja.
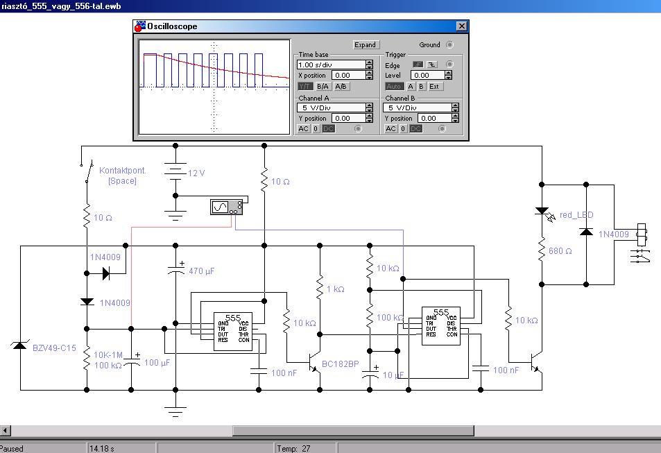
De ha a relés változat nem tetszik, akkor itt van egy másik változat, hasonló paraméterrel... Ennél is az élesítési idő a legukolsó impulzus felfutó élétől indul. (MMV - Monostabil MultiVibátor. AMV - Astabil MultiVibrátor.)
Idézet: „"Bádó" már közzétett egy rajzot (igaz ez pont az ellenkezője annak ami neked kell) ITT! Bár én a 4. lábát az 555-nek +UT-re kötném. Azaz, határozott logilai szint kell a RESET bemenetnek! Lehet, hogy a CMOS változatok emiatt nem működtek!?!? Bádsó rajzát csak ki kell kiegészíteni egy másik időzítővel...” Kedves _JANI_ azért ha már a nevemet leírod akkor figyelhetnél egy kicsit . Bár ez szerintem nem nem odafigyelés hanem nem törődés... na mind1.....
Hát ha azt csinálja, hogy kap egy jelet (mondjuk test, vagy táp), és elkezd egy ideig kapcsolgatni a relé, még akkor is, ha időközben megszűnik az a jel, akkor tökéletes...
PCB: A Te kapcsolásod is ezt csinálja?
Elnézésed kérem Báddszó. Jobban fogok figyelni ...
Igen! :yes: :yes: :yes: Ez így lett kialakítva! Mert egy riasztó ne csak addig szóljon amig a kontaktpontja zárva van...
Rendben, nagyon szépen köszönöm!
Valamelyik nap meg is fogom építeni... Ugye jól látom, hogy a két rajz között csak az a különbség, hogy az egyiknél testet, a másiknál pedig tápfeszt kapcsol az a "jeladó"?
Vajon PCB által ajánlott kapcsolás is ezt csinálja???
Szia !
Jani álltal küldött rajz kiforrottab, szerintem azzal próbálkozz. Bár szerintem a megoldás az lenne hogy az indító jelet adó kapcsolót ha kapcsol ne lehessen megszakítani. Olyan kapcsolóra lenne szükség ami akkor kapcsol ha nem kap feszt, és feszültség hatására sem indul vissza, csak ha élesíted. Az a baj ugyan is ha jól látom az én és a Jani kapcsolásában is, ha az első trigger megszúnik már csak a ciklus fejeződik be de új ciklus nem kezdődik. Jani javíts ki ha nincs igazam ! Üdv !
Kapcsoló gyanánt egy reed patront fogok használni. Ha már ott van a digit km óra, akkor miért is bajlódnék mással? Majd megoldom, hogy egy relé kapcsolgassa az óra és a riasztó között a reed-et.
Hmm... Szóval ha lezajlik egy riasztás, akkor egy újabbat már nem tud indítani, ha újra zárom azokat a pontokat (jelet adok neki)?
Szia !
Ha ujra zárod vagy zárva tartod végtelenségig működik. Akinek még nem lenne meg kis segítség az 555 -höz Üdv!
Hát akkor jó, nem?
Újra zárom, újra riaszt. Tökéletes. Köszi szépen!
Megépítettem a riasztót, és tökéletesen működik.
Már csak azt kell beállítani, hogy hosszabb ideig riasszon, és ne csak 5-10 mp-ig. Ugye ezt azzal az ellenállással lehet megtenni, ahova azt írtad, hogy 10k-1M, de a jelenlegi értéke 100k? Köszi szépen! Krisz
Sziasztok!
Van nekem itthon egy Excalibur AL 1000 SX tipusú őskori autóriasztóm. Átnéztem a bekötését a leszedett dokumentumok alapján, de sehogy sem veszi a jeladóm jeleit, pedig a jeladó a visszajelző LED alapján müxik. Öszintén azt sem tudom melyik egységének kellene vennie a jelet. Ha valakinek otthon esetleg van erről a risztóról magyar leírás, vagy tudna nekem segíteni abban hogy mi és miéert nem reagál a távirányítóra, lekötelezne. Segítségeteket előre is köszi
Szia !
Ha a kontakt pont folyamatosan zárva van nem riaszt folyamatosan ? Üdv!
De, akkor folyamatosan riaszt, majd ha oldom a kapcsolatot, akkor pár mp után leáll a riasztás. Ha pedig csak pillanatra zár, akkor a beállított ideig riaszt (kicseréletem azt a 100k-s ellenállást egy 300k-sra, és most már 1/2 percig riaszt; elég ez, nem kell 1 perc).
Nekem ez így tökéletesen megfelel, mivel a motoron van digit km óra, így annak a reed-jét használom fel a riasztóhoz, természetesen úgy, hogy amikor a riasztó élesítve van, akkor az a két szál "leválik" a km óráról, és a riasztóhoz kapcsolódik.:papakacsint:
A folyamatot bármikor újra lehet indítani. Így nem a kontaktpont zárásától fog az időzítés elindulni, hanem a kontaktpont elengedésétől. Természetesen a riasztás azonnal elindul...
Szerintem egy riasztónak nem az aksi végkimerüléséig kell szólni. Igaz az is, hogy ennél a változanál a riszatás addig tart amíg a riartást kiváltó ok meg nem szűnik és utánna le nem telik az késleltetés. Tehát az első MMV re mindenképpen szükség van, hogy nehezebben lehessen hatástalanítani. Ha némítani akarod a riasztást a késleltetés letelte elött, akkor az első MMV RESET lábát testre kell húzni és így teljesen blokkolod az áramkört... :yes: A riasztási idő hosszát az Idézet: ellenállásnak az értékével tudod beállítani, és a hozzá kapcsolódó kondenzátorra is tudsz változtatni az időzítésen. „10k-1M”
Ó, nem kell nekem már semmit sem változtatnom a kapcsoláson. Nem is szívja le az akksit, hiszen csak 1/2 percig riaszt. Max akkor riaszt tovább, ha a mágnes pont megáll a reed előtt, de erre elég kicsi az esély. Na meg olyan szirénát próbálok szerezni aminek kicsi az áramfelvétele...
|
Bejelentkezés
Hirdetés |






Bár ez szerintem nem nem odafigyelés hanem nem törődés... na mind1.....







